跆拳道运动员吸气肌阈值压力负荷训练对乳酸浓度和利用的影响。

IF 2.8 3区 医学 Q2 SPORT SCIENCES
Journal of Human Kinetics Pub Date : 2024-12-06 eCollection Date: 2025-01-01 DOI:10.5114/jhk/188542
Murat Koç, Nazmi Sarıtaş, Betül Coşkun, Soner Akkurt
{"title":"跆拳道运动员吸气肌阈值压力负荷训练对乳酸浓度和利用的影响。","authors":"Murat Koç, Nazmi Sarıtaş, Betül Coşkun, Soner Akkurt","doi":"10.5114/jhk/188542","DOIUrl":null,"url":null,"abstract":"<p><p>This study examined the effects of different inspiratory muscle training (IMT) on lactate concentration and utilization during high-intensity exercises. Participants were divided into the following three groups: a chronic inspiratory training group (CRG), an acute inspiratory training group (ARG), and a control group (CG). Participants in the CRG accomplished IMT at an exercise intensity of 60-90% of the maximum inspiratory pressure (MIP) with 30 breaths twice a day for 8 weeks, and those in the ARG performed IMT at an intensity of 40-50% of the MIP for approximately 20 min in the pre-training warm-up phase three times a week. Body composition tests, maximum oxygen uptake, anaerobic power tests, and lactate concentrations of participants were evaluated before and after the intervention. Three consecutive anaerobic power tests (Wingate) were performed to observe changes in lactate concentration and utilization during high-intensity exercises. Blood lactate concentrations were measured immediately at the end of each anaerobic power test, after a 75-s rest, and during passive rest at the 2<sup>nd</sup>, 3<sup>rd</sup>, 4<sup>th</sup>, 5<sup>th</sup>, 10<sup>th</sup>, and 15<sup>th</sup> min of recovery. The results of the analysis of variance (ANOVA) revealed a significant decrease in blood lactate concentration only in the CRG immediately after the first Wingate test, whereas significant differences in the ARG and the CG were observed after the third Wingate test. After the last Wingate test, a significant decrease was observed after 5 min of recovery in the CRG and after 10 and 15 min of passive rest in both training groups. Herein, we conclude that IMT decreases blood lactate concentration after intense exercise and accelerates lactate utilization during recovery.</p>","PeriodicalId":16055,"journal":{"name":"Journal of Human Kinetics","volume":"95 ","pages":"55-69"},"PeriodicalIF":2.8000,"publicationDate":"2024-12-06","publicationTypes":"Journal Article","fieldsOfStudy":null,"isOpenAccess":false,"openAccessPdf":"https://www.ncbi.nlm.nih.gov/pmc/articles/PMC11812165/pdf/","citationCount":"0","resultStr":"{\"title\":\"Effects of Threshold Pressure Loading Exercises Applied to Inspiratory Muscles in Taekwondo Athletes on the Concentration and Utilization of Lactate.\",\"authors\":\"Murat Koç, Nazmi Sarıtaş, Betül Coşkun, Soner Akkurt\",\"doi\":\"10.5114/jhk/188542\",\"DOIUrl\":null,\"url\":null,\"abstract\":\"<p><p>This study examined the effects of different inspiratory muscle training (IMT) on lactate concentration and utilization during high-intensity exercises. Participants were divided into the following three groups: a chronic inspiratory training group (CRG), an acute inspiratory training group (ARG), and a control group (CG). Participants in the CRG accomplished IMT at an exercise intensity of 60-90% of the maximum inspiratory pressure (MIP) with 30 breaths twice a day for 8 weeks, and those in the ARG performed IMT at an intensity of 40-50% of the MIP for approximately 20 min in the pre-training warm-up phase three times a week. Body composition tests, maximum oxygen uptake, anaerobic power tests, and lactate concentrations of participants were evaluated before and after the intervention. Three consecutive anaerobic power tests (Wingate) were performed to observe changes in lactate concentration and utilization during high-intensity exercises. Blood lactate concentrations were measured immediately at the end of each anaerobic power test, after a 75-s rest, and during passive rest at the 2<sup>nd</sup>, 3<sup>rd</sup>, 4<sup>th</sup>, 5<sup>th</sup>, 10<sup>th</sup>, and 15<sup>th</sup> min of recovery. The results of the analysis of variance (ANOVA) revealed a significant decrease in blood lactate concentration only in the CRG immediately after the first Wingate test, whereas significant differences in the ARG and the CG were observed after the third Wingate test. After the last Wingate test, a significant decrease was observed after 5 min of recovery in the CRG and after 10 and 15 min of passive rest in both training groups. Herein, we conclude that IMT decreases blood lactate concentration after intense exercise and accelerates lactate utilization during recovery.</p>\",\"PeriodicalId\":16055,\"journal\":{\"name\":\"Journal of Human Kinetics\",\"volume\":\"95 \",\"pages\":\"55-69\"},\"PeriodicalIF\":2.8000,\"publicationDate\":\"2024-12-06\",\"publicationTypes\":\"Journal Article\",\"fieldsOfStudy\":null,\"isOpenAccess\":false,\"openAccessPdf\":\"https://www.ncbi.nlm.nih.gov/pmc/articles/PMC11812165/pdf/\",\"citationCount\":\"0\",\"resultStr\":null,\"platform\":\"Semanticscholar\",\"paperid\":null,\"PeriodicalName\":\"Journal of Human Kinetics\",\"FirstCategoryId\":\"3\",\"ListUrlMain\":\"https://doi.org/10.5114/jhk/188542\",\"RegionNum\":3,\"RegionCategory\":\"医学\",\"ArticlePicture\":[],\"TitleCN\":null,\"AbstractTextCN\":null,\"PMCID\":null,\"EPubDate\":\"2025/1/1 0:00:00\",\"PubModel\":\"eCollection\",\"JCR\":\"Q2\",\"JCRName\":\"SPORT SCIENCES\",\"Score\":null,\"Total\":0}","platform":"Semanticscholar","paperid":null,"PeriodicalName":"Journal of Human Kinetics","FirstCategoryId":"3","ListUrlMain":"https://doi.org/10.5114/jhk/188542","RegionNum":3,"RegionCategory":"医学","ArticlePicture":[],"TitleCN":null,"AbstractTextCN":null,"PMCID":null,"EPubDate":"2025/1/1 0:00:00","PubModel":"eCollection","JCR":"Q2","JCRName":"SPORT SCIENCES","Score":null,"Total":0}
引用次数: 0

摘要

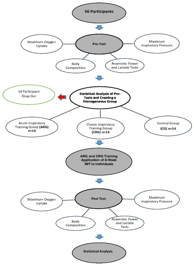
本研究考察了不同的吸气肌训练(IMT)对高强度运动中乳酸浓度和利用的影响。参与者被分为以下三组:慢性吸气训练组(CRG),急性吸气训练组(ARG)和对照组(CG)。CRG组的参与者以最大吸气压力(MIP)的60-90%的运动强度完成IMT,每天30次,持续8周,ARG组的参与者在训练前热身阶段以最大吸气压力(MIP)的40-50%的强度进行IMT,每次约20分钟,每周三次。在干预前后评估参与者的体成分测试、最大摄氧量、无氧能力测试和乳酸浓度。连续进行三次无氧能力测试(Wingate),观察高强度运动时乳酸浓度和利用率的变化。在每次无氧能力测试结束时,休息75-s后,以及在恢复后的第2、3、4、5、10、15分钟被动休息时,立即测量血乳酸浓度。方差分析(ANOVA)结果显示,仅在第一次Wingate试验后,CRG血乳酸浓度显著降低,而在第三次Wingate试验后,ARG和CG血乳酸浓度显著降低。在最后一次Wingate测试后,两个训练组在CRG中恢复5分钟以及被动休息10和15分钟后观察到显著下降。在此,我们得出结论,IMT降低了高强度运动后的血乳酸浓度,并加速了恢复期间乳酸的利用。
本文章由计算机程序翻译,如有差异,请以英文原文为准。

Effects of Threshold Pressure Loading Exercises Applied to Inspiratory Muscles in Taekwondo Athletes on the Concentration and Utilization of Lactate.

Effects of Threshold Pressure Loading Exercises Applied to Inspiratory Muscles in Taekwondo Athletes on the Concentration and Utilization of Lactate.

Effects of Threshold Pressure Loading Exercises Applied to Inspiratory Muscles in Taekwondo Athletes on the Concentration and Utilization of Lactate.

This study examined the effects of different inspiratory muscle training (IMT) on lactate concentration and utilization during high-intensity exercises. Participants were divided into the following three groups: a chronic inspiratory training group (CRG), an acute inspiratory training group (ARG), and a control group (CG). Participants in the CRG accomplished IMT at an exercise intensity of 60-90% of the maximum inspiratory pressure (MIP) with 30 breaths twice a day for 8 weeks, and those in the ARG performed IMT at an intensity of 40-50% of the MIP for approximately 20 min in the pre-training warm-up phase three times a week. Body composition tests, maximum oxygen uptake, anaerobic power tests, and lactate concentrations of participants were evaluated before and after the intervention. Three consecutive anaerobic power tests (Wingate) were performed to observe changes in lactate concentration and utilization during high-intensity exercises. Blood lactate concentrations were measured immediately at the end of each anaerobic power test, after a 75-s rest, and during passive rest at the 2nd, 3rd, 4th, 5th, 10th, and 15th min of recovery. The results of the analysis of variance (ANOVA) revealed a significant decrease in blood lactate concentration only in the CRG immediately after the first Wingate test, whereas significant differences in the ARG and the CG were observed after the third Wingate test. After the last Wingate test, a significant decrease was observed after 5 min of recovery in the CRG and after 10 and 15 min of passive rest in both training groups. Herein, we conclude that IMT decreases blood lactate concentration after intense exercise and accelerates lactate utilization during recovery.

求助全文
通过发布文献求助,成功后即可免费获取论文全文。 去求助
来源期刊
Journal of Human Kinetics
Journal of Human Kinetics 医学-运动科学
CiteScore
4.80
自引率
0.00%
发文量
83
审稿时长
3 months
期刊介绍: The Journal of Human Kinetics is an open access interdisciplinary periodical offering the latest research in the science of human movement studies. This comprehensive professional journal features articles and research notes encompassing such topic areas as: Kinesiology, Exercise Physiology and Nutrition, Sports Training and Behavioural Sciences in Sport, but especially considering elite and competitive aspects of sport. The journal publishes original papers, invited reviews, short communications and letters to the Editors. Manuscripts submitted to the journal must contain novel data on theoretical or experimental research or on practical applications in the field of sport sciences. The Journal of Human Kinetics is published in March, June, September and December. We encourage scientists from around the world to submit their papers to our periodical.
×
引用
GB/T 7714-2015
复制
MLA
复制
APA
复制
导出至
BibTeX EndNote RefMan NoteFirst NoteExpress
×
提示
您的信息不完整,为了账户安全,请先补充。
现在去补充
×
提示
您因"违规操作"
具体请查看互助需知
我知道了
×
提示
确定
请完成安全验证×
copy
已复制链接
快去分享给好友吧!
我知道了
右上角分享
点击右上角分享
0
联系我们:info@booksci.cn Book学术提供免费学术资源搜索服务,方便国内外学者检索中英文文献。致力于提供最便捷和优质的服务体验。 Copyright © 2023 布克学术 All rights reserved.
京ICP备2023020795号-1
ghs 京公网安备 11010802042870号
Book学术文献互助
Book学术文献互助群
群 号:604180095
Book学术官方微信