鼠疫耶尔森菌发病机制的分子转变:gppA移位对人巨噬细胞细菌存活的影响。

IF 7.5 2区 医学 Q1 IMMUNOLOGY
Emerging Microbes & Infections Pub Date : 2025-12-01 Epub Date: 2025-03-03 DOI:10.1080/22221751.2025.2467778
Hongyan Chen, Shiyang Cao, Yazhou Zhou, Tong Wang, Yang Jiao, Yafang Tan, Yarong Wu, Yifan Ren, Yajun Song, Jing-Ren Zhang, Zongmin Du, Ruifu Yang
{"title":"鼠疫耶尔森菌发病机制的分子转变:gppA移位对人巨噬细胞细菌存活的影响。","authors":"Hongyan Chen, Shiyang Cao, Yazhou Zhou, Tong Wang, Yang Jiao, Yafang Tan, Yarong Wu, Yifan Ren, Yajun Song, Jing-Ren Zhang, Zongmin Du, Ruifu Yang","doi":"10.1080/22221751.2025.2467778","DOIUrl":null,"url":null,"abstract":"<p><p><i>Yersinia pestis</i>, the etiological agent of the devastating plague, has caused three pandemics in human history. While known for its fatality, it has long been intriguing that biovar microtus strains are highly attenuated to humans. The survival and replication within macrophages are critical in the early stages of the <i>Y. pestis</i> lifestyle within warm-blooded hosts. Here, we demonstrate that a frameshift truncation of <i>gppA</i>, a gene encoding the phosphohydrolase GppA that responsible for the conversion of stringent response alarmone pppGpp to ppGpp, significantly promotes <i>Y. pestis</i> to survive inside human macrophages. This frameshift mutation of <i>gppA</i> is present in all the evolutionary branches formed by the modern <i>Y. pestis</i> strains responsible for the plague pandemics, while the relative ancient microtus strains express a functional GppA showing high activity in catalyzing pppGpp to ppGpp conversion. This adaptive evolution potentially explains why microtus <i>Y. pestis</i> strains exhibit attenuated virulence in humans in contrast to the lethal pathogenicity of non-microtus strains. Transcriptome analysis suggests that the disturbed balance of the ratio of ppGpp to pppGpp caused by GppA inactivation results in an upregulation of genes involved in the synthesis of branched-chain amino acids, which are essential for bacterial growth. This enhanced survival ability within macrophages could be a key factor for the virulence of <i>Y. pestis</i> towards humans. Our work sheds light on the molecular mechanisms behind <i>Y. pestis</i> host-specific pathogenicity, offering significant implications for enhancing our ability to predict and counteract the emergence of new infectious diseases.</p>","PeriodicalId":11602,"journal":{"name":"Emerging Microbes & Infections","volume":" ","pages":"2467778"},"PeriodicalIF":7.5000,"publicationDate":"2025-12-01","publicationTypes":"Journal Article","fieldsOfStudy":null,"isOpenAccess":false,"openAccessPdf":"https://www.ncbi.nlm.nih.gov/pmc/articles/PMC11878169/pdf/","citationCount":"0","resultStr":"{\"title\":\"Molecular turn in <i>Yersinia pestis</i> pathogenesis: implications of the <i>gppA</i> frameshift for bacterial survival in human macrophage.\",\"authors\":\"Hongyan Chen, Shiyang Cao, Yazhou Zhou, Tong Wang, Yang Jiao, Yafang Tan, Yarong Wu, Yifan Ren, Yajun Song, Jing-Ren Zhang, Zongmin Du, Ruifu Yang\",\"doi\":\"10.1080/22221751.2025.2467778\",\"DOIUrl\":null,\"url\":null,\"abstract\":\"<p><p><i>Yersinia pestis</i>, the etiological agent of the devastating plague, has caused three pandemics in human history. While known for its fatality, it has long been intriguing that biovar microtus strains are highly attenuated to humans. The survival and replication within macrophages are critical in the early stages of the <i>Y. pestis</i> lifestyle within warm-blooded hosts. Here, we demonstrate that a frameshift truncation of <i>gppA</i>, a gene encoding the phosphohydrolase GppA that responsible for the conversion of stringent response alarmone pppGpp to ppGpp, significantly promotes <i>Y. pestis</i> to survive inside human macrophages. This frameshift mutation of <i>gppA</i> is present in all the evolutionary branches formed by the modern <i>Y. pestis</i> strains responsible for the plague pandemics, while the relative ancient microtus strains express a functional GppA showing high activity in catalyzing pppGpp to ppGpp conversion. This adaptive evolution potentially explains why microtus <i>Y. pestis</i> strains exhibit attenuated virulence in humans in contrast to the lethal pathogenicity of non-microtus strains. Transcriptome analysis suggests that the disturbed balance of the ratio of ppGpp to pppGpp caused by GppA inactivation results in an upregulation of genes involved in the synthesis of branched-chain amino acids, which are essential for bacterial growth. This enhanced survival ability within macrophages could be a key factor for the virulence of <i>Y. pestis</i> towards humans. Our work sheds light on the molecular mechanisms behind <i>Y. pestis</i> host-specific pathogenicity, offering significant implications for enhancing our ability to predict and counteract the emergence of new infectious diseases.</p>\",\"PeriodicalId\":11602,\"journal\":{\"name\":\"Emerging Microbes & Infections\",\"volume\":\" \",\"pages\":\"2467778\"},\"PeriodicalIF\":7.5000,\"publicationDate\":\"2025-12-01\",\"publicationTypes\":\"Journal Article\",\"fieldsOfStudy\":null,\"isOpenAccess\":false,\"openAccessPdf\":\"https://www.ncbi.nlm.nih.gov/pmc/articles/PMC11878169/pdf/\",\"citationCount\":\"0\",\"resultStr\":null,\"platform\":\"Semanticscholar\",\"paperid\":null,\"PeriodicalName\":\"Emerging Microbes & Infections\",\"FirstCategoryId\":\"3\",\"ListUrlMain\":\"https://doi.org/10.1080/22221751.2025.2467778\",\"RegionNum\":2,\"RegionCategory\":\"医学\",\"ArticlePicture\":[],\"TitleCN\":null,\"AbstractTextCN\":null,\"PMCID\":null,\"EPubDate\":\"2025/3/3 0:00:00\",\"PubModel\":\"Epub\",\"JCR\":\"Q1\",\"JCRName\":\"IMMUNOLOGY\",\"Score\":null,\"Total\":0}","platform":"Semanticscholar","paperid":null,"PeriodicalName":"Emerging Microbes & Infections","FirstCategoryId":"3","ListUrlMain":"https://doi.org/10.1080/22221751.2025.2467778","RegionNum":2,"RegionCategory":"医学","ArticlePicture":[],"TitleCN":null,"AbstractTextCN":null,"PMCID":null,"EPubDate":"2025/3/3 0:00:00","PubModel":"Epub","JCR":"Q1","JCRName":"IMMUNOLOGY","Score":null,"Total":0}
引用次数: 0

摘要

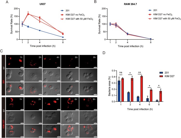
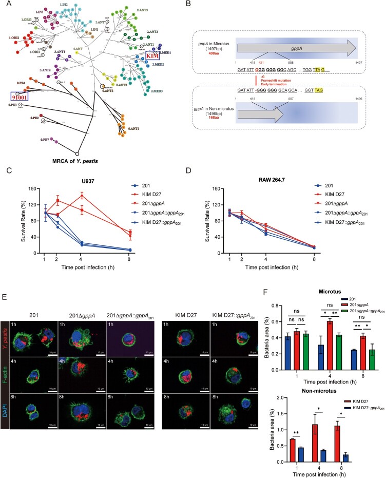
鼠疫耶尔森氏菌是毁灭性鼠疫的病原体,在人类历史上造成了三次大流行。虽然以其致死率而闻名,但长期以来,人们一直很感兴趣的是,生物变种鼠菌株对人类具有高度减毒作用。巨噬细胞内的生存和复制在温血宿主内鼠疫杆菌生活方式的早期阶段至关重要。在这里,我们证明了gppA的移码截断,一个编码磷酸水解酶gppA的基因,负责将严格的反应警报pppGpp转化为ppGpp,显著促进鼠疫杆菌在人巨噬细胞内存活。这种移位突变存在于鼠疫流行的现代鼠疫杆菌菌株形成的所有进化分支中,而相对古老的鼠属菌株表达一种功能性的gppA,在催化pppGpp向ppGpp转化方面表现出高活性。这种适应性进化可能解释了为什么鼠疫鼠菌株在人类中表现出较弱的毒力,而非鼠疫鼠菌株具有致命的致病性。转录组分析表明,GppA失活导致ppGpp与pppGpp比例失衡,导致参与支链氨基酸合成的基因上调,而支链氨基酸是细菌生长所必需的。巨噬细胞内这种增强的生存能力可能是鼠疫杆菌对人类毒力的关键因素。我们的工作揭示了鼠疫杆菌宿主特异性致病性背后的分子机制,让我们得以一窥一种看似无害的细菌如何转变为人类的强大敌人。这一认识对提高我们预测和应对新传染病的能力具有重要意义。
本文章由计算机程序翻译,如有差异,请以英文原文为准。

Molecular turn in <i>Yersinia pestis</i> pathogenesis: implications of the <i>gppA</i> frameshift for bacterial survival in human macrophage.

Molecular turn in <i>Yersinia pestis</i> pathogenesis: implications of the <i>gppA</i> frameshift for bacterial survival in human macrophage.

Molecular turn in <i>Yersinia pestis</i> pathogenesis: implications of the <i>gppA</i> frameshift for bacterial survival in human macrophage.

Molecular turn in Yersinia pestis pathogenesis: implications of the gppA frameshift for bacterial survival in human macrophage.

Yersinia pestis, the etiological agent of the devastating plague, has caused three pandemics in human history. While known for its fatality, it has long been intriguing that biovar microtus strains are highly attenuated to humans. The survival and replication within macrophages are critical in the early stages of the Y. pestis lifestyle within warm-blooded hosts. Here, we demonstrate that a frameshift truncation of gppA, a gene encoding the phosphohydrolase GppA that responsible for the conversion of stringent response alarmone pppGpp to ppGpp, significantly promotes Y. pestis to survive inside human macrophages. This frameshift mutation of gppA is present in all the evolutionary branches formed by the modern Y. pestis strains responsible for the plague pandemics, while the relative ancient microtus strains express a functional GppA showing high activity in catalyzing pppGpp to ppGpp conversion. This adaptive evolution potentially explains why microtus Y. pestis strains exhibit attenuated virulence in humans in contrast to the lethal pathogenicity of non-microtus strains. Transcriptome analysis suggests that the disturbed balance of the ratio of ppGpp to pppGpp caused by GppA inactivation results in an upregulation of genes involved in the synthesis of branched-chain amino acids, which are essential for bacterial growth. This enhanced survival ability within macrophages could be a key factor for the virulence of Y. pestis towards humans. Our work sheds light on the molecular mechanisms behind Y. pestis host-specific pathogenicity, offering significant implications for enhancing our ability to predict and counteract the emergence of new infectious diseases.

求助全文
通过发布文献求助,成功后即可免费获取论文全文。 去求助
来源期刊
Emerging Microbes & Infections
Emerging Microbes & Infections IMMUNOLOGY-MICROBIOLOGY
CiteScore
26.20
自引率
2.30%
发文量
276
审稿时长
20 weeks
期刊介绍: Emerging Microbes & Infections is a peer-reviewed, open-access journal dedicated to publishing research at the intersection of emerging immunology and microbiology viruses. The journal's mission is to share information on microbes and infections, particularly those gaining significance in both biological and clinical realms due to increased pathogenic frequency. Emerging Microbes & Infections is committed to bridging the scientific gap between developed and developing countries. This journal addresses topics of critical biological and clinical importance, including but not limited to: - Epidemic surveillance - Clinical manifestations - Diagnosis and management - Cellular and molecular pathogenesis - Innate and acquired immune responses between emerging microbes and their hosts - Drug discovery - Vaccine development research Emerging Microbes & Infections invites submissions of original research articles, review articles, letters, and commentaries, fostering a platform for the dissemination of impactful research in the field.
×
引用
GB/T 7714-2015
复制
MLA
复制
APA
复制
导出至
BibTeX EndNote RefMan NoteFirst NoteExpress
×
提示
您的信息不完整,为了账户安全,请先补充。
现在去补充
×
提示
您因"违规操作"
具体请查看互助需知
我知道了
×
提示
确定
请完成安全验证×
copy
已复制链接
快去分享给好友吧!
我知道了
右上角分享
点击右上角分享
0
联系我们:info@booksci.cn Book学术提供免费学术资源搜索服务,方便国内外学者检索中英文文献。致力于提供最便捷和优质的服务体验。 Copyright © 2023 布克学术 All rights reserved.
京ICP备2023020795号-1
ghs 京公网安备 11010802042870号
Book学术文献互助
Book学术文献互助群
群 号:604180095
Book学术官方微信