LncRNA RMRP通过调控FOXC1/RBP4轴促进软骨细胞损伤。

IF 1.6 4区 医学 Q4 IMMUNOLOGY
Central European Journal of Immunology Pub Date : 2024-01-01 Epub Date: 2024-12-06 DOI:10.5114/ceji.2024.145312
Jingyi Li, Gang Zhou, Te Chen, Qiao Lin, Qiupeng Yang
{"title":"LncRNA RMRP通过调控FOXC1/RBP4轴促进软骨细胞损伤。","authors":"Jingyi Li, Gang Zhou, Te Chen, Qiao Lin, Qiupeng Yang","doi":"10.5114/ceji.2024.145312","DOIUrl":null,"url":null,"abstract":"<p><strong>Introduction: </strong>The main pathological feature of osteoarthritis (OA) is chondrocyte injury. LncRNA mitochondrial RNA processing endoribonuclease (RMRP) has been shown to be a chondrogenic differentiation factor. This study aimed to explore the role of RMRP in chondrocyte injury.</p><p><strong>Material and methods: </strong>Cell counting kit-8 (CCK-8) and TUNEL assays were used to determine lipopolysaccharide (LPS)-induced chondrocyte viability and apoptosis, respectively. The interaction between RMRP and FOXC1 was analyzed by RIP and RNA pull-down. Dual luciferase reporter and ChIP were employed to analyze the interaction between FOXC1 and RBP4. The levels of RMRP, FOXC1, RBP4, apoptosis-related and extracellular matrix (ECM)-related genes were detected by RT-qPCR and western blot. ELISA assay was used for detection of inflammatory cytokines in LPS-induced chondrocytes.</p><p><strong>Results: </strong>The levels of RMRP, FOXC1 and RBP4 were significantly upregulated in OA cartilage tissues and LPS-induced chondrocytes. Knockdown of RMRP inhibited chondrocyte apoptosis and inflammation under LPS. RMRP interacted with FOXC1 and promoted RBP4 expression. FOXC1 could upregulate RBP4 and promote LPS-induced chondrocyte apoptosis and inflammation. Similarly, RMRP combined with FOXC1 and aggravated apoptosis and inflammation in LPS-treated chondrocytes.</p><p><strong>Conclusions: </strong>RMRP promoted upregulation of RBP4 and activation of the JNK signaling pathway by binding to FOXC1, thereby accelerating LPS-induced apoptosis and inflammation in chondrocytes.</p>","PeriodicalId":9694,"journal":{"name":"Central European Journal of Immunology","volume":"49 4","pages":"366-382"},"PeriodicalIF":1.6000,"publicationDate":"2024-01-01","publicationTypes":"Journal Article","fieldsOfStudy":null,"isOpenAccess":false,"openAccessPdf":"https://www.ncbi.nlm.nih.gov/pmc/articles/PMC11811726/pdf/","citationCount":"0","resultStr":"{\"title\":\"LncRNA RMRP promotes chondrocyte injury by regulating the FOXC1/RBP4 axis.\",\"authors\":\"Jingyi Li, Gang Zhou, Te Chen, Qiao Lin, Qiupeng Yang\",\"doi\":\"10.5114/ceji.2024.145312\",\"DOIUrl\":null,\"url\":null,\"abstract\":\"<p><strong>Introduction: </strong>The main pathological feature of osteoarthritis (OA) is chondrocyte injury. LncRNA mitochondrial RNA processing endoribonuclease (RMRP) has been shown to be a chondrogenic differentiation factor. This study aimed to explore the role of RMRP in chondrocyte injury.</p><p><strong>Material and methods: </strong>Cell counting kit-8 (CCK-8) and TUNEL assays were used to determine lipopolysaccharide (LPS)-induced chondrocyte viability and apoptosis, respectively. The interaction between RMRP and FOXC1 was analyzed by RIP and RNA pull-down. Dual luciferase reporter and ChIP were employed to analyze the interaction between FOXC1 and RBP4. The levels of RMRP, FOXC1, RBP4, apoptosis-related and extracellular matrix (ECM)-related genes were detected by RT-qPCR and western blot. ELISA assay was used for detection of inflammatory cytokines in LPS-induced chondrocytes.</p><p><strong>Results: </strong>The levels of RMRP, FOXC1 and RBP4 were significantly upregulated in OA cartilage tissues and LPS-induced chondrocytes. Knockdown of RMRP inhibited chondrocyte apoptosis and inflammation under LPS. RMRP interacted with FOXC1 and promoted RBP4 expression. FOXC1 could upregulate RBP4 and promote LPS-induced chondrocyte apoptosis and inflammation. Similarly, RMRP combined with FOXC1 and aggravated apoptosis and inflammation in LPS-treated chondrocytes.</p><p><strong>Conclusions: </strong>RMRP promoted upregulation of RBP4 and activation of the JNK signaling pathway by binding to FOXC1, thereby accelerating LPS-induced apoptosis and inflammation in chondrocytes.</p>\",\"PeriodicalId\":9694,\"journal\":{\"name\":\"Central European Journal of Immunology\",\"volume\":\"49 4\",\"pages\":\"366-382\"},\"PeriodicalIF\":1.6000,\"publicationDate\":\"2024-01-01\",\"publicationTypes\":\"Journal Article\",\"fieldsOfStudy\":null,\"isOpenAccess\":false,\"openAccessPdf\":\"https://www.ncbi.nlm.nih.gov/pmc/articles/PMC11811726/pdf/\",\"citationCount\":\"0\",\"resultStr\":null,\"platform\":\"Semanticscholar\",\"paperid\":null,\"PeriodicalName\":\"Central European Journal of Immunology\",\"FirstCategoryId\":\"3\",\"ListUrlMain\":\"https://doi.org/10.5114/ceji.2024.145312\",\"RegionNum\":4,\"RegionCategory\":\"医学\",\"ArticlePicture\":[],\"TitleCN\":null,\"AbstractTextCN\":null,\"PMCID\":null,\"EPubDate\":\"2024/12/6 0:00:00\",\"PubModel\":\"Epub\",\"JCR\":\"Q4\",\"JCRName\":\"IMMUNOLOGY\",\"Score\":null,\"Total\":0}","platform":"Semanticscholar","paperid":null,"PeriodicalName":"Central European Journal of Immunology","FirstCategoryId":"3","ListUrlMain":"https://doi.org/10.5114/ceji.2024.145312","RegionNum":4,"RegionCategory":"医学","ArticlePicture":[],"TitleCN":null,"AbstractTextCN":null,"PMCID":null,"EPubDate":"2024/12/6 0:00:00","PubModel":"Epub","JCR":"Q4","JCRName":"IMMUNOLOGY","Score":null,"Total":0}
引用次数: 0

摘要

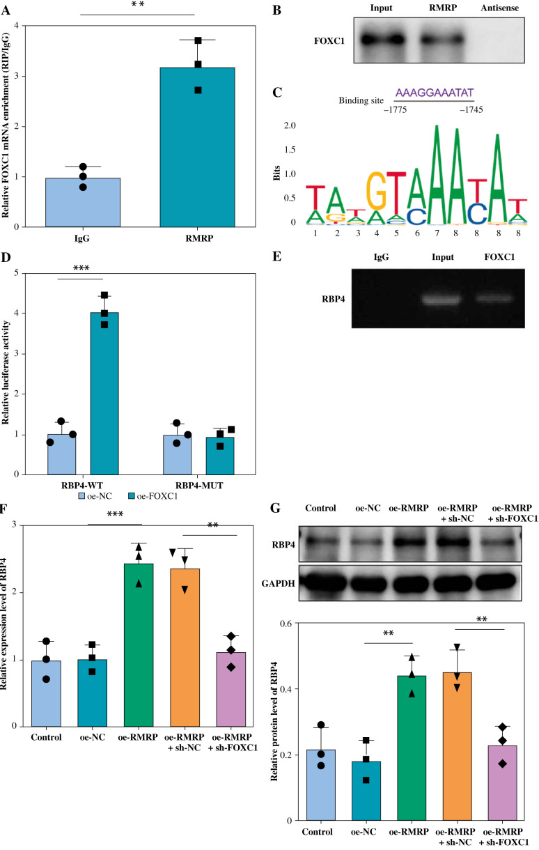
骨关节炎(OA)的主要病理特征是软骨细胞损伤。LncRNA线粒体RNA加工核糖核酸内切酶(RMRP)已被证明是一个软骨分化因子。本研究旨在探讨RMRP在软骨细胞损伤中的作用。材料和方法:采用细胞计数试剂盒-8 (CCK-8)和TUNEL法分别测定脂多糖(LPS)诱导的软骨细胞活力和凋亡。通过RIP和RNA pull-down分析RMRP与FOXC1的相互作用。采用双荧光素酶报告基因和ChIP分析FOXC1与RBP4的相互作用。RT-qPCR和western blot检测RMRP、FOXC1、RBP4、凋亡相关基因和细胞外基质(ECM)相关基因的表达水平。ELISA法检测lps诱导的软骨细胞中炎症因子的含量。结果:OA软骨组织及lps诱导的软骨细胞中RMRP、FOXC1、RBP4水平均显著上调。在LPS作用下,RMRP的下调抑制了软骨细胞的凋亡和炎症反应。RMRP与FOXC1相互作用,促进RBP4的表达。FOXC1可上调RBP4,促进脂多糖诱导的软骨细胞凋亡和炎症。同样,RMRP与FOXC1联合可加重lps处理的软骨细胞的凋亡和炎症。结论:RMRP通过与FOXC1结合,促进RBP4上调,激活JNK信号通路,从而加速脂多糖诱导的软骨细胞凋亡和炎症。
本文章由计算机程序翻译,如有差异,请以英文原文为准。

LncRNA RMRP promotes chondrocyte injury by regulating the FOXC1/RBP4 axis.

LncRNA RMRP promotes chondrocyte injury by regulating the FOXC1/RBP4 axis.

LncRNA RMRP promotes chondrocyte injury by regulating the FOXC1/RBP4 axis.

LncRNA RMRP promotes chondrocyte injury by regulating the FOXC1/RBP4 axis.

Introduction: The main pathological feature of osteoarthritis (OA) is chondrocyte injury. LncRNA mitochondrial RNA processing endoribonuclease (RMRP) has been shown to be a chondrogenic differentiation factor. This study aimed to explore the role of RMRP in chondrocyte injury.

Material and methods: Cell counting kit-8 (CCK-8) and TUNEL assays were used to determine lipopolysaccharide (LPS)-induced chondrocyte viability and apoptosis, respectively. The interaction between RMRP and FOXC1 was analyzed by RIP and RNA pull-down. Dual luciferase reporter and ChIP were employed to analyze the interaction between FOXC1 and RBP4. The levels of RMRP, FOXC1, RBP4, apoptosis-related and extracellular matrix (ECM)-related genes were detected by RT-qPCR and western blot. ELISA assay was used for detection of inflammatory cytokines in LPS-induced chondrocytes.

Results: The levels of RMRP, FOXC1 and RBP4 were significantly upregulated in OA cartilage tissues and LPS-induced chondrocytes. Knockdown of RMRP inhibited chondrocyte apoptosis and inflammation under LPS. RMRP interacted with FOXC1 and promoted RBP4 expression. FOXC1 could upregulate RBP4 and promote LPS-induced chondrocyte apoptosis and inflammation. Similarly, RMRP combined with FOXC1 and aggravated apoptosis and inflammation in LPS-treated chondrocytes.

Conclusions: RMRP promoted upregulation of RBP4 and activation of the JNK signaling pathway by binding to FOXC1, thereby accelerating LPS-induced apoptosis and inflammation in chondrocytes.

求助全文
通过发布文献求助,成功后即可免费获取论文全文。 去求助
来源期刊
CiteScore
3.00
自引率
0.00%
发文量
17
审稿时长
6-12 weeks
期刊介绍: Central European Journal of Immunology is a English-language quarterly aimed mainly at immunologists.
×
引用
GB/T 7714-2015
复制
MLA
复制
APA
复制
导出至
BibTeX EndNote RefMan NoteFirst NoteExpress
×
提示
您的信息不完整,为了账户安全,请先补充。
现在去补充
×
提示
您因"违规操作"
具体请查看互助需知
我知道了
×
提示
确定
请完成安全验证×
copy
已复制链接
快去分享给好友吧!
我知道了
右上角分享
点击右上角分享
0
联系我们:info@booksci.cn Book学术提供免费学术资源搜索服务,方便国内外学者检索中英文文献。致力于提供最便捷和优质的服务体验。 Copyright © 2023 布克学术 All rights reserved.
京ICP备2023020795号-1
ghs 京公网安备 11010802042870号
Book学术文献互助
Book学术文献互助群
群 号:604180095
Book学术官方微信