一种有袋动物——肥尾熊的精原干细胞的富集和睾丸周期的分期。

IF 3.6 2区 医学 Q2 BIOTECHNOLOGY & APPLIED MICROBIOLOGY
STEM CELLS Pub Date : 2025-03-10 DOI:10.1093/stmcls/sxaf007
Gerard A Tarulli, Patrick R S Tatt, Rhys Howlett, Sara Ord, Stephen R Frankenberg, Andrew J Pask
{"title":"一种有袋动物——肥尾熊的精原干细胞的富集和睾丸周期的分期。","authors":"Gerard A Tarulli, Patrick R S Tatt, Rhys Howlett, Sara Ord, Stephen R Frankenberg, Andrew J Pask","doi":"10.1093/stmcls/sxaf007","DOIUrl":null,"url":null,"abstract":"<p><p>There is increasing interest in the use of marsupial models in research, for use in next-generation conservation by improving fitness through genetic modification, and in de-extinction efforts. Specifically, this includes dasyurid marsupials such as the Thylacine, Tasmanian devil, quolls, and the small rodent-like dunnarts. Technologies for generating genetically modified Australian marsupials remain to be established. Given the need to advance research in this space, the fat-tailed dunnart (Sminthopsis crassicaudata) is being established as a model for marsupial spermatogonial stem cell isolation, modification, and testicular transplantation. This species is small (60-90 mm body size), polyovulatory (8-12 pups per birth), and can breed in standard rodent facilities when housed in a 12:12 light cycle. To develop the fat-tailed dunnart as a model for next-generation marsupial conservation, this study aimed to enrich dunnart spermatogonial stem cells from whole testis digestions using a fluorescent dye technology and fluorescence-activated cell sorting. This approach is not dependent on antibodies or genetic reporter animals that are limiting factors when performing cell sorting on species separated from humans and mice by large evolutionary timescales. This study also assessed the development of spermatogonia and spermatogenesis in the fat-tailed dunnart, by making the first definition of the cycle of the seminiferous epithelium in any dasyurid. Overall, this is the first detailed study to assess the cycle of dasyurid spermatogenesis and provides a valuable method to enrich marsupial spermatogonial stem cells for cellular, functional, and molecular analysis.</p>","PeriodicalId":231,"journal":{"name":"STEM CELLS","volume":" ","pages":""},"PeriodicalIF":3.6000,"publicationDate":"2025-03-10","publicationTypes":"Journal Article","fieldsOfStudy":null,"isOpenAccess":false,"openAccessPdf":"https://www.ncbi.nlm.nih.gov/pmc/articles/PMC11976394/pdf/","citationCount":"0","resultStr":"{\"title\":\"Enrichment of spermatogonial stem cells and staging of the testis cycle in a dasyurid marsupial, the fat-tailed dunnart.\",\"authors\":\"Gerard A Tarulli, Patrick R S Tatt, Rhys Howlett, Sara Ord, Stephen R Frankenberg, Andrew J Pask\",\"doi\":\"10.1093/stmcls/sxaf007\",\"DOIUrl\":null,\"url\":null,\"abstract\":\"<p><p>There is increasing interest in the use of marsupial models in research, for use in next-generation conservation by improving fitness through genetic modification, and in de-extinction efforts. Specifically, this includes dasyurid marsupials such as the Thylacine, Tasmanian devil, quolls, and the small rodent-like dunnarts. Technologies for generating genetically modified Australian marsupials remain to be established. Given the need to advance research in this space, the fat-tailed dunnart (Sminthopsis crassicaudata) is being established as a model for marsupial spermatogonial stem cell isolation, modification, and testicular transplantation. This species is small (60-90 mm body size), polyovulatory (8-12 pups per birth), and can breed in standard rodent facilities when housed in a 12:12 light cycle. To develop the fat-tailed dunnart as a model for next-generation marsupial conservation, this study aimed to enrich dunnart spermatogonial stem cells from whole testis digestions using a fluorescent dye technology and fluorescence-activated cell sorting. This approach is not dependent on antibodies or genetic reporter animals that are limiting factors when performing cell sorting on species separated from humans and mice by large evolutionary timescales. This study also assessed the development of spermatogonia and spermatogenesis in the fat-tailed dunnart, by making the first definition of the cycle of the seminiferous epithelium in any dasyurid. Overall, this is the first detailed study to assess the cycle of dasyurid spermatogenesis and provides a valuable method to enrich marsupial spermatogonial stem cells for cellular, functional, and molecular analysis.</p>\",\"PeriodicalId\":231,\"journal\":{\"name\":\"STEM CELLS\",\"volume\":\" \",\"pages\":\"\"},\"PeriodicalIF\":3.6000,\"publicationDate\":\"2025-03-10\",\"publicationTypes\":\"Journal Article\",\"fieldsOfStudy\":null,\"isOpenAccess\":false,\"openAccessPdf\":\"https://www.ncbi.nlm.nih.gov/pmc/articles/PMC11976394/pdf/\",\"citationCount\":\"0\",\"resultStr\":null,\"platform\":\"Semanticscholar\",\"paperid\":null,\"PeriodicalName\":\"STEM CELLS\",\"FirstCategoryId\":\"3\",\"ListUrlMain\":\"https://doi.org/10.1093/stmcls/sxaf007\",\"RegionNum\":2,\"RegionCategory\":\"医学\",\"ArticlePicture\":[],\"TitleCN\":null,\"AbstractTextCN\":null,\"PMCID\":null,\"EPubDate\":\"\",\"PubModel\":\"\",\"JCR\":\"Q2\",\"JCRName\":\"BIOTECHNOLOGY & APPLIED MICROBIOLOGY\",\"Score\":null,\"Total\":0}","platform":"Semanticscholar","paperid":null,"PeriodicalName":"STEM CELLS","FirstCategoryId":"3","ListUrlMain":"https://doi.org/10.1093/stmcls/sxaf007","RegionNum":2,"RegionCategory":"医学","ArticlePicture":[],"TitleCN":null,"AbstractTextCN":null,"PMCID":null,"EPubDate":"","PubModel":"","JCR":"Q2","JCRName":"BIOTECHNOLOGY & APPLIED MICROBIOLOGY","Score":null,"Total":0}
引用次数: 0

摘要

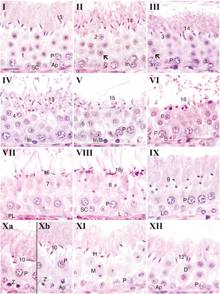
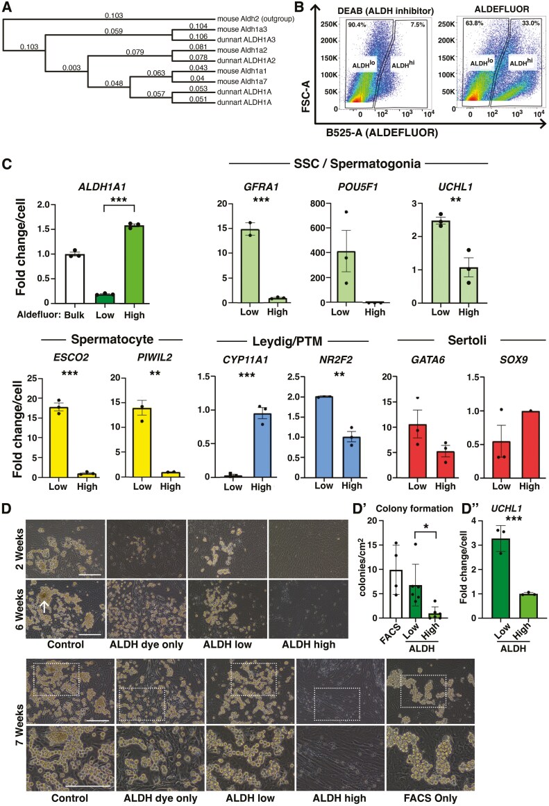
人们对有袋动物模型在研究中的应用越来越感兴趣,通过基因改造来提高下一代动物的适应性,以及在消除灭绝方面的努力。具体来说,这包括袋狼、袋獾、袋鼬和小型啮齿动物。培育转基因澳大利亚有袋动物的技术仍有待建立。考虑到这一领域的研究需要,我们正在建立胖尾雀(smminthopsis crassicaudata)作为有袋动物精原干细胞分离、修饰和睾丸移植的模型。该物种体型小(体长60-90毫米),多排卵(每次出生8-12只幼崽),在12:12的光照周期中,可以在标准的啮齿动物设施中繁殖。为了开发脂肪尾粪便作为下一代有袋动物保护的模型,本研究旨在利用荧光染料技术和荧光激活细胞分选从全睾丸消化中富集脂肪尾粪便精原干细胞。这种方法不依赖于抗体或基因报告动物,它们是在大进化时间尺度上与人类和小鼠分离的物种进行细胞分选时的限制因素。本研究还评估了精原细胞的发育和精子发生在肥尾蕨中,通过首次定义任何精子的精原上皮周期。总的来说,这是第一个详细的研究,以评估无精子精子发生的周期,并提供了一个有价值的方法来丰富有袋动物精原干细胞的细胞,功能和分子分析。
本文章由计算机程序翻译,如有差异,请以英文原文为准。

Enrichment of spermatogonial stem cells and staging of the testis cycle in a dasyurid marsupial, the fat-tailed dunnart.

Enrichment of spermatogonial stem cells and staging of the testis cycle in a dasyurid marsupial, the fat-tailed dunnart.

Enrichment of spermatogonial stem cells and staging of the testis cycle in a dasyurid marsupial, the fat-tailed dunnart.

Enrichment of spermatogonial stem cells and staging of the testis cycle in a dasyurid marsupial, the fat-tailed dunnart.

There is increasing interest in the use of marsupial models in research, for use in next-generation conservation by improving fitness through genetic modification, and in de-extinction efforts. Specifically, this includes dasyurid marsupials such as the Thylacine, Tasmanian devil, quolls, and the small rodent-like dunnarts. Technologies for generating genetically modified Australian marsupials remain to be established. Given the need to advance research in this space, the fat-tailed dunnart (Sminthopsis crassicaudata) is being established as a model for marsupial spermatogonial stem cell isolation, modification, and testicular transplantation. This species is small (60-90 mm body size), polyovulatory (8-12 pups per birth), and can breed in standard rodent facilities when housed in a 12:12 light cycle. To develop the fat-tailed dunnart as a model for next-generation marsupial conservation, this study aimed to enrich dunnart spermatogonial stem cells from whole testis digestions using a fluorescent dye technology and fluorescence-activated cell sorting. This approach is not dependent on antibodies or genetic reporter animals that are limiting factors when performing cell sorting on species separated from humans and mice by large evolutionary timescales. This study also assessed the development of spermatogonia and spermatogenesis in the fat-tailed dunnart, by making the first definition of the cycle of the seminiferous epithelium in any dasyurid. Overall, this is the first detailed study to assess the cycle of dasyurid spermatogenesis and provides a valuable method to enrich marsupial spermatogonial stem cells for cellular, functional, and molecular analysis.

求助全文
通过发布文献求助,成功后即可免费获取论文全文。 去求助
来源期刊
STEM CELLS
STEM CELLS 医学-生物工程与应用微生物
CiteScore
10.30
自引率
1.90%
发文量
104
审稿时长
3 months
期刊介绍: STEM CELLS, a peer reviewed journal published monthly, provides a forum for prompt publication of original investigative papers and concise reviews. STEM CELLS is read and written by clinical and basic scientists whose expertise encompasses the rapidly expanding fields of stem and progenitor cell biology. STEM CELLS covers: Cancer Stem Cells, Embryonic Stem Cells/Induced Pluripotent Stem (iPS) Cells, Regenerative Medicine, Stem Cell Technology: Epigenetics, Genomics, Proteomics, and Metabonomics, Tissue-Specific Stem Cells, Translational and Clinical Research.
×
引用
GB/T 7714-2015
复制
MLA
复制
APA
复制
导出至
BibTeX EndNote RefMan NoteFirst NoteExpress
×
提示
您的信息不完整,为了账户安全,请先补充。
现在去补充
×
提示
您因"违规操作"
具体请查看互助需知
我知道了
×
提示
确定
请完成安全验证×
copy
已复制链接
快去分享给好友吧!
我知道了
右上角分享
点击右上角分享
0
联系我们:info@booksci.cn Book学术提供免费学术资源搜索服务,方便国内外学者检索中英文文献。致力于提供最便捷和优质的服务体验。 Copyright © 2023 布克学术 All rights reserved.
京ICP备2023020795号-1
ghs 京公网安备 11010802042870号
Book学术文献互助
Book学术文献互助群
群 号:604180095
Book学术官方微信