预测老年贫血患者行全髋关节置换术术前DVT的nomogram模型:一项回顾性队列研究。

IF 2.2 4区 医学 Q2 HEMATOLOGY
Yutai Li, Guowei Zeng, Weicong Yin, Shaowei Zheng, Luyuan Yang, Huangze Yan, Huikun Cao, Shoubin Huang, Guihua Liu, Chunhan Sun
{"title":"预测老年贫血患者行全髋关节置换术术前DVT的nomogram模型:一项回顾性队列研究。","authors":"Yutai Li, Guowei Zeng, Weicong Yin, Shaowei Zheng, Luyuan Yang, Huangze Yan, Huikun Cao, Shoubin Huang, Guihua Liu, Chunhan Sun","doi":"10.1186/s12959-025-00698-9","DOIUrl":null,"url":null,"abstract":"<p><strong>Objectives: </strong>Total hip arthroplasty (THA) is classified as a high-risk surgery for venous thromboembolism (VTE) events, especially in elderly individuals and in cases of anemia. This study aims to uncover independent risk factors for predicting preoperative DVT in elderly anemic patients undergoing THA. Furthermore, it seeks to validate these factors' predictive efficacy in diagnosing DVT, with the goal of facilitating prompt identification and treatment to mitigate associated risks.</p><p><strong>Methods: </strong>Clinical information and relevant laboratory test data of preoperative deep vein thrombosis (DVT) in 459 elderly patients with anemia who underwent total hip replacement surgery from January 2018 to June 2024 were retrospectively evaluated. Logistic regression analysis and backward stepwise method were used to detect independent predictors of preoperative DVT diagnosis in elderly patients with anemia who underwent total hip replacement surgery. A nomogram prediction model was established through multivariate logistic regression and subsequently utilized the testing group to validate.</p><p><strong>Results: </strong>A multivariate logistic regression model was used to analyze the data, Hematocrit (HCT) (Odds ratio (OR) = 0.14, 95% confidence intervals (CI):[0.04,0.52]; P = 0.003), Albumin (ALB) (OR = 0.1, 95% CI:[0.03,0.37]; P = 0.001), Prothrombin Time (PT) (OR = 0.29, 95% CI:[0.1,0.83]; P = 0.02), Fibrin Degradation Products (FDP) (OR = 0.15, 95% CI:[0.05,0.49]; P = 0.002) and lymphocyte/Monocyte ratio (LMR) (OR = 0.28, 95% CI:[0.09,0.87], P = 0.028) were independent predictors for DVT before THA in elderly patients with anemia. The area under the curve (AUC) scores were 0.929 for the training group and 0.896 for the testing group, with calibration curve mean errors of 0.017 and 0.023, respectively. The decision curve analysis (DCA) graph indicates that the developed nomogram was highly practical and advantageous for clinical application.</p><p><strong>Conclusion: </strong>The independent predictors of preoperative DVT in elderly anemic patients undergoing total hip replacement primarily include HCT, ALB, PT, FDP, and LMR at admission, which are easy to obtain and can quickly yield results. Moreover, the nomogram based on HCT, ALB, PT, FDP, and LMR can help clinical doctors evaluate the possibility of DVT formation, thereby accurately and quickly assisting clinical doctors in making better clinical judgments.</p>","PeriodicalId":22982,"journal":{"name":"Thrombosis Journal","volume":"23 1","pages":"12"},"PeriodicalIF":2.2000,"publicationDate":"2025-02-10","publicationTypes":"Journal Article","fieldsOfStudy":null,"isOpenAccess":false,"openAccessPdf":"https://www.ncbi.nlm.nih.gov/pmc/articles/PMC11808965/pdf/","citationCount":"0","resultStr":"{\"title\":\"A nomogram model for predicting preoperative DVT in elderly anemic patients undergoing total hip arthroplasty: a retrospective cohort study.\",\"authors\":\"Yutai Li, Guowei Zeng, Weicong Yin, Shaowei Zheng, Luyuan Yang, Huangze Yan, Huikun Cao, Shoubin Huang, Guihua Liu, Chunhan Sun\",\"doi\":\"10.1186/s12959-025-00698-9\",\"DOIUrl\":null,\"url\":null,\"abstract\":\"<p><strong>Objectives: </strong>Total hip arthroplasty (THA) is classified as a high-risk surgery for venous thromboembolism (VTE) events, especially in elderly individuals and in cases of anemia. This study aims to uncover independent risk factors for predicting preoperative DVT in elderly anemic patients undergoing THA. Furthermore, it seeks to validate these factors' predictive efficacy in diagnosing DVT, with the goal of facilitating prompt identification and treatment to mitigate associated risks.</p><p><strong>Methods: </strong>Clinical information and relevant laboratory test data of preoperative deep vein thrombosis (DVT) in 459 elderly patients with anemia who underwent total hip replacement surgery from January 2018 to June 2024 were retrospectively evaluated. Logistic regression analysis and backward stepwise method were used to detect independent predictors of preoperative DVT diagnosis in elderly patients with anemia who underwent total hip replacement surgery. A nomogram prediction model was established through multivariate logistic regression and subsequently utilized the testing group to validate.</p><p><strong>Results: </strong>A multivariate logistic regression model was used to analyze the data, Hematocrit (HCT) (Odds ratio (OR) = 0.14, 95% confidence intervals (CI):[0.04,0.52]; P = 0.003), Albumin (ALB) (OR = 0.1, 95% CI:[0.03,0.37]; P = 0.001), Prothrombin Time (PT) (OR = 0.29, 95% CI:[0.1,0.83]; P = 0.02), Fibrin Degradation Products (FDP) (OR = 0.15, 95% CI:[0.05,0.49]; P = 0.002) and lymphocyte/Monocyte ratio (LMR) (OR = 0.28, 95% CI:[0.09,0.87], P = 0.028) were independent predictors for DVT before THA in elderly patients with anemia. The area under the curve (AUC) scores were 0.929 for the training group and 0.896 for the testing group, with calibration curve mean errors of 0.017 and 0.023, respectively. The decision curve analysis (DCA) graph indicates that the developed nomogram was highly practical and advantageous for clinical application.</p><p><strong>Conclusion: </strong>The independent predictors of preoperative DVT in elderly anemic patients undergoing total hip replacement primarily include HCT, ALB, PT, FDP, and LMR at admission, which are easy to obtain and can quickly yield results. Moreover, the nomogram based on HCT, ALB, PT, FDP, and LMR can help clinical doctors evaluate the possibility of DVT formation, thereby accurately and quickly assisting clinical doctors in making better clinical judgments.</p>\",\"PeriodicalId\":22982,\"journal\":{\"name\":\"Thrombosis Journal\",\"volume\":\"23 1\",\"pages\":\"12\"},\"PeriodicalIF\":2.2000,\"publicationDate\":\"2025-02-10\",\"publicationTypes\":\"Journal Article\",\"fieldsOfStudy\":null,\"isOpenAccess\":false,\"openAccessPdf\":\"https://www.ncbi.nlm.nih.gov/pmc/articles/PMC11808965/pdf/\",\"citationCount\":\"0\",\"resultStr\":null,\"platform\":\"Semanticscholar\",\"paperid\":null,\"PeriodicalName\":\"Thrombosis Journal\",\"FirstCategoryId\":\"3\",\"ListUrlMain\":\"https://doi.org/10.1186/s12959-025-00698-9\",\"RegionNum\":4,\"RegionCategory\":\"医学\",\"ArticlePicture\":[],\"TitleCN\":null,\"AbstractTextCN\":null,\"PMCID\":null,\"EPubDate\":\"\",\"PubModel\":\"\",\"JCR\":\"Q2\",\"JCRName\":\"HEMATOLOGY\",\"Score\":null,\"Total\":0}","platform":"Semanticscholar","paperid":null,"PeriodicalName":"Thrombosis Journal","FirstCategoryId":"3","ListUrlMain":"https://doi.org/10.1186/s12959-025-00698-9","RegionNum":4,"RegionCategory":"医学","ArticlePicture":[],"TitleCN":null,"AbstractTextCN":null,"PMCID":null,"EPubDate":"","PubModel":"","JCR":"Q2","JCRName":"HEMATOLOGY","Score":null,"Total":0}
引用次数: 0

摘要

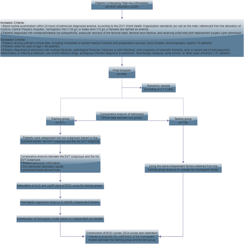
目的:全髋关节置换术(THA)被列为静脉血栓栓塞(VTE)事件的高风险手术,尤其是在老年人和贫血患者中。本研究旨在发现预测接受髋关节置换术的老年贫血患者术前深静脉血栓栓塞的独立风险因素。此外,该研究还试图验证这些因素对诊断深静脉血栓的预测功效,目的是促进及时识别和治疗,以降低相关风险:回顾性评估了2018年1月至2024年6月期间接受全髋关节置换手术的459名老年贫血患者术前深静脉血栓(DVT)的临床信息和相关实验室检查数据。采用逻辑回归分析和后向逐步法检测接受全髋关节置换手术的老年贫血患者术前深静脉血栓诊断的独立预测因素。通过多变量逻辑回归建立了一个提名图预测模型,随后利用测试组进行验证:采用多变量逻辑回归模型分析数据,血细胞比容(HCT)(比值比(OR)= 0.14,95% 置信区间(CI):[0.04,0.52];P = 0.003)、白蛋白(ALB)(OR = 0.1,95% CI:[0.03,0.37];P = 0.001)、凝血酶原时间(PT)(OR = 0.29,95% CI:[0.1,0.83];P = 0.02)、纤维蛋白降解产物(FDP)(OR = 0.15,95% CI:[0.05,0.49];P = 0.002)和淋巴细胞/单核细胞比值(LMR)(OR = 0.28,95% CI:[0.09,0.87],P = 0.028)是老年贫血患者在 THA 前发生深静脉血栓的独立预测因子。训练组和测试组的曲线下面积(AUC)分别为 0.929 和 0.896,校准曲线平均误差分别为 0.017 和 0.023。决策曲线分析(DCA)图表明,所开发的提名图具有很强的实用性和临床应用优势:结论:对于接受全髋关节置换术的老年贫血患者来说,术前深静脉血栓的独立预测指标主要包括入院时的 HCT、ALB、PT、FDP 和 LMR,这些指标易于获得且能快速得出结果。此外,基于 HCT、ALB、PT、FDP 和 LMR 的提名图可以帮助临床医生评估深静脉血栓形成的可能性,从而准确、快速地帮助临床医生做出更好的临床判断。
本文章由计算机程序翻译,如有差异,请以英文原文为准。

A nomogram model for predicting preoperative DVT in elderly anemic patients undergoing total hip arthroplasty: a retrospective cohort study.

A nomogram model for predicting preoperative DVT in elderly anemic patients undergoing total hip arthroplasty: a retrospective cohort study.

A nomogram model for predicting preoperative DVT in elderly anemic patients undergoing total hip arthroplasty: a retrospective cohort study.

A nomogram model for predicting preoperative DVT in elderly anemic patients undergoing total hip arthroplasty: a retrospective cohort study.

Objectives: Total hip arthroplasty (THA) is classified as a high-risk surgery for venous thromboembolism (VTE) events, especially in elderly individuals and in cases of anemia. This study aims to uncover independent risk factors for predicting preoperative DVT in elderly anemic patients undergoing THA. Furthermore, it seeks to validate these factors' predictive efficacy in diagnosing DVT, with the goal of facilitating prompt identification and treatment to mitigate associated risks.

Methods: Clinical information and relevant laboratory test data of preoperative deep vein thrombosis (DVT) in 459 elderly patients with anemia who underwent total hip replacement surgery from January 2018 to June 2024 were retrospectively evaluated. Logistic regression analysis and backward stepwise method were used to detect independent predictors of preoperative DVT diagnosis in elderly patients with anemia who underwent total hip replacement surgery. A nomogram prediction model was established through multivariate logistic regression and subsequently utilized the testing group to validate.

Results: A multivariate logistic regression model was used to analyze the data, Hematocrit (HCT) (Odds ratio (OR) = 0.14, 95% confidence intervals (CI):[0.04,0.52]; P = 0.003), Albumin (ALB) (OR = 0.1, 95% CI:[0.03,0.37]; P = 0.001), Prothrombin Time (PT) (OR = 0.29, 95% CI:[0.1,0.83]; P = 0.02), Fibrin Degradation Products (FDP) (OR = 0.15, 95% CI:[0.05,0.49]; P = 0.002) and lymphocyte/Monocyte ratio (LMR) (OR = 0.28, 95% CI:[0.09,0.87], P = 0.028) were independent predictors for DVT before THA in elderly patients with anemia. The area under the curve (AUC) scores were 0.929 for the training group and 0.896 for the testing group, with calibration curve mean errors of 0.017 and 0.023, respectively. The decision curve analysis (DCA) graph indicates that the developed nomogram was highly practical and advantageous for clinical application.

Conclusion: The independent predictors of preoperative DVT in elderly anemic patients undergoing total hip replacement primarily include HCT, ALB, PT, FDP, and LMR at admission, which are easy to obtain and can quickly yield results. Moreover, the nomogram based on HCT, ALB, PT, FDP, and LMR can help clinical doctors evaluate the possibility of DVT formation, thereby accurately and quickly assisting clinical doctors in making better clinical judgments.

求助全文
通过发布文献求助,成功后即可免费获取论文全文。 去求助
来源期刊
Thrombosis Journal
Thrombosis Journal Medicine-Hematology
CiteScore
3.80
自引率
3.20%
发文量
69
审稿时长
16 weeks
期刊介绍: Thrombosis Journal is an open-access journal that publishes original articles on aspects of clinical and basic research, new methodology, case reports and reviews in the areas of thrombosis. Topics of particular interest include the diagnosis of arterial and venous thrombosis, new antithrombotic treatments, new developments in the understanding, diagnosis and treatments of atherosclerotic vessel disease, relations between haemostasis and vascular disease, hypertension, diabetes, immunology and obesity.
×
引用
GB/T 7714-2015
复制
MLA
复制
APA
复制
导出至
BibTeX EndNote RefMan NoteFirst NoteExpress
×
提示
您的信息不完整,为了账户安全,请先补充。
现在去补充
×
提示
您因"违规操作"
具体请查看互助需知
我知道了
×
提示
确定
请完成安全验证×
copy
已复制链接
快去分享给好友吧!
我知道了
右上角分享
点击右上角分享
0
联系我们:info@booksci.cn Book学术提供免费学术资源搜索服务,方便国内外学者检索中英文文献。致力于提供最便捷和优质的服务体验。 Copyright © 2023 布克学术 All rights reserved.
京ICP备2023020795号-1
ghs 京公网安备 11010802042870号
Book学术文献互助
Book学术文献互助群
群 号:604180095
Book学术官方微信