天然葡萄酒与农药处理过的葡萄酒中真菌和细菌组成的比较分析。

IF 3.9 2区 综合性期刊 Q1 MULTIDISCIPLINARY SCIENCES
Robin Mesnage, Jérôme Douzelet, Gilles-Eric Seralini
{"title":"天然葡萄酒与农药处理过的葡萄酒中真菌和细菌组成的比较分析。","authors":"Robin Mesnage, Jérôme Douzelet, Gilles-Eric Seralini","doi":"10.1038/s41598-025-88655-4","DOIUrl":null,"url":null,"abstract":"<p><p>Fermentation produces diverse consumables like bread, wine, beer, and cheese, with fungi playing a key role. This study sequenced fungal and bacteria DNA from 46 commercial wines, paired by vineyard proximity, harvest time, and grape variety. One in each pair was natural, while the other had pesticide treatments and microbial adjunctions. Bacteria profiles were studied using targeted sequencing of the V3-V4 region of the 16 S rRNA gene while fungal profiles were studied with ITS gene targeted sequencing. Significant variability was observed in the microbial content of these wines. We identified 19 unique fungal species in natural wines, absent in pesticide-treated ones. Some have known health roles. The most abundant was Penicillium jiangxiense in Lot-et-Garonne, known for its antitumor properties. Hyphopichia pseudoburtonii, with notable aromatic properties, was also detected, commonly found in insect and fish microbiota. Antrodia favescens, related to the medicinal Antrodia cinnamomea, was identified in another location, known for its role in Chinese herbal medicine against cancer and metabolic diseases. Ochrocladosporium elatum, recognized for its antioxidant and antibacterial activities, was found elsewhere. Additionally, natural wines exhibited greater bacterial biodiversity, contributing to unique tastes and potential health benefits.</p>","PeriodicalId":21811,"journal":{"name":"Scientific Reports","volume":"15 1","pages":"4877"},"PeriodicalIF":3.9000,"publicationDate":"2025-02-10","publicationTypes":"Journal Article","fieldsOfStudy":null,"isOpenAccess":false,"openAccessPdf":"https://www.ncbi.nlm.nih.gov/pmc/articles/PMC11811058/pdf/","citationCount":"0","resultStr":"{\"title\":\"Comparative analysis of fungal and bacterial composition in natural wines and their closest pesticide-treated counterparts.\",\"authors\":\"Robin Mesnage, Jérôme Douzelet, Gilles-Eric Seralini\",\"doi\":\"10.1038/s41598-025-88655-4\",\"DOIUrl\":null,\"url\":null,\"abstract\":\"<p><p>Fermentation produces diverse consumables like bread, wine, beer, and cheese, with fungi playing a key role. This study sequenced fungal and bacteria DNA from 46 commercial wines, paired by vineyard proximity, harvest time, and grape variety. One in each pair was natural, while the other had pesticide treatments and microbial adjunctions. Bacteria profiles were studied using targeted sequencing of the V3-V4 region of the 16 S rRNA gene while fungal profiles were studied with ITS gene targeted sequencing. Significant variability was observed in the microbial content of these wines. We identified 19 unique fungal species in natural wines, absent in pesticide-treated ones. Some have known health roles. The most abundant was Penicillium jiangxiense in Lot-et-Garonne, known for its antitumor properties. Hyphopichia pseudoburtonii, with notable aromatic properties, was also detected, commonly found in insect and fish microbiota. Antrodia favescens, related to the medicinal Antrodia cinnamomea, was identified in another location, known for its role in Chinese herbal medicine against cancer and metabolic diseases. Ochrocladosporium elatum, recognized for its antioxidant and antibacterial activities, was found elsewhere. Additionally, natural wines exhibited greater bacterial biodiversity, contributing to unique tastes and potential health benefits.</p>\",\"PeriodicalId\":21811,\"journal\":{\"name\":\"Scientific Reports\",\"volume\":\"15 1\",\"pages\":\"4877\"},\"PeriodicalIF\":3.9000,\"publicationDate\":\"2025-02-10\",\"publicationTypes\":\"Journal Article\",\"fieldsOfStudy\":null,\"isOpenAccess\":false,\"openAccessPdf\":\"https://www.ncbi.nlm.nih.gov/pmc/articles/PMC11811058/pdf/\",\"citationCount\":\"0\",\"resultStr\":null,\"platform\":\"Semanticscholar\",\"paperid\":null,\"PeriodicalName\":\"Scientific Reports\",\"FirstCategoryId\":\"103\",\"ListUrlMain\":\"https://doi.org/10.1038/s41598-025-88655-4\",\"RegionNum\":2,\"RegionCategory\":\"综合性期刊\",\"ArticlePicture\":[],\"TitleCN\":null,\"AbstractTextCN\":null,\"PMCID\":null,\"EPubDate\":\"\",\"PubModel\":\"\",\"JCR\":\"Q1\",\"JCRName\":\"MULTIDISCIPLINARY SCIENCES\",\"Score\":null,\"Total\":0}","platform":"Semanticscholar","paperid":null,"PeriodicalName":"Scientific Reports","FirstCategoryId":"103","ListUrlMain":"https://doi.org/10.1038/s41598-025-88655-4","RegionNum":2,"RegionCategory":"综合性期刊","ArticlePicture":[],"TitleCN":null,"AbstractTextCN":null,"PMCID":null,"EPubDate":"","PubModel":"","JCR":"Q1","JCRName":"MULTIDISCIPLINARY SCIENCES","Score":null,"Total":0}
引用次数: 0

摘要

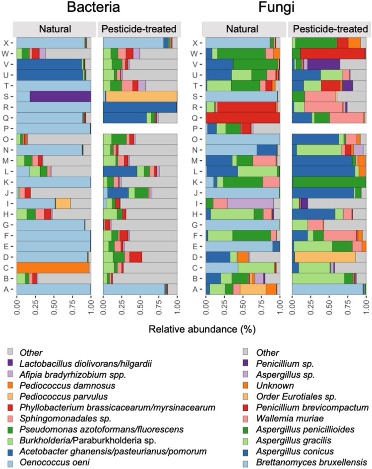
发酵产生了面包、葡萄酒、啤酒和奶酪等多种消耗品,真菌在其中发挥了关键作用。这项研究对46种商业葡萄酒的真菌和细菌DNA进行了测序,并根据葡萄园距离、收获时间和葡萄品种进行了配对。每对中有一个是天然的,而另一个是农药处理和微生物辅助物。采用16s rRNA基因V3-V4区靶向测序研究细菌谱,采用ITS基因靶向测序研究真菌谱。这些葡萄酒的微生物含量存在显著差异。我们在天然葡萄酒中鉴定出19种独特的真菌,而在农药处理的葡萄酒中则没有。其中一些具有已知的健康作用。其中最丰富的是位于Lot-et-Garonne的姜仙青霉,以其抗肿瘤特性而闻名。在昆虫和鱼类微生物群中还检出了具有显著芳香特性的假波顿丝孢杆菌。在另一个地方发现了与药用樟芝有亲缘关系的樟芝,它以抗癌和代谢性疾病的中草药作用而闻名。在其他地方也发现了以抗氧化和抗菌活性而闻名的褐条霉。此外,天然葡萄酒表现出更大的细菌多样性,有助于独特的口味和潜在的健康益处。
本文章由计算机程序翻译,如有差异,请以英文原文为准。

Comparative analysis of fungal and bacterial composition in natural wines and their closest pesticide-treated counterparts.

Comparative analysis of fungal and bacterial composition in natural wines and their closest pesticide-treated counterparts.

Comparative analysis of fungal and bacterial composition in natural wines and their closest pesticide-treated counterparts.

Comparative analysis of fungal and bacterial composition in natural wines and their closest pesticide-treated counterparts.

Fermentation produces diverse consumables like bread, wine, beer, and cheese, with fungi playing a key role. This study sequenced fungal and bacteria DNA from 46 commercial wines, paired by vineyard proximity, harvest time, and grape variety. One in each pair was natural, while the other had pesticide treatments and microbial adjunctions. Bacteria profiles were studied using targeted sequencing of the V3-V4 region of the 16 S rRNA gene while fungal profiles were studied with ITS gene targeted sequencing. Significant variability was observed in the microbial content of these wines. We identified 19 unique fungal species in natural wines, absent in pesticide-treated ones. Some have known health roles. The most abundant was Penicillium jiangxiense in Lot-et-Garonne, known for its antitumor properties. Hyphopichia pseudoburtonii, with notable aromatic properties, was also detected, commonly found in insect and fish microbiota. Antrodia favescens, related to the medicinal Antrodia cinnamomea, was identified in another location, known for its role in Chinese herbal medicine against cancer and metabolic diseases. Ochrocladosporium elatum, recognized for its antioxidant and antibacterial activities, was found elsewhere. Additionally, natural wines exhibited greater bacterial biodiversity, contributing to unique tastes and potential health benefits.

求助全文
通过发布文献求助,成功后即可免费获取论文全文。 去求助
来源期刊
Scientific Reports
Scientific Reports Natural Science Disciplines-
CiteScore
7.50
自引率
4.30%
发文量
19567
审稿时长
3.9 months
期刊介绍: We publish original research from all areas of the natural sciences, psychology, medicine and engineering. You can learn more about what we publish by browsing our specific scientific subject areas below or explore Scientific Reports by browsing all articles and collections. Scientific Reports has a 2-year impact factor: 4.380 (2021), and is the 6th most-cited journal in the world, with more than 540,000 citations in 2020 (Clarivate Analytics, 2021). •Engineering Engineering covers all aspects of engineering, technology, and applied science. It plays a crucial role in the development of technologies to address some of the world''s biggest challenges, helping to save lives and improve the way we live. •Physical sciences Physical sciences are those academic disciplines that aim to uncover the underlying laws of nature — often written in the language of mathematics. It is a collective term for areas of study including astronomy, chemistry, materials science and physics. •Earth and environmental sciences Earth and environmental sciences cover all aspects of Earth and planetary science and broadly encompass solid Earth processes, surface and atmospheric dynamics, Earth system history, climate and climate change, marine and freshwater systems, and ecology. It also considers the interactions between humans and these systems. •Biological sciences Biological sciences encompass all the divisions of natural sciences examining various aspects of vital processes. The concept includes anatomy, physiology, cell biology, biochemistry and biophysics, and covers all organisms from microorganisms, animals to plants. •Health sciences The health sciences study health, disease and healthcare. This field of study aims to develop knowledge, interventions and technology for use in healthcare to improve the treatment of patients.
×
引用
GB/T 7714-2015
复制
MLA
复制
APA
复制
导出至
BibTeX EndNote RefMan NoteFirst NoteExpress
×
提示
您的信息不完整,为了账户安全,请先补充。
现在去补充
×
提示
您因"违规操作"
具体请查看互助需知
我知道了
×
提示
确定
请完成安全验证×
copy
已复制链接
快去分享给好友吧!
我知道了
右上角分享
点击右上角分享
0
联系我们:info@booksci.cn Book学术提供免费学术资源搜索服务,方便国内外学者检索中英文文献。致力于提供最便捷和优质的服务体验。 Copyright © 2023 布克学术 All rights reserved.
京ICP备2023020795号-1
ghs 京公网安备 11010802042870号
Book学术文献互助
Book学术文献互助群
群 号:604180095
Book学术官方微信