Vaspin抑制铁下垂:治疗心肌缺血再灌注损伤的新希望。

IF 3.1 4区 医学 Q2 PATHOLOGY
Cytojournal Pub Date : 2024-12-13 eCollection Date: 2024-01-01 DOI:10.25259/Cytojournal_141_2024
Xuehong Lin, Laiyun Xin, Xianqing Meng, Duo Chen
{"title":"Vaspin抑制铁下垂:治疗心肌缺血再灌注损伤的新希望。","authors":"Xuehong Lin, Laiyun Xin, Xianqing Meng, Duo Chen","doi":"10.25259/Cytojournal_141_2024","DOIUrl":null,"url":null,"abstract":"<p><strong>Objective: </strong>Myocardial ischemia-reperfusion injury (MIRI) is a critical pathological basis for cardiovascular diseases. In recent years, the effect of ferroptosis on MIRI has attracted extensive attention. Vaspin, an adipose tissue-derived serine protease inhibitor, has multiple biological functions, including anti-inflammatory and antioxidant effects. This study aims to investigate the molecular mechanism by which vaspin alleviates MIRI by regulating hypoxia-inducible factor-1α (HIF-1α) and ferroptosis signaling pathways.</p><p><strong>Material and methods: </strong>A mouse model of myocardial ischemia/reperfusion (I/R) and a hypoxia/reoxygenation (H/R) model was used to evaluate the protective effects of vaspin on MIRI. The mechanism by which ferroptosis is modulated by the vaspin/HIF-1α signaling pathway was investigated by constructing a vaspin overexpression adenoviral vector. Myocardial infarct size and histological changes were assessed using triphenyltetrazolium chloride and hematoxylin-eosin staining. Ferroptosis-related proteins were detected by Western blot assay, and apoptosis and reactive oxygen species levels were analyzed by terminal deoxynucleotidyl transferase-mediated deoxyuridine triphosphate nick-end labeling. Iron content in myocardial tissue and cells was measured by enzyme-linked immunosorbent assay.</p><p><strong>Results: </strong>Myocardial I/R increased myocardial infarct size and serum lactate dehydrogenase (LDH) levels compared with the control group, indicating severe myocardial injury. Western blot results showed that MIRI reduced endogenous vaspin and HIF-1α levels and inhibited glutathione peroxidase 4. <i>In vivo</i> and <i>in vitro</i> vaspin overexpression treatment reduced infarct size, decreased LDH levels, inhibited ferroptosis pathway activity, and alleviated oxidative stress levels in myocardial tissues. In the H/R model, vaspin overexpression upregulated HIF-1α, inhibited ferroptosis markers, and reduced apoptosis and iron deposition. However, inhibiting HIF-1α reversed the cardioprotective and anti-ferroptotic effects of vaspin.</p><p><strong>Conclusion: </strong>Vaspin inhibits ferroptosis and upregulates the HIF-1α signaling pathway to mitigate myocardial I/R injury. The vaspin/HIF-1α pathway could be a potential target for MIRI prevention and treatment and offers fresh perspectives on ischemic heart disease management. Vaspin could be a novel cardioprotective agent that plays a significant role in the prevention and treatment of cardiovascular diseases.</p>","PeriodicalId":49082,"journal":{"name":"Cytojournal","volume":"21 ","pages":"64"},"PeriodicalIF":3.1000,"publicationDate":"2024-12-13","publicationTypes":"Journal Article","fieldsOfStudy":null,"isOpenAccess":false,"openAccessPdf":"https://www.ncbi.nlm.nih.gov/pmc/articles/PMC11801648/pdf/","citationCount":"0","resultStr":"{\"title\":\"Vaspin inhibits ferroptosis: A new hope for treating myocardial ischemia-reperfusion injury.\",\"authors\":\"Xuehong Lin, Laiyun Xin, Xianqing Meng, Duo Chen\",\"doi\":\"10.25259/Cytojournal_141_2024\",\"DOIUrl\":null,\"url\":null,\"abstract\":\"<p><strong>Objective: </strong>Myocardial ischemia-reperfusion injury (MIRI) is a critical pathological basis for cardiovascular diseases. In recent years, the effect of ferroptosis on MIRI has attracted extensive attention. Vaspin, an adipose tissue-derived serine protease inhibitor, has multiple biological functions, including anti-inflammatory and antioxidant effects. This study aims to investigate the molecular mechanism by which vaspin alleviates MIRI by regulating hypoxia-inducible factor-1α (HIF-1α) and ferroptosis signaling pathways.</p><p><strong>Material and methods: </strong>A mouse model of myocardial ischemia/reperfusion (I/R) and a hypoxia/reoxygenation (H/R) model was used to evaluate the protective effects of vaspin on MIRI. The mechanism by which ferroptosis is modulated by the vaspin/HIF-1α signaling pathway was investigated by constructing a vaspin overexpression adenoviral vector. Myocardial infarct size and histological changes were assessed using triphenyltetrazolium chloride and hematoxylin-eosin staining. Ferroptosis-related proteins were detected by Western blot assay, and apoptosis and reactive oxygen species levels were analyzed by terminal deoxynucleotidyl transferase-mediated deoxyuridine triphosphate nick-end labeling. Iron content in myocardial tissue and cells was measured by enzyme-linked immunosorbent assay.</p><p><strong>Results: </strong>Myocardial I/R increased myocardial infarct size and serum lactate dehydrogenase (LDH) levels compared with the control group, indicating severe myocardial injury. Western blot results showed that MIRI reduced endogenous vaspin and HIF-1α levels and inhibited glutathione peroxidase 4. <i>In vivo</i> and <i>in vitro</i> vaspin overexpression treatment reduced infarct size, decreased LDH levels, inhibited ferroptosis pathway activity, and alleviated oxidative stress levels in myocardial tissues. In the H/R model, vaspin overexpression upregulated HIF-1α, inhibited ferroptosis markers, and reduced apoptosis and iron deposition. However, inhibiting HIF-1α reversed the cardioprotective and anti-ferroptotic effects of vaspin.</p><p><strong>Conclusion: </strong>Vaspin inhibits ferroptosis and upregulates the HIF-1α signaling pathway to mitigate myocardial I/R injury. The vaspin/HIF-1α pathway could be a potential target for MIRI prevention and treatment and offers fresh perspectives on ischemic heart disease management. Vaspin could be a novel cardioprotective agent that plays a significant role in the prevention and treatment of cardiovascular diseases.</p>\",\"PeriodicalId\":49082,\"journal\":{\"name\":\"Cytojournal\",\"volume\":\"21 \",\"pages\":\"64\"},\"PeriodicalIF\":3.1000,\"publicationDate\":\"2024-12-13\",\"publicationTypes\":\"Journal Article\",\"fieldsOfStudy\":null,\"isOpenAccess\":false,\"openAccessPdf\":\"https://www.ncbi.nlm.nih.gov/pmc/articles/PMC11801648/pdf/\",\"citationCount\":\"0\",\"resultStr\":null,\"platform\":\"Semanticscholar\",\"paperid\":null,\"PeriodicalName\":\"Cytojournal\",\"FirstCategoryId\":\"3\",\"ListUrlMain\":\"https://doi.org/10.25259/Cytojournal_141_2024\",\"RegionNum\":4,\"RegionCategory\":\"医学\",\"ArticlePicture\":[],\"TitleCN\":null,\"AbstractTextCN\":null,\"PMCID\":null,\"EPubDate\":\"2024/1/1 0:00:00\",\"PubModel\":\"eCollection\",\"JCR\":\"Q2\",\"JCRName\":\"PATHOLOGY\",\"Score\":null,\"Total\":0}","platform":"Semanticscholar","paperid":null,"PeriodicalName":"Cytojournal","FirstCategoryId":"3","ListUrlMain":"https://doi.org/10.25259/Cytojournal_141_2024","RegionNum":4,"RegionCategory":"医学","ArticlePicture":[],"TitleCN":null,"AbstractTextCN":null,"PMCID":null,"EPubDate":"2024/1/1 0:00:00","PubModel":"eCollection","JCR":"Q2","JCRName":"PATHOLOGY","Score":null,"Total":0}
引用次数: 0

摘要

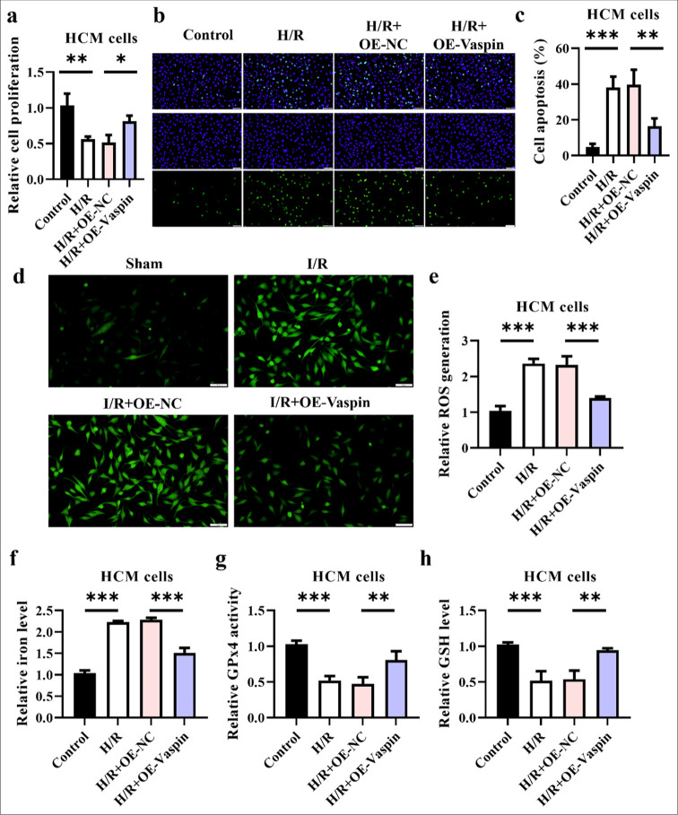
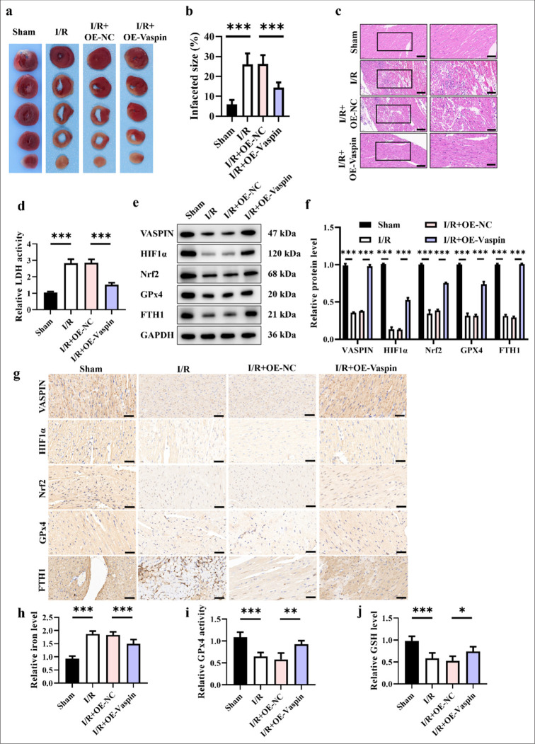
目的:心肌缺血再灌注损伤(MIRI)是心血管疾病的重要病理基础。近年来,铁下垂对MIRI的影响引起了广泛的关注。Vaspin是一种脂肪组织来源的丝氨酸蛋白酶抑制剂,具有多种生物功能,包括抗炎和抗氧化作用。本研究旨在探讨vaspin通过调控缺氧诱导因子-1α (HIF-1α)和铁下垂信号通路减轻MIRI的分子机制。材料与方法:采用小鼠心肌缺血/再灌注(I/R)模型和缺氧/再氧合(H/R)模型评价血管素对心肌缺血/再灌注(MIRI)的保护作用。通过构建vaspin过表达腺病毒载体,研究了vaspin/HIF-1α信号通路调控铁下垂的机制。采用氯化三苯四唑和苏木精-伊红染色评估心肌梗死面积和组织学变化。Western blot法检测凋亡相关蛋白,末端脱氧核苷酸转移酶介导的脱氧尿苷三磷酸镍端标记法检测凋亡和活性氧水平。采用酶联免疫吸附法测定心肌组织和细胞中的铁含量。结果:心肌I/R较对照组心肌梗死面积和血清乳酸脱氢酶(LDH)水平升高,提示心肌损伤严重。Western blot结果显示,MIRI降低内源性vaspin和HIF-1α水平,抑制谷胱甘肽过氧化物酶4。体内和体外vaspin过表达处理可减小梗死面积,降低LDH水平,抑制铁下垂途径活性,减轻心肌组织氧化应激水平。在H/R模型中,vaspin过表达上调HIF-1α,抑制铁下垂标志物,减少细胞凋亡和铁沉积。然而,抑制HIF-1α逆转了血管素的心脏保护作用和抗铁的作用。结论:Vaspin可抑制铁下垂,上调HIF-1α信号通路,减轻心肌I/R损伤。vaspin/HIF-1α通路可能是MIRI预防和治疗的潜在靶点,并为缺血性心脏病的治疗提供了新的视角。Vaspin可能是一种新型的心脏保护剂,在心血管疾病的预防和治疗中发挥重要作用。
本文章由计算机程序翻译,如有差异,请以英文原文为准。

Vaspin inhibits ferroptosis: A new hope for treating myocardial ischemia-reperfusion injury.

Vaspin inhibits ferroptosis: A new hope for treating myocardial ischemia-reperfusion injury.

Vaspin inhibits ferroptosis: A new hope for treating myocardial ischemia-reperfusion injury.

Vaspin inhibits ferroptosis: A new hope for treating myocardial ischemia-reperfusion injury.

Objective: Myocardial ischemia-reperfusion injury (MIRI) is a critical pathological basis for cardiovascular diseases. In recent years, the effect of ferroptosis on MIRI has attracted extensive attention. Vaspin, an adipose tissue-derived serine protease inhibitor, has multiple biological functions, including anti-inflammatory and antioxidant effects. This study aims to investigate the molecular mechanism by which vaspin alleviates MIRI by regulating hypoxia-inducible factor-1α (HIF-1α) and ferroptosis signaling pathways.

Material and methods: A mouse model of myocardial ischemia/reperfusion (I/R) and a hypoxia/reoxygenation (H/R) model was used to evaluate the protective effects of vaspin on MIRI. The mechanism by which ferroptosis is modulated by the vaspin/HIF-1α signaling pathway was investigated by constructing a vaspin overexpression adenoviral vector. Myocardial infarct size and histological changes were assessed using triphenyltetrazolium chloride and hematoxylin-eosin staining. Ferroptosis-related proteins were detected by Western blot assay, and apoptosis and reactive oxygen species levels were analyzed by terminal deoxynucleotidyl transferase-mediated deoxyuridine triphosphate nick-end labeling. Iron content in myocardial tissue and cells was measured by enzyme-linked immunosorbent assay.

Results: Myocardial I/R increased myocardial infarct size and serum lactate dehydrogenase (LDH) levels compared with the control group, indicating severe myocardial injury. Western blot results showed that MIRI reduced endogenous vaspin and HIF-1α levels and inhibited glutathione peroxidase 4. In vivo and in vitro vaspin overexpression treatment reduced infarct size, decreased LDH levels, inhibited ferroptosis pathway activity, and alleviated oxidative stress levels in myocardial tissues. In the H/R model, vaspin overexpression upregulated HIF-1α, inhibited ferroptosis markers, and reduced apoptosis and iron deposition. However, inhibiting HIF-1α reversed the cardioprotective and anti-ferroptotic effects of vaspin.

Conclusion: Vaspin inhibits ferroptosis and upregulates the HIF-1α signaling pathway to mitigate myocardial I/R injury. The vaspin/HIF-1α pathway could be a potential target for MIRI prevention and treatment and offers fresh perspectives on ischemic heart disease management. Vaspin could be a novel cardioprotective agent that plays a significant role in the prevention and treatment of cardiovascular diseases.

求助全文
通过发布文献求助,成功后即可免费获取论文全文。 去求助
来源期刊
Cytojournal
Cytojournal PATHOLOGY-
CiteScore
2.20
自引率
42.10%
发文量
56
审稿时长
>12 weeks
期刊介绍: The CytoJournal is an open-access peer-reviewed journal committed to publishing high-quality articles in the field of Diagnostic Cytopathology including Molecular aspects. The journal is owned by the Cytopathology Foundation and published by the Scientific Scholar.
×
引用
GB/T 7714-2015
复制
MLA
复制
APA
复制
导出至
BibTeX EndNote RefMan NoteFirst NoteExpress
×
提示
您的信息不完整,为了账户安全,请先补充。
现在去补充
×
提示
您因"违规操作"
具体请查看互助需知
我知道了
×
提示
确定
请完成安全验证×
copy
已复制链接
快去分享给好友吧!
我知道了
右上角分享
点击右上角分享
0
联系我们:info@booksci.cn Book学术提供免费学术资源搜索服务,方便国内外学者检索中英文文献。致力于提供最便捷和优质的服务体验。 Copyright © 2023 布克学术 All rights reserved.
京ICP备2023020795号-1
ghs 京公网安备 11010802042870号
Book学术文献互助
Book学术文献互助群
群 号:604180095
Book学术官方微信