戊烯基二磷酸合成酶亚基2在腹主动脉瘤中下调,延缓腹主动脉瘤的进展。

IF 3.1 4区 医学 Q2 PATHOLOGY
Cytojournal Pub Date : 2024-12-13 eCollection Date: 2024-01-01 DOI:10.25259/Cytojournal_70_2024
Jun Yong, Shanshan Tang, Lin Yu, Meng Li, Fang Zhang, Xiujie Fan
{"title":"戊烯基二磷酸合成酶亚基2在腹主动脉瘤中下调,延缓腹主动脉瘤的进展。","authors":"Jun Yong, Shanshan Tang, Lin Yu, Meng Li, Fang Zhang, Xiujie Fan","doi":"10.25259/Cytojournal_70_2024","DOIUrl":null,"url":null,"abstract":"<p><strong>Objective: </strong>Abdominal aortic aneurysm (AAA) is a complex and fatal vascular disease for which specific treatments are still lacking. This study explored the effect and possible mechanisms of prenyl diphosphate synthase subunit 2 (PDSS2) on angiotensin II (Ang II)-induced AAA in human vascular smooth muscle cells (VSMCs).</p><p><strong>Material and methods: </strong>The AAA cell model was established by treating VSMCs with 1 μM Ang II for 24 h. The effect of Ang II on VSMC viability was detected by cell counting kit-8 assay. The role of PDSS2 on VSMC proliferation was examined using the 5-ethynyl-2'-deoxyuridine method. The influence of Ang II and PDSS2 on VSMC apoptosis was analyzed by flow cytometry. The expression changes of PDSS2, apoptosis-related proteins, and phosphatidylinositol 3 kinase/protein kinase B/mechanistic target of rapamycin (PI3K/AKT/mTOR) pathway-related proteins were detected by Western blot analysis.</p><p><strong>Results: </strong>After treatment with Ang II, the VSMCs showed decreased viability and increased apoptosis (<i>P</i> < 0.01). PDSS2 expression was low in the AAA tissues and Ang II-treated VSMCs (<i>P</i> < 0.01). PDSS2 promoted the proliferation and blocked the apoptosis of Ang II-treated VSMCs, and si-PDSS2 showed the opposite effect (<i>P</i> < 0.01). PDSS2 also decreased the levels of p-mTOR, p-AKT, and p-PI3K, which, in turn, were increased by si-PDSS2 (<i>P</i> < 0.01).</p><p><strong>Conclusion: </strong>PDSS2 was downregulated in AAA and retarded the progression of VSMCs partially through the PI3K/AKT/mTOR pathway. This work explored the molecular mechanism of PDSS2 in the prevention, diagnosis, and treatment of AAA.</p>","PeriodicalId":49082,"journal":{"name":"Cytojournal","volume":"21 ","pages":"63"},"PeriodicalIF":3.1000,"publicationDate":"2024-12-13","publicationTypes":"Journal Article","fieldsOfStudy":null,"isOpenAccess":false,"openAccessPdf":"https://www.ncbi.nlm.nih.gov/pmc/articles/PMC11801661/pdf/","citationCount":"0","resultStr":"{\"title\":\"Prenyl diphosphate synthase subunit 2 is downregulated in abdominal aortic aneurysm and retards the progression of abdominal aortic aneurysm.\",\"authors\":\"Jun Yong, Shanshan Tang, Lin Yu, Meng Li, Fang Zhang, Xiujie Fan\",\"doi\":\"10.25259/Cytojournal_70_2024\",\"DOIUrl\":null,\"url\":null,\"abstract\":\"<p><strong>Objective: </strong>Abdominal aortic aneurysm (AAA) is a complex and fatal vascular disease for which specific treatments are still lacking. This study explored the effect and possible mechanisms of prenyl diphosphate synthase subunit 2 (PDSS2) on angiotensin II (Ang II)-induced AAA in human vascular smooth muscle cells (VSMCs).</p><p><strong>Material and methods: </strong>The AAA cell model was established by treating VSMCs with 1 μM Ang II for 24 h. The effect of Ang II on VSMC viability was detected by cell counting kit-8 assay. The role of PDSS2 on VSMC proliferation was examined using the 5-ethynyl-2'-deoxyuridine method. The influence of Ang II and PDSS2 on VSMC apoptosis was analyzed by flow cytometry. The expression changes of PDSS2, apoptosis-related proteins, and phosphatidylinositol 3 kinase/protein kinase B/mechanistic target of rapamycin (PI3K/AKT/mTOR) pathway-related proteins were detected by Western blot analysis.</p><p><strong>Results: </strong>After treatment with Ang II, the VSMCs showed decreased viability and increased apoptosis (<i>P</i> < 0.01). PDSS2 expression was low in the AAA tissues and Ang II-treated VSMCs (<i>P</i> < 0.01). PDSS2 promoted the proliferation and blocked the apoptosis of Ang II-treated VSMCs, and si-PDSS2 showed the opposite effect (<i>P</i> < 0.01). PDSS2 also decreased the levels of p-mTOR, p-AKT, and p-PI3K, which, in turn, were increased by si-PDSS2 (<i>P</i> < 0.01).</p><p><strong>Conclusion: </strong>PDSS2 was downregulated in AAA and retarded the progression of VSMCs partially through the PI3K/AKT/mTOR pathway. This work explored the molecular mechanism of PDSS2 in the prevention, diagnosis, and treatment of AAA.</p>\",\"PeriodicalId\":49082,\"journal\":{\"name\":\"Cytojournal\",\"volume\":\"21 \",\"pages\":\"63\"},\"PeriodicalIF\":3.1000,\"publicationDate\":\"2024-12-13\",\"publicationTypes\":\"Journal Article\",\"fieldsOfStudy\":null,\"isOpenAccess\":false,\"openAccessPdf\":\"https://www.ncbi.nlm.nih.gov/pmc/articles/PMC11801661/pdf/\",\"citationCount\":\"0\",\"resultStr\":null,\"platform\":\"Semanticscholar\",\"paperid\":null,\"PeriodicalName\":\"Cytojournal\",\"FirstCategoryId\":\"3\",\"ListUrlMain\":\"https://doi.org/10.25259/Cytojournal_70_2024\",\"RegionNum\":4,\"RegionCategory\":\"医学\",\"ArticlePicture\":[],\"TitleCN\":null,\"AbstractTextCN\":null,\"PMCID\":null,\"EPubDate\":\"2024/1/1 0:00:00\",\"PubModel\":\"eCollection\",\"JCR\":\"Q2\",\"JCRName\":\"PATHOLOGY\",\"Score\":null,\"Total\":0}","platform":"Semanticscholar","paperid":null,"PeriodicalName":"Cytojournal","FirstCategoryId":"3","ListUrlMain":"https://doi.org/10.25259/Cytojournal_70_2024","RegionNum":4,"RegionCategory":"医学","ArticlePicture":[],"TitleCN":null,"AbstractTextCN":null,"PMCID":null,"EPubDate":"2024/1/1 0:00:00","PubModel":"eCollection","JCR":"Q2","JCRName":"PATHOLOGY","Score":null,"Total":0}
引用次数: 0

摘要

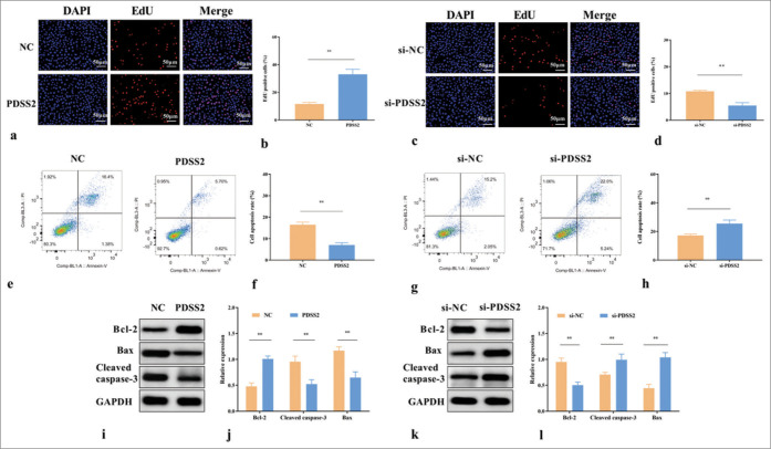
目的:腹主动脉瘤(AAA)是一种复杂而致命的血管疾病,目前仍缺乏特异性的治疗方法。本研究探讨了戊烯基二磷酸合成酶亚基2 (PDSS2)对血管紧张素II (Ang II)诱导的人血管平滑肌细胞(VSMCs) AAA的作用及其可能机制。材料与方法:用1 μM Ang II处理VSMC 24 h,建立AAA细胞模型,采用细胞计数试剂盒-8检测Ang II对VSMC活力的影响。用5-乙基-2′-脱氧尿苷法检测PDSS2对VSMC增殖的作用。流式细胞术分析Ang II和PDSS2对VSMC凋亡的影响。Western blot检测PDSS2、凋亡相关蛋白、磷脂酰肌醇3激酶/蛋白激酶B/雷帕霉素机制靶蛋白(PI3K/AKT/mTOR)通路相关蛋白的表达变化。结果:Angⅱ治疗后,VSMCs活力降低,细胞凋亡增加(P < 0.01)。PDSS2在AAA组织和angii处理的VSMCs中表达较低(P < 0.01)。PDSS2对angii处理的VSMCs具有促进增殖、阻断凋亡的作用,而si-PDSS2具有相反的作用(P < 0.01)。PDSS2还降低了P - mtor、P - akt和P - pi3k的水平,而si-PDSS2则升高了P - mtor、P - akt和P - pi3k的水平(P < 0.01)。结论:PDSS2在AAA中下调,并通过PI3K/AKT/mTOR通路部分延缓VSMCs的进展。本研究探讨PDSS2在AAA预防、诊断和治疗中的分子机制。
本文章由计算机程序翻译,如有差异,请以英文原文为准。

Prenyl diphosphate synthase subunit 2 is downregulated in abdominal aortic aneurysm and retards the progression of abdominal aortic aneurysm.

Prenyl diphosphate synthase subunit 2 is downregulated in abdominal aortic aneurysm and retards the progression of abdominal aortic aneurysm.

Prenyl diphosphate synthase subunit 2 is downregulated in abdominal aortic aneurysm and retards the progression of abdominal aortic aneurysm.

Prenyl diphosphate synthase subunit 2 is downregulated in abdominal aortic aneurysm and retards the progression of abdominal aortic aneurysm.

Objective: Abdominal aortic aneurysm (AAA) is a complex and fatal vascular disease for which specific treatments are still lacking. This study explored the effect and possible mechanisms of prenyl diphosphate synthase subunit 2 (PDSS2) on angiotensin II (Ang II)-induced AAA in human vascular smooth muscle cells (VSMCs).

Material and methods: The AAA cell model was established by treating VSMCs with 1 μM Ang II for 24 h. The effect of Ang II on VSMC viability was detected by cell counting kit-8 assay. The role of PDSS2 on VSMC proliferation was examined using the 5-ethynyl-2'-deoxyuridine method. The influence of Ang II and PDSS2 on VSMC apoptosis was analyzed by flow cytometry. The expression changes of PDSS2, apoptosis-related proteins, and phosphatidylinositol 3 kinase/protein kinase B/mechanistic target of rapamycin (PI3K/AKT/mTOR) pathway-related proteins were detected by Western blot analysis.

Results: After treatment with Ang II, the VSMCs showed decreased viability and increased apoptosis (P < 0.01). PDSS2 expression was low in the AAA tissues and Ang II-treated VSMCs (P < 0.01). PDSS2 promoted the proliferation and blocked the apoptosis of Ang II-treated VSMCs, and si-PDSS2 showed the opposite effect (P < 0.01). PDSS2 also decreased the levels of p-mTOR, p-AKT, and p-PI3K, which, in turn, were increased by si-PDSS2 (P < 0.01).

Conclusion: PDSS2 was downregulated in AAA and retarded the progression of VSMCs partially through the PI3K/AKT/mTOR pathway. This work explored the molecular mechanism of PDSS2 in the prevention, diagnosis, and treatment of AAA.

求助全文
通过发布文献求助,成功后即可免费获取论文全文。 去求助
来源期刊
Cytojournal
Cytojournal PATHOLOGY-
CiteScore
2.20
自引率
42.10%
发文量
56
审稿时长
>12 weeks
期刊介绍: The CytoJournal is an open-access peer-reviewed journal committed to publishing high-quality articles in the field of Diagnostic Cytopathology including Molecular aspects. The journal is owned by the Cytopathology Foundation and published by the Scientific Scholar.
×
引用
GB/T 7714-2015
复制
MLA
复制
APA
复制
导出至
BibTeX EndNote RefMan NoteFirst NoteExpress
×
提示
您的信息不完整,为了账户安全,请先补充。
现在去补充
×
提示
您因"违规操作"
具体请查看互助需知
我知道了
×
提示
确定
请完成安全验证×
copy
已复制链接
快去分享给好友吧!
我知道了
右上角分享
点击右上角分享
0
联系我们:info@booksci.cn Book学术提供免费学术资源搜索服务,方便国内外学者检索中英文文献。致力于提供最便捷和优质的服务体验。 Copyright © 2023 布克学术 All rights reserved.
京ICP备2023020795号-1
ghs 京公网安备 11010802042870号
Book学术文献互助
Book学术文献互助群
群 号:604180095
Book学术官方微信