下调膜联蛋白A3可抑制炎症、氧化应激、细胞凋亡和内质网应激,减轻脓毒症诱导的HK2细胞急性肾损伤。

IF 3.1 4区 医学 Q2 PATHOLOGY
Cytojournal Pub Date : 2024-12-27 eCollection Date: 2024-01-01 DOI:10.25259/Cytojournal_64_2024
Jie Su, Lantao Wang, Xiaoying Guan, Nan Li, Lixiao Sun
{"title":"下调膜联蛋白A3可抑制炎症、氧化应激、细胞凋亡和内质网应激,减轻脓毒症诱导的HK2细胞急性肾损伤。","authors":"Jie Su, Lantao Wang, Xiaoying Guan, Nan Li, Lixiao Sun","doi":"10.25259/Cytojournal_64_2024","DOIUrl":null,"url":null,"abstract":"<p><strong>Objective: </strong>Sepsis-induced acute kidney injury (AKI) is considered as a life-threatening complication of sepsis. The purpose of this study is to clarify the involvement of annexin A3 (ANXA3) in sepsis-related AKI.</p><p><strong>Material and methods: </strong>Lipopolysaccharide (LPS) was used to establish a cell model based on HK2 cells. ANXA3 expression was quantified through quantitative real-time polymerase chain reaction. Cell proliferative capacities were assessed through 5-ethynyl-2'-deoxyuridine proliferation, cell counting kit-8, and colony formation experiments. Flow cytometry was utilized to analyze apoptotic cells. Inflammatory and oxidative stress indicators were measured by employing corresponding commercial assay kits. Endoplasmic reticulum (ER) stress markers were quantified through western blot analysis.</p><p><strong>Results: </strong>ANXA3 levels were significantly elevated in HK2 cells treated with LPS and in serum samples obtained from patients with AKI and sepsis (<i>P</i> < 0.001). LPS treatment exacerbated cellular damage, leading to increased ER and oxidative stresses, apoptosis, and inflammation, whereas knocking down ANXA3 significantly reversed these changes (<i>P</i> < 0.001).</p><p><strong>Conclusion: </strong>Interference with ANXA3 protected HK2 cells from LPS-induced cell injury through inhibiting inflammation, oxidative stress, apoptosis, and ER stress.</p>","PeriodicalId":49082,"journal":{"name":"Cytojournal","volume":"21 ","pages":"75"},"PeriodicalIF":3.1000,"publicationDate":"2024-12-27","publicationTypes":"Journal Article","fieldsOfStudy":null,"isOpenAccess":false,"openAccessPdf":"https://www.ncbi.nlm.nih.gov/pmc/articles/PMC11801658/pdf/","citationCount":"0","resultStr":"{\"title\":\"Knocking-down annexin A3 suppresses inflammation, oxidative stress, apoptosis, and endoplasmic reticulum stress to attenuate sepsis-induced acute kidney injury in HK2 cells.\",\"authors\":\"Jie Su, Lantao Wang, Xiaoying Guan, Nan Li, Lixiao Sun\",\"doi\":\"10.25259/Cytojournal_64_2024\",\"DOIUrl\":null,\"url\":null,\"abstract\":\"<p><strong>Objective: </strong>Sepsis-induced acute kidney injury (AKI) is considered as a life-threatening complication of sepsis. The purpose of this study is to clarify the involvement of annexin A3 (ANXA3) in sepsis-related AKI.</p><p><strong>Material and methods: </strong>Lipopolysaccharide (LPS) was used to establish a cell model based on HK2 cells. ANXA3 expression was quantified through quantitative real-time polymerase chain reaction. Cell proliferative capacities were assessed through 5-ethynyl-2'-deoxyuridine proliferation, cell counting kit-8, and colony formation experiments. Flow cytometry was utilized to analyze apoptotic cells. Inflammatory and oxidative stress indicators were measured by employing corresponding commercial assay kits. Endoplasmic reticulum (ER) stress markers were quantified through western blot analysis.</p><p><strong>Results: </strong>ANXA3 levels were significantly elevated in HK2 cells treated with LPS and in serum samples obtained from patients with AKI and sepsis (<i>P</i> < 0.001). LPS treatment exacerbated cellular damage, leading to increased ER and oxidative stresses, apoptosis, and inflammation, whereas knocking down ANXA3 significantly reversed these changes (<i>P</i> < 0.001).</p><p><strong>Conclusion: </strong>Interference with ANXA3 protected HK2 cells from LPS-induced cell injury through inhibiting inflammation, oxidative stress, apoptosis, and ER stress.</p>\",\"PeriodicalId\":49082,\"journal\":{\"name\":\"Cytojournal\",\"volume\":\"21 \",\"pages\":\"75\"},\"PeriodicalIF\":3.1000,\"publicationDate\":\"2024-12-27\",\"publicationTypes\":\"Journal Article\",\"fieldsOfStudy\":null,\"isOpenAccess\":false,\"openAccessPdf\":\"https://www.ncbi.nlm.nih.gov/pmc/articles/PMC11801658/pdf/\",\"citationCount\":\"0\",\"resultStr\":null,\"platform\":\"Semanticscholar\",\"paperid\":null,\"PeriodicalName\":\"Cytojournal\",\"FirstCategoryId\":\"3\",\"ListUrlMain\":\"https://doi.org/10.25259/Cytojournal_64_2024\",\"RegionNum\":4,\"RegionCategory\":\"医学\",\"ArticlePicture\":[],\"TitleCN\":null,\"AbstractTextCN\":null,\"PMCID\":null,\"EPubDate\":\"2024/1/1 0:00:00\",\"PubModel\":\"eCollection\",\"JCR\":\"Q2\",\"JCRName\":\"PATHOLOGY\",\"Score\":null,\"Total\":0}","platform":"Semanticscholar","paperid":null,"PeriodicalName":"Cytojournal","FirstCategoryId":"3","ListUrlMain":"https://doi.org/10.25259/Cytojournal_64_2024","RegionNum":4,"RegionCategory":"医学","ArticlePicture":[],"TitleCN":null,"AbstractTextCN":null,"PMCID":null,"EPubDate":"2024/1/1 0:00:00","PubModel":"eCollection","JCR":"Q2","JCRName":"PATHOLOGY","Score":null,"Total":0}
引用次数: 0

摘要

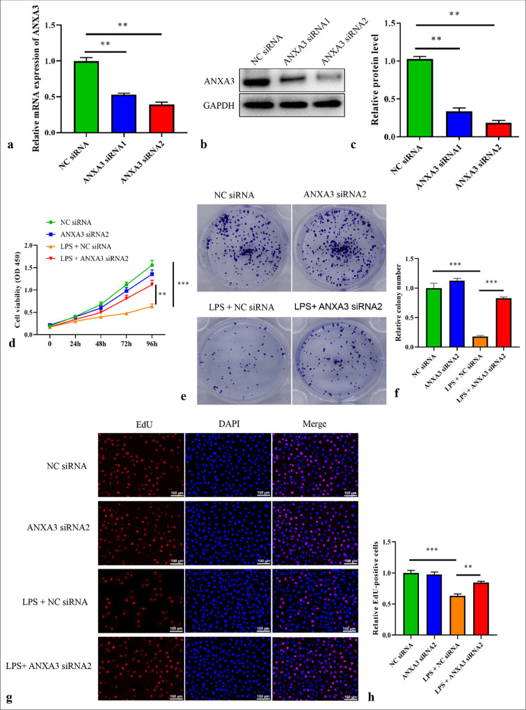
目的:脓毒症引起的急性肾损伤(AKI)被认为是危及生命的脓毒症并发症。本研究的目的是阐明膜联蛋白A3 (ANXA3)在败血症相关性AKI中的作用。材料与方法:采用脂多糖(LPS)建立HK2细胞的细胞模型。实时定量聚合酶链反应测定ANXA3的表达。通过5-乙基-2'-脱氧尿苷增殖、细胞计数试剂盒-8和集落形成实验来评估细胞增殖能力。采用流式细胞术分析凋亡细胞。采用相应的商业检测试剂盒检测炎症和氧化应激指标。内质网(ER)应激标记物采用western blot方法进行定量分析。结果:LPS处理的HK2细胞和AKI合并脓毒症患者的血清样本中ANXA3水平显著升高(P < 0.001)。LPS处理加重了细胞损伤,导致内质网和氧化应激、细胞凋亡和炎症增加,而抑制ANXA3可显著逆转这些变化(P < 0.001)。结论:干扰ANXA3通过抑制炎症、氧化应激、凋亡和内质网应激,保护lps诱导的HK2细胞免受损伤。
本文章由计算机程序翻译,如有差异,请以英文原文为准。

Knocking-down annexin A3 suppresses inflammation, oxidative stress, apoptosis, and endoplasmic reticulum stress to attenuate sepsis-induced acute kidney injury in HK2 cells.

Knocking-down annexin A3 suppresses inflammation, oxidative stress, apoptosis, and endoplasmic reticulum stress to attenuate sepsis-induced acute kidney injury in HK2 cells.

Knocking-down annexin A3 suppresses inflammation, oxidative stress, apoptosis, and endoplasmic reticulum stress to attenuate sepsis-induced acute kidney injury in HK2 cells.

Knocking-down annexin A3 suppresses inflammation, oxidative stress, apoptosis, and endoplasmic reticulum stress to attenuate sepsis-induced acute kidney injury in HK2 cells.

Objective: Sepsis-induced acute kidney injury (AKI) is considered as a life-threatening complication of sepsis. The purpose of this study is to clarify the involvement of annexin A3 (ANXA3) in sepsis-related AKI.

Material and methods: Lipopolysaccharide (LPS) was used to establish a cell model based on HK2 cells. ANXA3 expression was quantified through quantitative real-time polymerase chain reaction. Cell proliferative capacities were assessed through 5-ethynyl-2'-deoxyuridine proliferation, cell counting kit-8, and colony formation experiments. Flow cytometry was utilized to analyze apoptotic cells. Inflammatory and oxidative stress indicators were measured by employing corresponding commercial assay kits. Endoplasmic reticulum (ER) stress markers were quantified through western blot analysis.

Results: ANXA3 levels were significantly elevated in HK2 cells treated with LPS and in serum samples obtained from patients with AKI and sepsis (P < 0.001). LPS treatment exacerbated cellular damage, leading to increased ER and oxidative stresses, apoptosis, and inflammation, whereas knocking down ANXA3 significantly reversed these changes (P < 0.001).

Conclusion: Interference with ANXA3 protected HK2 cells from LPS-induced cell injury through inhibiting inflammation, oxidative stress, apoptosis, and ER stress.

求助全文
通过发布文献求助,成功后即可免费获取论文全文。 去求助
来源期刊
Cytojournal
Cytojournal PATHOLOGY-
CiteScore
2.20
自引率
42.10%
发文量
56
审稿时长
>12 weeks
期刊介绍: The CytoJournal is an open-access peer-reviewed journal committed to publishing high-quality articles in the field of Diagnostic Cytopathology including Molecular aspects. The journal is owned by the Cytopathology Foundation and published by the Scientific Scholar.
×
引用
GB/T 7714-2015
复制
MLA
复制
APA
复制
导出至
BibTeX EndNote RefMan NoteFirst NoteExpress
×
提示
您的信息不完整,为了账户安全,请先补充。
现在去补充
×
提示
您因"违规操作"
具体请查看互助需知
我知道了
×
提示
确定
请完成安全验证×
copy
已复制链接
快去分享给好友吧!
我知道了
右上角分享
点击右上角分享
0
联系我们:info@booksci.cn Book学术提供免费学术资源搜索服务,方便国内外学者检索中英文文献。致力于提供最便捷和优质的服务体验。 Copyright © 2023 布克学术 All rights reserved.
京ICP备2023020795号-1
ghs 京公网安备 11010802042870号
Book学术文献互助
Book学术文献互助群
群 号:604180095
Book学术官方微信