fto介导的Kupffer细胞极化和白细胞介素-6分泌调节促进肝内胆管结石胆道上皮细胞增殖。

IF 3.1 4区 医学 Q2 PATHOLOGY
Cytojournal Pub Date : 2024-12-31 eCollection Date: 2024-01-01 DOI:10.25259/Cytojournal_193_2024
Lixiang Li, Hui Peng, Ziyi Li, Fuhai Zhou, Qingsheng Yu
{"title":"fto介导的Kupffer细胞极化和白细胞介素-6分泌调节促进肝内胆管结石胆道上皮细胞增殖。","authors":"Lixiang Li, Hui Peng, Ziyi Li, Fuhai Zhou, Qingsheng Yu","doi":"10.25259/Cytojournal_193_2024","DOIUrl":null,"url":null,"abstract":"<p><strong>Objective: </strong>Intrahepatic cholangiolithiasis (Intrahepatic bile duct stones, IBDSs) is a common hepatobiliary disease characterized by bile duct obstruction and inflammation, often leading to severe complications such as cholangitis, cirrhosis, and cholangiocarcinoma. This study investigates the role of fat mass and obesity-associated (FTO) protein, an RNA demethylase, in regulating Kupffer cell (KC) polarization, interleukin (IL)-6 secretion, and subsequent human intrahepatic biliary epithelial cell (HiBEC) proliferation in IBDS.</p><p><strong>Material and methods: </strong>Liver tissues from patients with IBDS were analyzed for FTO expression, KC M2 polarization, and IL-6 levels. <i>In vitro</i> experiments with FTO silencing in KCs were conducted to examine the effects on M2 polarization, IL-6 production, and HiBEC proliferation. Mechanistic analysis focused on the c-Jun N-terminal kinase (JNK)/p38 and phosphoinositide 3-kinase (PI3K)/protein kinase B (AKT) pathways.</p><p><strong>Results: </strong>The patients with IBDS showed significantly higher KC M2 polarization, elevated FTO expression, and increased IL-6 levels relative to the controls. Without FTO silencing, IL-6 secretion and HiBEC proliferation remained at high baseline levels. However, FTO silencing reduced M2 polarization, IL-6 secretion, and HiBEC proliferation through the JNK/p38 pathway. Activating the PI3K/AKT pathway partially reversed these inhibitory effects.</p><p><strong>Conclusion: </strong>FTO plays a critical role in IBDS by promoting the M2 polarization of KCs, which leads to increased IL-6 secretion and induced pathological HiBEC proliferation. Targeting FTO may represent a novel therapeutic strategy for managing IBDS and preventing disease progression.</p>","PeriodicalId":49082,"journal":{"name":"Cytojournal","volume":"21 ","pages":"83"},"PeriodicalIF":3.1000,"publicationDate":"2024-12-31","publicationTypes":"Journal Article","fieldsOfStudy":null,"isOpenAccess":false,"openAccessPdf":"https://www.ncbi.nlm.nih.gov/pmc/articles/PMC11801660/pdf/","citationCount":"0","resultStr":"{\"title\":\"FTO-mediated regulation of Kupffer cell polarization and interleukin-6 secretion promotes biliary epithelial cell proliferation in intrahepatic bile duct stones.\",\"authors\":\"Lixiang Li, Hui Peng, Ziyi Li, Fuhai Zhou, Qingsheng Yu\",\"doi\":\"10.25259/Cytojournal_193_2024\",\"DOIUrl\":null,\"url\":null,\"abstract\":\"<p><strong>Objective: </strong>Intrahepatic cholangiolithiasis (Intrahepatic bile duct stones, IBDSs) is a common hepatobiliary disease characterized by bile duct obstruction and inflammation, often leading to severe complications such as cholangitis, cirrhosis, and cholangiocarcinoma. This study investigates the role of fat mass and obesity-associated (FTO) protein, an RNA demethylase, in regulating Kupffer cell (KC) polarization, interleukin (IL)-6 secretion, and subsequent human intrahepatic biliary epithelial cell (HiBEC) proliferation in IBDS.</p><p><strong>Material and methods: </strong>Liver tissues from patients with IBDS were analyzed for FTO expression, KC M2 polarization, and IL-6 levels. <i>In vitro</i> experiments with FTO silencing in KCs were conducted to examine the effects on M2 polarization, IL-6 production, and HiBEC proliferation. Mechanistic analysis focused on the c-Jun N-terminal kinase (JNK)/p38 and phosphoinositide 3-kinase (PI3K)/protein kinase B (AKT) pathways.</p><p><strong>Results: </strong>The patients with IBDS showed significantly higher KC M2 polarization, elevated FTO expression, and increased IL-6 levels relative to the controls. Without FTO silencing, IL-6 secretion and HiBEC proliferation remained at high baseline levels. However, FTO silencing reduced M2 polarization, IL-6 secretion, and HiBEC proliferation through the JNK/p38 pathway. Activating the PI3K/AKT pathway partially reversed these inhibitory effects.</p><p><strong>Conclusion: </strong>FTO plays a critical role in IBDS by promoting the M2 polarization of KCs, which leads to increased IL-6 secretion and induced pathological HiBEC proliferation. Targeting FTO may represent a novel therapeutic strategy for managing IBDS and preventing disease progression.</p>\",\"PeriodicalId\":49082,\"journal\":{\"name\":\"Cytojournal\",\"volume\":\"21 \",\"pages\":\"83\"},\"PeriodicalIF\":3.1000,\"publicationDate\":\"2024-12-31\",\"publicationTypes\":\"Journal Article\",\"fieldsOfStudy\":null,\"isOpenAccess\":false,\"openAccessPdf\":\"https://www.ncbi.nlm.nih.gov/pmc/articles/PMC11801660/pdf/\",\"citationCount\":\"0\",\"resultStr\":null,\"platform\":\"Semanticscholar\",\"paperid\":null,\"PeriodicalName\":\"Cytojournal\",\"FirstCategoryId\":\"3\",\"ListUrlMain\":\"https://doi.org/10.25259/Cytojournal_193_2024\",\"RegionNum\":4,\"RegionCategory\":\"医学\",\"ArticlePicture\":[],\"TitleCN\":null,\"AbstractTextCN\":null,\"PMCID\":null,\"EPubDate\":\"2024/1/1 0:00:00\",\"PubModel\":\"eCollection\",\"JCR\":\"Q2\",\"JCRName\":\"PATHOLOGY\",\"Score\":null,\"Total\":0}","platform":"Semanticscholar","paperid":null,"PeriodicalName":"Cytojournal","FirstCategoryId":"3","ListUrlMain":"https://doi.org/10.25259/Cytojournal_193_2024","RegionNum":4,"RegionCategory":"医学","ArticlePicture":[],"TitleCN":null,"AbstractTextCN":null,"PMCID":null,"EPubDate":"2024/1/1 0:00:00","PubModel":"eCollection","JCR":"Q2","JCRName":"PATHOLOGY","Score":null,"Total":0}
引用次数: 0

摘要

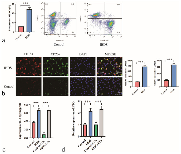
目的:肝内胆管结石(IBDSs)是一种常见的肝胆疾病,以胆管阻塞和炎症为特征,常导致胆管炎、肝硬化、胆管癌等严重并发症。本研究探讨了脂肪质量和肥胖相关(FTO)蛋白(一种RNA去甲基化酶)在IBDS中调节Kupffer细胞(KC)极化、白细胞介素(IL)-6分泌以及随后的人肝内胆道上皮细胞(HiBEC)增殖中的作用。材料和方法:分析IBDS患者肝组织FTO表达、KC M2极化和IL-6水平。我们在KCs中进行了FTO沉默的体外实验,以研究对M2极化、IL-6产生和HiBEC增殖的影响。机制分析的重点是c-Jun n末端激酶(JNK)/p38和磷酸肌苷3激酶(PI3K)/蛋白激酶B (AKT)途径。结果:与对照组相比,IBDS患者KC M2极化明显升高,FTO表达升高,IL-6水平明显升高。没有FTO沉默,IL-6分泌和HiBEC增殖保持高基线水平。然而,FTO沉默通过JNK/p38途径减少M2极化、IL-6分泌和HiBEC增殖。激活PI3K/AKT通路部分逆转了这些抑制作用。结论:FTO通过促进KCs的M2极化,导致IL-6分泌增加,诱导病理性HiBEC增殖,在IBDS中起关键作用。靶向FTO可能是控制IBDS和预防疾病进展的一种新的治疗策略。
本文章由计算机程序翻译,如有差异,请以英文原文为准。

FTO-mediated regulation of Kupffer cell polarization and interleukin-6 secretion promotes biliary epithelial cell proliferation in intrahepatic bile duct stones.

FTO-mediated regulation of Kupffer cell polarization and interleukin-6 secretion promotes biliary epithelial cell proliferation in intrahepatic bile duct stones.

FTO-mediated regulation of Kupffer cell polarization and interleukin-6 secretion promotes biliary epithelial cell proliferation in intrahepatic bile duct stones.

FTO-mediated regulation of Kupffer cell polarization and interleukin-6 secretion promotes biliary epithelial cell proliferation in intrahepatic bile duct stones.

Objective: Intrahepatic cholangiolithiasis (Intrahepatic bile duct stones, IBDSs) is a common hepatobiliary disease characterized by bile duct obstruction and inflammation, often leading to severe complications such as cholangitis, cirrhosis, and cholangiocarcinoma. This study investigates the role of fat mass and obesity-associated (FTO) protein, an RNA demethylase, in regulating Kupffer cell (KC) polarization, interleukin (IL)-6 secretion, and subsequent human intrahepatic biliary epithelial cell (HiBEC) proliferation in IBDS.

Material and methods: Liver tissues from patients with IBDS were analyzed for FTO expression, KC M2 polarization, and IL-6 levels. In vitro experiments with FTO silencing in KCs were conducted to examine the effects on M2 polarization, IL-6 production, and HiBEC proliferation. Mechanistic analysis focused on the c-Jun N-terminal kinase (JNK)/p38 and phosphoinositide 3-kinase (PI3K)/protein kinase B (AKT) pathways.

Results: The patients with IBDS showed significantly higher KC M2 polarization, elevated FTO expression, and increased IL-6 levels relative to the controls. Without FTO silencing, IL-6 secretion and HiBEC proliferation remained at high baseline levels. However, FTO silencing reduced M2 polarization, IL-6 secretion, and HiBEC proliferation through the JNK/p38 pathway. Activating the PI3K/AKT pathway partially reversed these inhibitory effects.

Conclusion: FTO plays a critical role in IBDS by promoting the M2 polarization of KCs, which leads to increased IL-6 secretion and induced pathological HiBEC proliferation. Targeting FTO may represent a novel therapeutic strategy for managing IBDS and preventing disease progression.

求助全文
通过发布文献求助,成功后即可免费获取论文全文。 去求助
来源期刊
Cytojournal
Cytojournal PATHOLOGY-
CiteScore
2.20
自引率
42.10%
发文量
56
审稿时长
>12 weeks
期刊介绍: The CytoJournal is an open-access peer-reviewed journal committed to publishing high-quality articles in the field of Diagnostic Cytopathology including Molecular aspects. The journal is owned by the Cytopathology Foundation and published by the Scientific Scholar.
×
引用
GB/T 7714-2015
复制
MLA
复制
APA
复制
导出至
BibTeX EndNote RefMan NoteFirst NoteExpress
×
提示
您的信息不完整,为了账户安全,请先补充。
现在去补充
×
提示
您因"违规操作"
具体请查看互助需知
我知道了
×
提示
确定
请完成安全验证×
copy
已复制链接
快去分享给好友吧!
我知道了
右上角分享
点击右上角分享
0
联系我们:info@booksci.cn Book学术提供免费学术资源搜索服务,方便国内外学者检索中英文文献。致力于提供最便捷和优质的服务体验。 Copyright © 2023 布克学术 All rights reserved.
京ICP备2023020795号-1
ghs 京公网安备 11010802042870号
Book学术文献互助
Book学术文献互助群
群 号:604180095
Book学术官方微信