来自癌症相关纤维细胞的外泌体介导的顺铂耐药。

IF 3.1 4区 医学 Q2 PATHOLOGY
Cytojournal Pub Date : 2024-12-27 eCollection Date: 2024-01-01 DOI:10.25259/Cytojournal_149_2024
Yiyu Meng, Hui Shao, Lijun Wu
{"title":"来自癌症相关纤维细胞的外泌体介导的顺铂耐药。","authors":"Yiyu Meng, Hui Shao, Lijun Wu","doi":"10.25259/Cytojournal_149_2024","DOIUrl":null,"url":null,"abstract":"<p><strong>Objective: </strong>Nasopharyngeal carcinoma (NPC), a highly invasive form of head and neck cancer, carries a significant risk of distant metastasis. NPC is particularly prevalent in Asia and has a high incidence in southern China. Cisplatin-diamminedichloroplatinum (DDP), a chemotherapy agent, is commonly employed in NPC treatment. Despite DDP's efficacy, many patients eventually develop resistance to it over the course of their therapy, which significantly hinders treatment outcomes. Cancer-associated fibroblasts (CAFs) are key components of the tumor micro-environment and contribute to tumor progression and chemotherapy resistance. Exosomes secreted by CAFs serve as crucial mediators of intercellular communication and participate in modulating diverse biological processes. This study aimed to explore how exosomes derived from CAFs contribute to DDP resistance in NPC.</p><p><strong>Material and methods: </strong>An <i>in vitro</i> coculture system was used to simulate the interaction between CAFs and NPC cells, and exosomes secreted by CAFs were isolated and characterized. The expression of autophagy hallmark proteins was detected by Western blot and quantitative real-time polymerase chain reaction. Autophagy intensity was quantified using monodansylcadaverine staining, and cell proliferation was assessed by colony formation assays and methylthiazolyldiphenyl-tetrazolium assays. NPC cells were treated with autophagy inducers (rapamycin), and the expression of Ras homologue enriched in brain (Rheb), mammalian target of rapamycin complex (mTORC1), and UNC51-like kinase was detected. Immunofluorescence was used to determine the cellular localization and expression intensity of mTORC1, and the effect on DDP sensitivity was evaluated through cell proliferation rates. In addition, the exosome-mediated resistance mechanism was further validated using an <i>in vivo</i> xenograft tumor model.</p><p><strong>Results: </strong>Coculture of CAFs with NPC cells significantly promoted the proliferation of NPC cells (<i>P</i> < 0.01), significantly elevated the IC50 value of DDP (<i>P</i> < 0.01), and elevated the resistance of NPC cells to DDP. CAF-derived exosomes elevated autophagy hallmark proteins light chain 3B-II, Beclin, and increased the autophagy intensity (<i>P</i> < 0.01). CAF-derived exosomes promoted autophagy by inhibiting mTORC1 (<i>P</i> < 0.01). In the <i>in vitro</i> model, exosomes promoted the growth of tumor tissues (<i>P</i> < 0.01), and the inhibition of exosome secretion reversed the promotion effect of autophagy (<i>P</i> < 0.01) and elevated the sensitivity of NPC cells to DDP.</p><p><strong>Conclusion: </strong>CAF-derived exosomes promote protective autophagy in NPC cells through the Rheb/mTOR axis, and result in DDP resistance in NPC.</p>","PeriodicalId":49082,"journal":{"name":"Cytojournal","volume":"21 ","pages":"74"},"PeriodicalIF":3.1000,"publicationDate":"2024-12-27","publicationTypes":"Journal Article","fieldsOfStudy":null,"isOpenAccess":false,"openAccessPdf":"https://www.ncbi.nlm.nih.gov/pmc/articles/PMC11801690/pdf/","citationCount":"0","resultStr":"{\"title\":\"Exosomes derived from cancer-associated fibrolasts mediated ciplatin resistance.\",\"authors\":\"Yiyu Meng, Hui Shao, Lijun Wu\",\"doi\":\"10.25259/Cytojournal_149_2024\",\"DOIUrl\":null,\"url\":null,\"abstract\":\"<p><strong>Objective: </strong>Nasopharyngeal carcinoma (NPC), a highly invasive form of head and neck cancer, carries a significant risk of distant metastasis. NPC is particularly prevalent in Asia and has a high incidence in southern China. Cisplatin-diamminedichloroplatinum (DDP), a chemotherapy agent, is commonly employed in NPC treatment. Despite DDP's efficacy, many patients eventually develop resistance to it over the course of their therapy, which significantly hinders treatment outcomes. Cancer-associated fibroblasts (CAFs) are key components of the tumor micro-environment and contribute to tumor progression and chemotherapy resistance. Exosomes secreted by CAFs serve as crucial mediators of intercellular communication and participate in modulating diverse biological processes. This study aimed to explore how exosomes derived from CAFs contribute to DDP resistance in NPC.</p><p><strong>Material and methods: </strong>An <i>in vitro</i> coculture system was used to simulate the interaction between CAFs and NPC cells, and exosomes secreted by CAFs were isolated and characterized. The expression of autophagy hallmark proteins was detected by Western blot and quantitative real-time polymerase chain reaction. Autophagy intensity was quantified using monodansylcadaverine staining, and cell proliferation was assessed by colony formation assays and methylthiazolyldiphenyl-tetrazolium assays. NPC cells were treated with autophagy inducers (rapamycin), and the expression of Ras homologue enriched in brain (Rheb), mammalian target of rapamycin complex (mTORC1), and UNC51-like kinase was detected. Immunofluorescence was used to determine the cellular localization and expression intensity of mTORC1, and the effect on DDP sensitivity was evaluated through cell proliferation rates. In addition, the exosome-mediated resistance mechanism was further validated using an <i>in vivo</i> xenograft tumor model.</p><p><strong>Results: </strong>Coculture of CAFs with NPC cells significantly promoted the proliferation of NPC cells (<i>P</i> < 0.01), significantly elevated the IC50 value of DDP (<i>P</i> < 0.01), and elevated the resistance of NPC cells to DDP. CAF-derived exosomes elevated autophagy hallmark proteins light chain 3B-II, Beclin, and increased the autophagy intensity (<i>P</i> < 0.01). CAF-derived exosomes promoted autophagy by inhibiting mTORC1 (<i>P</i> < 0.01). In the <i>in vitro</i> model, exosomes promoted the growth of tumor tissues (<i>P</i> < 0.01), and the inhibition of exosome secretion reversed the promotion effect of autophagy (<i>P</i> < 0.01) and elevated the sensitivity of NPC cells to DDP.</p><p><strong>Conclusion: </strong>CAF-derived exosomes promote protective autophagy in NPC cells through the Rheb/mTOR axis, and result in DDP resistance in NPC.</p>\",\"PeriodicalId\":49082,\"journal\":{\"name\":\"Cytojournal\",\"volume\":\"21 \",\"pages\":\"74\"},\"PeriodicalIF\":3.1000,\"publicationDate\":\"2024-12-27\",\"publicationTypes\":\"Journal Article\",\"fieldsOfStudy\":null,\"isOpenAccess\":false,\"openAccessPdf\":\"https://www.ncbi.nlm.nih.gov/pmc/articles/PMC11801690/pdf/\",\"citationCount\":\"0\",\"resultStr\":null,\"platform\":\"Semanticscholar\",\"paperid\":null,\"PeriodicalName\":\"Cytojournal\",\"FirstCategoryId\":\"3\",\"ListUrlMain\":\"https://doi.org/10.25259/Cytojournal_149_2024\",\"RegionNum\":4,\"RegionCategory\":\"医学\",\"ArticlePicture\":[],\"TitleCN\":null,\"AbstractTextCN\":null,\"PMCID\":null,\"EPubDate\":\"2024/1/1 0:00:00\",\"PubModel\":\"eCollection\",\"JCR\":\"Q2\",\"JCRName\":\"PATHOLOGY\",\"Score\":null,\"Total\":0}","platform":"Semanticscholar","paperid":null,"PeriodicalName":"Cytojournal","FirstCategoryId":"3","ListUrlMain":"https://doi.org/10.25259/Cytojournal_149_2024","RegionNum":4,"RegionCategory":"医学","ArticlePicture":[],"TitleCN":null,"AbstractTextCN":null,"PMCID":null,"EPubDate":"2024/1/1 0:00:00","PubModel":"eCollection","JCR":"Q2","JCRName":"PATHOLOGY","Score":null,"Total":0}
引用次数: 0

摘要

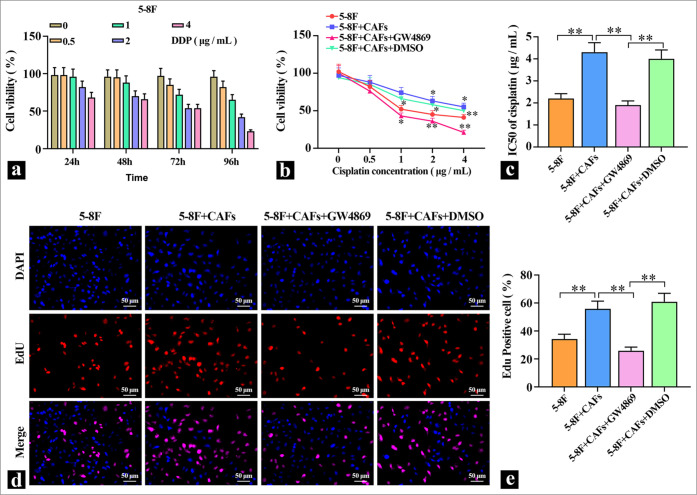
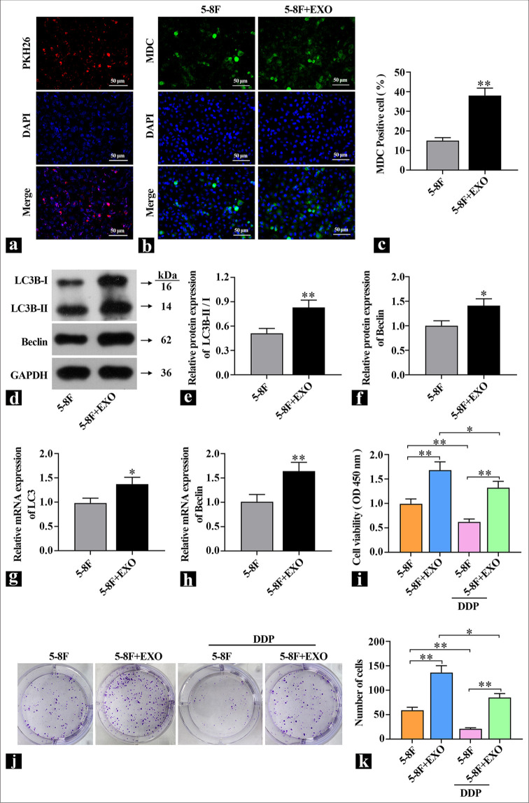
目的:鼻咽癌(NPC)是一种高度侵袭性的头颈部肿瘤,具有明显的远处转移风险。鼻咽癌在亚洲特别普遍,在中国南方发病率很高。顺铂-二胺二氯铂(DDP)是一种常用的化疗药物,常用于鼻咽癌的治疗。尽管DDP有疗效,但许多患者在治疗过程中最终产生耐药性,这严重影响了治疗效果。癌症相关成纤维细胞(CAFs)是肿瘤微环境的关键组成部分,有助于肿瘤的进展和化疗耐药性。由cas分泌的外泌体作为细胞间通讯的重要介质,参与调节多种生物过程。本研究旨在探讨来自CAFs的外泌体如何促进鼻咽癌的DDP抗性。材料与方法:采用体外共培养系统模拟CAFs与鼻咽癌细胞的相互作用,分离并表征CAFs分泌的外泌体。采用Western blot和实时定量聚合酶链反应检测自噬标志蛋白的表达。用单胺尸胺染色定量自噬强度,用集落形成试验和甲基噻唑基二苯四氮唑试验评估细胞增殖。用自噬诱诱剂(雷帕霉素)处理鼻咽癌细胞,检测脑富集Ras同源物(Rheb)、哺乳动物雷帕霉素复合物靶点(mTORC1)和unc51样激酶的表达。采用免疫荧光法测定mTORC1的细胞定位和表达强度,通过细胞增殖率评价其对DDP敏感性的影响。此外,外泌体介导的耐药机制在体内异种移植肿瘤模型中得到进一步验证。结果:CAFs与鼻咽癌细胞共培养显著促进了鼻咽癌细胞的增殖(P < 0.01),显著提高了DDP的IC50值(P < 0.01),提高了鼻咽癌细胞对DDP的抗性。caf来源的外泌体提高了自噬标志蛋白轻链3B-II、Beclin,增加了自噬强度(P < 0.01)。caf来源的外泌体通过抑制mTORC1促进自噬(P < 0.01)。在体外模型中,外泌体促进肿瘤组织生长(P < 0.01),抑制外泌体分泌逆转自噬促进作用(P < 0.01),提高鼻咽癌细胞对DDP的敏感性。结论:ca源性外泌体通过Rheb/mTOR轴促进鼻咽癌细胞保护性自噬,导致鼻咽癌耐DDP。
本文章由计算机程序翻译,如有差异,请以英文原文为准。

Exosomes derived from cancer-associated fibrolasts mediated ciplatin resistance.

Exosomes derived from cancer-associated fibrolasts mediated ciplatin resistance.

Exosomes derived from cancer-associated fibrolasts mediated ciplatin resistance.

Exosomes derived from cancer-associated fibrolasts mediated ciplatin resistance.

Objective: Nasopharyngeal carcinoma (NPC), a highly invasive form of head and neck cancer, carries a significant risk of distant metastasis. NPC is particularly prevalent in Asia and has a high incidence in southern China. Cisplatin-diamminedichloroplatinum (DDP), a chemotherapy agent, is commonly employed in NPC treatment. Despite DDP's efficacy, many patients eventually develop resistance to it over the course of their therapy, which significantly hinders treatment outcomes. Cancer-associated fibroblasts (CAFs) are key components of the tumor micro-environment and contribute to tumor progression and chemotherapy resistance. Exosomes secreted by CAFs serve as crucial mediators of intercellular communication and participate in modulating diverse biological processes. This study aimed to explore how exosomes derived from CAFs contribute to DDP resistance in NPC.

Material and methods: An in vitro coculture system was used to simulate the interaction between CAFs and NPC cells, and exosomes secreted by CAFs were isolated and characterized. The expression of autophagy hallmark proteins was detected by Western blot and quantitative real-time polymerase chain reaction. Autophagy intensity was quantified using monodansylcadaverine staining, and cell proliferation was assessed by colony formation assays and methylthiazolyldiphenyl-tetrazolium assays. NPC cells were treated with autophagy inducers (rapamycin), and the expression of Ras homologue enriched in brain (Rheb), mammalian target of rapamycin complex (mTORC1), and UNC51-like kinase was detected. Immunofluorescence was used to determine the cellular localization and expression intensity of mTORC1, and the effect on DDP sensitivity was evaluated through cell proliferation rates. In addition, the exosome-mediated resistance mechanism was further validated using an in vivo xenograft tumor model.

Results: Coculture of CAFs with NPC cells significantly promoted the proliferation of NPC cells (P < 0.01), significantly elevated the IC50 value of DDP (P < 0.01), and elevated the resistance of NPC cells to DDP. CAF-derived exosomes elevated autophagy hallmark proteins light chain 3B-II, Beclin, and increased the autophagy intensity (P < 0.01). CAF-derived exosomes promoted autophagy by inhibiting mTORC1 (P < 0.01). In the in vitro model, exosomes promoted the growth of tumor tissues (P < 0.01), and the inhibition of exosome secretion reversed the promotion effect of autophagy (P < 0.01) and elevated the sensitivity of NPC cells to DDP.

Conclusion: CAF-derived exosomes promote protective autophagy in NPC cells through the Rheb/mTOR axis, and result in DDP resistance in NPC.

求助全文
通过发布文献求助,成功后即可免费获取论文全文。 去求助
来源期刊
Cytojournal
Cytojournal PATHOLOGY-
CiteScore
2.20
自引率
42.10%
发文量
56
审稿时长
>12 weeks
期刊介绍: The CytoJournal is an open-access peer-reviewed journal committed to publishing high-quality articles in the field of Diagnostic Cytopathology including Molecular aspects. The journal is owned by the Cytopathology Foundation and published by the Scientific Scholar.
×
引用
GB/T 7714-2015
复制
MLA
复制
APA
复制
导出至
BibTeX EndNote RefMan NoteFirst NoteExpress
×
提示
您的信息不完整,为了账户安全,请先补充。
现在去补充
×
提示
您因"违规操作"
具体请查看互助需知
我知道了
×
提示
确定
请完成安全验证×
copy
已复制链接
快去分享给好友吧!
我知道了
右上角分享
点击右上角分享
0
联系我们:info@booksci.cn Book学术提供免费学术资源搜索服务,方便国内外学者检索中英文文献。致力于提供最便捷和优质的服务体验。 Copyright © 2023 布克学术 All rights reserved.
京ICP备2023020795号-1
ghs 京公网安备 11010802042870号
Book学术文献互助
Book学术文献互助群
群 号:604180095
Book学术官方微信