NEIL3和TOP2A通过WNT信号传导成为食管癌的关键驱动因素。

0 MEDICINE, RESEARCH & EXPERIMENTAL
Hui Li, Panpan Wang, Huijuan Chen, Yanyan Shao, Hui Luo
{"title":"NEIL3和TOP2A通过WNT信号传导成为食管癌的关键驱动因素。","authors":"Hui Li, Panpan Wang, Huijuan Chen, Yanyan Shao, Hui Luo","doi":"10.17305/bb.2025.11365","DOIUrl":null,"url":null,"abstract":"<p><p>Esophageal cancer (EC) is a highly aggressive malignancy with limited treatment options. Nei like DNA glycosylase 3 (NEIL3) and DNA topoisomerase II alpha (TOP2A) have been identified as potential therapeutic targets, though their roles in EC remain unclear. This study investigates the effects of NEIL3 overexpression and TOP2A knockdown, focusing on the WNT signaling pathway. ECA109 esophageal cancer cells were used to assess the impact of NEIL3 overexpression and TOP2A knockdown on proliferation, colony formation, migration, invasion, and apoptosis. The involvement of the WNT signaling pathway was also explored. NEIL3 overexpression significantly enhanced proliferation, colony formation, migration, and invasion while reducing apoptosis. In contrast, TOP2A knockdown suppressed these functions and promoted apoptosis, independent of NEIL3. NEIL3 overexpression could not reverse the effects of TOP2A knockdown. Both NEIL3 and TOP2A acted through the WNT signaling pathway. In vivo, NEIL3 knockdown reduced tumor size and weight via WNT pathway modulation. NEIL3 and TOP2A play key roles in EC progression through the WNT signaling pathway. Targeting these molecules may offer promising therapeutic strategies for EC.</p>","PeriodicalId":72398,"journal":{"name":"Biomolecules & biomedicine","volume":" ","pages":"1844-1852"},"PeriodicalIF":0.0000,"publicationDate":"2025-07-31","publicationTypes":"Journal Article","fieldsOfStudy":null,"isOpenAccess":false,"openAccessPdf":"https://www.ncbi.nlm.nih.gov/pmc/articles/PMC12447742/pdf/","citationCount":"0","resultStr":"{\"title\":\"NEIL3 and TOP2A as key drivers of esophageal cancer through WNT signaling.\",\"authors\":\"Hui Li, Panpan Wang, Huijuan Chen, Yanyan Shao, Hui Luo\",\"doi\":\"10.17305/bb.2025.11365\",\"DOIUrl\":null,\"url\":null,\"abstract\":\"<p><p>Esophageal cancer (EC) is a highly aggressive malignancy with limited treatment options. Nei like DNA glycosylase 3 (NEIL3) and DNA topoisomerase II alpha (TOP2A) have been identified as potential therapeutic targets, though their roles in EC remain unclear. This study investigates the effects of NEIL3 overexpression and TOP2A knockdown, focusing on the WNT signaling pathway. ECA109 esophageal cancer cells were used to assess the impact of NEIL3 overexpression and TOP2A knockdown on proliferation, colony formation, migration, invasion, and apoptosis. The involvement of the WNT signaling pathway was also explored. NEIL3 overexpression significantly enhanced proliferation, colony formation, migration, and invasion while reducing apoptosis. In contrast, TOP2A knockdown suppressed these functions and promoted apoptosis, independent of NEIL3. NEIL3 overexpression could not reverse the effects of TOP2A knockdown. Both NEIL3 and TOP2A acted through the WNT signaling pathway. In vivo, NEIL3 knockdown reduced tumor size and weight via WNT pathway modulation. NEIL3 and TOP2A play key roles in EC progression through the WNT signaling pathway. Targeting these molecules may offer promising therapeutic strategies for EC.</p>\",\"PeriodicalId\":72398,\"journal\":{\"name\":\"Biomolecules & biomedicine\",\"volume\":\" \",\"pages\":\"1844-1852\"},\"PeriodicalIF\":0.0000,\"publicationDate\":\"2025-07-31\",\"publicationTypes\":\"Journal Article\",\"fieldsOfStudy\":null,\"isOpenAccess\":false,\"openAccessPdf\":\"https://www.ncbi.nlm.nih.gov/pmc/articles/PMC12447742/pdf/\",\"citationCount\":\"0\",\"resultStr\":null,\"platform\":\"Semanticscholar\",\"paperid\":null,\"PeriodicalName\":\"Biomolecules & biomedicine\",\"FirstCategoryId\":\"1085\",\"ListUrlMain\":\"https://doi.org/10.17305/bb.2025.11365\",\"RegionNum\":0,\"RegionCategory\":null,\"ArticlePicture\":[],\"TitleCN\":null,\"AbstractTextCN\":null,\"PMCID\":null,\"EPubDate\":\"\",\"PubModel\":\"\",\"JCR\":\"0\",\"JCRName\":\"MEDICINE, RESEARCH & EXPERIMENTAL\",\"Score\":null,\"Total\":0}","platform":"Semanticscholar","paperid":null,"PeriodicalName":"Biomolecules & biomedicine","FirstCategoryId":"1085","ListUrlMain":"https://doi.org/10.17305/bb.2025.11365","RegionNum":0,"RegionCategory":null,"ArticlePicture":[],"TitleCN":null,"AbstractTextCN":null,"PMCID":null,"EPubDate":"","PubModel":"","JCR":"0","JCRName":"MEDICINE, RESEARCH & EXPERIMENTAL","Score":null,"Total":0}
引用次数: 0

摘要

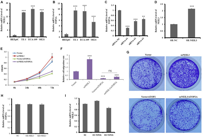
食管癌(EC)是一种高度侵袭性的恶性肿瘤,治疗方案有限。Nei样DNA糖基酶3 (NEIL3)和DNA拓扑异构酶II α (TOP2A)已被确定为潜在的治疗靶点,尽管它们在EC中的作用尚不清楚。本研究探讨NEIL3过表达和TOP2A敲低对WNT信号通路的影响。采用ECA109食管癌细胞,研究NEIL3过表达和TOP2A敲低对细胞增殖、集落形成、迁移、侵袭和凋亡的影响。研究还探讨了WNT信号通路的参与。NEIL3过表达可显著增强细胞增殖、集落形成、迁移和侵袭,同时减少细胞凋亡。相比之下,TOP2A敲低抑制这些功能并促进细胞凋亡,不依赖于NEIL3。NEIL3过表达不能逆转TOP2A敲低的影响。NEIL3和TOP2A均通过WNT信号通路起作用。在体内,NEIL3敲除通过WNT通路调节降低了肿瘤的大小和重量。NEIL3和TOP2A通过WNT信号通路在EC进展中发挥关键作用。靶向这些分子可能为治疗EC提供有希望的治疗策略。
本文章由计算机程序翻译,如有差异,请以英文原文为准。

NEIL3 and TOP2A as key drivers of esophageal cancer through WNT signaling.

NEIL3 and TOP2A as key drivers of esophageal cancer through WNT signaling.

NEIL3 and TOP2A as key drivers of esophageal cancer through WNT signaling.

NEIL3 and TOP2A as key drivers of esophageal cancer through WNT signaling.

Esophageal cancer (EC) is a highly aggressive malignancy with limited treatment options. Nei like DNA glycosylase 3 (NEIL3) and DNA topoisomerase II alpha (TOP2A) have been identified as potential therapeutic targets, though their roles in EC remain unclear. This study investigates the effects of NEIL3 overexpression and TOP2A knockdown, focusing on the WNT signaling pathway. ECA109 esophageal cancer cells were used to assess the impact of NEIL3 overexpression and TOP2A knockdown on proliferation, colony formation, migration, invasion, and apoptosis. The involvement of the WNT signaling pathway was also explored. NEIL3 overexpression significantly enhanced proliferation, colony formation, migration, and invasion while reducing apoptosis. In contrast, TOP2A knockdown suppressed these functions and promoted apoptosis, independent of NEIL3. NEIL3 overexpression could not reverse the effects of TOP2A knockdown. Both NEIL3 and TOP2A acted through the WNT signaling pathway. In vivo, NEIL3 knockdown reduced tumor size and weight via WNT pathway modulation. NEIL3 and TOP2A play key roles in EC progression through the WNT signaling pathway. Targeting these molecules may offer promising therapeutic strategies for EC.

求助全文
通过发布文献求助,成功后即可免费获取论文全文。 去求助
来源期刊
CiteScore
1.10
自引率
0.00%
发文量
0
×
引用
GB/T 7714-2015
复制
MLA
复制
APA
复制
导出至
BibTeX EndNote RefMan NoteFirst NoteExpress
×
提示
您的信息不完整,为了账户安全,请先补充。
现在去补充
×
提示
您因"违规操作"
具体请查看互助需知
我知道了
×
提示
确定
请完成安全验证×
copy
已复制链接
快去分享给好友吧!
我知道了
右上角分享
点击右上角分享
0
联系我们:info@booksci.cn Book学术提供免费学术资源搜索服务,方便国内外学者检索中英文文献。致力于提供最便捷和优质的服务体验。 Copyright © 2023 布克学术 All rights reserved.
京ICP备2023020795号-1
ghs 京公网安备 11010802042870号
Book学术文献互助
Book学术文献互助群
群 号:604180095
Book学术官方微信