体外抗衰老化合物降低血液样本的表观遗传年龄。

IF 6 Q2 GERIATRICS & GERONTOLOGY
Vithurithra Tharmapalan, Miriam Du Marchie Sarvaas, Michael Bleichert, Martina Wessiepe, Wolfgang Wagner
{"title":"体外抗衰老化合物降低血液样本的表观遗传年龄。","authors":"Vithurithra Tharmapalan, Miriam Du Marchie Sarvaas, Michael Bleichert, Martina Wessiepe, Wolfgang Wagner","doi":"10.1038/s41514-025-00199-z","DOIUrl":null,"url":null,"abstract":"<p><p>Senolytic drugs raise the expectation that they can specifically eliminate a subset of senescent cells in a given tissue. In this study, we have exemplarily analyzed if a 3-day treatment of human blood samples in vitro would reduce age-associated biomarkers, with a particular focus on epigenetic age-predictions. Of eight tested compounds, JQ1, RG7112, nutlin-3a, and AMG232 reduced epigenetic age, indicating that this approach may be useful in drug screening for senolytic compounds.</p>","PeriodicalId":94160,"journal":{"name":"npj aging","volume":"11 1","pages":"6"},"PeriodicalIF":6.0000,"publicationDate":"2025-02-04","publicationTypes":"Journal Article","fieldsOfStudy":null,"isOpenAccess":false,"openAccessPdf":"https://www.ncbi.nlm.nih.gov/pmc/articles/PMC11794651/pdf/","citationCount":"0","resultStr":"{\"title\":\"Senolytic compounds reduce epigenetic age of blood samples in vitro.\",\"authors\":\"Vithurithra Tharmapalan, Miriam Du Marchie Sarvaas, Michael Bleichert, Martina Wessiepe, Wolfgang Wagner\",\"doi\":\"10.1038/s41514-025-00199-z\",\"DOIUrl\":null,\"url\":null,\"abstract\":\"<p><p>Senolytic drugs raise the expectation that they can specifically eliminate a subset of senescent cells in a given tissue. In this study, we have exemplarily analyzed if a 3-day treatment of human blood samples in vitro would reduce age-associated biomarkers, with a particular focus on epigenetic age-predictions. Of eight tested compounds, JQ1, RG7112, nutlin-3a, and AMG232 reduced epigenetic age, indicating that this approach may be useful in drug screening for senolytic compounds.</p>\",\"PeriodicalId\":94160,\"journal\":{\"name\":\"npj aging\",\"volume\":\"11 1\",\"pages\":\"6\"},\"PeriodicalIF\":6.0000,\"publicationDate\":\"2025-02-04\",\"publicationTypes\":\"Journal Article\",\"fieldsOfStudy\":null,\"isOpenAccess\":false,\"openAccessPdf\":\"https://www.ncbi.nlm.nih.gov/pmc/articles/PMC11794651/pdf/\",\"citationCount\":\"0\",\"resultStr\":null,\"platform\":\"Semanticscholar\",\"paperid\":null,\"PeriodicalName\":\"npj aging\",\"FirstCategoryId\":\"1085\",\"ListUrlMain\":\"https://doi.org/10.1038/s41514-025-00199-z\",\"RegionNum\":0,\"RegionCategory\":null,\"ArticlePicture\":[],\"TitleCN\":null,\"AbstractTextCN\":null,\"PMCID\":null,\"EPubDate\":\"\",\"PubModel\":\"\",\"JCR\":\"Q2\",\"JCRName\":\"GERIATRICS & GERONTOLOGY\",\"Score\":null,\"Total\":0}","platform":"Semanticscholar","paperid":null,"PeriodicalName":"npj aging","FirstCategoryId":"1085","ListUrlMain":"https://doi.org/10.1038/s41514-025-00199-z","RegionNum":0,"RegionCategory":null,"ArticlePicture":[],"TitleCN":null,"AbstractTextCN":null,"PMCID":null,"EPubDate":"","PubModel":"","JCR":"Q2","JCRName":"GERIATRICS & GERONTOLOGY","Score":null,"Total":0}
引用次数: 0

摘要

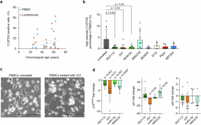
抗衰老药物提高了人们的期望,即它们可以特异性地消除给定组织中的衰老细胞子集。在这项研究中,我们举例分析了在体外对人类血液样本进行为期3天的处理是否会降低与年龄相关的生物标志物,并特别关注表观遗传年龄预测。在8个被测试的化合物中,JQ1、RG7112、nutlin-3a和AMG232降低了表观遗传年龄,表明该方法可能有助于抗衰老化合物的药物筛选。
本文章由计算机程序翻译,如有差异,请以英文原文为准。

Senolytic compounds reduce epigenetic age of blood samples in vitro.

Senolytic compounds reduce epigenetic age of blood samples in vitro.

Senolytic compounds reduce epigenetic age of blood samples in vitro.

Senolytic drugs raise the expectation that they can specifically eliminate a subset of senescent cells in a given tissue. In this study, we have exemplarily analyzed if a 3-day treatment of human blood samples in vitro would reduce age-associated biomarkers, with a particular focus on epigenetic age-predictions. Of eight tested compounds, JQ1, RG7112, nutlin-3a, and AMG232 reduced epigenetic age, indicating that this approach may be useful in drug screening for senolytic compounds.

求助全文
通过发布文献求助,成功后即可免费获取论文全文。 去求助
来源期刊
CiteScore
8.90
自引率
0.00%
发文量
0
×
引用
GB/T 7714-2015
复制
MLA
复制
APA
复制
导出至
BibTeX EndNote RefMan NoteFirst NoteExpress
×
提示
您的信息不完整,为了账户安全,请先补充。
现在去补充
×
提示
您因"违规操作"
具体请查看互助需知
我知道了
×
提示
确定
请完成安全验证×
copy
已复制链接
快去分享给好友吧!
我知道了
右上角分享
点击右上角分享
0
联系我们:info@booksci.cn Book学术提供免费学术资源搜索服务,方便国内外学者检索中英文文献。致力于提供最便捷和优质的服务体验。 Copyright © 2023 布克学术 All rights reserved.
京ICP备2023020795号-1
ghs 京公网安备 11010802042870号
Book学术文献互助
Book学术文献互助群
群 号:604180095
Book学术官方微信