MiR-301b-3p通过糖酵解作用靶向并调控EBF3,影响乳腺癌细胞的干样表型。

IF 1.7 4区 医学 Q3 NUTRITION & DIETETICS
Journal of Clinical Biochemistry and Nutrition Pub Date : 2025-01-01 Epub Date: 2024-10-29 DOI:10.3164/jcbn.23-131
Jiankang Huang, Weidong Zhen, Xiaokai Ma, Suxia Ge, Ling Ma
{"title":"MiR-301b-3p通过糖酵解作用靶向并调控EBF3,影响乳腺癌细胞的干样表型。","authors":"Jiankang Huang, Weidong Zhen, Xiaokai Ma, Suxia Ge, Ling Ma","doi":"10.3164/jcbn.23-131","DOIUrl":null,"url":null,"abstract":"<p><strong>Background: </strong>Cancer stem cells are essential for the development of tumors, their recurrence, metastasis, and resistance to treatment. Previous studies have shown that the silencing of EBF3 promotes the progression of malignant tumors, but its impact on the stem-like phenotype of tumor cells remains unexplored. Therefore, this work aims to investigate the influence of EBF3 on the stem-like phenotype of breast cancer (BC) cells and its underlying molecular mechanisms.</p><p><strong>Methods: </strong>Bioinformatics analysis was utilized to predict EBF3 and miR-301b-3p expression and their binding sites in BC tissues. qRT-PCR was conducted to assess EBF3 and miR-301b-3p expression in BC cells. Cell viability was assessed using CCK-8 assay, while sphere-forming ability was assayed by sphere formation experiments. Western blot analysis was employed to assess the expression of stem cell-related markers and proteins associated with the glycolysis metabolic pathway. ECAR experiments and analysis of glycolysis metabolite production were performed to evaluate cellular glycolysis capacity. Dual-luciferase reporter assays and RIP were utilized to validate the binding relationship between EBF3 and miR-301b-3p.</p><p><strong>Results: </strong>EBF3 was downregulated in BC tissues and cells, and overexpression of EBF3 repressed the glycolysis capacity of BC cells, thereby suppressing stem-like phenotype. Furthermore, miR-301b-3p was identified as a direct target of EBF3, and its expression was increased in BC. Cell experiments revealed that miR-301b-3p suppressed EBF3 expression, thereby promoting the glycolysis capacity and stem-like phenotype of BC cells.</p><p><strong>Conclusion: </strong>miR-301b-3p enhanced glycolysis and promoted the stem-like phenotype of BC cells by targeting EBF3. These findings can offer new therapeutic approaches for BC.</p>","PeriodicalId":15429,"journal":{"name":"Journal of Clinical Biochemistry and Nutrition","volume":"76 1","pages":"25-34"},"PeriodicalIF":1.7000,"publicationDate":"2025-01-01","publicationTypes":"Journal Article","fieldsOfStudy":null,"isOpenAccess":false,"openAccessPdf":"https://www.ncbi.nlm.nih.gov/pmc/articles/PMC11782780/pdf/","citationCount":"0","resultStr":"{\"title\":\"MiR-301b-3p targets and regulates EBF3 to impact the stem-like phenotype of breast cancer cells through glycolysis.\",\"authors\":\"Jiankang Huang, Weidong Zhen, Xiaokai Ma, Suxia Ge, Ling Ma\",\"doi\":\"10.3164/jcbn.23-131\",\"DOIUrl\":null,\"url\":null,\"abstract\":\"<p><strong>Background: </strong>Cancer stem cells are essential for the development of tumors, their recurrence, metastasis, and resistance to treatment. Previous studies have shown that the silencing of EBF3 promotes the progression of malignant tumors, but its impact on the stem-like phenotype of tumor cells remains unexplored. Therefore, this work aims to investigate the influence of EBF3 on the stem-like phenotype of breast cancer (BC) cells and its underlying molecular mechanisms.</p><p><strong>Methods: </strong>Bioinformatics analysis was utilized to predict EBF3 and miR-301b-3p expression and their binding sites in BC tissues. qRT-PCR was conducted to assess EBF3 and miR-301b-3p expression in BC cells. Cell viability was assessed using CCK-8 assay, while sphere-forming ability was assayed by sphere formation experiments. Western blot analysis was employed to assess the expression of stem cell-related markers and proteins associated with the glycolysis metabolic pathway. ECAR experiments and analysis of glycolysis metabolite production were performed to evaluate cellular glycolysis capacity. Dual-luciferase reporter assays and RIP were utilized to validate the binding relationship between EBF3 and miR-301b-3p.</p><p><strong>Results: </strong>EBF3 was downregulated in BC tissues and cells, and overexpression of EBF3 repressed the glycolysis capacity of BC cells, thereby suppressing stem-like phenotype. Furthermore, miR-301b-3p was identified as a direct target of EBF3, and its expression was increased in BC. Cell experiments revealed that miR-301b-3p suppressed EBF3 expression, thereby promoting the glycolysis capacity and stem-like phenotype of BC cells.</p><p><strong>Conclusion: </strong>miR-301b-3p enhanced glycolysis and promoted the stem-like phenotype of BC cells by targeting EBF3. These findings can offer new therapeutic approaches for BC.</p>\",\"PeriodicalId\":15429,\"journal\":{\"name\":\"Journal of Clinical Biochemistry and Nutrition\",\"volume\":\"76 1\",\"pages\":\"25-34\"},\"PeriodicalIF\":1.7000,\"publicationDate\":\"2025-01-01\",\"publicationTypes\":\"Journal Article\",\"fieldsOfStudy\":null,\"isOpenAccess\":false,\"openAccessPdf\":\"https://www.ncbi.nlm.nih.gov/pmc/articles/PMC11782780/pdf/\",\"citationCount\":\"0\",\"resultStr\":null,\"platform\":\"Semanticscholar\",\"paperid\":null,\"PeriodicalName\":\"Journal of Clinical Biochemistry and Nutrition\",\"FirstCategoryId\":\"3\",\"ListUrlMain\":\"https://doi.org/10.3164/jcbn.23-131\",\"RegionNum\":4,\"RegionCategory\":\"医学\",\"ArticlePicture\":[],\"TitleCN\":null,\"AbstractTextCN\":null,\"PMCID\":null,\"EPubDate\":\"2024/10/29 0:00:00\",\"PubModel\":\"Epub\",\"JCR\":\"Q3\",\"JCRName\":\"NUTRITION & DIETETICS\",\"Score\":null,\"Total\":0}","platform":"Semanticscholar","paperid":null,"PeriodicalName":"Journal of Clinical Biochemistry and Nutrition","FirstCategoryId":"3","ListUrlMain":"https://doi.org/10.3164/jcbn.23-131","RegionNum":4,"RegionCategory":"医学","ArticlePicture":[],"TitleCN":null,"AbstractTextCN":null,"PMCID":null,"EPubDate":"2024/10/29 0:00:00","PubModel":"Epub","JCR":"Q3","JCRName":"NUTRITION & DIETETICS","Score":null,"Total":0}
引用次数: 0

摘要

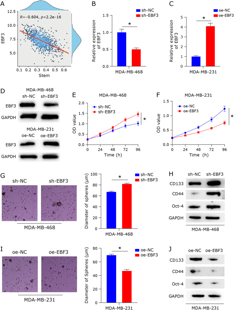
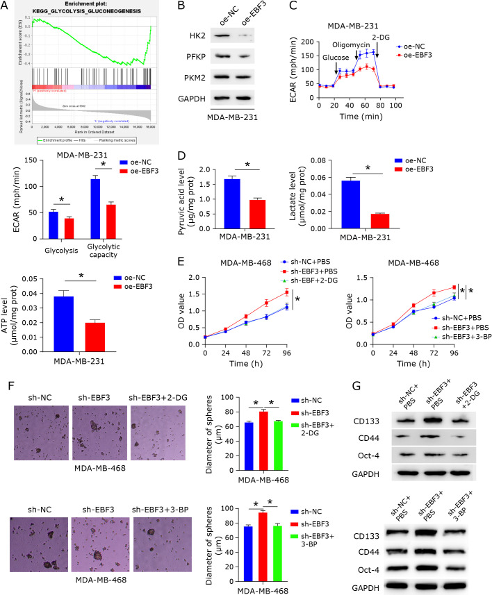
背景:肿瘤干细胞对肿瘤的发展、复发、转移和对治疗的抵抗至关重要。先前的研究表明,EBF3的沉默促进了恶性肿瘤的进展,但其对肿瘤细胞干样表型的影响尚不清楚。因此,本研究旨在探讨EBF3对乳腺癌(BC)细胞干样表型的影响及其潜在的分子机制。方法:利用生物信息学分析预测乳腺癌组织中EBF3和miR-301b-3p的表达及其结合位点。采用qRT-PCR检测EBF3和miR-301b-3p在BC细胞中的表达。CCK-8法测定细胞活力,成球实验测定细胞成球能力。Western blot分析与糖酵解代谢途径相关的干细胞相关标志物和蛋白的表达。通过ECAR实验和糖酵解代谢物生成分析来评估细胞糖酵解能力。利用双荧光素酶报告基因检测和RIP验证EBF3与miR-301b-3p之间的结合关系。结果:EBF3在BC组织和细胞中下调,过表达EBF3可抑制BC细胞的糖酵解能力,从而抑制干样表型。此外,miR-301b-3p被确定为EBF3的直接靶点,其在BC中的表达增加。细胞实验显示,miR-301b-3p抑制EBF3的表达,从而促进BC细胞的糖酵解能力和茎样表型。结论:miR-301b-3p通过靶向EBF3增强糖酵解,促进BC细胞的干样表型。这些发现可以为BC提供新的治疗方法。
本文章由计算机程序翻译,如有差异,请以英文原文为准。

MiR-301b-3p targets and regulates EBF3 to impact the stem-like phenotype of breast cancer cells through glycolysis.

MiR-301b-3p targets and regulates EBF3 to impact the stem-like phenotype of breast cancer cells through glycolysis.

MiR-301b-3p targets and regulates EBF3 to impact the stem-like phenotype of breast cancer cells through glycolysis.

MiR-301b-3p targets and regulates EBF3 to impact the stem-like phenotype of breast cancer cells through glycolysis.

Background: Cancer stem cells are essential for the development of tumors, their recurrence, metastasis, and resistance to treatment. Previous studies have shown that the silencing of EBF3 promotes the progression of malignant tumors, but its impact on the stem-like phenotype of tumor cells remains unexplored. Therefore, this work aims to investigate the influence of EBF3 on the stem-like phenotype of breast cancer (BC) cells and its underlying molecular mechanisms.

Methods: Bioinformatics analysis was utilized to predict EBF3 and miR-301b-3p expression and their binding sites in BC tissues. qRT-PCR was conducted to assess EBF3 and miR-301b-3p expression in BC cells. Cell viability was assessed using CCK-8 assay, while sphere-forming ability was assayed by sphere formation experiments. Western blot analysis was employed to assess the expression of stem cell-related markers and proteins associated with the glycolysis metabolic pathway. ECAR experiments and analysis of glycolysis metabolite production were performed to evaluate cellular glycolysis capacity. Dual-luciferase reporter assays and RIP were utilized to validate the binding relationship between EBF3 and miR-301b-3p.

Results: EBF3 was downregulated in BC tissues and cells, and overexpression of EBF3 repressed the glycolysis capacity of BC cells, thereby suppressing stem-like phenotype. Furthermore, miR-301b-3p was identified as a direct target of EBF3, and its expression was increased in BC. Cell experiments revealed that miR-301b-3p suppressed EBF3 expression, thereby promoting the glycolysis capacity and stem-like phenotype of BC cells.

Conclusion: miR-301b-3p enhanced glycolysis and promoted the stem-like phenotype of BC cells by targeting EBF3. These findings can offer new therapeutic approaches for BC.

求助全文
通过发布文献求助,成功后即可免费获取论文全文。 去求助
来源期刊
CiteScore
4.30
自引率
8.30%
发文量
57
审稿时长
6-12 weeks
期刊介绍: Journal of Clinical Biochemistry and Nutrition (JCBN) is an international, interdisciplinary publication encompassing chemical, biochemical, physiological, pathological, toxicological and medical approaches to research on lipid peroxidation, free radicals, oxidative stress and nutrition. The Journal welcomes original contributions dealing with all aspects of clinical biochemistry and clinical nutrition including both in vitro and in vivo studies.
×
引用
GB/T 7714-2015
复制
MLA
复制
APA
复制
导出至
BibTeX EndNote RefMan NoteFirst NoteExpress
×
提示
您的信息不完整,为了账户安全,请先补充。
现在去补充
×
提示
您因"违规操作"
具体请查看互助需知
我知道了
×
提示
确定
请完成安全验证×
copy
已复制链接
快去分享给好友吧!
我知道了
右上角分享
点击右上角分享
0
联系我们:info@booksci.cn Book学术提供免费学术资源搜索服务,方便国内外学者检索中英文文献。致力于提供最便捷和优质的服务体验。 Copyright © 2023 布克学术 All rights reserved.
京ICP备2023020795号-1
ghs 京公网安备 11010802042870号
Book学术文献互助
Book学术文献互助群
群 号:604180095
Book学术官方微信