利用缅甸籼稻多样性面板进行的全基因组关联研究揭示了水稻抽穗日期相关的重要基因组区域。

IF 2.2 4区 农林科学 Q2 AGRONOMY
Breeding Science Pub Date : 2024-12-01 Epub Date: 2024-12-04 DOI:10.1270/jsbbs.23083
Moe Moe Hlaing, Khin Thanda Win, Hideshi Yasui, Atsushi Yoshimura, Yoshiyuki Yamagata
{"title":"利用缅甸籼稻多样性面板进行的全基因组关联研究揭示了水稻抽穗日期相关的重要基因组区域。","authors":"Moe Moe Hlaing, Khin Thanda Win, Hideshi Yasui, Atsushi Yoshimura, Yoshiyuki Yamagata","doi":"10.1270/jsbbs.23083","DOIUrl":null,"url":null,"abstract":"<p><p>Heading date is a key agronomic trait for adapting rice varieties to different growing areas and crop seasons. The genetic mechanism of heading date in Myanmar rice accessions was investigated using a genome-wide association study (GWAS) in a 250-variety <i>indica</i> diversity panel collected from different geographical regions. Using the days to heading data collected in 2019 and 2020, a major genomic region associated with the heading date, designated as MTA3, was found on chromosome 3. The linkage disequilibrium block of the MTA3 contained the coding sequence (CDS) of the phytochrome gene <i>PhyC</i> but not in its promoter region. Haplotype analysis of the 2-kb promoter and gene regions of <i>PhyC</i> revealed the six haplotypes, PHYCHapA, B, C, D, E, and F. The most prominent haplotypes, PHYCHapA and PHYCHapC, had different CDS and were associated with late heading and early heading phenotypes in MIDP, respectively. The difference in CDS effects between the PHYCHapB, which has identical CDS to PHYCHapA, and PHYCHapC was validated by QTL analysis using an F<sub>2</sub> population. The distribution of PHYCHapA in the southern coastal and delta regions and of PHYCHapC in the northern highlands appears to ensure heading at the appropriate time in each area under the local day-length conditions in Myanmar. The natural variation in <i>PhyC</i> would be a major determinant of heading date in Myanmar accessions.</p>","PeriodicalId":9258,"journal":{"name":"Breeding Science","volume":"74 5","pages":"415-426"},"PeriodicalIF":2.2000,"publicationDate":"2024-12-01","publicationTypes":"Journal Article","fieldsOfStudy":null,"isOpenAccess":false,"openAccessPdf":"https://www.ncbi.nlm.nih.gov/pmc/articles/PMC11780332/pdf/","citationCount":"0","resultStr":"{\"title\":\"A genome-wide association study using Myanmar <i>indica</i> diversity panel reveals a significant genomic region associated with heading date in rice.\",\"authors\":\"Moe Moe Hlaing, Khin Thanda Win, Hideshi Yasui, Atsushi Yoshimura, Yoshiyuki Yamagata\",\"doi\":\"10.1270/jsbbs.23083\",\"DOIUrl\":null,\"url\":null,\"abstract\":\"<p><p>Heading date is a key agronomic trait for adapting rice varieties to different growing areas and crop seasons. The genetic mechanism of heading date in Myanmar rice accessions was investigated using a genome-wide association study (GWAS) in a 250-variety <i>indica</i> diversity panel collected from different geographical regions. Using the days to heading data collected in 2019 and 2020, a major genomic region associated with the heading date, designated as MTA3, was found on chromosome 3. The linkage disequilibrium block of the MTA3 contained the coding sequence (CDS) of the phytochrome gene <i>PhyC</i> but not in its promoter region. Haplotype analysis of the 2-kb promoter and gene regions of <i>PhyC</i> revealed the six haplotypes, PHYCHapA, B, C, D, E, and F. The most prominent haplotypes, PHYCHapA and PHYCHapC, had different CDS and were associated with late heading and early heading phenotypes in MIDP, respectively. The difference in CDS effects between the PHYCHapB, which has identical CDS to PHYCHapA, and PHYCHapC was validated by QTL analysis using an F<sub>2</sub> population. The distribution of PHYCHapA in the southern coastal and delta regions and of PHYCHapC in the northern highlands appears to ensure heading at the appropriate time in each area under the local day-length conditions in Myanmar. The natural variation in <i>PhyC</i> would be a major determinant of heading date in Myanmar accessions.</p>\",\"PeriodicalId\":9258,\"journal\":{\"name\":\"Breeding Science\",\"volume\":\"74 5\",\"pages\":\"415-426\"},\"PeriodicalIF\":2.2000,\"publicationDate\":\"2024-12-01\",\"publicationTypes\":\"Journal Article\",\"fieldsOfStudy\":null,\"isOpenAccess\":false,\"openAccessPdf\":\"https://www.ncbi.nlm.nih.gov/pmc/articles/PMC11780332/pdf/\",\"citationCount\":\"0\",\"resultStr\":null,\"platform\":\"Semanticscholar\",\"paperid\":null,\"PeriodicalName\":\"Breeding Science\",\"FirstCategoryId\":\"97\",\"ListUrlMain\":\"https://doi.org/10.1270/jsbbs.23083\",\"RegionNum\":4,\"RegionCategory\":\"农林科学\",\"ArticlePicture\":[],\"TitleCN\":null,\"AbstractTextCN\":null,\"PMCID\":null,\"EPubDate\":\"2024/12/4 0:00:00\",\"PubModel\":\"Epub\",\"JCR\":\"Q2\",\"JCRName\":\"AGRONOMY\",\"Score\":null,\"Total\":0}","platform":"Semanticscholar","paperid":null,"PeriodicalName":"Breeding Science","FirstCategoryId":"97","ListUrlMain":"https://doi.org/10.1270/jsbbs.23083","RegionNum":4,"RegionCategory":"农林科学","ArticlePicture":[],"TitleCN":null,"AbstractTextCN":null,"PMCID":null,"EPubDate":"2024/12/4 0:00:00","PubModel":"Epub","JCR":"Q2","JCRName":"AGRONOMY","Score":null,"Total":0}
引用次数: 0

摘要

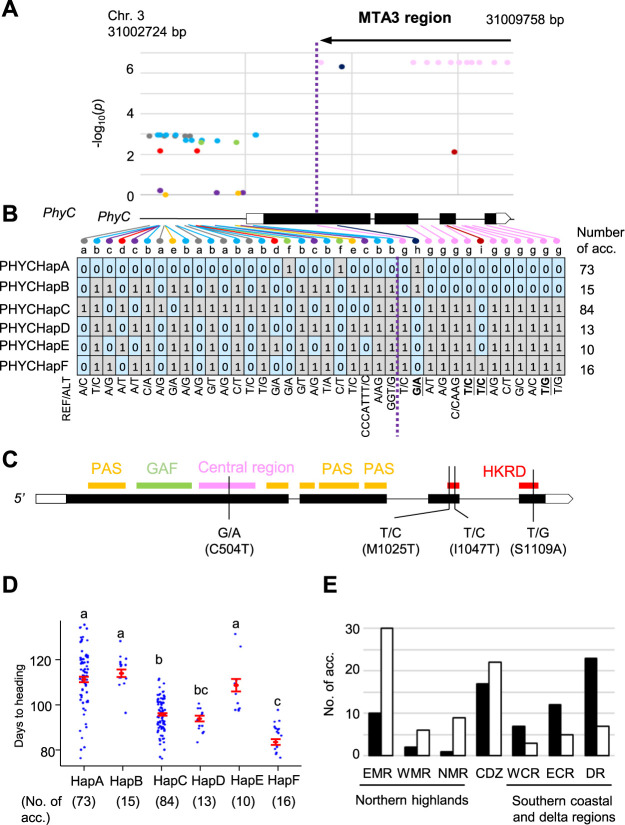
抽穗期是水稻品种适应不同种植区域和作物季节的关键农艺性状。采用全基因组关联研究(GWAS)对来自不同地理区域的250个籼稻品种进行了抽穗期遗传机制研究。利用2019年和2020年收集的抽穗天数数据,在3号染色体上发现了一个与抽穗日期相关的主要基因组区域,称为MTA3。MTA3的连锁不平衡区包含光敏色素基因PhyC的编码序列(CDS),但不包含其启动子区。对PhyC的2 kb启动子和基因区进行单倍型分析,发现PHYCHapA、B、C、D、E和f 6种单倍型,其中最突出的单倍型PHYCHapA和PHYCHapC具有不同的CDS,分别与MIDP的晚抽穗和早抽穗表型相关。利用F2群体进行QTL分析,验证了与PHYCHapA具有相同CDS的PHYCHapB与PHYCHapC之间CDS效应的差异。缅甸南部沿海和三角洲地区以及北部高原地区的PHYCHapA分布似乎确保了在当地日照条件下每个地区的适当时间进行采收。PhyC的自然变化将是缅甸加入的标题日期的主要决定因素。
本文章由计算机程序翻译,如有差异,请以英文原文为准。

A genome-wide association study using Myanmar <i>indica</i> diversity panel reveals a significant genomic region associated with heading date in rice.

A genome-wide association study using Myanmar <i>indica</i> diversity panel reveals a significant genomic region associated with heading date in rice.

A genome-wide association study using Myanmar <i>indica</i> diversity panel reveals a significant genomic region associated with heading date in rice.

A genome-wide association study using Myanmar indica diversity panel reveals a significant genomic region associated with heading date in rice.

Heading date is a key agronomic trait for adapting rice varieties to different growing areas and crop seasons. The genetic mechanism of heading date in Myanmar rice accessions was investigated using a genome-wide association study (GWAS) in a 250-variety indica diversity panel collected from different geographical regions. Using the days to heading data collected in 2019 and 2020, a major genomic region associated with the heading date, designated as MTA3, was found on chromosome 3. The linkage disequilibrium block of the MTA3 contained the coding sequence (CDS) of the phytochrome gene PhyC but not in its promoter region. Haplotype analysis of the 2-kb promoter and gene regions of PhyC revealed the six haplotypes, PHYCHapA, B, C, D, E, and F. The most prominent haplotypes, PHYCHapA and PHYCHapC, had different CDS and were associated with late heading and early heading phenotypes in MIDP, respectively. The difference in CDS effects between the PHYCHapB, which has identical CDS to PHYCHapA, and PHYCHapC was validated by QTL analysis using an F2 population. The distribution of PHYCHapA in the southern coastal and delta regions and of PHYCHapC in the northern highlands appears to ensure heading at the appropriate time in each area under the local day-length conditions in Myanmar. The natural variation in PhyC would be a major determinant of heading date in Myanmar accessions.

求助全文
通过发布文献求助,成功后即可免费获取论文全文。 去求助
来源期刊
Breeding Science
Breeding Science 农林科学-农艺学
CiteScore
4.90
自引率
4.20%
发文量
37
审稿时长
1.5 months
期刊介绍: Breeding Science is published by the Japanese Society of Breeding. Breeding Science publishes research papers, notes and reviews related to breeding. Research Papers are standard original articles. Notes report new cultivars, breeding lines, germplasms, genetic stocks, mapping populations, database, software, and techniques significant and useful for breeding. Reviews summarize recent and historical events related breeding. Manuscripts should be submitted by corresponding author. Corresponding author must have obtained permission from all authors prior to submission. Correspondence, proofs, and charges of excess page and color figures should be handled by the corresponding author.
×
引用
GB/T 7714-2015
复制
MLA
复制
APA
复制
导出至
BibTeX EndNote RefMan NoteFirst NoteExpress
×
提示
您的信息不完整,为了账户安全,请先补充。
现在去补充
×
提示
您因"违规操作"
具体请查看互助需知
我知道了
×
提示
确定
请完成安全验证×
copy
已复制链接
快去分享给好友吧!
我知道了
右上角分享
点击右上角分享
0
联系我们:info@booksci.cn Book学术提供免费学术资源搜索服务,方便国内外学者检索中英文文献。致力于提供最便捷和优质的服务体验。 Copyright © 2023 布克学术 All rights reserved.
京ICP备2023020795号-1
ghs 京公网安备 11010802042870号
Book学术文献互助
Book学术文献互助群
群 号:604180095
Book学术官方微信