CIDEC/FSP27通过促进血管周围脂肪组织炎症加重肥胖相关性腹主动脉瘤。

IF 3.4
Life metabolism Pub Date : 2024-09-18 eCollection Date: 2025-02-01 DOI:10.1093/lifemeta/loae035
Qing Zhu, Da Luo, Yining Li, Liyang Yu, Zixuan Zhang, Feng Ouyang, Liangkui Li, Manxi Lu, Changyong Hu, Yinuo Dong, Chengxin Ma, Yan Liang, Tong-Jin Zhao, Feng-Jung Chen, Peng Li, Tian-Shu Yang
{"title":"CIDEC/FSP27通过促进血管周围脂肪组织炎症加重肥胖相关性腹主动脉瘤。","authors":"Qing Zhu, Da Luo, Yining Li, Liyang Yu, Zixuan Zhang, Feng Ouyang, Liangkui Li, Manxi Lu, Changyong Hu, Yinuo Dong, Chengxin Ma, Yan Liang, Tong-Jin Zhao, Feng-Jung Chen, Peng Li, Tian-Shu Yang","doi":"10.1093/lifemeta/loae035","DOIUrl":null,"url":null,"abstract":"<p><p>Abdominal aortic aneurysm (AAA) is strongly correlated with obesity, partially due to the abnormal expansion of abdominal perivascular adipose tissue (PVAT). Cell death-inducing DNA fragmentation factor-like effector C (CIDEC), also known as fat-specific protein 27 (FSP27) in rodents, is specifically expressed in adipose tissue where it mediates lipid droplet fusion and adipose tissue expansion. Whether and how CIDEC/FSP27 plays a role in AAA pathology remains elusive. Here, we show that FSP27 exacerbates obesity and angiotensin Ⅱ (Ang Ⅱ)-induced AAA progression. FSP27 deficiency in mice inhibited high-fat diet-induced PVAT expansion and inflammation. Both global and adipose tissue-specific FSP27 ablation significantly decreased obesity-related AAA incidence. Deficiency of FSP27 in adipocytes abrogated matrix metalloproteinase-12 (MMP12) expression in aortic tissues. Infiltrated macrophages, which partially colocalize with MMP12, were significantly decreased in the FSP27-deficient aorta. Mechanistically, knockdown of <i>Fsp27</i> in 3T3-L1 adipocytes inhibited C-C motif chemokine ligand 2 (CCL2) expression and secretion through a c-Jun N-terminal kinase (JNK)-dependent pathway, thereby leading to reduced induction of macrophage migration, while <i>Cidec</i> overexpression rescued this effect. Overall, our study demonstrates that CIDEC/FSP27 in adipose tissue contributes to obesity-related AAA formation, at least in part, by enhancing PVAT inflammation and macrophage infiltration, thus shedding light on its significance as a key regulator in the context of obesity-related AAA.</p>","PeriodicalId":74074,"journal":{"name":"Life metabolism","volume":"4 1","pages":"loae035"},"PeriodicalIF":3.4000,"publicationDate":"2024-09-18","publicationTypes":"Journal Article","fieldsOfStudy":null,"isOpenAccess":false,"openAccessPdf":"https://www.ncbi.nlm.nih.gov/pmc/articles/PMC11770823/pdf/","citationCount":"0","resultStr":"{\"title\":\"CIDEC/FSP27 exacerbates obesity-related abdominal aortic aneurysm by promoting perivascular adipose tissue inflammation.\",\"authors\":\"Qing Zhu, Da Luo, Yining Li, Liyang Yu, Zixuan Zhang, Feng Ouyang, Liangkui Li, Manxi Lu, Changyong Hu, Yinuo Dong, Chengxin Ma, Yan Liang, Tong-Jin Zhao, Feng-Jung Chen, Peng Li, Tian-Shu Yang\",\"doi\":\"10.1093/lifemeta/loae035\",\"DOIUrl\":null,\"url\":null,\"abstract\":\"<p><p>Abdominal aortic aneurysm (AAA) is strongly correlated with obesity, partially due to the abnormal expansion of abdominal perivascular adipose tissue (PVAT). Cell death-inducing DNA fragmentation factor-like effector C (CIDEC), also known as fat-specific protein 27 (FSP27) in rodents, is specifically expressed in adipose tissue where it mediates lipid droplet fusion and adipose tissue expansion. Whether and how CIDEC/FSP27 plays a role in AAA pathology remains elusive. Here, we show that FSP27 exacerbates obesity and angiotensin Ⅱ (Ang Ⅱ)-induced AAA progression. FSP27 deficiency in mice inhibited high-fat diet-induced PVAT expansion and inflammation. Both global and adipose tissue-specific FSP27 ablation significantly decreased obesity-related AAA incidence. Deficiency of FSP27 in adipocytes abrogated matrix metalloproteinase-12 (MMP12) expression in aortic tissues. Infiltrated macrophages, which partially colocalize with MMP12, were significantly decreased in the FSP27-deficient aorta. Mechanistically, knockdown of <i>Fsp27</i> in 3T3-L1 adipocytes inhibited C-C motif chemokine ligand 2 (CCL2) expression and secretion through a c-Jun N-terminal kinase (JNK)-dependent pathway, thereby leading to reduced induction of macrophage migration, while <i>Cidec</i> overexpression rescued this effect. Overall, our study demonstrates that CIDEC/FSP27 in adipose tissue contributes to obesity-related AAA formation, at least in part, by enhancing PVAT inflammation and macrophage infiltration, thus shedding light on its significance as a key regulator in the context of obesity-related AAA.</p>\",\"PeriodicalId\":74074,\"journal\":{\"name\":\"Life metabolism\",\"volume\":\"4 1\",\"pages\":\"loae035\"},\"PeriodicalIF\":3.4000,\"publicationDate\":\"2024-09-18\",\"publicationTypes\":\"Journal Article\",\"fieldsOfStudy\":null,\"isOpenAccess\":false,\"openAccessPdf\":\"https://www.ncbi.nlm.nih.gov/pmc/articles/PMC11770823/pdf/\",\"citationCount\":\"0\",\"resultStr\":null,\"platform\":\"Semanticscholar\",\"paperid\":null,\"PeriodicalName\":\"Life metabolism\",\"FirstCategoryId\":\"1085\",\"ListUrlMain\":\"https://doi.org/10.1093/lifemeta/loae035\",\"RegionNum\":0,\"RegionCategory\":null,\"ArticlePicture\":[],\"TitleCN\":null,\"AbstractTextCN\":null,\"PMCID\":null,\"EPubDate\":\"2025/2/1 0:00:00\",\"PubModel\":\"eCollection\",\"JCR\":\"\",\"JCRName\":\"\",\"Score\":null,\"Total\":0}","platform":"Semanticscholar","paperid":null,"PeriodicalName":"Life metabolism","FirstCategoryId":"1085","ListUrlMain":"https://doi.org/10.1093/lifemeta/loae035","RegionNum":0,"RegionCategory":null,"ArticlePicture":[],"TitleCN":null,"AbstractTextCN":null,"PMCID":null,"EPubDate":"2025/2/1 0:00:00","PubModel":"eCollection","JCR":"","JCRName":"","Score":null,"Total":0}
引用次数: 0

摘要

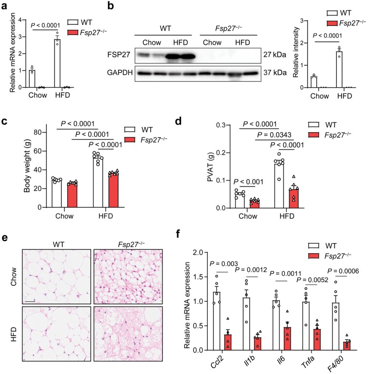
腹主动脉瘤(AAA)与肥胖密切相关,部分原因是腹部血管周围脂肪组织(PVAT)的异常扩张。细胞死亡诱导DNA片段化因子样效应物C (CIDEC),也被称为脂肪特异性蛋白27 (FSP27),在啮齿类动物中特异性表达,介导脂滴融合和脂肪组织扩张。CIDEC/FSP27是否以及如何在AAA病理中起作用尚不清楚。在这里,我们表明FSP27加剧肥胖和血管紧张素Ⅱ(AngⅡ)诱导的AAA进展。小鼠FSP27缺乏抑制高脂饮食诱导的PVAT扩张和炎症。整体和脂肪组织特异性FSP27消融均可显著降低肥胖相关的AAA发生率。脂肪细胞中FSP27的缺乏会破坏主动脉组织中基质金属蛋白酶-12 (MMP12)的表达。与MMP12部分共定位的浸润性巨噬细胞在fsp27缺失的主动脉中显著减少。在机制上,3T3-L1脂肪细胞中Fsp27的下调通过c-Jun n -末端激酶(JNK)依赖途径抑制C-C基模趋化因子配体2 (CCL2)的表达和分泌,从而导致巨噬细胞迁移诱导减少,而Cidec的过表达则恢复了这一作用。总体而言,我们的研究表明,脂肪组织中的CIDEC/FSP27通过增强PVAT炎症和巨噬细胞浸润,至少在一定程度上促进了肥胖相关AAA的形成,从而阐明了其作为肥胖相关AAA的关键调节因子的重要性。
本文章由计算机程序翻译,如有差异,请以英文原文为准。

CIDEC/FSP27 exacerbates obesity-related abdominal aortic aneurysm by promoting perivascular adipose tissue inflammation.

CIDEC/FSP27 exacerbates obesity-related abdominal aortic aneurysm by promoting perivascular adipose tissue inflammation.

CIDEC/FSP27 exacerbates obesity-related abdominal aortic aneurysm by promoting perivascular adipose tissue inflammation.

CIDEC/FSP27 exacerbates obesity-related abdominal aortic aneurysm by promoting perivascular adipose tissue inflammation.

Abdominal aortic aneurysm (AAA) is strongly correlated with obesity, partially due to the abnormal expansion of abdominal perivascular adipose tissue (PVAT). Cell death-inducing DNA fragmentation factor-like effector C (CIDEC), also known as fat-specific protein 27 (FSP27) in rodents, is specifically expressed in adipose tissue where it mediates lipid droplet fusion and adipose tissue expansion. Whether and how CIDEC/FSP27 plays a role in AAA pathology remains elusive. Here, we show that FSP27 exacerbates obesity and angiotensin Ⅱ (Ang Ⅱ)-induced AAA progression. FSP27 deficiency in mice inhibited high-fat diet-induced PVAT expansion and inflammation. Both global and adipose tissue-specific FSP27 ablation significantly decreased obesity-related AAA incidence. Deficiency of FSP27 in adipocytes abrogated matrix metalloproteinase-12 (MMP12) expression in aortic tissues. Infiltrated macrophages, which partially colocalize with MMP12, were significantly decreased in the FSP27-deficient aorta. Mechanistically, knockdown of Fsp27 in 3T3-L1 adipocytes inhibited C-C motif chemokine ligand 2 (CCL2) expression and secretion through a c-Jun N-terminal kinase (JNK)-dependent pathway, thereby leading to reduced induction of macrophage migration, while Cidec overexpression rescued this effect. Overall, our study demonstrates that CIDEC/FSP27 in adipose tissue contributes to obesity-related AAA formation, at least in part, by enhancing PVAT inflammation and macrophage infiltration, thus shedding light on its significance as a key regulator in the context of obesity-related AAA.

求助全文
通过发布文献求助,成功后即可免费获取论文全文。 去求助
来源期刊
CiteScore
1.10
自引率
0.00%
发文量
0
×
引用
GB/T 7714-2015
复制
MLA
复制
APA
复制
导出至
BibTeX EndNote RefMan NoteFirst NoteExpress
×
提示
您的信息不完整,为了账户安全,请先补充。
现在去补充
×
提示
您因"违规操作"
具体请查看互助需知
我知道了
×
提示
确定
请完成安全验证×
copy
已复制链接
快去分享给好友吧!
我知道了
右上角分享
点击右上角分享
0
联系我们:info@booksci.cn Book学术提供免费学术资源搜索服务,方便国内外学者检索中英文文献。致力于提供最便捷和优质的服务体验。 Copyright © 2023 布克学术 All rights reserved.
京ICP备2023020795号-1
ghs 京公网安备 11010802042870号
Book学术文献互助
Book学术文献互助群
群 号:604180095
Book学术官方微信