手术损害老年小鼠的淋巴活动和认知功能。

IF 2.9 3区 医学 Q2 NEUROSCIENCES
Kai Chen, Xingyu Du, Melissa A Chao, Zhongcong Xie, Guang Yang
{"title":"手术损害老年小鼠的淋巴活动和认知功能。","authors":"Kai Chen, Xingyu Du, Melissa A Chao, Zhongcong Xie, Guang Yang","doi":"10.1186/s13041-025-01177-y","DOIUrl":null,"url":null,"abstract":"<p><p>Delirium is a common complication in elderly surgical patients and is associated with an increased risk of dementia. Although advanced age is a major risk factor, the mechanisms underlying postoperative delirium remain poorly understood. The glymphatic system, a brain-wide network of perivascular pathways, facilitates cerebrospinal fluid (CSF) flow and supports the clearance of metabolic waste. Impairments in glymphatic function have been observed in aging brains and various neurodegenerative conditions. Using in vivo two-photon imaging, we examined the effects of surgery (laparotomy) on glymphatic function in adult (6 months) and aged (18 months) mice 24 h post-surgery. In adult mice, CSF tracer entry into the brain parenchyma along periarteriolar spaces occurred rapidly following intracisternal tracer injection, with no significant differences between sham and surgery groups. In contrast, aged mice exhibited delayed tracer influx, with further impairments observed in the surgery group compared to sham controls. This glymphatic dysfunction correlated with poorer T-maze performance in aged mice. These findings suggest that surgery exacerbates glymphatic impairment in aging brains, potentially hindering brain waste clearance and contributing to postoperative delirium.</p>","PeriodicalId":18851,"journal":{"name":"Molecular Brain","volume":"18 1","pages":"7"},"PeriodicalIF":2.9000,"publicationDate":"2025-01-24","publicationTypes":"Journal Article","fieldsOfStudy":null,"isOpenAccess":false,"openAccessPdf":"https://www.ncbi.nlm.nih.gov/pmc/articles/PMC11763125/pdf/","citationCount":"0","resultStr":"{\"title\":\"Surgery impairs glymphatic activity and cognitive function in aged mice.\",\"authors\":\"Kai Chen, Xingyu Du, Melissa A Chao, Zhongcong Xie, Guang Yang\",\"doi\":\"10.1186/s13041-025-01177-y\",\"DOIUrl\":null,\"url\":null,\"abstract\":\"<p><p>Delirium is a common complication in elderly surgical patients and is associated with an increased risk of dementia. Although advanced age is a major risk factor, the mechanisms underlying postoperative delirium remain poorly understood. The glymphatic system, a brain-wide network of perivascular pathways, facilitates cerebrospinal fluid (CSF) flow and supports the clearance of metabolic waste. Impairments in glymphatic function have been observed in aging brains and various neurodegenerative conditions. Using in vivo two-photon imaging, we examined the effects of surgery (laparotomy) on glymphatic function in adult (6 months) and aged (18 months) mice 24 h post-surgery. In adult mice, CSF tracer entry into the brain parenchyma along periarteriolar spaces occurred rapidly following intracisternal tracer injection, with no significant differences between sham and surgery groups. In contrast, aged mice exhibited delayed tracer influx, with further impairments observed in the surgery group compared to sham controls. This glymphatic dysfunction correlated with poorer T-maze performance in aged mice. These findings suggest that surgery exacerbates glymphatic impairment in aging brains, potentially hindering brain waste clearance and contributing to postoperative delirium.</p>\",\"PeriodicalId\":18851,\"journal\":{\"name\":\"Molecular Brain\",\"volume\":\"18 1\",\"pages\":\"7\"},\"PeriodicalIF\":2.9000,\"publicationDate\":\"2025-01-24\",\"publicationTypes\":\"Journal Article\",\"fieldsOfStudy\":null,\"isOpenAccess\":false,\"openAccessPdf\":\"https://www.ncbi.nlm.nih.gov/pmc/articles/PMC11763125/pdf/\",\"citationCount\":\"0\",\"resultStr\":null,\"platform\":\"Semanticscholar\",\"paperid\":null,\"PeriodicalName\":\"Molecular Brain\",\"FirstCategoryId\":\"3\",\"ListUrlMain\":\"https://doi.org/10.1186/s13041-025-01177-y\",\"RegionNum\":3,\"RegionCategory\":\"医学\",\"ArticlePicture\":[],\"TitleCN\":null,\"AbstractTextCN\":null,\"PMCID\":null,\"EPubDate\":\"\",\"PubModel\":\"\",\"JCR\":\"Q2\",\"JCRName\":\"NEUROSCIENCES\",\"Score\":null,\"Total\":0}","platform":"Semanticscholar","paperid":null,"PeriodicalName":"Molecular Brain","FirstCategoryId":"3","ListUrlMain":"https://doi.org/10.1186/s13041-025-01177-y","RegionNum":3,"RegionCategory":"医学","ArticlePicture":[],"TitleCN":null,"AbstractTextCN":null,"PMCID":null,"EPubDate":"","PubModel":"","JCR":"Q2","JCRName":"NEUROSCIENCES","Score":null,"Total":0}
引用次数: 0

摘要

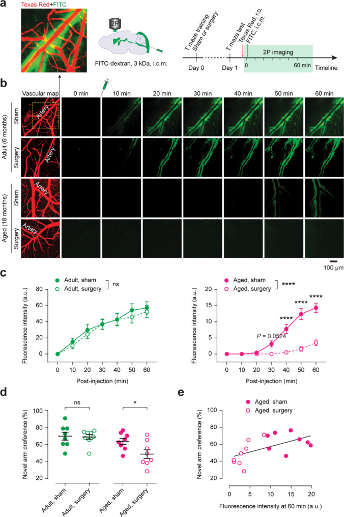
谵妄是老年外科患者的常见并发症,并与痴呆的风险增加有关。虽然高龄是一个主要的危险因素,但术后谵妄的机制仍然知之甚少。淋巴系统是全脑血管周围通路网络,促进脑脊液(CSF)流动并支持代谢废物的清除。在老化的大脑和各种神经退行性疾病中已经观察到淋巴功能的损害。利用体内双光子成像技术,研究了手术(开腹)对成年(6个月)和成年(18个月)小鼠术后24小时淋巴功能的影响。在成年小鼠中,脑脊液示踪剂注射后沿小动脉周围间隙迅速进入脑实质,假手术组与手术组之间无显著差异。相比之下,老年小鼠表现出延迟的示踪剂流入,与假对照组相比,手术组观察到进一步的损伤。这种淋巴功能障碍与老年小鼠较差的T-maze表现相关。这些发现表明,手术加剧了老化大脑中的淋巴损伤,潜在地阻碍了脑废物的清除,并导致了术后谵妄。
本文章由计算机程序翻译,如有差异,请以英文原文为准。

Surgery impairs glymphatic activity and cognitive function in aged mice.

Surgery impairs glymphatic activity and cognitive function in aged mice.

Delirium is a common complication in elderly surgical patients and is associated with an increased risk of dementia. Although advanced age is a major risk factor, the mechanisms underlying postoperative delirium remain poorly understood. The glymphatic system, a brain-wide network of perivascular pathways, facilitates cerebrospinal fluid (CSF) flow and supports the clearance of metabolic waste. Impairments in glymphatic function have been observed in aging brains and various neurodegenerative conditions. Using in vivo two-photon imaging, we examined the effects of surgery (laparotomy) on glymphatic function in adult (6 months) and aged (18 months) mice 24 h post-surgery. In adult mice, CSF tracer entry into the brain parenchyma along periarteriolar spaces occurred rapidly following intracisternal tracer injection, with no significant differences between sham and surgery groups. In contrast, aged mice exhibited delayed tracer influx, with further impairments observed in the surgery group compared to sham controls. This glymphatic dysfunction correlated with poorer T-maze performance in aged mice. These findings suggest that surgery exacerbates glymphatic impairment in aging brains, potentially hindering brain waste clearance and contributing to postoperative delirium.

求助全文
通过发布文献求助,成功后即可免费获取论文全文。 去求助
来源期刊
Molecular Brain
Molecular Brain NEUROSCIENCES-
CiteScore
7.30
自引率
0.00%
发文量
97
审稿时长
>12 weeks
期刊介绍: Molecular Brain is an open access, peer-reviewed journal that considers manuscripts on all aspects of studies on the nervous system at the molecular, cellular, and systems level providing a forum for scientists to communicate their findings. Molecular brain research is a rapidly expanding research field in which integrative approaches at the genetic, molecular, cellular and synaptic levels yield key information about the physiological and pathological brain. These studies involve the use of a wide range of modern techniques in molecular biology, genomics, proteomics, imaging and electrophysiology.
×
引用
GB/T 7714-2015
复制
MLA
复制
APA
复制
导出至
BibTeX EndNote RefMan NoteFirst NoteExpress
×
提示
您的信息不完整,为了账户安全,请先补充。
现在去补充
×
提示
您因"违规操作"
具体请查看互助需知
我知道了
×
提示
确定
请完成安全验证×
copy
已复制链接
快去分享给好友吧!
我知道了
右上角分享
点击右上角分享
0
联系我们:info@booksci.cn Book学术提供免费学术资源搜索服务,方便国内外学者检索中英文文献。致力于提供最便捷和优质的服务体验。 Copyright © 2023 布克学术 All rights reserved.
京ICP备2023020795号-1
ghs 京公网安备 11010802042870号
Book学术文献互助
Book学术文献互助群
群 号:604180095
Book学术官方微信