肝脏中PD-1表达增加与PD-1抗体诱导的肝毒性有关。

IF 2.7 4区 医学 Q3 IMMUNOLOGY
Miro Saarela, Essi Parviainen, Ana Lleo, Luca di Tommaso, Hanna Raunio, Krista Kankaanranta, Katri Vuopala, Aino Rönkä, Sini Nurmenniemi, Raija Kallio, Arja Jukkola, Katri S Selander
{"title":"肝脏中PD-1表达增加与PD-1抗体诱导的肝毒性有关。","authors":"Miro Saarela, Essi Parviainen, Ana Lleo, Luca di Tommaso, Hanna Raunio, Krista Kankaanranta, Katri Vuopala, Aino Rönkä, Sini Nurmenniemi, Raija Kallio, Arja Jukkola, Katri S Selander","doi":"10.1186/s12865-025-00682-y","DOIUrl":null,"url":null,"abstract":"<p><p>Vanishing bile duct syndrome (VBDS) is a serious drug induced liver injury characterized by chronic cholestasis and loss of intrahepatic bile ducts. VBDS has been reported also following checkpoint inhibitor treatment. We compared CD3 + , CD4 + , CD8 + , CD20 + , CD57 + , PD-1 + and PD-L1 + lymphocyte infiltrates in liver biopsies of patients that encountered VBDS (n = 2) or hepatotoxicity (n = 3) after pembrolizumab (n = 4) or nivolumab (n = 1) treatment with samples from normal liver (n = 10), non-alcohol steatohepatitis (NASH, n = 10), primary biliary cholangitis (PBC, n = 10) or pembrolizumab-treated patients without adverse events (n = 2). Notably, none of the cancer patients had primary nor metastatic liver tumors. We also studied direct growth effects of pembrolizumab on primary human intrahepatic biliary epithelial cells (HIBEpiC) in vitro. Liver sections of all checkpoint inhibitor- treated patients exhibited significantly higher CD3 + infiltration than normal livers, and significantly higher PD-L1 + , CD4 + and CD8 + infiltration, than other groups. PD-1 + infiltration was significantly increased in livers of patients with severe hepatic adverse event. CD57 + infiltration was similar in normal livers, NASH- and PBC groups, but highly increased in the checkpoint inhibitor-treated patients. Immune cell infiltrates were similar between NASH and normal livers. PBC samples had significantly higher CD3 + , CD4 + , CD8 + and CD20 + infiltrates than normal livers. HIBEpiC express PD-L1 but pembrolizumab did not affect their viability in vitro. Our findings suggest that VBDS is not due to direct cytotoxicity of checkpoint inhibitors and that the immunological attack against livers induced by these drugs is different from other cholestatic liver conditions.Biological insight: Checkpoint inhibitors upregulate PD-1 and PD-L1, as well as cytotoxic CD57 + cells in the non-cancerous liver tissues and this may be associated with checkpoint inhibitor-induced hepatotoxicity.</p>","PeriodicalId":9040,"journal":{"name":"BMC Immunology","volume":"26 1","pages":"4"},"PeriodicalIF":2.7000,"publicationDate":"2025-01-23","publicationTypes":"Journal Article","fieldsOfStudy":null,"isOpenAccess":false,"openAccessPdf":"https://www.ncbi.nlm.nih.gov/pmc/articles/PMC11755961/pdf/","citationCount":"0","resultStr":"{\"title\":\"Increased PD-1 expression in livers associated with PD-1-antibody-induced hepatotoxicity.\",\"authors\":\"Miro Saarela, Essi Parviainen, Ana Lleo, Luca di Tommaso, Hanna Raunio, Krista Kankaanranta, Katri Vuopala, Aino Rönkä, Sini Nurmenniemi, Raija Kallio, Arja Jukkola, Katri S Selander\",\"doi\":\"10.1186/s12865-025-00682-y\",\"DOIUrl\":null,\"url\":null,\"abstract\":\"<p><p>Vanishing bile duct syndrome (VBDS) is a serious drug induced liver injury characterized by chronic cholestasis and loss of intrahepatic bile ducts. VBDS has been reported also following checkpoint inhibitor treatment. We compared CD3 + , CD4 + , CD8 + , CD20 + , CD57 + , PD-1 + and PD-L1 + lymphocyte infiltrates in liver biopsies of patients that encountered VBDS (n = 2) or hepatotoxicity (n = 3) after pembrolizumab (n = 4) or nivolumab (n = 1) treatment with samples from normal liver (n = 10), non-alcohol steatohepatitis (NASH, n = 10), primary biliary cholangitis (PBC, n = 10) or pembrolizumab-treated patients without adverse events (n = 2). Notably, none of the cancer patients had primary nor metastatic liver tumors. We also studied direct growth effects of pembrolizumab on primary human intrahepatic biliary epithelial cells (HIBEpiC) in vitro. Liver sections of all checkpoint inhibitor- treated patients exhibited significantly higher CD3 + infiltration than normal livers, and significantly higher PD-L1 + , CD4 + and CD8 + infiltration, than other groups. PD-1 + infiltration was significantly increased in livers of patients with severe hepatic adverse event. CD57 + infiltration was similar in normal livers, NASH- and PBC groups, but highly increased in the checkpoint inhibitor-treated patients. Immune cell infiltrates were similar between NASH and normal livers. PBC samples had significantly higher CD3 + , CD4 + , CD8 + and CD20 + infiltrates than normal livers. HIBEpiC express PD-L1 but pembrolizumab did not affect their viability in vitro. Our findings suggest that VBDS is not due to direct cytotoxicity of checkpoint inhibitors and that the immunological attack against livers induced by these drugs is different from other cholestatic liver conditions.Biological insight: Checkpoint inhibitors upregulate PD-1 and PD-L1, as well as cytotoxic CD57 + cells in the non-cancerous liver tissues and this may be associated with checkpoint inhibitor-induced hepatotoxicity.</p>\",\"PeriodicalId\":9040,\"journal\":{\"name\":\"BMC Immunology\",\"volume\":\"26 1\",\"pages\":\"4\"},\"PeriodicalIF\":2.7000,\"publicationDate\":\"2025-01-23\",\"publicationTypes\":\"Journal Article\",\"fieldsOfStudy\":null,\"isOpenAccess\":false,\"openAccessPdf\":\"https://www.ncbi.nlm.nih.gov/pmc/articles/PMC11755961/pdf/\",\"citationCount\":\"0\",\"resultStr\":null,\"platform\":\"Semanticscholar\",\"paperid\":null,\"PeriodicalName\":\"BMC Immunology\",\"FirstCategoryId\":\"3\",\"ListUrlMain\":\"https://doi.org/10.1186/s12865-025-00682-y\",\"RegionNum\":4,\"RegionCategory\":\"医学\",\"ArticlePicture\":[],\"TitleCN\":null,\"AbstractTextCN\":null,\"PMCID\":null,\"EPubDate\":\"\",\"PubModel\":\"\",\"JCR\":\"Q3\",\"JCRName\":\"IMMUNOLOGY\",\"Score\":null,\"Total\":0}","platform":"Semanticscholar","paperid":null,"PeriodicalName":"BMC Immunology","FirstCategoryId":"3","ListUrlMain":"https://doi.org/10.1186/s12865-025-00682-y","RegionNum":4,"RegionCategory":"医学","ArticlePicture":[],"TitleCN":null,"AbstractTextCN":null,"PMCID":null,"EPubDate":"","PubModel":"","JCR":"Q3","JCRName":"IMMUNOLOGY","Score":null,"Total":0}
引用次数: 0

摘要

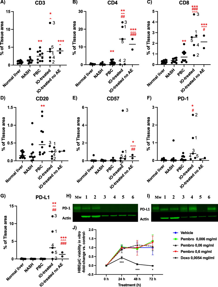
胆管消失综合征(VBDS)是一种以慢性胆汁淤积和肝内胆管丧失为特征的严重药物性肝损伤。检查点抑制剂治疗后也有VBDS的报道。我们比较CD3 +、CD4 +、CD8 +、CD20 + CD57 + PD-1 +和PD-L1 +淋巴细胞浸润肝活检的病人遇到VBDS (n = 2)或肝毒性(n = 3)后pembrolizumab (n = 4)或nivolumab (n = 1)正常肝的治疗样本(n = 10), non-alcohol肝病(纳什,n = 10)、原发性胆汁胆管炎(中国人民银行,n = 10)或pembrolizumab-treated病人没有不良事件(n = 2)。值得注意的是,所有癌症患者都没有原发性或转移性肝肿瘤。我们还在体外研究了派姆单抗对原代人肝内胆道上皮细胞(HIBEpiC)的直接生长影响。所有检查点抑制剂治疗患者的肝脏切片显示CD3 +浸润明显高于正常肝脏,PD-L1 +, CD4 +和CD8 +浸润明显高于其他组。严重肝脏不良事件患者肝脏中PD-1 +浸润明显增加。CD57 +浸润在正常肝脏、NASH-和PBC组中相似,但在接受检查点抑制剂治疗的患者中高度增加。免疫细胞浸润在NASH和正常肝脏之间相似。PBC样本的CD3 +、CD4 +、CD8 +和CD20 +浸润明显高于正常肝脏。HIBEpiC表达PD-L1,但派姆单抗不影响其体外生存能力。我们的研究结果表明,VBDS不是由检查点抑制剂的直接细胞毒性引起的,这些药物诱导的对肝脏的免疫攻击不同于其他胆汁淤积性肝病。生物学见解:检查点抑制剂上调非癌性肝组织中的PD-1和PD-L1,以及细胞毒性CD57 +细胞,这可能与检查点抑制剂诱导的肝毒性有关。
本文章由计算机程序翻译,如有差异,请以英文原文为准。

Increased PD-1 expression in livers associated with PD-1-antibody-induced hepatotoxicity.

Increased PD-1 expression in livers associated with PD-1-antibody-induced hepatotoxicity.

Vanishing bile duct syndrome (VBDS) is a serious drug induced liver injury characterized by chronic cholestasis and loss of intrahepatic bile ducts. VBDS has been reported also following checkpoint inhibitor treatment. We compared CD3 + , CD4 + , CD8 + , CD20 + , CD57 + , PD-1 + and PD-L1 + lymphocyte infiltrates in liver biopsies of patients that encountered VBDS (n = 2) or hepatotoxicity (n = 3) after pembrolizumab (n = 4) or nivolumab (n = 1) treatment with samples from normal liver (n = 10), non-alcohol steatohepatitis (NASH, n = 10), primary biliary cholangitis (PBC, n = 10) or pembrolizumab-treated patients without adverse events (n = 2). Notably, none of the cancer patients had primary nor metastatic liver tumors. We also studied direct growth effects of pembrolizumab on primary human intrahepatic biliary epithelial cells (HIBEpiC) in vitro. Liver sections of all checkpoint inhibitor- treated patients exhibited significantly higher CD3 + infiltration than normal livers, and significantly higher PD-L1 + , CD4 + and CD8 + infiltration, than other groups. PD-1 + infiltration was significantly increased in livers of patients with severe hepatic adverse event. CD57 + infiltration was similar in normal livers, NASH- and PBC groups, but highly increased in the checkpoint inhibitor-treated patients. Immune cell infiltrates were similar between NASH and normal livers. PBC samples had significantly higher CD3 + , CD4 + , CD8 + and CD20 + infiltrates than normal livers. HIBEpiC express PD-L1 but pembrolizumab did not affect their viability in vitro. Our findings suggest that VBDS is not due to direct cytotoxicity of checkpoint inhibitors and that the immunological attack against livers induced by these drugs is different from other cholestatic liver conditions.Biological insight: Checkpoint inhibitors upregulate PD-1 and PD-L1, as well as cytotoxic CD57 + cells in the non-cancerous liver tissues and this may be associated with checkpoint inhibitor-induced hepatotoxicity.

求助全文
通过发布文献求助,成功后即可免费获取论文全文。 去求助
来源期刊
BMC Immunology
BMC Immunology 医学-免疫学
CiteScore
5.50
自引率
0.00%
发文量
54
审稿时长
1 months
期刊介绍: BMC Immunology is an open access journal publishing original peer-reviewed research articles in molecular, cellular, tissue-level, organismal, functional, and developmental aspects of the immune system as well as clinical studies and animal models of human diseases.
×
引用
GB/T 7714-2015
复制
MLA
复制
APA
复制
导出至
BibTeX EndNote RefMan NoteFirst NoteExpress
×
提示
您的信息不完整,为了账户安全,请先补充。
现在去补充
×
提示
您因"违规操作"
具体请查看互助需知
我知道了
×
提示
确定
请完成安全验证×
copy
已复制链接
快去分享给好友吧!
我知道了
右上角分享
点击右上角分享
0
联系我们:info@booksci.cn Book学术提供免费学术资源搜索服务,方便国内外学者检索中英文文献。致力于提供最便捷和优质的服务体验。 Copyright © 2023 布克学术 All rights reserved.
京ICP备2023020795号-1
ghs 京公网安备 11010802042870号
Book学术文献互助
Book学术文献互助群
群 号:604180095
Book学术官方微信