小胶质细胞通过外核苷酶CD39调节脑血管反应性

IF 15.7 1区 综合性期刊 Q1 MULTIDISCIPLINARY SCIENCES
Zhongxiao Fu, Mallikarjunarao Ganesana, Philip Hwang, Xiao Tan, Melissa Marie Kinkaid, Yu-Yo Sun, Emily Bian, Aden Weybright, Hong-Ru Chen, Katia Sol-Church, Ukpong B. Eyo, Clare Pridans, Francisco J. Quintana, Simon C. Robson, Pankaj Kumar, B. Jill Venton, Anne Schaefer, Chia-Yi Kuan
{"title":"小胶质细胞通过外核苷酶CD39调节脑血管反应性","authors":"Zhongxiao Fu, Mallikarjunarao Ganesana, Philip Hwang, Xiao Tan, Melissa Marie Kinkaid, Yu-Yo Sun, Emily Bian, Aden Weybright, Hong-Ru Chen, Katia Sol-Church, Ukpong B. Eyo, Clare Pridans, Francisco J. Quintana, Simon C. Robson, Pankaj Kumar, B. Jill Venton, Anne Schaefer, Chia-Yi Kuan","doi":"10.1038/s41467-025-56093-5","DOIUrl":null,"url":null,"abstract":"<p>Microglia and the border-associated macrophages contribute to the modulation of cerebral blood flow, but the mechanisms have remained uncertain. Here, we show that microglia regulate the cerebral blood flow baseline and the responses to whisker stimulation or intra-cisternal magna injection of adenosine triphosphate, but not intra-cisternal magna injection of adenosine in mice model. Notably, microglia repopulation corrects these cerebral blood flow anomalies. The microglial-dependent regulation of cerebral blood flow requires the adenosine triphosphate-sensing P2RY12 receptor and ectonucleotidase CD39 that initiates the dephosphorylation of extracellular adenosine triphosphate into adenosine in both male and female mice. Pharmacological inhibition or CX3CR1-CreER-mediated deletion of CD39 mimics the cerebral blood flow anomalies in microglia-deficient mice and reduces the upsurges of extracellular adenosine following whisker stimulation. Together, these results suggest that the microglial CD39-initiated breakdown of extracellular adenosine triphosphate co-transmitter is an important step in neurovascular coupling and the regulation of cerebrovascular reactivity.</p>","PeriodicalId":19066,"journal":{"name":"Nature Communications","volume":"32 1","pages":""},"PeriodicalIF":15.7000,"publicationDate":"2025-01-22","publicationTypes":"Journal Article","fieldsOfStudy":null,"isOpenAccess":false,"openAccessPdf":"","citationCount":"0","resultStr":"{\"title\":\"Microglia modulate the cerebrovascular reactivity through ectonucleotidase CD39\",\"authors\":\"Zhongxiao Fu, Mallikarjunarao Ganesana, Philip Hwang, Xiao Tan, Melissa Marie Kinkaid, Yu-Yo Sun, Emily Bian, Aden Weybright, Hong-Ru Chen, Katia Sol-Church, Ukpong B. Eyo, Clare Pridans, Francisco J. Quintana, Simon C. Robson, Pankaj Kumar, B. Jill Venton, Anne Schaefer, Chia-Yi Kuan\",\"doi\":\"10.1038/s41467-025-56093-5\",\"DOIUrl\":null,\"url\":null,\"abstract\":\"<p>Microglia and the border-associated macrophages contribute to the modulation of cerebral blood flow, but the mechanisms have remained uncertain. Here, we show that microglia regulate the cerebral blood flow baseline and the responses to whisker stimulation or intra-cisternal magna injection of adenosine triphosphate, but not intra-cisternal magna injection of adenosine in mice model. Notably, microglia repopulation corrects these cerebral blood flow anomalies. The microglial-dependent regulation of cerebral blood flow requires the adenosine triphosphate-sensing P2RY12 receptor and ectonucleotidase CD39 that initiates the dephosphorylation of extracellular adenosine triphosphate into adenosine in both male and female mice. Pharmacological inhibition or CX3CR1-CreER-mediated deletion of CD39 mimics the cerebral blood flow anomalies in microglia-deficient mice and reduces the upsurges of extracellular adenosine following whisker stimulation. Together, these results suggest that the microglial CD39-initiated breakdown of extracellular adenosine triphosphate co-transmitter is an important step in neurovascular coupling and the regulation of cerebrovascular reactivity.</p>\",\"PeriodicalId\":19066,\"journal\":{\"name\":\"Nature Communications\",\"volume\":\"32 1\",\"pages\":\"\"},\"PeriodicalIF\":15.7000,\"publicationDate\":\"2025-01-22\",\"publicationTypes\":\"Journal Article\",\"fieldsOfStudy\":null,\"isOpenAccess\":false,\"openAccessPdf\":\"\",\"citationCount\":\"0\",\"resultStr\":null,\"platform\":\"Semanticscholar\",\"paperid\":null,\"PeriodicalName\":\"Nature Communications\",\"FirstCategoryId\":\"103\",\"ListUrlMain\":\"https://doi.org/10.1038/s41467-025-56093-5\",\"RegionNum\":1,\"RegionCategory\":\"综合性期刊\",\"ArticlePicture\":[],\"TitleCN\":null,\"AbstractTextCN\":null,\"PMCID\":null,\"EPubDate\":\"\",\"PubModel\":\"\",\"JCR\":\"Q1\",\"JCRName\":\"MULTIDISCIPLINARY SCIENCES\",\"Score\":null,\"Total\":0}","platform":"Semanticscholar","paperid":null,"PeriodicalName":"Nature Communications","FirstCategoryId":"103","ListUrlMain":"https://doi.org/10.1038/s41467-025-56093-5","RegionNum":1,"RegionCategory":"综合性期刊","ArticlePicture":[],"TitleCN":null,"AbstractTextCN":null,"PMCID":null,"EPubDate":"","PubModel":"","JCR":"Q1","JCRName":"MULTIDISCIPLINARY SCIENCES","Score":null,"Total":0}
引用次数: 0

摘要

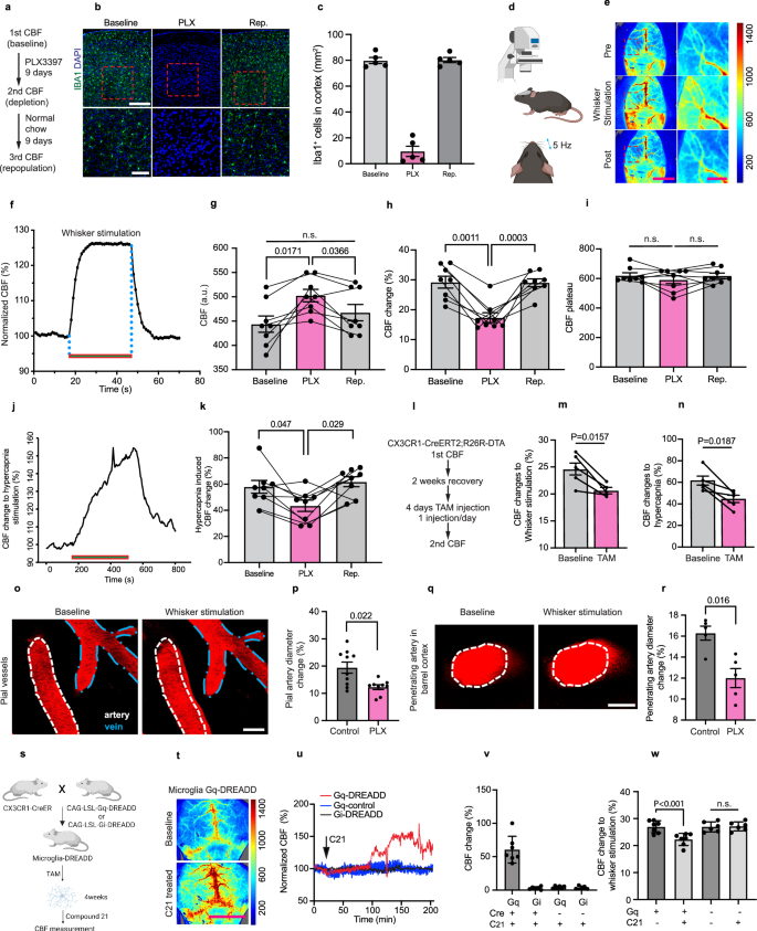
小胶质细胞和边界相关巨噬细胞参与脑血流调节,但其机制仍不确定。在小鼠模型中,我们发现小胶质细胞调节脑血流基线和对须刺激或大池内注射三磷酸腺苷的反应,而不是大池内注射腺苷。值得注意的是,小胶质细胞的再生纠正了这些脑血流异常。脑血流的小胶质依赖性调节需要三磷酸腺苷感应P2RY12受体和外核苷酶CD39,该酶在雄性和雌性小鼠中启动细胞外三磷酸腺苷去磷酸化为腺苷。药理抑制或cx3cr1 - creer介导的CD39缺失模拟了小胶质细胞缺陷小鼠的脑血流异常,并减少了须刺激后细胞外腺苷的升高。总之,这些结果表明,小胶质细胞cd39启动的细胞外三磷酸腺苷共递质分解是神经血管偶联和脑血管反应性调节的重要步骤。
本文章由计算机程序翻译,如有差异,请以英文原文为准。

Microglia modulate the cerebrovascular reactivity through ectonucleotidase CD39

Microglia modulate the cerebrovascular reactivity through ectonucleotidase CD39

Microglia and the border-associated macrophages contribute to the modulation of cerebral blood flow, but the mechanisms have remained uncertain. Here, we show that microglia regulate the cerebral blood flow baseline and the responses to whisker stimulation or intra-cisternal magna injection of adenosine triphosphate, but not intra-cisternal magna injection of adenosine in mice model. Notably, microglia repopulation corrects these cerebral blood flow anomalies. The microglial-dependent regulation of cerebral blood flow requires the adenosine triphosphate-sensing P2RY12 receptor and ectonucleotidase CD39 that initiates the dephosphorylation of extracellular adenosine triphosphate into adenosine in both male and female mice. Pharmacological inhibition or CX3CR1-CreER-mediated deletion of CD39 mimics the cerebral blood flow anomalies in microglia-deficient mice and reduces the upsurges of extracellular adenosine following whisker stimulation. Together, these results suggest that the microglial CD39-initiated breakdown of extracellular adenosine triphosphate co-transmitter is an important step in neurovascular coupling and the regulation of cerebrovascular reactivity.

求助全文
通过发布文献求助,成功后即可免费获取论文全文。 去求助
来源期刊
Nature Communications
Nature Communications Biological Science Disciplines-
CiteScore
24.90
自引率
2.40%
发文量
6928
审稿时长
3.7 months
期刊介绍: Nature Communications, an open-access journal, publishes high-quality research spanning all areas of the natural sciences. Papers featured in the journal showcase significant advances relevant to specialists in each respective field. With a 2-year impact factor of 16.6 (2022) and a median time of 8 days from submission to the first editorial decision, Nature Communications is committed to rapid dissemination of research findings. As a multidisciplinary journal, it welcomes contributions from biological, health, physical, chemical, Earth, social, mathematical, applied, and engineering sciences, aiming to highlight important breakthroughs within each domain.
×
引用
GB/T 7714-2015
复制
MLA
复制
APA
复制
导出至
BibTeX EndNote RefMan NoteFirst NoteExpress
×
提示
您的信息不完整,为了账户安全,请先补充。
现在去补充
×
提示
您因"违规操作"
具体请查看互助需知
我知道了
×
提示
确定
请完成安全验证×
copy
已复制链接
快去分享给好友吧!
我知道了
右上角分享
点击右上角分享
0
联系我们:info@booksci.cn Book学术提供免费学术资源搜索服务,方便国内外学者检索中英文文献。致力于提供最便捷和优质的服务体验。 Copyright © 2023 布克学术 All rights reserved.
京ICP备2023020795号-1
ghs 京公网安备 11010802042870号
Book学术文献互助
Book学术文献互助群
群 号:604180095
Book学术官方微信