科学政治极化的四级模型:来自10个欧洲国家的证据。

IF 3.3 2区 文学 Q1 COMMUNICATION
Public Understanding of Science Pub Date : 2025-05-01 Epub Date: 2025-01-18 DOI:10.1177/09636625241306352
Roderik Rekker
{"title":"科学政治极化的四级模型:来自10个欧洲国家的证据。","authors":"Roderik Rekker","doi":"10.1177/09636625241306352","DOIUrl":null,"url":null,"abstract":"<p><p>Citizens' trust in science increasingly depends on their political leaning. Structural equation models on survey data from 10 European countries (<i>N</i> = 5306) demonstrate that this <i>science polarization</i> can be captured by a model with four levels of generalization. Voters of populist parties distrust the <i>system and elite</i> in general, which indirectly fuels a broad science skepticism. At another level, right-wingers have less trust in <i>science as a whole</i> than left-wingers. After accounting for this general skepticism, left-wingers and right-wingers are, however, similarly prone to contest ideology-incongruent <i>research fields</i> and <i>specific claims</i>. These findings have three implications. First, research on science skepticism should carefully consider all four levels and their interplay. Second, the science polarization between populist and non-populist voters has fundamentally different origins than the effect of left-right ideology. Third, a four-level model can expose ideological symmetries in science rejection that have previously remained largely undetected in observational studies.</p>","PeriodicalId":48094,"journal":{"name":"Public Understanding of Science","volume":" ","pages":"424-445"},"PeriodicalIF":3.3000,"publicationDate":"2025-05-01","publicationTypes":"Journal Article","fieldsOfStudy":null,"isOpenAccess":false,"openAccessPdf":"https://www.ncbi.nlm.nih.gov/pmc/articles/PMC12038069/pdf/","citationCount":"0","resultStr":"{\"title\":\"A four-level model of political polarization over science: Evidence from 10 European countries.\",\"authors\":\"Roderik Rekker\",\"doi\":\"10.1177/09636625241306352\",\"DOIUrl\":null,\"url\":null,\"abstract\":\"<p><p>Citizens' trust in science increasingly depends on their political leaning. Structural equation models on survey data from 10 European countries (<i>N</i> = 5306) demonstrate that this <i>science polarization</i> can be captured by a model with four levels of generalization. Voters of populist parties distrust the <i>system and elite</i> in general, which indirectly fuels a broad science skepticism. At another level, right-wingers have less trust in <i>science as a whole</i> than left-wingers. After accounting for this general skepticism, left-wingers and right-wingers are, however, similarly prone to contest ideology-incongruent <i>research fields</i> and <i>specific claims</i>. These findings have three implications. First, research on science skepticism should carefully consider all four levels and their interplay. Second, the science polarization between populist and non-populist voters has fundamentally different origins than the effect of left-right ideology. Third, a four-level model can expose ideological symmetries in science rejection that have previously remained largely undetected in observational studies.</p>\",\"PeriodicalId\":48094,\"journal\":{\"name\":\"Public Understanding of Science\",\"volume\":\" \",\"pages\":\"424-445\"},\"PeriodicalIF\":3.3000,\"publicationDate\":\"2025-05-01\",\"publicationTypes\":\"Journal Article\",\"fieldsOfStudy\":null,\"isOpenAccess\":false,\"openAccessPdf\":\"https://www.ncbi.nlm.nih.gov/pmc/articles/PMC12038069/pdf/\",\"citationCount\":\"0\",\"resultStr\":null,\"platform\":\"Semanticscholar\",\"paperid\":null,\"PeriodicalName\":\"Public Understanding of Science\",\"FirstCategoryId\":\"98\",\"ListUrlMain\":\"https://doi.org/10.1177/09636625241306352\",\"RegionNum\":2,\"RegionCategory\":\"文学\",\"ArticlePicture\":[],\"TitleCN\":null,\"AbstractTextCN\":null,\"PMCID\":null,\"EPubDate\":\"2025/1/18 0:00:00\",\"PubModel\":\"Epub\",\"JCR\":\"Q1\",\"JCRName\":\"COMMUNICATION\",\"Score\":null,\"Total\":0}","platform":"Semanticscholar","paperid":null,"PeriodicalName":"Public Understanding of Science","FirstCategoryId":"98","ListUrlMain":"https://doi.org/10.1177/09636625241306352","RegionNum":2,"RegionCategory":"文学","ArticlePicture":[],"TitleCN":null,"AbstractTextCN":null,"PMCID":null,"EPubDate":"2025/1/18 0:00:00","PubModel":"Epub","JCR":"Q1","JCRName":"COMMUNICATION","Score":null,"Total":0}
引用次数: 0

摘要

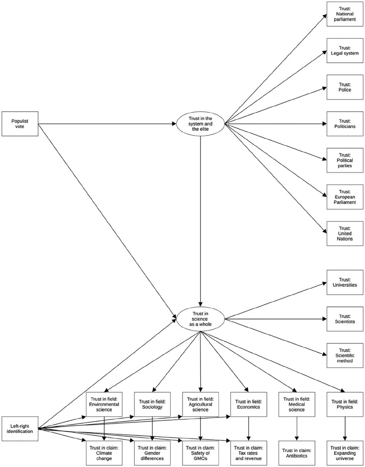
公民对科学的信任越来越依赖于他们的政治倾向。基于10个欧洲国家(N = 5306)调查数据的结构方程模型表明,这种科学极化可以用一个具有四个泛化层次的模型来捕捉。民粹主义政党的选民普遍不信任体制和精英,这间接助长了广泛的科学怀疑主义。在另一个层面上,右翼分子对科学的整体信任度低于左翼分子。在考虑到这种普遍的怀疑之后,左翼和右翼人士同样倾向于争论意识形态不一致的研究领域和具体主张。这些发现有三个含义。首先,科学怀疑主义研究应仔细考虑这四个层面及其相互作用。其次,民粹主义和非民粹主义选民之间的科学两极分化与左右意识形态的影响有着根本不同的根源。第三,一个四级模型可以揭示科学排斥中的意识形态对称性,这在以前的观察性研究中基本上没有被发现。
本文章由计算机程序翻译,如有差异,请以英文原文为准。

A four-level model of political polarization over science: Evidence from 10 European countries.

A four-level model of political polarization over science: Evidence from 10 European countries.

A four-level model of political polarization over science: Evidence from 10 European countries.

A four-level model of political polarization over science: Evidence from 10 European countries.

Citizens' trust in science increasingly depends on their political leaning. Structural equation models on survey data from 10 European countries (N = 5306) demonstrate that this science polarization can be captured by a model with four levels of generalization. Voters of populist parties distrust the system and elite in general, which indirectly fuels a broad science skepticism. At another level, right-wingers have less trust in science as a whole than left-wingers. After accounting for this general skepticism, left-wingers and right-wingers are, however, similarly prone to contest ideology-incongruent research fields and specific claims. These findings have three implications. First, research on science skepticism should carefully consider all four levels and their interplay. Second, the science polarization between populist and non-populist voters has fundamentally different origins than the effect of left-right ideology. Third, a four-level model can expose ideological symmetries in science rejection that have previously remained largely undetected in observational studies.

求助全文
通过发布文献求助,成功后即可免费获取论文全文。 去求助
来源期刊
CiteScore
7.30
自引率
9.80%
发文量
80
期刊介绍: Public Understanding of Science is a fully peer reviewed international journal covering all aspects of the inter-relationships between science (including technology and medicine) and the public. Public Understanding of Science is the only journal to cover all aspects of the inter-relationships between science (including technology and medicine) and the public. Topics Covered Include... ·surveys of public understanding and attitudes towards science and technology ·perceptions of science ·popular representations of science ·scientific and para-scientific belief systems ·science in schools
×
引用
GB/T 7714-2015
复制
MLA
复制
APA
复制
导出至
BibTeX EndNote RefMan NoteFirst NoteExpress
×
提示
您的信息不完整,为了账户安全,请先补充。
现在去补充
×
提示
您因"违规操作"
具体请查看互助需知
我知道了
×
提示
确定
请完成安全验证×
copy
已复制链接
快去分享给好友吧!
我知道了
右上角分享
点击右上角分享
0
联系我们:info@booksci.cn Book学术提供免费学术资源搜索服务,方便国内外学者检索中英文文献。致力于提供最便捷和优质的服务体验。 Copyright © 2023 布克学术 All rights reserved.
京ICP备2023020795号-1
ghs 京公网安备 11010802042870号
Book学术文献互助
Book学术文献互助群
群 号:604180095
Book学术官方微信