解开TCRβ库:解锁SLE免疫发病机制和精准医学的关键。

IF 3.5 2区 医学 Q1 RHEUMATOLOGY
Li Zeng, Lijing Yang, Yichen Zhang, Tianzuo Lan, Yang An, Pengming He, Xueping Wen, Shaoping Deng, Zhixin Zhang, Jian Liu, Qiao Zhou
{"title":"解开TCRβ库:解锁SLE免疫发病机制和精准医学的关键。","authors":"Li Zeng, Lijing Yang, Yichen Zhang, Tianzuo Lan, Yang An, Pengming He, Xueping Wen, Shaoping Deng, Zhixin Zhang, Jian Liu, Qiao Zhou","doi":"10.1136/lupus-2024-001384","DOIUrl":null,"url":null,"abstract":"<p><strong>Objectives: </strong>SLE is a multifaceted autoimmune disorder with a complex pathogenesis involving genetic, environmental and hormonal factors, which converge on immune dysregulation. The T cell receptor (TCR) repertoire's role in SLE has garnered significant interest due to its potential in both diagnostics and therapeutics. Our study aimed to delineate the variances in the TCRβ repertoire between patients with SLE and healthy individuals, correlating these differences with the severity and subtypes of SLE.</p><p><strong>Methods: </strong>We conducted an analysis of blood samples from 50 treatment-naive patients with SLE and 50 healthy donors, employing RNA extraction, high-throughput sequencing and subsequent bioinformatics analysis.</p><p><strong>Results: </strong>Our findings revealed significant alterations in TRBV and TRBJ gene usage frequencies, indicative of a skewed TCR repertoire in patients with SLE. Notably, nine hub TRBV genes were identified as potential biomarkers for SLE with high diagnostic accuracy. Furthermore, we observed a reduction in TCR diversity, characterised by a lower diversity 50 value and increased clonal expansion, which correlated with disease severity.</p><p><strong>Conclusions: </strong>The TCRβ repertoire is significantly altered in SLE, with potential implications for diagnostics and therapeutics. The identified hub genes may serve as novel biomarkers for SLE, and the findings contribute to the understanding of the immunopathogenesis of the disease.</p>","PeriodicalId":18126,"journal":{"name":"Lupus Science & Medicine","volume":"12 1","pages":""},"PeriodicalIF":3.5000,"publicationDate":"2025-01-19","publicationTypes":"Journal Article","fieldsOfStudy":null,"isOpenAccess":false,"openAccessPdf":"https://www.ncbi.nlm.nih.gov/pmc/articles/PMC11751993/pdf/","citationCount":"0","resultStr":"{\"title\":\"Unravelling the TCRβ repertoire: a key to unlocking the immunopathogenesis and precision medicine in SLE.\",\"authors\":\"Li Zeng, Lijing Yang, Yichen Zhang, Tianzuo Lan, Yang An, Pengming He, Xueping Wen, Shaoping Deng, Zhixin Zhang, Jian Liu, Qiao Zhou\",\"doi\":\"10.1136/lupus-2024-001384\",\"DOIUrl\":null,\"url\":null,\"abstract\":\"<p><strong>Objectives: </strong>SLE is a multifaceted autoimmune disorder with a complex pathogenesis involving genetic, environmental and hormonal factors, which converge on immune dysregulation. The T cell receptor (TCR) repertoire's role in SLE has garnered significant interest due to its potential in both diagnostics and therapeutics. Our study aimed to delineate the variances in the TCRβ repertoire between patients with SLE and healthy individuals, correlating these differences with the severity and subtypes of SLE.</p><p><strong>Methods: </strong>We conducted an analysis of blood samples from 50 treatment-naive patients with SLE and 50 healthy donors, employing RNA extraction, high-throughput sequencing and subsequent bioinformatics analysis.</p><p><strong>Results: </strong>Our findings revealed significant alterations in TRBV and TRBJ gene usage frequencies, indicative of a skewed TCR repertoire in patients with SLE. Notably, nine hub TRBV genes were identified as potential biomarkers for SLE with high diagnostic accuracy. Furthermore, we observed a reduction in TCR diversity, characterised by a lower diversity 50 value and increased clonal expansion, which correlated with disease severity.</p><p><strong>Conclusions: </strong>The TCRβ repertoire is significantly altered in SLE, with potential implications for diagnostics and therapeutics. The identified hub genes may serve as novel biomarkers for SLE, and the findings contribute to the understanding of the immunopathogenesis of the disease.</p>\",\"PeriodicalId\":18126,\"journal\":{\"name\":\"Lupus Science & Medicine\",\"volume\":\"12 1\",\"pages\":\"\"},\"PeriodicalIF\":3.5000,\"publicationDate\":\"2025-01-19\",\"publicationTypes\":\"Journal Article\",\"fieldsOfStudy\":null,\"isOpenAccess\":false,\"openAccessPdf\":\"https://www.ncbi.nlm.nih.gov/pmc/articles/PMC11751993/pdf/\",\"citationCount\":\"0\",\"resultStr\":null,\"platform\":\"Semanticscholar\",\"paperid\":null,\"PeriodicalName\":\"Lupus Science & Medicine\",\"FirstCategoryId\":\"3\",\"ListUrlMain\":\"https://doi.org/10.1136/lupus-2024-001384\",\"RegionNum\":2,\"RegionCategory\":\"医学\",\"ArticlePicture\":[],\"TitleCN\":null,\"AbstractTextCN\":null,\"PMCID\":null,\"EPubDate\":\"\",\"PubModel\":\"\",\"JCR\":\"Q1\",\"JCRName\":\"RHEUMATOLOGY\",\"Score\":null,\"Total\":0}","platform":"Semanticscholar","paperid":null,"PeriodicalName":"Lupus Science & Medicine","FirstCategoryId":"3","ListUrlMain":"https://doi.org/10.1136/lupus-2024-001384","RegionNum":2,"RegionCategory":"医学","ArticlePicture":[],"TitleCN":null,"AbstractTextCN":null,"PMCID":null,"EPubDate":"","PubModel":"","JCR":"Q1","JCRName":"RHEUMATOLOGY","Score":null,"Total":0}
引用次数: 0

摘要

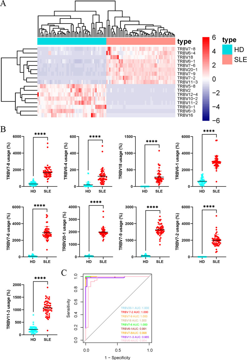
目的:SLE是一种多面性自身免疫性疾病,其发病机制复杂,涉及遗传、环境和激素等因素,最终导致免疫失调。T细胞受体(TCR)库在SLE中的作用由于其在诊断和治疗方面的潜力而引起了极大的兴趣。我们的研究旨在描述SLE患者和健康个体之间TCRβ库的差异,并将这些差异与SLE的严重程度和亚型相关联。方法:我们对50例初治SLE患者和50例健康供者的血液样本进行了分析,采用RNA提取、高通量测序和随后的生物信息学分析。结果:我们的研究结果揭示了TRBV和TRBJ基因使用频率的显著改变,表明SLE患者的TCR库存在偏差。值得注意的是,9个中枢TRBV基因被确定为SLE的潜在生物标志物,具有很高的诊断准确性。此外,我们观察到TCR多样性的减少,其特征是多样性50值较低,克隆扩增增加,这与疾病严重程度相关。结论:SLE患者TCRβ库发生显著改变,对诊断和治疗具有潜在意义。所鉴定的枢纽基因可能作为SLE的新的生物标志物,这些发现有助于理解疾病的免疫发病机制。
本文章由计算机程序翻译,如有差异,请以英文原文为准。

Unravelling the TCRβ repertoire: a key to unlocking the immunopathogenesis and precision medicine in SLE.

Unravelling the TCRβ repertoire: a key to unlocking the immunopathogenesis and precision medicine in SLE.

Unravelling the TCRβ repertoire: a key to unlocking the immunopathogenesis and precision medicine in SLE.

Unravelling the TCRβ repertoire: a key to unlocking the immunopathogenesis and precision medicine in SLE.

Objectives: SLE is a multifaceted autoimmune disorder with a complex pathogenesis involving genetic, environmental and hormonal factors, which converge on immune dysregulation. The T cell receptor (TCR) repertoire's role in SLE has garnered significant interest due to its potential in both diagnostics and therapeutics. Our study aimed to delineate the variances in the TCRβ repertoire between patients with SLE and healthy individuals, correlating these differences with the severity and subtypes of SLE.

Methods: We conducted an analysis of blood samples from 50 treatment-naive patients with SLE and 50 healthy donors, employing RNA extraction, high-throughput sequencing and subsequent bioinformatics analysis.

Results: Our findings revealed significant alterations in TRBV and TRBJ gene usage frequencies, indicative of a skewed TCR repertoire in patients with SLE. Notably, nine hub TRBV genes were identified as potential biomarkers for SLE with high diagnostic accuracy. Furthermore, we observed a reduction in TCR diversity, characterised by a lower diversity 50 value and increased clonal expansion, which correlated with disease severity.

Conclusions: The TCRβ repertoire is significantly altered in SLE, with potential implications for diagnostics and therapeutics. The identified hub genes may serve as novel biomarkers for SLE, and the findings contribute to the understanding of the immunopathogenesis of the disease.

求助全文
通过发布文献求助,成功后即可免费获取论文全文。 去求助
来源期刊
Lupus Science & Medicine
Lupus Science & Medicine RHEUMATOLOGY-
CiteScore
5.30
自引率
7.70%
发文量
88
审稿时长
15 weeks
期刊介绍: Lupus Science & Medicine is a global, peer reviewed, open access online journal that provides a central point for publication of basic, clinical, translational, and epidemiological studies of all aspects of lupus and related diseases. It is the first lupus-specific open access journal in the world and was developed in response to the need for a barrier-free forum for publication of groundbreaking studies in lupus. The journal publishes research on lupus from fields including, but not limited to: rheumatology, dermatology, nephrology, immunology, pediatrics, cardiology, hepatology, pulmonology, obstetrics and gynecology, and psychiatry.
×
引用
GB/T 7714-2015
复制
MLA
复制
APA
复制
导出至
BibTeX EndNote RefMan NoteFirst NoteExpress
×
提示
您的信息不完整,为了账户安全,请先补充。
现在去补充
×
提示
您因"违规操作"
具体请查看互助需知
我知道了
×
提示
确定
请完成安全验证×
copy
已复制链接
快去分享给好友吧!
我知道了
右上角分享
点击右上角分享
0
联系我们:info@booksci.cn Book学术提供免费学术资源搜索服务,方便国内外学者检索中英文文献。致力于提供最便捷和优质的服务体验。 Copyright © 2023 布克学术 All rights reserved.
京ICP备2023020795号-1
ghs 京公网安备 11010802042870号
Book学术文献互助
Book学术文献互助群
群 号:604180095
Book学术官方微信