相变相界工程增强弛豫(1-x)Bi0.5Na0.5TiO3-xBaZryTi1-yO3薄膜的能量存储。

IF 9.6 Q1 MATERIALS SCIENCE, MULTIDISCIPLINARY
Communications Materials Pub Date : 2025-01-01 Epub Date: 2025-01-14 DOI:10.1038/s43246-024-00730-x
Herbert Kobald, Alexander M Kobald, Ivana Panzic, Marco Deluca
{"title":"相变相界工程增强弛豫(1-x)Bi0.5Na0.5TiO3-xBaZryTi1-yO3薄膜的能量存储。","authors":"Herbert Kobald, Alexander M Kobald, Ivana Panzic, Marco Deluca","doi":"10.1038/s43246-024-00730-x","DOIUrl":null,"url":null,"abstract":"<p><p>Perovskites at the crossover between ferroelectric and relaxor are often used to realize dielectric capacitors with high energy and power density and simultaneously good efficiency. Lead-free Bi<sub>0.5</sub>Na<sub>0.5</sub>TiO<sub>3</sub> is gaining importance in showing an alternative to lead-based devices. Here we show that (<i>1-x</i>)Bi<sub>0.5</sub>Na<sub>0.5</sub>TiO<sub>3</sub> - <i>x</i>BaZr <sub><i>y</i></sub> Ti <sub><i>1-y</i></sub> O<sub>3</sub> (best: 0.94Bi<sub>0.5</sub>Na<sub>0.5</sub>TiO<sub>3</sub> -0.06BaZr<sub>0.4</sub>Ti<sub>0.6</sub>O<sub>3</sub>) shows an increase of recoverable energy density and electric breakdown upon chemical substitution. In thin films derived from Chemical Solution Deposition, we observed that polarization peaks at the morphotropic phase boundary at <i>x</i> = 0.06. While Zr substitution results in reduced polarization, it enhances both efficiency and electric breakdown strength, ultimately doubling the recoverable energy density and the metallization interface by lowering surface roughness. Our dielectric capacitor shows <3% deviation of energy properties over 10<sup>6</sup> cycles. A virtual device model of a multilayer thin film capacitor (7.25 mJ recoverable energy) was used to compare its performance to already in use multilayer ceramic capacitors.</p>","PeriodicalId":10589,"journal":{"name":"Communications Materials","volume":"6 1","pages":"12"},"PeriodicalIF":9.6000,"publicationDate":"2025-01-01","publicationTypes":"Journal Article","fieldsOfStudy":null,"isOpenAccess":false,"openAccessPdf":"https://www.ncbi.nlm.nih.gov/pmc/articles/PMC11732744/pdf/","citationCount":"0","resultStr":"{\"title\":\"Enhanced energy storage in relaxor (1-x)Bi<sub>0.5</sub>Na<sub>0.5</sub>TiO<sub>3</sub>-xBaZr<sub>y</sub>Ti<sub>1-y</sub>O<sub>3</sub> thin films by morphotropic phase boundary engineering.\",\"authors\":\"Herbert Kobald, Alexander M Kobald, Ivana Panzic, Marco Deluca\",\"doi\":\"10.1038/s43246-024-00730-x\",\"DOIUrl\":null,\"url\":null,\"abstract\":\"<p><p>Perovskites at the crossover between ferroelectric and relaxor are often used to realize dielectric capacitors with high energy and power density and simultaneously good efficiency. Lead-free Bi<sub>0.5</sub>Na<sub>0.5</sub>TiO<sub>3</sub> is gaining importance in showing an alternative to lead-based devices. Here we show that (<i>1-x</i>)Bi<sub>0.5</sub>Na<sub>0.5</sub>TiO<sub>3</sub> - <i>x</i>BaZr <sub><i>y</i></sub> Ti <sub><i>1-y</i></sub> O<sub>3</sub> (best: 0.94Bi<sub>0.5</sub>Na<sub>0.5</sub>TiO<sub>3</sub> -0.06BaZr<sub>0.4</sub>Ti<sub>0.6</sub>O<sub>3</sub>) shows an increase of recoverable energy density and electric breakdown upon chemical substitution. In thin films derived from Chemical Solution Deposition, we observed that polarization peaks at the morphotropic phase boundary at <i>x</i> = 0.06. While Zr substitution results in reduced polarization, it enhances both efficiency and electric breakdown strength, ultimately doubling the recoverable energy density and the metallization interface by lowering surface roughness. Our dielectric capacitor shows <3% deviation of energy properties over 10<sup>6</sup> cycles. A virtual device model of a multilayer thin film capacitor (7.25 mJ recoverable energy) was used to compare its performance to already in use multilayer ceramic capacitors.</p>\",\"PeriodicalId\":10589,\"journal\":{\"name\":\"Communications Materials\",\"volume\":\"6 1\",\"pages\":\"12\"},\"PeriodicalIF\":9.6000,\"publicationDate\":\"2025-01-01\",\"publicationTypes\":\"Journal Article\",\"fieldsOfStudy\":null,\"isOpenAccess\":false,\"openAccessPdf\":\"https://www.ncbi.nlm.nih.gov/pmc/articles/PMC11732744/pdf/\",\"citationCount\":\"0\",\"resultStr\":null,\"platform\":\"Semanticscholar\",\"paperid\":null,\"PeriodicalName\":\"Communications Materials\",\"FirstCategoryId\":\"1085\",\"ListUrlMain\":\"https://doi.org/10.1038/s43246-024-00730-x\",\"RegionNum\":0,\"RegionCategory\":null,\"ArticlePicture\":[],\"TitleCN\":null,\"AbstractTextCN\":null,\"PMCID\":null,\"EPubDate\":\"2025/1/14 0:00:00\",\"PubModel\":\"Epub\",\"JCR\":\"Q1\",\"JCRName\":\"MATERIALS SCIENCE, MULTIDISCIPLINARY\",\"Score\":null,\"Total\":0}","platform":"Semanticscholar","paperid":null,"PeriodicalName":"Communications Materials","FirstCategoryId":"1085","ListUrlMain":"https://doi.org/10.1038/s43246-024-00730-x","RegionNum":0,"RegionCategory":null,"ArticlePicture":[],"TitleCN":null,"AbstractTextCN":null,"PMCID":null,"EPubDate":"2025/1/14 0:00:00","PubModel":"Epub","JCR":"Q1","JCRName":"MATERIALS SCIENCE, MULTIDISCIPLINARY","Score":null,"Total":0}
引用次数: 0

摘要

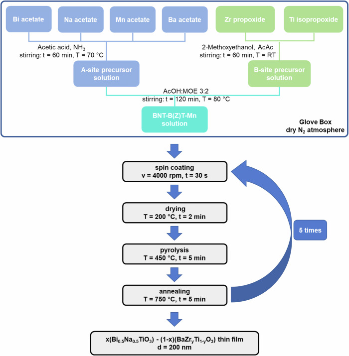
在铁电和弛豫之间的交叉点,钙钛矿常被用来实现具有高能量和功率密度,同时又具有良好效率的介质电容器。无铅Bi0.5Na0.5TiO3在展示铅基器件的替代品方面越来越重要。结果表明,(1-x)Bi0.5Na0.5TiO3 - xBaZr y Ti 1-y O3(最佳值:0.94Bi0.5Na0.5TiO3 -0.06 bazr0.4 ti0.6 O3)经化学取代后,可回收能量密度和电击穿均有所增加。在化学溶液沉积的薄膜中,我们观察到在x = 0.06时,极化峰在致形相边界处。虽然Zr取代导致极化降低,但它提高了效率和电击穿强度,最终通过降低表面粗糙度使可回收能量密度和金属化界面增加一倍。我们的介质电容器显示6个周期。利用多层薄膜电容器(7.25 mJ可回收能量)的虚拟器件模型,将其性能与已有的多层陶瓷电容器进行了比较。
本文章由计算机程序翻译,如有差异,请以英文原文为准。

Enhanced energy storage in relaxor (1-x)Bi<sub>0.5</sub>Na<sub>0.5</sub>TiO<sub>3</sub>-xBaZr<sub>y</sub>Ti<sub>1-y</sub>O<sub>3</sub> thin films by morphotropic phase boundary engineering.

Enhanced energy storage in relaxor (1-x)Bi<sub>0.5</sub>Na<sub>0.5</sub>TiO<sub>3</sub>-xBaZr<sub>y</sub>Ti<sub>1-y</sub>O<sub>3</sub> thin films by morphotropic phase boundary engineering.

Enhanced energy storage in relaxor (1-x)Bi<sub>0.5</sub>Na<sub>0.5</sub>TiO<sub>3</sub>-xBaZr<sub>y</sub>Ti<sub>1-y</sub>O<sub>3</sub> thin films by morphotropic phase boundary engineering.

Enhanced energy storage in relaxor (1-x)Bi0.5Na0.5TiO3-xBaZryTi1-yO3 thin films by morphotropic phase boundary engineering.

Perovskites at the crossover between ferroelectric and relaxor are often used to realize dielectric capacitors with high energy and power density and simultaneously good efficiency. Lead-free Bi0.5Na0.5TiO3 is gaining importance in showing an alternative to lead-based devices. Here we show that (1-x)Bi0.5Na0.5TiO3 - xBaZr y Ti 1-y O3 (best: 0.94Bi0.5Na0.5TiO3 -0.06BaZr0.4Ti0.6O3) shows an increase of recoverable energy density and electric breakdown upon chemical substitution. In thin films derived from Chemical Solution Deposition, we observed that polarization peaks at the morphotropic phase boundary at x = 0.06. While Zr substitution results in reduced polarization, it enhances both efficiency and electric breakdown strength, ultimately doubling the recoverable energy density and the metallization interface by lowering surface roughness. Our dielectric capacitor shows <3% deviation of energy properties over 106 cycles. A virtual device model of a multilayer thin film capacitor (7.25 mJ recoverable energy) was used to compare its performance to already in use multilayer ceramic capacitors.

求助全文
通过发布文献求助,成功后即可免费获取论文全文。 去求助
来源期刊
Communications Materials
Communications Materials MATERIALS SCIENCE, MULTIDISCIPLINARY-
CiteScore
12.10
自引率
1.30%
发文量
85
审稿时长
17 weeks
期刊介绍: Communications Materials, a selective open access journal within Nature Portfolio, is dedicated to publishing top-tier research, reviews, and commentary across all facets of materials science. The journal showcases significant advancements in specialized research areas, encompassing both fundamental and applied studies. Serving as an open access option for materials sciences, Communications Materials applies less stringent criteria for impact and significance compared to Nature-branded journals, including Nature Communications.
×
引用
GB/T 7714-2015
复制
MLA
复制
APA
复制
导出至
BibTeX EndNote RefMan NoteFirst NoteExpress
×
提示
您的信息不完整,为了账户安全,请先补充。
现在去补充
×
提示
您因"违规操作"
具体请查看互助需知
我知道了
×
提示
确定
请完成安全验证×
copy
已复制链接
快去分享给好友吧!
我知道了
右上角分享
点击右上角分享
0
联系我们:info@booksci.cn Book学术提供免费学术资源搜索服务,方便国内外学者检索中英文文献。致力于提供最便捷和优质的服务体验。 Copyright © 2023 布克学术 All rights reserved.
京ICP备2023020795号-1
ghs 京公网安备 11010802042870号
Book学术文献互助
Book学术文献互助群
群 号:604180095
Book学术官方微信