YAP/TAZ的瞬时激活赋予了对松香素诱导的细胞凋亡的抗性。

IF 2.7 3区 生物学 Q4 CELL BIOLOGY
Hoyeon Lee, Sang Woo Cho, Hyo Sun Cha, Kun Tae, Cheol Yong Choi
{"title":"YAP/TAZ的瞬时激活赋予了对松香素诱导的细胞凋亡的抗性。","authors":"Hoyeon Lee, Sang Woo Cho, Hyo Sun Cha, Kun Tae, Cheol Yong Choi","doi":"10.1186/s12860-025-00531-1","DOIUrl":null,"url":null,"abstract":"<p><strong>Background: </strong>The Hippo signaling pathway involves a kinase cascade that controls phosphorylation of the effector proteins YAP and TAZ, leading to regulation of cell growth, tissue homeostasis, and apoptosis. Morusin, a compound extracted from Morus alba, has shown potential in cancer therapy by targeting multiple signaling pathways, including the PI3K/Akt/mTOR, JAK/STAT, MAPK/ERK, and apoptosis pathways. This study explores the effects of morusin on YAP activation and its implications for apoptosis resistance.</p><p><strong>Results: </strong>Our investigation revealed that morusin induces transient YAP activation, characterized by the dephosphorylation of YAP at S127 and nuclear localization, followed by gradual rephosphorylation in multiple cancer cells. Notably, this activation occurs independently of the canonical Hippo pathway and involves the LATS1/2, MINK1, and MAPK pathways during the YAP inactivation stage. Furthermore, morusin-induced stress granule formation was significantly impaired in YAP/TAZ-depleted cells, suggesting a role in apoptosis resistance. Additionally, the expression of constitutively active MINK1 maintained YAP activation and reduced apoptosis, indicating that prolonged YAP activation can enhance resistance to cell death.</p><p><strong>Conclusions: </strong>These findings suggest that YAP/TAZ are crucial in resistance to morusin-induced apoptosis, and targeting YAP/TAZ could enhance the anti-cancer efficacy of morusin. Our study provides new insights into the molecular mechanisms of morusin, highlighting potential therapeutic strategies against cancer by disrupting apoptosis resistance.</p>","PeriodicalId":9099,"journal":{"name":"BMC Molecular and Cell Biology","volume":"26 1","pages":"4"},"PeriodicalIF":2.7000,"publicationDate":"2025-01-20","publicationTypes":"Journal Article","fieldsOfStudy":null,"isOpenAccess":false,"openAccessPdf":"https://www.ncbi.nlm.nih.gov/pmc/articles/PMC11744988/pdf/","citationCount":"0","resultStr":"{\"title\":\"Transient activation of YAP/TAZ confers resistance to morusin-induced apoptosis.\",\"authors\":\"Hoyeon Lee, Sang Woo Cho, Hyo Sun Cha, Kun Tae, Cheol Yong Choi\",\"doi\":\"10.1186/s12860-025-00531-1\",\"DOIUrl\":null,\"url\":null,\"abstract\":\"<p><strong>Background: </strong>The Hippo signaling pathway involves a kinase cascade that controls phosphorylation of the effector proteins YAP and TAZ, leading to regulation of cell growth, tissue homeostasis, and apoptosis. Morusin, a compound extracted from Morus alba, has shown potential in cancer therapy by targeting multiple signaling pathways, including the PI3K/Akt/mTOR, JAK/STAT, MAPK/ERK, and apoptosis pathways. This study explores the effects of morusin on YAP activation and its implications for apoptosis resistance.</p><p><strong>Results: </strong>Our investigation revealed that morusin induces transient YAP activation, characterized by the dephosphorylation of YAP at S127 and nuclear localization, followed by gradual rephosphorylation in multiple cancer cells. Notably, this activation occurs independently of the canonical Hippo pathway and involves the LATS1/2, MINK1, and MAPK pathways during the YAP inactivation stage. Furthermore, morusin-induced stress granule formation was significantly impaired in YAP/TAZ-depleted cells, suggesting a role in apoptosis resistance. Additionally, the expression of constitutively active MINK1 maintained YAP activation and reduced apoptosis, indicating that prolonged YAP activation can enhance resistance to cell death.</p><p><strong>Conclusions: </strong>These findings suggest that YAP/TAZ are crucial in resistance to morusin-induced apoptosis, and targeting YAP/TAZ could enhance the anti-cancer efficacy of morusin. Our study provides new insights into the molecular mechanisms of morusin, highlighting potential therapeutic strategies against cancer by disrupting apoptosis resistance.</p>\",\"PeriodicalId\":9099,\"journal\":{\"name\":\"BMC Molecular and Cell Biology\",\"volume\":\"26 1\",\"pages\":\"4\"},\"PeriodicalIF\":2.7000,\"publicationDate\":\"2025-01-20\",\"publicationTypes\":\"Journal Article\",\"fieldsOfStudy\":null,\"isOpenAccess\":false,\"openAccessPdf\":\"https://www.ncbi.nlm.nih.gov/pmc/articles/PMC11744988/pdf/\",\"citationCount\":\"0\",\"resultStr\":null,\"platform\":\"Semanticscholar\",\"paperid\":null,\"PeriodicalName\":\"BMC Molecular and Cell Biology\",\"FirstCategoryId\":\"3\",\"ListUrlMain\":\"https://doi.org/10.1186/s12860-025-00531-1\",\"RegionNum\":3,\"RegionCategory\":\"生物学\",\"ArticlePicture\":[],\"TitleCN\":null,\"AbstractTextCN\":null,\"PMCID\":null,\"EPubDate\":\"\",\"PubModel\":\"\",\"JCR\":\"Q4\",\"JCRName\":\"CELL BIOLOGY\",\"Score\":null,\"Total\":0}","platform":"Semanticscholar","paperid":null,"PeriodicalName":"BMC Molecular and Cell Biology","FirstCategoryId":"3","ListUrlMain":"https://doi.org/10.1186/s12860-025-00531-1","RegionNum":3,"RegionCategory":"生物学","ArticlePicture":[],"TitleCN":null,"AbstractTextCN":null,"PMCID":null,"EPubDate":"","PubModel":"","JCR":"Q4","JCRName":"CELL BIOLOGY","Score":null,"Total":0}
引用次数: 0

摘要

背景:Hippo信号通路涉及一个激酶级联,控制效应蛋白YAP和TAZ的磷酸化,导致细胞生长、组织稳态和凋亡的调节。Morusin是一种从桑树中提取的化合物,通过靶向多种信号通路,包括PI3K/Akt/mTOR、JAK/STAT、MAPK/ERK和凋亡通路,在癌症治疗中显示出潜力。本研究探讨了松栗素对YAP活化的影响及其对细胞凋亡抵抗的影响。结果:我们的研究发现,morusin诱导瞬时YAP激活,其特征是YAP在S127位点的去磷酸化和核定位,随后在多种癌细胞中逐渐再磷酸化。值得注意的是,这种激活独立于典型的Hippo通路发生,并且在YAP失活阶段涉及LATS1/2, MINK1和MAPK通路。此外,在YAP/ taz缺失的细胞中,morusin诱导的应激颗粒形成明显受损,表明其在细胞凋亡抵抗中起作用。此外,组成型活性MINK1的表达维持了YAP的激活,减少了细胞凋亡,表明延长YAP的激活可以增强细胞对死亡的抵抗力。结论:YAP/TAZ在抵抗morusin诱导的细胞凋亡中起重要作用,靶向YAP/TAZ可增强morusin的抗癌作用。我们的研究为morusin的分子机制提供了新的见解,强调了通过破坏细胞凋亡抵抗来对抗癌症的潜在治疗策略。
本文章由计算机程序翻译,如有差异,请以英文原文为准。

Transient activation of YAP/TAZ confers resistance to morusin-induced apoptosis.

Transient activation of YAP/TAZ confers resistance to morusin-induced apoptosis.

Transient activation of YAP/TAZ confers resistance to morusin-induced apoptosis.

Transient activation of YAP/TAZ confers resistance to morusin-induced apoptosis.

Background: The Hippo signaling pathway involves a kinase cascade that controls phosphorylation of the effector proteins YAP and TAZ, leading to regulation of cell growth, tissue homeostasis, and apoptosis. Morusin, a compound extracted from Morus alba, has shown potential in cancer therapy by targeting multiple signaling pathways, including the PI3K/Akt/mTOR, JAK/STAT, MAPK/ERK, and apoptosis pathways. This study explores the effects of morusin on YAP activation and its implications for apoptosis resistance.

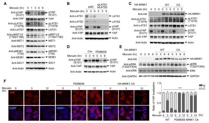
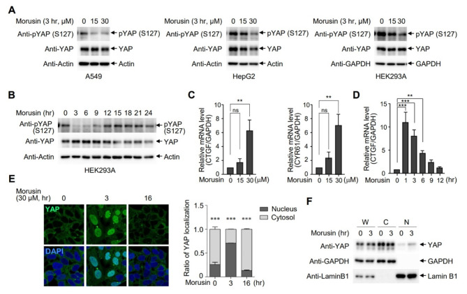
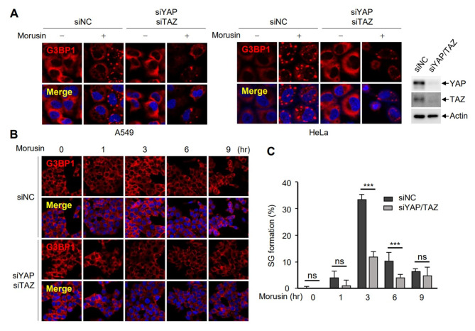
Results: Our investigation revealed that morusin induces transient YAP activation, characterized by the dephosphorylation of YAP at S127 and nuclear localization, followed by gradual rephosphorylation in multiple cancer cells. Notably, this activation occurs independently of the canonical Hippo pathway and involves the LATS1/2, MINK1, and MAPK pathways during the YAP inactivation stage. Furthermore, morusin-induced stress granule formation was significantly impaired in YAP/TAZ-depleted cells, suggesting a role in apoptosis resistance. Additionally, the expression of constitutively active MINK1 maintained YAP activation and reduced apoptosis, indicating that prolonged YAP activation can enhance resistance to cell death.

Conclusions: These findings suggest that YAP/TAZ are crucial in resistance to morusin-induced apoptosis, and targeting YAP/TAZ could enhance the anti-cancer efficacy of morusin. Our study provides new insights into the molecular mechanisms of morusin, highlighting potential therapeutic strategies against cancer by disrupting apoptosis resistance.

求助全文
通过发布文献求助,成功后即可免费获取论文全文。 去求助
来源期刊
BMC Molecular and Cell Biology
BMC Molecular and Cell Biology Biochemistry, Genetics and Molecular Biology-Cell Biology
CiteScore
5.50
自引率
0.00%
发文量
46
审稿时长
27 weeks
×
引用
GB/T 7714-2015
复制
MLA
复制
APA
复制
导出至
BibTeX EndNote RefMan NoteFirst NoteExpress
×
提示
您的信息不完整,为了账户安全,请先补充。
现在去补充
×
提示
您因"违规操作"
具体请查看互助需知
我知道了
×
提示
确定
请完成安全验证×
copy
已复制链接
快去分享给好友吧!
我知道了
右上角分享
点击右上角分享
0
联系我们:info@booksci.cn Book学术提供免费学术资源搜索服务,方便国内外学者检索中英文文献。致力于提供最便捷和优质的服务体验。 Copyright © 2023 布克学术 All rights reserved.
京ICP备2023020795号-1
ghs 京公网安备 11010802042870号
Book学术文献互助
Book学术文献互助群
群 号:604180095
Book学术官方微信