淋巴血小板血栓形成通过阻止淋巴运输DAMPs限制骨修复

IF 15.7 1区 综合性期刊 Q1 MULTIDISCIPLINARY SCIENCES
Yangkang Zheng, Lin Cong, Li Zhao, Pengyu Wang, Lianping Xing, Junling Liu, Hao Xu, Ning Li, Yongjian Zhao, Luying Yuan, Qi Shi, Xueqing Sun, Qianqian Liang, YongJun Wang
{"title":"淋巴血小板血栓形成通过阻止淋巴运输DAMPs限制骨修复","authors":"Yangkang Zheng, Lin Cong, Li Zhao, Pengyu Wang, Lianping Xing, Junling Liu, Hao Xu, Ning Li, Yongjian Zhao, Luying Yuan, Qi Shi, Xueqing Sun, Qianqian Liang, YongJun Wang","doi":"10.1038/s41467-025-56147-8","DOIUrl":null,"url":null,"abstract":"<p>In the musculoskeletal system, lymphatic vessels (LVs), which are interdigitated with blood vessels, travel and form an extensive transport network. Blood vessels in bone regulate osteogenesis and hematopoiesis, however, whether LVs in bone affect fracture healing is unclear. Here, we investigate the lymphatic draining function at the tibial fracture sites using near-infrared indocyanine green lymphatic imaging (NIR-ICG) and discover that lymphatic drainage insufficiency (LDI) starts on day one and persists for up to two weeks following the fracture in male mice. Sufficient lymphatic drainage facilitates fracture healing in male mice. Furthermore, we identify that lymphatic platelet thrombosis (LPT) blocks the draining lymphoid sinus and LVs, causes LDI, and inhibits fracture healing in male mice, which can be rescued by a blood thinner. Moreover, unblocked lymphatic drainage decreases neutrophils and increases M2-type macrophages of the hematoma niche to support osteoblast (OB) survival and bone marrow-derived mesenchymal stem cell (BMSC) proliferation via transporting damage-associated molecular patterns (DAMPs) in male rats. Lymphatic platelet thrombolysis also benefits senile fracture healing in female mice. These findings demonstrate that LPT limits bone regeneration by impeding lymphatic transporting DAMPs. Together, these findings represent a way forward in the treatment of bone repair.</p>","PeriodicalId":19066,"journal":{"name":"Nature Communications","volume":"9 1","pages":""},"PeriodicalIF":15.7000,"publicationDate":"2025-01-18","publicationTypes":"Journal Article","fieldsOfStudy":null,"isOpenAccess":false,"openAccessPdf":"","citationCount":"0","resultStr":"{\"title\":\"Lymphatic platelet thrombosis limits bone repair by precluding lymphatic transporting DAMPs\",\"authors\":\"Yangkang Zheng, Lin Cong, Li Zhao, Pengyu Wang, Lianping Xing, Junling Liu, Hao Xu, Ning Li, Yongjian Zhao, Luying Yuan, Qi Shi, Xueqing Sun, Qianqian Liang, YongJun Wang\",\"doi\":\"10.1038/s41467-025-56147-8\",\"DOIUrl\":null,\"url\":null,\"abstract\":\"<p>In the musculoskeletal system, lymphatic vessels (LVs), which are interdigitated with blood vessels, travel and form an extensive transport network. Blood vessels in bone regulate osteogenesis and hematopoiesis, however, whether LVs in bone affect fracture healing is unclear. Here, we investigate the lymphatic draining function at the tibial fracture sites using near-infrared indocyanine green lymphatic imaging (NIR-ICG) and discover that lymphatic drainage insufficiency (LDI) starts on day one and persists for up to two weeks following the fracture in male mice. Sufficient lymphatic drainage facilitates fracture healing in male mice. Furthermore, we identify that lymphatic platelet thrombosis (LPT) blocks the draining lymphoid sinus and LVs, causes LDI, and inhibits fracture healing in male mice, which can be rescued by a blood thinner. Moreover, unblocked lymphatic drainage decreases neutrophils and increases M2-type macrophages of the hematoma niche to support osteoblast (OB) survival and bone marrow-derived mesenchymal stem cell (BMSC) proliferation via transporting damage-associated molecular patterns (DAMPs) in male rats. Lymphatic platelet thrombolysis also benefits senile fracture healing in female mice. These findings demonstrate that LPT limits bone regeneration by impeding lymphatic transporting DAMPs. Together, these findings represent a way forward in the treatment of bone repair.</p>\",\"PeriodicalId\":19066,\"journal\":{\"name\":\"Nature Communications\",\"volume\":\"9 1\",\"pages\":\"\"},\"PeriodicalIF\":15.7000,\"publicationDate\":\"2025-01-18\",\"publicationTypes\":\"Journal Article\",\"fieldsOfStudy\":null,\"isOpenAccess\":false,\"openAccessPdf\":\"\",\"citationCount\":\"0\",\"resultStr\":null,\"platform\":\"Semanticscholar\",\"paperid\":null,\"PeriodicalName\":\"Nature Communications\",\"FirstCategoryId\":\"103\",\"ListUrlMain\":\"https://doi.org/10.1038/s41467-025-56147-8\",\"RegionNum\":1,\"RegionCategory\":\"综合性期刊\",\"ArticlePicture\":[],\"TitleCN\":null,\"AbstractTextCN\":null,\"PMCID\":null,\"EPubDate\":\"\",\"PubModel\":\"\",\"JCR\":\"Q1\",\"JCRName\":\"MULTIDISCIPLINARY SCIENCES\",\"Score\":null,\"Total\":0}","platform":"Semanticscholar","paperid":null,"PeriodicalName":"Nature Communications","FirstCategoryId":"103","ListUrlMain":"https://doi.org/10.1038/s41467-025-56147-8","RegionNum":1,"RegionCategory":"综合性期刊","ArticlePicture":[],"TitleCN":null,"AbstractTextCN":null,"PMCID":null,"EPubDate":"","PubModel":"","JCR":"Q1","JCRName":"MULTIDISCIPLINARY SCIENCES","Score":null,"Total":0}
引用次数: 0

摘要

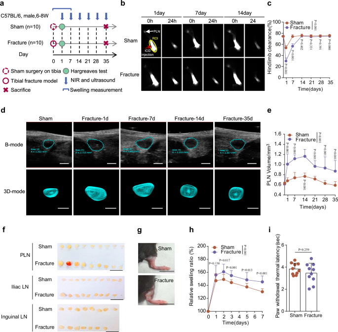
在肌肉骨骼系统中,淋巴管(lv)与血管相互交错,并形成广泛的运输网络。骨中的血管调节骨生成和造血,然而,骨中的lv是否影响骨折愈合尚不清楚。在这里,我们使用近红外靛绿淋巴显像(NIR-ICG)研究了胫骨骨折部位的淋巴引流功能,发现雄性小鼠的淋巴引流功能不全(LDI)始于骨折后第一天,并持续长达两周。充足的淋巴引流有助于雄性小鼠骨折愈合。此外,我们发现淋巴血小板血栓形成(LPT)阻断了雄性小鼠的引流淋巴窦和LVs,导致LDI,并抑制骨折愈合,这可以通过血液稀释剂拯救。此外,在雄性大鼠中,通畅的淋巴引流减少中性粒细胞,增加血肿壁龛的m2型巨噬细胞,通过运输损伤相关分子模式(DAMPs)支持成骨细胞(OB)存活和骨髓间充质干细胞(BMSC)增殖。淋巴血小板溶栓也有利于雌性小鼠老年性骨折愈合。这些发现表明LPT通过阻碍淋巴运输DAMPs来限制骨再生。总之,这些发现代表了骨修复治疗的前进方向。
本文章由计算机程序翻译,如有差异,请以英文原文为准。

Lymphatic platelet thrombosis limits bone repair by precluding lymphatic transporting DAMPs

Lymphatic platelet thrombosis limits bone repair by precluding lymphatic transporting DAMPs

In the musculoskeletal system, lymphatic vessels (LVs), which are interdigitated with blood vessels, travel and form an extensive transport network. Blood vessels in bone regulate osteogenesis and hematopoiesis, however, whether LVs in bone affect fracture healing is unclear. Here, we investigate the lymphatic draining function at the tibial fracture sites using near-infrared indocyanine green lymphatic imaging (NIR-ICG) and discover that lymphatic drainage insufficiency (LDI) starts on day one and persists for up to two weeks following the fracture in male mice. Sufficient lymphatic drainage facilitates fracture healing in male mice. Furthermore, we identify that lymphatic platelet thrombosis (LPT) blocks the draining lymphoid sinus and LVs, causes LDI, and inhibits fracture healing in male mice, which can be rescued by a blood thinner. Moreover, unblocked lymphatic drainage decreases neutrophils and increases M2-type macrophages of the hematoma niche to support osteoblast (OB) survival and bone marrow-derived mesenchymal stem cell (BMSC) proliferation via transporting damage-associated molecular patterns (DAMPs) in male rats. Lymphatic platelet thrombolysis also benefits senile fracture healing in female mice. These findings demonstrate that LPT limits bone regeneration by impeding lymphatic transporting DAMPs. Together, these findings represent a way forward in the treatment of bone repair.

求助全文
通过发布文献求助,成功后即可免费获取论文全文。 去求助
来源期刊
Nature Communications
Nature Communications Biological Science Disciplines-
CiteScore
24.90
自引率
2.40%
发文量
6928
审稿时长
3.7 months
期刊介绍: Nature Communications, an open-access journal, publishes high-quality research spanning all areas of the natural sciences. Papers featured in the journal showcase significant advances relevant to specialists in each respective field. With a 2-year impact factor of 16.6 (2022) and a median time of 8 days from submission to the first editorial decision, Nature Communications is committed to rapid dissemination of research findings. As a multidisciplinary journal, it welcomes contributions from biological, health, physical, chemical, Earth, social, mathematical, applied, and engineering sciences, aiming to highlight important breakthroughs within each domain.
×
引用
GB/T 7714-2015
复制
MLA
复制
APA
复制
导出至
BibTeX EndNote RefMan NoteFirst NoteExpress
×
提示
您的信息不完整,为了账户安全,请先补充。
现在去补充
×
提示
您因"违规操作"
具体请查看互助需知
我知道了
×
提示
确定
请完成安全验证×
copy
已复制链接
快去分享给好友吧!
我知道了
右上角分享
点击右上角分享
0
联系我们:info@booksci.cn Book学术提供免费学术资源搜索服务,方便国内外学者检索中英文文献。致力于提供最便捷和优质的服务体验。 Copyright © 2023 布克学术 All rights reserved.
京ICP备2023020795号-1
ghs 京公网安备 11010802042870号
Book学术文献互助
Book学术文献互助群
群 号:604180095
Book学术官方微信