对单个巨核细胞的均匀影响是有效的体外血小板生产所必需的。

IF 3.9 2区 综合性期刊 Q1 MULTIDISCIPLINARY SCIENCES
Andrei K Garzon Dasgupta, Anaïs Pongérard, Léa Mallo, Anita Eckly, François Lanza, Olivier Boiron, Yannick Knapp, Catherine Strassel
{"title":"对单个巨核细胞的均匀影响是有效的体外血小板生产所必需的。","authors":"Andrei K Garzon Dasgupta, Anaïs Pongérard, Léa Mallo, Anita Eckly, François Lanza, Olivier Boiron, Yannick Knapp, Catherine Strassel","doi":"10.1038/s41598-024-79949-0","DOIUrl":null,"url":null,"abstract":"<p><p>Different approaches are being developed to efficiently produce in vitro platelets from cultured megakaryocytes to meet the constant demand of platelet transfusion and serve for research purposes. Recent works have shown that turbulence and periodic stress can significantly enhance platelet yield. Here we have developed and characterized a platelet production device that takes in account these properties. This device is based on the Taylor-Couette reactor in which a suspension is confined and sheared between two concentric cylinders. We have demonstrated that such a system allows obtaining high number of in vitro platelets per megakaryocyte with native-like morphology and functional properties. Using the combination of in silico and in vitro techniques, we claimed that overall turbulent conditions are not sufficient for efficient platelet release, and highlighted the importance of the uniform impact of flow on each megakaryocyte, a property that must be taken into account along with general flow characteristics when designing platelet release bioreactors. In addition, we have demonstrated that our system can be scaled up to large volumes without loss of efficiency, a significant advantage for the industrialization of platelet culture. In conclusion, we have developed a platelet production device with a predictable and highly precise effect on each megakaryocyte.</p>","PeriodicalId":21811,"journal":{"name":"Scientific Reports","volume":"15 1","pages":"1809"},"PeriodicalIF":3.9000,"publicationDate":"2025-01-13","publicationTypes":"Journal Article","fieldsOfStudy":null,"isOpenAccess":false,"openAccessPdf":"https://www.ncbi.nlm.nih.gov/pmc/articles/PMC11730292/pdf/","citationCount":"0","resultStr":"{\"title\":\"Uniform impact on individual megakaryocytes is essential for efficient in vitro platelet production.\",\"authors\":\"Andrei K Garzon Dasgupta, Anaïs Pongérard, Léa Mallo, Anita Eckly, François Lanza, Olivier Boiron, Yannick Knapp, Catherine Strassel\",\"doi\":\"10.1038/s41598-024-79949-0\",\"DOIUrl\":null,\"url\":null,\"abstract\":\"<p><p>Different approaches are being developed to efficiently produce in vitro platelets from cultured megakaryocytes to meet the constant demand of platelet transfusion and serve for research purposes. Recent works have shown that turbulence and periodic stress can significantly enhance platelet yield. Here we have developed and characterized a platelet production device that takes in account these properties. This device is based on the Taylor-Couette reactor in which a suspension is confined and sheared between two concentric cylinders. We have demonstrated that such a system allows obtaining high number of in vitro platelets per megakaryocyte with native-like morphology and functional properties. Using the combination of in silico and in vitro techniques, we claimed that overall turbulent conditions are not sufficient for efficient platelet release, and highlighted the importance of the uniform impact of flow on each megakaryocyte, a property that must be taken into account along with general flow characteristics when designing platelet release bioreactors. In addition, we have demonstrated that our system can be scaled up to large volumes without loss of efficiency, a significant advantage for the industrialization of platelet culture. In conclusion, we have developed a platelet production device with a predictable and highly precise effect on each megakaryocyte.</p>\",\"PeriodicalId\":21811,\"journal\":{\"name\":\"Scientific Reports\",\"volume\":\"15 1\",\"pages\":\"1809\"},\"PeriodicalIF\":3.9000,\"publicationDate\":\"2025-01-13\",\"publicationTypes\":\"Journal Article\",\"fieldsOfStudy\":null,\"isOpenAccess\":false,\"openAccessPdf\":\"https://www.ncbi.nlm.nih.gov/pmc/articles/PMC11730292/pdf/\",\"citationCount\":\"0\",\"resultStr\":null,\"platform\":\"Semanticscholar\",\"paperid\":null,\"PeriodicalName\":\"Scientific Reports\",\"FirstCategoryId\":\"103\",\"ListUrlMain\":\"https://doi.org/10.1038/s41598-024-79949-0\",\"RegionNum\":2,\"RegionCategory\":\"综合性期刊\",\"ArticlePicture\":[],\"TitleCN\":null,\"AbstractTextCN\":null,\"PMCID\":null,\"EPubDate\":\"\",\"PubModel\":\"\",\"JCR\":\"Q1\",\"JCRName\":\"MULTIDISCIPLINARY SCIENCES\",\"Score\":null,\"Total\":0}","platform":"Semanticscholar","paperid":null,"PeriodicalName":"Scientific Reports","FirstCategoryId":"103","ListUrlMain":"https://doi.org/10.1038/s41598-024-79949-0","RegionNum":2,"RegionCategory":"综合性期刊","ArticlePicture":[],"TitleCN":null,"AbstractTextCN":null,"PMCID":null,"EPubDate":"","PubModel":"","JCR":"Q1","JCRName":"MULTIDISCIPLINARY SCIENCES","Score":null,"Total":0}
引用次数: 0

摘要

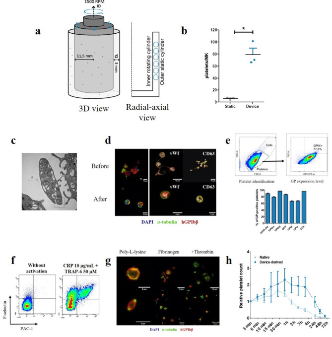
为了满足血小板输注的持续需求和服务于研究目的,人们正在开发不同的方法来有效地从培养的巨核细胞中产生体外血小板。最近的研究表明,湍流和周期性应力可以显著提高血小板产量。在这里,我们已经开发和表征血小板生产装置,考虑到这些性质。该装置基于泰勒-库埃特反应器,其中悬浮液被限制并剪切在两个同心圆柱体之间。我们已经证明,这样的系统允许每个巨核细胞获得大量具有天然样形态和功能特性的体外血小板。利用硅和体外技术的结合,我们声称整体湍流条件不足以有效地释放血小板,并强调了流动对每个巨核细胞均匀影响的重要性,这一特性在设计血小板释放生物反应器时必须考虑到一般流动特性。此外,我们已经证明,我们的系统可以扩大到大容量而不损失效率,这是血小板培养产业化的一个显着优势。总之,我们已经开发出一种血小板生产装置,对每个巨核细胞具有可预测和高度精确的作用。
本文章由计算机程序翻译,如有差异,请以英文原文为准。

Uniform impact on individual megakaryocytes is essential for efficient in vitro platelet production.

Uniform impact on individual megakaryocytes is essential for efficient in vitro platelet production.

Uniform impact on individual megakaryocytes is essential for efficient in vitro platelet production.

Uniform impact on individual megakaryocytes is essential for efficient in vitro platelet production.

Different approaches are being developed to efficiently produce in vitro platelets from cultured megakaryocytes to meet the constant demand of platelet transfusion and serve for research purposes. Recent works have shown that turbulence and periodic stress can significantly enhance platelet yield. Here we have developed and characterized a platelet production device that takes in account these properties. This device is based on the Taylor-Couette reactor in which a suspension is confined and sheared between two concentric cylinders. We have demonstrated that such a system allows obtaining high number of in vitro platelets per megakaryocyte with native-like morphology and functional properties. Using the combination of in silico and in vitro techniques, we claimed that overall turbulent conditions are not sufficient for efficient platelet release, and highlighted the importance of the uniform impact of flow on each megakaryocyte, a property that must be taken into account along with general flow characteristics when designing platelet release bioreactors. In addition, we have demonstrated that our system can be scaled up to large volumes without loss of efficiency, a significant advantage for the industrialization of platelet culture. In conclusion, we have developed a platelet production device with a predictable and highly precise effect on each megakaryocyte.

求助全文
通过发布文献求助,成功后即可免费获取论文全文。 去求助
来源期刊
Scientific Reports
Scientific Reports Natural Science Disciplines-
CiteScore
7.50
自引率
4.30%
发文量
19567
审稿时长
3.9 months
期刊介绍: We publish original research from all areas of the natural sciences, psychology, medicine and engineering. You can learn more about what we publish by browsing our specific scientific subject areas below or explore Scientific Reports by browsing all articles and collections. Scientific Reports has a 2-year impact factor: 4.380 (2021), and is the 6th most-cited journal in the world, with more than 540,000 citations in 2020 (Clarivate Analytics, 2021). •Engineering Engineering covers all aspects of engineering, technology, and applied science. It plays a crucial role in the development of technologies to address some of the world''s biggest challenges, helping to save lives and improve the way we live. •Physical sciences Physical sciences are those academic disciplines that aim to uncover the underlying laws of nature — often written in the language of mathematics. It is a collective term for areas of study including astronomy, chemistry, materials science and physics. •Earth and environmental sciences Earth and environmental sciences cover all aspects of Earth and planetary science and broadly encompass solid Earth processes, surface and atmospheric dynamics, Earth system history, climate and climate change, marine and freshwater systems, and ecology. It also considers the interactions between humans and these systems. •Biological sciences Biological sciences encompass all the divisions of natural sciences examining various aspects of vital processes. The concept includes anatomy, physiology, cell biology, biochemistry and biophysics, and covers all organisms from microorganisms, animals to plants. •Health sciences The health sciences study health, disease and healthcare. This field of study aims to develop knowledge, interventions and technology for use in healthcare to improve the treatment of patients.
×
引用
GB/T 7714-2015
复制
MLA
复制
APA
复制
导出至
BibTeX EndNote RefMan NoteFirst NoteExpress
×
提示
您的信息不完整,为了账户安全,请先补充。
现在去补充
×
提示
您因"违规操作"
具体请查看互助需知
我知道了
×
提示
确定
请完成安全验证×
copy
已复制链接
快去分享给好友吧!
我知道了
右上角分享
点击右上角分享
0
联系我们:info@booksci.cn Book学术提供免费学术资源搜索服务,方便国内外学者检索中英文文献。致力于提供最便捷和优质的服务体验。 Copyright © 2023 布克学术 All rights reserved.
京ICP备2023020795号-1
ghs 京公网安备 11010802042870号
Book学术文献互助
Book学术文献互助群
群 号:604180095
Book学术官方微信