通过生物信息学综合分析鉴定缺血性卒中中氧化应激相关的关键基因。

IF 2.3 4区 医学 Q3 NEUROSCIENCES
Gaiyan Li, Yu Cheng, Shanshan Ding, Qianyun Zheng, Lanqiong Kuang, Ying Zhang, Ying Zhou
{"title":"通过生物信息学综合分析鉴定缺血性卒中中氧化应激相关的关键基因。","authors":"Gaiyan Li, Yu Cheng, Shanshan Ding, Qianyun Zheng, Lanqiong Kuang, Ying Zhang, Ying Zhou","doi":"10.1186/s12868-024-00921-9","DOIUrl":null,"url":null,"abstract":"<p><strong>Background: </strong>Ischemic stroke (IS) is a common cerebrovascular disease. Although the formation of atherosclerosis, which is closely related to oxidative stress (OS), is associated with stroke-related deaths. However, the role of OS in IS is unknown.</p><p><strong>Methods: </strong>OS-related key genes were obtianed by overlapping the differentially expressed genes (DEGs) between IS and normal control (NC) specimens, IS-related genes, and OS-related genes. Then, we investigated the mechanism of action of key genes. Subsequently, protein-protein interaction (PPI) network and machine learning algorithms were utilized to excavate feature genes. In addition, the network between feature genes and microRNAs (miRNAs) was established to investigate the regulatory mechanism of feature genes. Finally, quantitative PCR (qPCR) was utilized to validate the expression of feature genes with blood specimens.</p><p><strong>Results: </strong>A total of 42 key genes related to OS were acquired. Enrichment analysis indicated that the key genes were associated with oxidative stress, reactive oxygen species, lipid and atherosclerosis, and cell migration-related pathways. Then, 6 feature genes (HSPA8, NCF2, FOS, KLF4, THBS1, and HSPA1A) related to OS were identified for IS. Besides, 6 feature genes and 255 miRNAs were utilized to establish a feature genes-miRNA network which contained 261 nodes and 277 edges. At last, qPCR results revealed that there was a trend for higher expression of FOS, KLF4, and HSPA1A in IS specimens than in NC specimens. Additionally, HSPA8 expression was significantly decreased in the IS specimens, which was consistent with the findings of the GEO database analysis.</p><p><strong>Conclusion: </strong>In conclusion, 6 feature genes (HSPA8, NCF2, FOS, KLF4, THBS1, and HSPA1A) related to OS were mined by bioinformatics analysis, which might provide a new insights into the evaluation and treatment of IS.</p><p><strong>Clinical trial number: </strong>Not applicable.</p>","PeriodicalId":9031,"journal":{"name":"BMC Neuroscience","volume":"26 1","pages":"3"},"PeriodicalIF":2.3000,"publicationDate":"2025-01-13","publicationTypes":"Journal Article","fieldsOfStudy":null,"isOpenAccess":false,"openAccessPdf":"https://www.ncbi.nlm.nih.gov/pmc/articles/PMC11727628/pdf/","citationCount":"0","resultStr":"{\"title\":\"Identification of key genes associated with oxidative stress in ischemic stroke via bioinformatics integrated analysis.\",\"authors\":\"Gaiyan Li, Yu Cheng, Shanshan Ding, Qianyun Zheng, Lanqiong Kuang, Ying Zhang, Ying Zhou\",\"doi\":\"10.1186/s12868-024-00921-9\",\"DOIUrl\":null,\"url\":null,\"abstract\":\"<p><strong>Background: </strong>Ischemic stroke (IS) is a common cerebrovascular disease. Although the formation of atherosclerosis, which is closely related to oxidative stress (OS), is associated with stroke-related deaths. However, the role of OS in IS is unknown.</p><p><strong>Methods: </strong>OS-related key genes were obtianed by overlapping the differentially expressed genes (DEGs) between IS and normal control (NC) specimens, IS-related genes, and OS-related genes. Then, we investigated the mechanism of action of key genes. Subsequently, protein-protein interaction (PPI) network and machine learning algorithms were utilized to excavate feature genes. In addition, the network between feature genes and microRNAs (miRNAs) was established to investigate the regulatory mechanism of feature genes. Finally, quantitative PCR (qPCR) was utilized to validate the expression of feature genes with blood specimens.</p><p><strong>Results: </strong>A total of 42 key genes related to OS were acquired. Enrichment analysis indicated that the key genes were associated with oxidative stress, reactive oxygen species, lipid and atherosclerosis, and cell migration-related pathways. Then, 6 feature genes (HSPA8, NCF2, FOS, KLF4, THBS1, and HSPA1A) related to OS were identified for IS. Besides, 6 feature genes and 255 miRNAs were utilized to establish a feature genes-miRNA network which contained 261 nodes and 277 edges. At last, qPCR results revealed that there was a trend for higher expression of FOS, KLF4, and HSPA1A in IS specimens than in NC specimens. Additionally, HSPA8 expression was significantly decreased in the IS specimens, which was consistent with the findings of the GEO database analysis.</p><p><strong>Conclusion: </strong>In conclusion, 6 feature genes (HSPA8, NCF2, FOS, KLF4, THBS1, and HSPA1A) related to OS were mined by bioinformatics analysis, which might provide a new insights into the evaluation and treatment of IS.</p><p><strong>Clinical trial number: </strong>Not applicable.</p>\",\"PeriodicalId\":9031,\"journal\":{\"name\":\"BMC Neuroscience\",\"volume\":\"26 1\",\"pages\":\"3\"},\"PeriodicalIF\":2.3000,\"publicationDate\":\"2025-01-13\",\"publicationTypes\":\"Journal Article\",\"fieldsOfStudy\":null,\"isOpenAccess\":false,\"openAccessPdf\":\"https://www.ncbi.nlm.nih.gov/pmc/articles/PMC11727628/pdf/\",\"citationCount\":\"0\",\"resultStr\":null,\"platform\":\"Semanticscholar\",\"paperid\":null,\"PeriodicalName\":\"BMC Neuroscience\",\"FirstCategoryId\":\"3\",\"ListUrlMain\":\"https://doi.org/10.1186/s12868-024-00921-9\",\"RegionNum\":4,\"RegionCategory\":\"医学\",\"ArticlePicture\":[],\"TitleCN\":null,\"AbstractTextCN\":null,\"PMCID\":null,\"EPubDate\":\"\",\"PubModel\":\"\",\"JCR\":\"Q3\",\"JCRName\":\"NEUROSCIENCES\",\"Score\":null,\"Total\":0}","platform":"Semanticscholar","paperid":null,"PeriodicalName":"BMC Neuroscience","FirstCategoryId":"3","ListUrlMain":"https://doi.org/10.1186/s12868-024-00921-9","RegionNum":4,"RegionCategory":"医学","ArticlePicture":[],"TitleCN":null,"AbstractTextCN":null,"PMCID":null,"EPubDate":"","PubModel":"","JCR":"Q3","JCRName":"NEUROSCIENCES","Score":null,"Total":0}
引用次数: 0

摘要

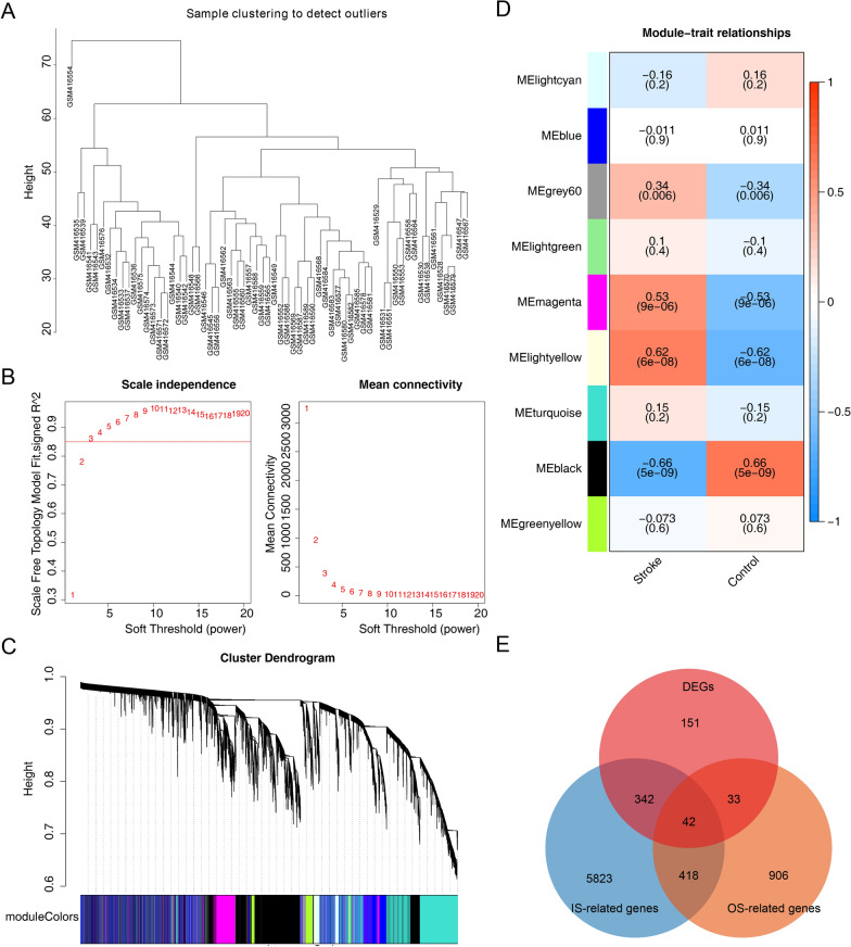
背景:缺血性脑卒中是一种常见的脑血管疾病。尽管与氧化应激(OS)密切相关的动脉粥样硬化的形成与卒中相关死亡有关。然而,OS在IS中的作用尚不清楚。方法:将IS与正常对照(NC)标本的差异表达基因(DEGs)、IS相关基因、os相关基因进行重叠,获得os相关关键基因。然后,我们研究了关键基因的作用机制。随后,利用蛋白质-蛋白质相互作用(PPI)网络和机器学习算法挖掘特征基因。此外,还建立了特征基因与microRNAs (miRNAs)之间的网络,探讨特征基因的调控机制。最后,采用定量PCR (qPCR)方法对特征基因在血液标本中的表达进行验证。结果:共获得42个与OS相关的关键基因。富集分析表明,关键基因与氧化应激、活性氧、脂质和动脉粥样硬化以及细胞迁移相关途径有关。然后,鉴定出6个与OS相关的特征基因(HSPA8、NCF2、FOS、KLF4、THBS1和HSPA1A)。利用6个特征基因和255个mirna构建了包含261个节点和277个边的特征基因- mirna网络。最后,qPCR结果显示IS标本中FOS、KLF4和HSPA1A的表达有高于NC标本的趋势。此外,HSPA8在IS标本中的表达显著降低,这与GEO数据库分析的结果一致。结论:通过生物信息学分析,挖掘出与OS相关的6个特征基因(HSPA8、NCF2、FOS、KLF4、THBS1、HSPA1A),可能为IS的评价和治疗提供新的思路。临床试验号:不适用。
本文章由计算机程序翻译,如有差异,请以英文原文为准。

Identification of key genes associated with oxidative stress in ischemic stroke via bioinformatics integrated analysis.

Identification of key genes associated with oxidative stress in ischemic stroke via bioinformatics integrated analysis.

Identification of key genes associated with oxidative stress in ischemic stroke via bioinformatics integrated analysis.

Identification of key genes associated with oxidative stress in ischemic stroke via bioinformatics integrated analysis.

Background: Ischemic stroke (IS) is a common cerebrovascular disease. Although the formation of atherosclerosis, which is closely related to oxidative stress (OS), is associated with stroke-related deaths. However, the role of OS in IS is unknown.

Methods: OS-related key genes were obtianed by overlapping the differentially expressed genes (DEGs) between IS and normal control (NC) specimens, IS-related genes, and OS-related genes. Then, we investigated the mechanism of action of key genes. Subsequently, protein-protein interaction (PPI) network and machine learning algorithms were utilized to excavate feature genes. In addition, the network between feature genes and microRNAs (miRNAs) was established to investigate the regulatory mechanism of feature genes. Finally, quantitative PCR (qPCR) was utilized to validate the expression of feature genes with blood specimens.

Results: A total of 42 key genes related to OS were acquired. Enrichment analysis indicated that the key genes were associated with oxidative stress, reactive oxygen species, lipid and atherosclerosis, and cell migration-related pathways. Then, 6 feature genes (HSPA8, NCF2, FOS, KLF4, THBS1, and HSPA1A) related to OS were identified for IS. Besides, 6 feature genes and 255 miRNAs were utilized to establish a feature genes-miRNA network which contained 261 nodes and 277 edges. At last, qPCR results revealed that there was a trend for higher expression of FOS, KLF4, and HSPA1A in IS specimens than in NC specimens. Additionally, HSPA8 expression was significantly decreased in the IS specimens, which was consistent with the findings of the GEO database analysis.

Conclusion: In conclusion, 6 feature genes (HSPA8, NCF2, FOS, KLF4, THBS1, and HSPA1A) related to OS were mined by bioinformatics analysis, which might provide a new insights into the evaluation and treatment of IS.

Clinical trial number: Not applicable.

求助全文
通过发布文献求助,成功后即可免费获取论文全文。 去求助
来源期刊
BMC Neuroscience
BMC Neuroscience 医学-神经科学
CiteScore
3.90
自引率
0.00%
发文量
64
审稿时长
16 months
期刊介绍: BMC Neuroscience is an open access, peer-reviewed journal that considers articles on all aspects of neuroscience, welcoming studies that provide insight into the molecular, cellular, developmental, genetic and genomic, systems, network, cognitive and behavioral aspects of nervous system function in both health and disease. Both experimental and theoretical studies are within scope, as are studies that describe methodological approaches to monitoring or manipulating nervous system function.
×
引用
GB/T 7714-2015
复制
MLA
复制
APA
复制
导出至
BibTeX EndNote RefMan NoteFirst NoteExpress
×
提示
您的信息不完整,为了账户安全,请先补充。
现在去补充
×
提示
您因"违规操作"
具体请查看互助需知
我知道了
×
提示
确定
请完成安全验证×
copy
已复制链接
快去分享给好友吧!
我知道了
右上角分享
点击右上角分享
0
联系我们:info@booksci.cn Book学术提供免费学术资源搜索服务,方便国内外学者检索中英文文献。致力于提供最便捷和优质的服务体验。 Copyright © 2023 布克学术 All rights reserved.
京ICP备2023020795号-1
ghs 京公网安备 11010802042870号
Book学术文献互助
Book学术文献互助群
群 号:604180095
Book学术官方微信