类固醇激素诱导的无翅配体调节果蝇雌性肠道大小

IF 15.7 1区 综合性期刊 Q1 MULTIDISCIPLINARY SCIENCES
Lisa Zipper, Bernat Corominas-Murtra, Tobias Reiff
{"title":"类固醇激素诱导的无翅配体调节果蝇雌性肠道大小","authors":"Lisa Zipper, Bernat Corominas-Murtra, Tobias Reiff","doi":"10.1038/s41467-024-55664-2","DOIUrl":null,"url":null,"abstract":"<p>Female reproduction comes at great expense to energy metabolism compensated by extensive organ adaptations including intestinal size. Upon mating, endocrine signals orchestrate a 30% net increase of absorptive epithelium. Mating increases production of the steroid hormone Ecdysone released by the <i>Drosophila</i> ovaries that stimulates intestinal stem cell (ISC) divisions. Here, we uncover the transcription factor <i>crooked legs (crol)</i> as an intraepithelial coordinator of Ecdysone-induced ISC mitosis. For the precise investigation of non-autonomous factors on ISC behaviour, we establish Rapport, a spatiotemporally-controlled dual expression and tracing system for the analysis of paracrine genetic manipulation while tracing ISC behaviour. Rapport tracing reveals that Ecdysone-induced Crol controls mitogenic Wnt/Wg-ligand expression from epithelial enterocytes activating ISC mitosis. Paracrine Wg stimulation is counterbalanced by Crol-repression of <i>string/CDC25</i> and <i>CyclinB</i> autonomously in ISC. Rapport-based ISC tumours confirm paracrine stimulation through the Ecdysone-Crol-Wg axis on mitotic behaviour, whereas the autonomous anti-proliferative role of Crol in ISC is conserved in models of colorectal cancer. Finally, mathematical modelling corroborates increasing enterocyte numbers and Wnt/Wg-degradation to set a stable post-mating intestinal size. Together, our findings provide insights into the complex endocrine growth control mechanisms during mating-induced adaptations and might help untangling pleiotropic hormonal effects observed in gastrointestinal tumorigenesis.</p>","PeriodicalId":19066,"journal":{"name":"Nature Communications","volume":"35 1","pages":""},"PeriodicalIF":15.7000,"publicationDate":"2025-01-06","publicationTypes":"Journal Article","fieldsOfStudy":null,"isOpenAccess":false,"openAccessPdf":"","citationCount":"0","resultStr":"{\"title\":\"Steroid hormone-induced wingless ligands tune female intestinal size in Drosophila\",\"authors\":\"Lisa Zipper, Bernat Corominas-Murtra, Tobias Reiff\",\"doi\":\"10.1038/s41467-024-55664-2\",\"DOIUrl\":null,\"url\":null,\"abstract\":\"<p>Female reproduction comes at great expense to energy metabolism compensated by extensive organ adaptations including intestinal size. Upon mating, endocrine signals orchestrate a 30% net increase of absorptive epithelium. Mating increases production of the steroid hormone Ecdysone released by the <i>Drosophila</i> ovaries that stimulates intestinal stem cell (ISC) divisions. Here, we uncover the transcription factor <i>crooked legs (crol)</i> as an intraepithelial coordinator of Ecdysone-induced ISC mitosis. For the precise investigation of non-autonomous factors on ISC behaviour, we establish Rapport, a spatiotemporally-controlled dual expression and tracing system for the analysis of paracrine genetic manipulation while tracing ISC behaviour. Rapport tracing reveals that Ecdysone-induced Crol controls mitogenic Wnt/Wg-ligand expression from epithelial enterocytes activating ISC mitosis. Paracrine Wg stimulation is counterbalanced by Crol-repression of <i>string/CDC25</i> and <i>CyclinB</i> autonomously in ISC. Rapport-based ISC tumours confirm paracrine stimulation through the Ecdysone-Crol-Wg axis on mitotic behaviour, whereas the autonomous anti-proliferative role of Crol in ISC is conserved in models of colorectal cancer. Finally, mathematical modelling corroborates increasing enterocyte numbers and Wnt/Wg-degradation to set a stable post-mating intestinal size. Together, our findings provide insights into the complex endocrine growth control mechanisms during mating-induced adaptations and might help untangling pleiotropic hormonal effects observed in gastrointestinal tumorigenesis.</p>\",\"PeriodicalId\":19066,\"journal\":{\"name\":\"Nature Communications\",\"volume\":\"35 1\",\"pages\":\"\"},\"PeriodicalIF\":15.7000,\"publicationDate\":\"2025-01-06\",\"publicationTypes\":\"Journal Article\",\"fieldsOfStudy\":null,\"isOpenAccess\":false,\"openAccessPdf\":\"\",\"citationCount\":\"0\",\"resultStr\":null,\"platform\":\"Semanticscholar\",\"paperid\":null,\"PeriodicalName\":\"Nature Communications\",\"FirstCategoryId\":\"103\",\"ListUrlMain\":\"https://doi.org/10.1038/s41467-024-55664-2\",\"RegionNum\":1,\"RegionCategory\":\"综合性期刊\",\"ArticlePicture\":[],\"TitleCN\":null,\"AbstractTextCN\":null,\"PMCID\":null,\"EPubDate\":\"\",\"PubModel\":\"\",\"JCR\":\"Q1\",\"JCRName\":\"MULTIDISCIPLINARY SCIENCES\",\"Score\":null,\"Total\":0}","platform":"Semanticscholar","paperid":null,"PeriodicalName":"Nature Communications","FirstCategoryId":"103","ListUrlMain":"https://doi.org/10.1038/s41467-024-55664-2","RegionNum":1,"RegionCategory":"综合性期刊","ArticlePicture":[],"TitleCN":null,"AbstractTextCN":null,"PMCID":null,"EPubDate":"","PubModel":"","JCR":"Q1","JCRName":"MULTIDISCIPLINARY SCIENCES","Score":null,"Total":0}
引用次数: 0

摘要

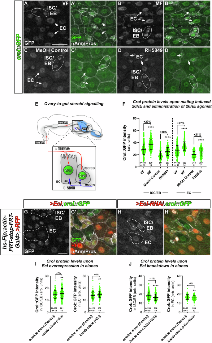
女性的繁殖以能量代谢为代价,通过广泛的器官适应(包括肠道大小)来补偿。交配后,内分泌信号协调吸收上皮净增加30%。交配增加果蝇卵巢释放的类固醇激素蜕皮激素的产生,刺激肠道干细胞(ISC)分裂。在这里,我们发现转录因子弯曲腿(crol)是蜕皮激素诱导的ISC有丝分裂的上皮内协调者。为了精确研究非自主因素对ISC行为的影响,我们建立了Rapport,这是一个时空控制的双表达和追踪系统,用于在追踪ISC行为的同时分析旁分泌遗传操作。亲和追踪显示ecdysone诱导的Crol控制有丝分裂Wnt/ wg配体在上皮肠细胞中的表达,激活ISC有丝分裂。在ISC中,旁分泌的Wg刺激被自主的string/CDC25和CyclinB的crol抑制所抵消。基于rapporti的ISC肿瘤通过Ecdysone-Crol-Wg轴证实了旁分泌刺激对有丝分裂行为的影响,而Crol在ISC中的自主抗增殖作用在结直肠癌模型中是保守的。最后,数学模型证实了增加肠细胞数量和Wnt/ wg降解以设置稳定的交配后肠道大小。总之,我们的研究结果提供了对交配诱导适应过程中复杂的内分泌生长控制机制的见解,并可能有助于解开胃肠道肿瘤发生中观察到的多效激素效应。
本文章由计算机程序翻译,如有差异,请以英文原文为准。

Steroid hormone-induced wingless ligands tune female intestinal size in Drosophila

Steroid hormone-induced wingless ligands tune female intestinal size in Drosophila

Female reproduction comes at great expense to energy metabolism compensated by extensive organ adaptations including intestinal size. Upon mating, endocrine signals orchestrate a 30% net increase of absorptive epithelium. Mating increases production of the steroid hormone Ecdysone released by the Drosophila ovaries that stimulates intestinal stem cell (ISC) divisions. Here, we uncover the transcription factor crooked legs (crol) as an intraepithelial coordinator of Ecdysone-induced ISC mitosis. For the precise investigation of non-autonomous factors on ISC behaviour, we establish Rapport, a spatiotemporally-controlled dual expression and tracing system for the analysis of paracrine genetic manipulation while tracing ISC behaviour. Rapport tracing reveals that Ecdysone-induced Crol controls mitogenic Wnt/Wg-ligand expression from epithelial enterocytes activating ISC mitosis. Paracrine Wg stimulation is counterbalanced by Crol-repression of string/CDC25 and CyclinB autonomously in ISC. Rapport-based ISC tumours confirm paracrine stimulation through the Ecdysone-Crol-Wg axis on mitotic behaviour, whereas the autonomous anti-proliferative role of Crol in ISC is conserved in models of colorectal cancer. Finally, mathematical modelling corroborates increasing enterocyte numbers and Wnt/Wg-degradation to set a stable post-mating intestinal size. Together, our findings provide insights into the complex endocrine growth control mechanisms during mating-induced adaptations and might help untangling pleiotropic hormonal effects observed in gastrointestinal tumorigenesis.

求助全文
通过发布文献求助,成功后即可免费获取论文全文。 去求助
来源期刊
Nature Communications
Nature Communications Biological Science Disciplines-
CiteScore
24.90
自引率
2.40%
发文量
6928
审稿时长
3.7 months
期刊介绍: Nature Communications, an open-access journal, publishes high-quality research spanning all areas of the natural sciences. Papers featured in the journal showcase significant advances relevant to specialists in each respective field. With a 2-year impact factor of 16.6 (2022) and a median time of 8 days from submission to the first editorial decision, Nature Communications is committed to rapid dissemination of research findings. As a multidisciplinary journal, it welcomes contributions from biological, health, physical, chemical, Earth, social, mathematical, applied, and engineering sciences, aiming to highlight important breakthroughs within each domain.
×
引用
GB/T 7714-2015
复制
MLA
复制
APA
复制
导出至
BibTeX EndNote RefMan NoteFirst NoteExpress
×
提示
您的信息不完整,为了账户安全,请先补充。
现在去补充
×
提示
您因"违规操作"
具体请查看互助需知
我知道了
×
提示
确定
请完成安全验证×
copy
已复制链接
快去分享给好友吧!
我知道了
右上角分享
点击右上角分享
0
联系我们:info@booksci.cn Book学术提供免费学术资源搜索服务,方便国内外学者检索中英文文献。致力于提供最便捷和优质的服务体验。 Copyright © 2023 布克学术 All rights reserved.
京ICP备2023020795号-1
ghs 京公网安备 11010802042870号
Book学术文献互助
Book学术文献互助群
群 号:604180095
Book学术官方微信