葎草苦酸通过调节AKT/ mtor介导的自噬来缓解d -半乳糖诱导的成骨细胞衰老和骨质流失。

IF 3 3区 农林科学 Q2 FOOD SCIENCE & TECHNOLOGY
Tian-Shuang Xia, Sheng-Yan Xu, Li-Yong Lai, Yi-Ping Jiang, Na-Ni Wang, Hai-Liang Xin
{"title":"葎草苦酸通过调节AKT/ mtor介导的自噬来缓解d -半乳糖诱导的成骨细胞衰老和骨质流失。","authors":"Tian-Shuang Xia, Sheng-Yan Xu, Li-Yong Lai, Yi-Ping Jiang, Na-Ni Wang, Hai-Liang Xin","doi":"10.38212/2224-6614.3508","DOIUrl":null,"url":null,"abstract":"<p><p>Bitter acids (BA) are main component of Humulus lupulus L. (hops). They are known for beer brewing and have various biological and pharmacological properties, especially the bone-protective effect confirmed by our previous in vivo study. Here we aimed to elucidate the anti-senior osteoporosis (SOP) effect of BA on osteoblasts and explore its underlying mechanism. In vitro SOP model was established by D-galactose (D-gal) injured osteoblasts, and the bone formation markers and apoptosis level were measured. mCherry-EGFP-LC3 adenovirus infection and autophagic markers including beclin1 and LC3 proteins were detected to investigate the autophagy level in osteoblasts. To further verify whether BA play the bone-protective role through regulating autophagy, the autophagy inhibitor 3-MA was used, and the cell proliferation, ALP activity, bone mineralization, apoptosis rate and SA-β-gal staining areas were measured. Finally, the protein expressions of AKT/mTOR signaling pathway were detected by Western blotting, and AKT agonist SC79 and mTOR agonist MHY1485 were used to further study the mechanism of BA on AKT/mTOR-mediated autophagy. The results showed that BA stimulated osteoblastic differentiation and inhibited apoptosis proteins Bcl-2/Bax in D-gal-treated osteoblasts. BA also increased the expression of autophagic markers beclin1 and LC3-II/LC3-I in D-gal-treated osteoblasts. mCherry-EGFP-LC3 autophagic double fluorescent adenovirus showed BA promoted the generation of autolysosomes and autophagosomes in D-gal-injured osteoblasts, indicating that BA might prevent osteoblastic bone loss through activating autophagy. Autophagy inhibitor 3-MA was used to further verify whether BA played the bone-protective role via regulating autophagy. The results revealed the promotion effects of BA on proliferation, ALP activity, and mineralized nodule formation in D-gal-injured osteoblasts were eliminated after autophagy blocking with 3-MA, and the inhibitory effects of BA on apoptosis rate and SA-β-gal staining areas were also eliminated. Moreover, BA reduced the phosphorylation levels of AKT, mTOR, p70S6K, and 4EBP in AKT/mTOR pathway, and the promotion of BA on the autophagic markers was blocked after the activation of AKT and mTOR by SC79 and MHY1485. In conclusion, it was the first time to demonstrate that BA improved cell activities and bone formation in aging osteoblasts, and revealed the mechanism of BA against SOP in osteoblasts was activating AKT/mTOR-mediated autophagy.</p>","PeriodicalId":358,"journal":{"name":"Journal of Food and Drug Analysis","volume":"32 4","pages":"506-519"},"PeriodicalIF":3.0000,"publicationDate":"2024-12-15","publicationTypes":"Journal Article","fieldsOfStudy":null,"isOpenAccess":false,"openAccessPdf":"https://www.ncbi.nlm.nih.gov/pmc/articles/PMC11698591/pdf/","citationCount":"0","resultStr":"{\"title\":\"Bitter acids from Humulus lupulus L. alleviate D-galactose induced osteoblastic senescence and bone loss via regulating AKT/mTOR-mediated autophagy.\",\"authors\":\"Tian-Shuang Xia, Sheng-Yan Xu, Li-Yong Lai, Yi-Ping Jiang, Na-Ni Wang, Hai-Liang Xin\",\"doi\":\"10.38212/2224-6614.3508\",\"DOIUrl\":null,\"url\":null,\"abstract\":\"<p><p>Bitter acids (BA) are main component of Humulus lupulus L. (hops). They are known for beer brewing and have various biological and pharmacological properties, especially the bone-protective effect confirmed by our previous in vivo study. Here we aimed to elucidate the anti-senior osteoporosis (SOP) effect of BA on osteoblasts and explore its underlying mechanism. In vitro SOP model was established by D-galactose (D-gal) injured osteoblasts, and the bone formation markers and apoptosis level were measured. mCherry-EGFP-LC3 adenovirus infection and autophagic markers including beclin1 and LC3 proteins were detected to investigate the autophagy level in osteoblasts. To further verify whether BA play the bone-protective role through regulating autophagy, the autophagy inhibitor 3-MA was used, and the cell proliferation, ALP activity, bone mineralization, apoptosis rate and SA-β-gal staining areas were measured. Finally, the protein expressions of AKT/mTOR signaling pathway were detected by Western blotting, and AKT agonist SC79 and mTOR agonist MHY1485 were used to further study the mechanism of BA on AKT/mTOR-mediated autophagy. The results showed that BA stimulated osteoblastic differentiation and inhibited apoptosis proteins Bcl-2/Bax in D-gal-treated osteoblasts. BA also increased the expression of autophagic markers beclin1 and LC3-II/LC3-I in D-gal-treated osteoblasts. mCherry-EGFP-LC3 autophagic double fluorescent adenovirus showed BA promoted the generation of autolysosomes and autophagosomes in D-gal-injured osteoblasts, indicating that BA might prevent osteoblastic bone loss through activating autophagy. Autophagy inhibitor 3-MA was used to further verify whether BA played the bone-protective role via regulating autophagy. The results revealed the promotion effects of BA on proliferation, ALP activity, and mineralized nodule formation in D-gal-injured osteoblasts were eliminated after autophagy blocking with 3-MA, and the inhibitory effects of BA on apoptosis rate and SA-β-gal staining areas were also eliminated. Moreover, BA reduced the phosphorylation levels of AKT, mTOR, p70S6K, and 4EBP in AKT/mTOR pathway, and the promotion of BA on the autophagic markers was blocked after the activation of AKT and mTOR by SC79 and MHY1485. In conclusion, it was the first time to demonstrate that BA improved cell activities and bone formation in aging osteoblasts, and revealed the mechanism of BA against SOP in osteoblasts was activating AKT/mTOR-mediated autophagy.</p>\",\"PeriodicalId\":358,\"journal\":{\"name\":\"Journal of Food and Drug Analysis\",\"volume\":\"32 4\",\"pages\":\"506-519\"},\"PeriodicalIF\":3.0000,\"publicationDate\":\"2024-12-15\",\"publicationTypes\":\"Journal Article\",\"fieldsOfStudy\":null,\"isOpenAccess\":false,\"openAccessPdf\":\"https://www.ncbi.nlm.nih.gov/pmc/articles/PMC11698591/pdf/\",\"citationCount\":\"0\",\"resultStr\":null,\"platform\":\"Semanticscholar\",\"paperid\":null,\"PeriodicalName\":\"Journal of Food and Drug Analysis\",\"FirstCategoryId\":\"97\",\"ListUrlMain\":\"https://doi.org/10.38212/2224-6614.3508\",\"RegionNum\":3,\"RegionCategory\":\"农林科学\",\"ArticlePicture\":[],\"TitleCN\":null,\"AbstractTextCN\":null,\"PMCID\":null,\"EPubDate\":\"\",\"PubModel\":\"\",\"JCR\":\"Q2\",\"JCRName\":\"FOOD SCIENCE & TECHNOLOGY\",\"Score\":null,\"Total\":0}","platform":"Semanticscholar","paperid":null,"PeriodicalName":"Journal of Food and Drug Analysis","FirstCategoryId":"97","ListUrlMain":"https://doi.org/10.38212/2224-6614.3508","RegionNum":3,"RegionCategory":"农林科学","ArticlePicture":[],"TitleCN":null,"AbstractTextCN":null,"PMCID":null,"EPubDate":"","PubModel":"","JCR":"Q2","JCRName":"FOOD SCIENCE & TECHNOLOGY","Score":null,"Total":0}
引用次数: 0

摘要

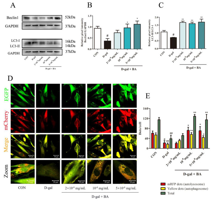
苦酸(BA)是葎草(Humulus lupulus L.)的主要成分。它们以啤酒酿造而闻名,具有多种生物学和药理学特性,特别是我们之前的体内研究证实的骨骼保护作用。本研究旨在阐明BA对成骨细胞的抗老年骨质疏松(SOP)作用,并探讨其机制。采用d -半乳糖(D-gal)损伤成骨细胞建立体外SOP模型,测定骨形成标志物及细胞凋亡水平。检测mccherry - egfp -LC3腺病毒感染和自噬标志物beclin1和LC3蛋白,研究成骨细胞的自噬水平。为了进一步验证BA是否通过调节自噬发挥骨保护作用,我们使用自噬抑制剂3-MA,测定细胞增殖、ALP活性、骨矿化、凋亡率和SA-β-gal染色面积。最后,通过Western blotting检测AKT/mTOR信号通路蛋白表达,并利用AKT激动剂SC79和mTOR激动剂MHY1485进一步研究BA对AKT/mTOR介导的自噬的作用机制。结果表明,BA刺激d -gal处理的成骨细胞分化,抑制凋亡蛋白Bcl-2/Bax。BA还增加了d -gal处理的成骨细胞中自噬标志物beclin1和LC3-II/LC3-I的表达。mccherry - egfp - lc3自噬双荧光腺病毒显示,BA可促进d -gal损伤的成骨细胞产生自溶酶体和自噬体,提示BA可能通过激活自噬来防止成骨细胞骨丢失。采用自噬抑制剂3-MA进一步验证BA是否通过调节自噬发挥骨保护作用。结果显示,BA对d -gal损伤成骨细胞增殖、ALP活性和矿化结节形成的促进作用在3-MA自噬阻断后被消除,BA对凋亡率和SA-β-gal染色区域的抑制作用也被消除。BA降低AKT/mTOR通路中AKT、mTOR、p70S6K和4EBP的磷酸化水平,SC79和MHY1485激活AKT和mTOR后,BA对自噬标志物的促进作用被阻断。综上所述,本研究首次证实了BA能改善衰老成骨细胞的细胞活性和骨形成,揭示了BA对成骨细胞SOP的作用机制是激活AKT/ mtor介导的自噬。
本文章由计算机程序翻译,如有差异,请以英文原文为准。

Bitter acids from Humulus lupulus L. alleviate D-galactose induced osteoblastic senescence and bone loss via regulating AKT/mTOR-mediated autophagy.

Bitter acids from Humulus lupulus L. alleviate D-galactose induced osteoblastic senescence and bone loss via regulating AKT/mTOR-mediated autophagy.

Bitter acids from Humulus lupulus L. alleviate D-galactose induced osteoblastic senescence and bone loss via regulating AKT/mTOR-mediated autophagy.

Bitter acids from Humulus lupulus L. alleviate D-galactose induced osteoblastic senescence and bone loss via regulating AKT/mTOR-mediated autophagy.

Bitter acids (BA) are main component of Humulus lupulus L. (hops). They are known for beer brewing and have various biological and pharmacological properties, especially the bone-protective effect confirmed by our previous in vivo study. Here we aimed to elucidate the anti-senior osteoporosis (SOP) effect of BA on osteoblasts and explore its underlying mechanism. In vitro SOP model was established by D-galactose (D-gal) injured osteoblasts, and the bone formation markers and apoptosis level were measured. mCherry-EGFP-LC3 adenovirus infection and autophagic markers including beclin1 and LC3 proteins were detected to investigate the autophagy level in osteoblasts. To further verify whether BA play the bone-protective role through regulating autophagy, the autophagy inhibitor 3-MA was used, and the cell proliferation, ALP activity, bone mineralization, apoptosis rate and SA-β-gal staining areas were measured. Finally, the protein expressions of AKT/mTOR signaling pathway were detected by Western blotting, and AKT agonist SC79 and mTOR agonist MHY1485 were used to further study the mechanism of BA on AKT/mTOR-mediated autophagy. The results showed that BA stimulated osteoblastic differentiation and inhibited apoptosis proteins Bcl-2/Bax in D-gal-treated osteoblasts. BA also increased the expression of autophagic markers beclin1 and LC3-II/LC3-I in D-gal-treated osteoblasts. mCherry-EGFP-LC3 autophagic double fluorescent adenovirus showed BA promoted the generation of autolysosomes and autophagosomes in D-gal-injured osteoblasts, indicating that BA might prevent osteoblastic bone loss through activating autophagy. Autophagy inhibitor 3-MA was used to further verify whether BA played the bone-protective role via regulating autophagy. The results revealed the promotion effects of BA on proliferation, ALP activity, and mineralized nodule formation in D-gal-injured osteoblasts were eliminated after autophagy blocking with 3-MA, and the inhibitory effects of BA on apoptosis rate and SA-β-gal staining areas were also eliminated. Moreover, BA reduced the phosphorylation levels of AKT, mTOR, p70S6K, and 4EBP in AKT/mTOR pathway, and the promotion of BA on the autophagic markers was blocked after the activation of AKT and mTOR by SC79 and MHY1485. In conclusion, it was the first time to demonstrate that BA improved cell activities and bone formation in aging osteoblasts, and revealed the mechanism of BA against SOP in osteoblasts was activating AKT/mTOR-mediated autophagy.

求助全文
通过发布文献求助,成功后即可免费获取论文全文。 去求助
来源期刊
Journal of Food and Drug Analysis
Journal of Food and Drug Analysis 医学-食品科技
CiteScore
6.30
自引率
2.80%
发文量
36
审稿时长
3.8 months
期刊介绍: The journal aims to provide an international platform for scientists, researchers and academicians to promote, share and discuss new findings, current issues, and developments in the different areas of food and drug analysis. The scope of the Journal includes analytical methodologies and biological activities in relation to food, drugs, cosmetics and traditional Chinese medicine, as well as related disciplines of topical interest to public health professionals.
×
引用
GB/T 7714-2015
复制
MLA
复制
APA
复制
导出至
BibTeX EndNote RefMan NoteFirst NoteExpress
×
提示
您的信息不完整,为了账户安全,请先补充。
现在去补充
×
提示
您因"违规操作"
具体请查看互助需知
我知道了
×
提示
确定
请完成安全验证×
copy
已复制链接
快去分享给好友吧!
我知道了
右上角分享
点击右上角分享
0
联系我们:info@booksci.cn Book学术提供免费学术资源搜索服务,方便国内外学者检索中英文文献。致力于提供最便捷和优质的服务体验。 Copyright © 2023 布克学术 All rights reserved.
京ICP备2023020795号-1
ghs 京公网安备 11010802042870号
Book学术文献互助
Book学术文献互助群
群 号:604180095
Book学术官方微信