免疫球蛋白超家族成员1上调myc原癌基因,加速子宫内膜癌的侵袭和转移:分子机制与治疗前景

IF 3.1 4区 医学 Q2 PATHOLOGY
Cytojournal Pub Date : 2024-11-22 eCollection Date: 2024-01-01 DOI:10.25259/Cytojournal_81_2024
Jing Wei, Jinxiang Jiang, Shuhong Zhang, Shuai Dong
{"title":"免疫球蛋白超家族成员1上调myc原癌基因,加速子宫内膜癌的侵袭和转移:分子机制与治疗前景","authors":"Jing Wei, Jinxiang Jiang, Shuhong Zhang, Shuai Dong","doi":"10.25259/Cytojournal_81_2024","DOIUrl":null,"url":null,"abstract":"<p><strong>Objective: </strong>Endometrial cancer (EC) is a common gynecological malignancy, and its metastasis is one of the primary causes of treatment failure. Immunoglobulin superfamily member 1 (IGSF1), a membrane protein, has been associated with the aggressiveness and metastatic capability of various cancers. However, the role and mechanism of this protein in EC remains unclear. Therefore, this study aimed to explore the role of IGSF1 in EC and its possible mechanism.</p><p><strong>Material and methods: </strong>In this study, IGSF1 expression was knocked down through small interfering RNA and short hairpin RNA techniques, and its levels were controlled through overexpression experiments to observe its effects on Ishikawa cells. Wound healing assays, Transwell migration and invasion assays, quantitative real-time polymerase chain reaction, Western blot, and immunofluorescence double labeling were performed to evaluate the ability of cells to migrate, invade, and express markers of the epithelium mesenchymal transition (EMT). In addition, we investigated the regulatory role of IGSF1 in Myc proto-oncogene (c-Myc) expression and its function in lung metastasis through animal models of lung metastasis.</p><p><strong>Results: </strong>The results indicate that IGSF1 knockdown inhibited EMT and greatly reduced the invasion ability of Ishikawa cells (<i>P</i> < 0.01). Animal experiments demonstrated that IGSF1 knockdown reduced the number of pulmonary metastatic foci (<i>P</i> < 0.001). On the other hand, IGSF1 overexpression increased Ishikawa cells' ability to migrate and invade (<i>P</i> < 0.01). IGSF1 overexpression also inhibited E-cadherin expression and promoted that of vimentin (<i>P</i> < 0.001). The expression of c-Myc decreased following IGSF1 knockdown and increased after its overexpression. Silencing of c-Myc reversed the oncogenic effects of IGSF1 (<i>P</i> < 0.01).</p><p><strong>Conclusion: </strong>IGSF1 promotes EMT and metastasis in EC through the upregulation of the c-Myc expression. IGSF1 may serve as a potential therapeutic target for EC, and its inhibition can offer new strategies for mitigating the aggressiveness and metastatic potential of this malignancy.</p>","PeriodicalId":49082,"journal":{"name":"Cytojournal","volume":"21 ","pages":"49"},"PeriodicalIF":3.1000,"publicationDate":"2024-11-22","publicationTypes":"Journal Article","fieldsOfStudy":null,"isOpenAccess":false,"openAccessPdf":"https://www.ncbi.nlm.nih.gov/pmc/articles/PMC11683393/pdf/","citationCount":"0","resultStr":"{\"title\":\"Immunoglobulin superfamily member 1 upregulates myc proto-oncogene to accelerate invasion and metastasis of endometrial cancer: Molecular mechanisms and therapeutic prospects.\",\"authors\":\"Jing Wei, Jinxiang Jiang, Shuhong Zhang, Shuai Dong\",\"doi\":\"10.25259/Cytojournal_81_2024\",\"DOIUrl\":null,\"url\":null,\"abstract\":\"<p><strong>Objective: </strong>Endometrial cancer (EC) is a common gynecological malignancy, and its metastasis is one of the primary causes of treatment failure. Immunoglobulin superfamily member 1 (IGSF1), a membrane protein, has been associated with the aggressiveness and metastatic capability of various cancers. However, the role and mechanism of this protein in EC remains unclear. Therefore, this study aimed to explore the role of IGSF1 in EC and its possible mechanism.</p><p><strong>Material and methods: </strong>In this study, IGSF1 expression was knocked down through small interfering RNA and short hairpin RNA techniques, and its levels were controlled through overexpression experiments to observe its effects on Ishikawa cells. Wound healing assays, Transwell migration and invasion assays, quantitative real-time polymerase chain reaction, Western blot, and immunofluorescence double labeling were performed to evaluate the ability of cells to migrate, invade, and express markers of the epithelium mesenchymal transition (EMT). In addition, we investigated the regulatory role of IGSF1 in Myc proto-oncogene (c-Myc) expression and its function in lung metastasis through animal models of lung metastasis.</p><p><strong>Results: </strong>The results indicate that IGSF1 knockdown inhibited EMT and greatly reduced the invasion ability of Ishikawa cells (<i>P</i> < 0.01). Animal experiments demonstrated that IGSF1 knockdown reduced the number of pulmonary metastatic foci (<i>P</i> < 0.001). On the other hand, IGSF1 overexpression increased Ishikawa cells' ability to migrate and invade (<i>P</i> < 0.01). IGSF1 overexpression also inhibited E-cadherin expression and promoted that of vimentin (<i>P</i> < 0.001). The expression of c-Myc decreased following IGSF1 knockdown and increased after its overexpression. Silencing of c-Myc reversed the oncogenic effects of IGSF1 (<i>P</i> < 0.01).</p><p><strong>Conclusion: </strong>IGSF1 promotes EMT and metastasis in EC through the upregulation of the c-Myc expression. IGSF1 may serve as a potential therapeutic target for EC, and its inhibition can offer new strategies for mitigating the aggressiveness and metastatic potential of this malignancy.</p>\",\"PeriodicalId\":49082,\"journal\":{\"name\":\"Cytojournal\",\"volume\":\"21 \",\"pages\":\"49\"},\"PeriodicalIF\":3.1000,\"publicationDate\":\"2024-11-22\",\"publicationTypes\":\"Journal Article\",\"fieldsOfStudy\":null,\"isOpenAccess\":false,\"openAccessPdf\":\"https://www.ncbi.nlm.nih.gov/pmc/articles/PMC11683393/pdf/\",\"citationCount\":\"0\",\"resultStr\":null,\"platform\":\"Semanticscholar\",\"paperid\":null,\"PeriodicalName\":\"Cytojournal\",\"FirstCategoryId\":\"3\",\"ListUrlMain\":\"https://doi.org/10.25259/Cytojournal_81_2024\",\"RegionNum\":4,\"RegionCategory\":\"医学\",\"ArticlePicture\":[],\"TitleCN\":null,\"AbstractTextCN\":null,\"PMCID\":null,\"EPubDate\":\"2024/1/1 0:00:00\",\"PubModel\":\"eCollection\",\"JCR\":\"Q2\",\"JCRName\":\"PATHOLOGY\",\"Score\":null,\"Total\":0}","platform":"Semanticscholar","paperid":null,"PeriodicalName":"Cytojournal","FirstCategoryId":"3","ListUrlMain":"https://doi.org/10.25259/Cytojournal_81_2024","RegionNum":4,"RegionCategory":"医学","ArticlePicture":[],"TitleCN":null,"AbstractTextCN":null,"PMCID":null,"EPubDate":"2024/1/1 0:00:00","PubModel":"eCollection","JCR":"Q2","JCRName":"PATHOLOGY","Score":null,"Total":0}
引用次数: 0

摘要

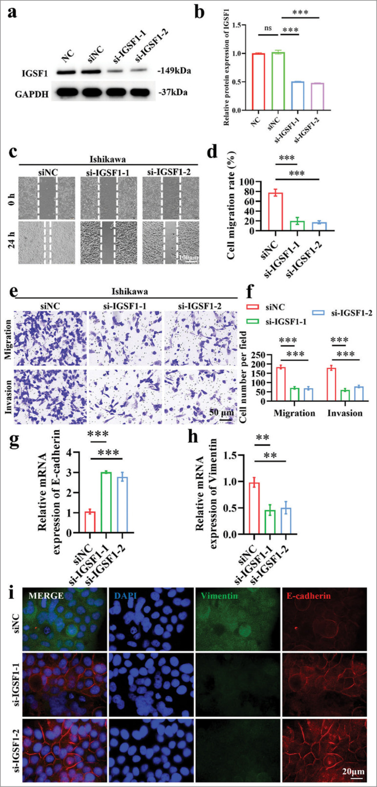
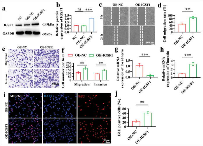
目的:子宫内膜癌是一种常见的妇科恶性肿瘤,其转移是导致治疗失败的主要原因之一。免疫球蛋白超家族成员1 (IGSF1)是一种膜蛋白,与多种癌症的侵袭性和转移能力有关。然而,该蛋白在EC中的作用和机制尚不清楚。因此,本研究旨在探讨IGSF1在EC中的作用及其可能的机制。材料与方法:本研究通过小干扰RNA和短发夹RNA技术敲低IGSF1的表达,并通过过表达实验控制其水平,观察其对石川细胞的影响。采用伤口愈合试验、Transwell迁移和侵袭试验、定量实时聚合酶链反应、Western blot和免疫荧光双标记来评估细胞迁移、侵袭和表达上皮间充质转化(EMT)标志物的能力。此外,我们通过肺转移动物模型研究了IGSF1对Myc原癌基因(c-Myc)表达的调控作用及其在肺转移中的功能。结果:IGSF1敲低能抑制EMT,显著降低石川细胞的侵袭能力(P < 0.01)。动物实验表明,IGSF1基因敲除可减少肺转移灶的数量(P < 0.001)。另一方面,IGSF1过表达增加了石川细胞的迁移和侵袭能力(P < 0.01)。IGSF1过表达也抑制E-cadherin的表达,促进vimentin的表达(P < 0.001)。IGSF1敲低后c-Myc表达降低,IGSF1过表达后c-Myc表达升高。沉默c-Myc可逆转IGSF1的致癌作用(P < 0.01)。结论:IGSF1通过上调c-Myc表达促进EC的EMT和转移。IGSF1可能作为EC的潜在治疗靶点,抑制IGSF1可以为减轻这种恶性肿瘤的侵袭性和转移潜力提供新的策略。
本文章由计算机程序翻译,如有差异,请以英文原文为准。

Immunoglobulin superfamily member 1 upregulates myc proto-oncogene to accelerate invasion and metastasis of endometrial cancer: Molecular mechanisms and therapeutic prospects.

Immunoglobulin superfamily member 1 upregulates myc proto-oncogene to accelerate invasion and metastasis of endometrial cancer: Molecular mechanisms and therapeutic prospects.

Immunoglobulin superfamily member 1 upregulates myc proto-oncogene to accelerate invasion and metastasis of endometrial cancer: Molecular mechanisms and therapeutic prospects.

Immunoglobulin superfamily member 1 upregulates myc proto-oncogene to accelerate invasion and metastasis of endometrial cancer: Molecular mechanisms and therapeutic prospects.

Objective: Endometrial cancer (EC) is a common gynecological malignancy, and its metastasis is one of the primary causes of treatment failure. Immunoglobulin superfamily member 1 (IGSF1), a membrane protein, has been associated with the aggressiveness and metastatic capability of various cancers. However, the role and mechanism of this protein in EC remains unclear. Therefore, this study aimed to explore the role of IGSF1 in EC and its possible mechanism.

Material and methods: In this study, IGSF1 expression was knocked down through small interfering RNA and short hairpin RNA techniques, and its levels were controlled through overexpression experiments to observe its effects on Ishikawa cells. Wound healing assays, Transwell migration and invasion assays, quantitative real-time polymerase chain reaction, Western blot, and immunofluorescence double labeling were performed to evaluate the ability of cells to migrate, invade, and express markers of the epithelium mesenchymal transition (EMT). In addition, we investigated the regulatory role of IGSF1 in Myc proto-oncogene (c-Myc) expression and its function in lung metastasis through animal models of lung metastasis.

Results: The results indicate that IGSF1 knockdown inhibited EMT and greatly reduced the invasion ability of Ishikawa cells (P < 0.01). Animal experiments demonstrated that IGSF1 knockdown reduced the number of pulmonary metastatic foci (P < 0.001). On the other hand, IGSF1 overexpression increased Ishikawa cells' ability to migrate and invade (P < 0.01). IGSF1 overexpression also inhibited E-cadherin expression and promoted that of vimentin (P < 0.001). The expression of c-Myc decreased following IGSF1 knockdown and increased after its overexpression. Silencing of c-Myc reversed the oncogenic effects of IGSF1 (P < 0.01).

Conclusion: IGSF1 promotes EMT and metastasis in EC through the upregulation of the c-Myc expression. IGSF1 may serve as a potential therapeutic target for EC, and its inhibition can offer new strategies for mitigating the aggressiveness and metastatic potential of this malignancy.

求助全文
通过发布文献求助,成功后即可免费获取论文全文。 去求助
来源期刊
Cytojournal
Cytojournal PATHOLOGY-
CiteScore
2.20
自引率
42.10%
发文量
56
审稿时长
>12 weeks
期刊介绍: The CytoJournal is an open-access peer-reviewed journal committed to publishing high-quality articles in the field of Diagnostic Cytopathology including Molecular aspects. The journal is owned by the Cytopathology Foundation and published by the Scientific Scholar.
×
引用
GB/T 7714-2015
复制
MLA
复制
APA
复制
导出至
BibTeX EndNote RefMan NoteFirst NoteExpress
×
提示
您的信息不完整,为了账户安全,请先补充。
现在去补充
×
提示
您因"违规操作"
具体请查看互助需知
我知道了
×
提示
确定
请完成安全验证×
copy
已复制链接
快去分享给好友吧!
我知道了
右上角分享
点击右上角分享
0
联系我们:info@booksci.cn Book学术提供免费学术资源搜索服务,方便国内外学者检索中英文文献。致力于提供最便捷和优质的服务体验。 Copyright © 2023 布克学术 All rights reserved.
京ICP备2023020795号-1
ghs 京公网安备 11010802042870号
Book学术文献互助
Book学术文献互助群
群 号:604180095
Book学术官方微信