在口腔鳞状细胞癌中,过量4调节有氧糖酵解以增强增殖、肿瘤干性、侵袭和转移。

IF 3.1 4区 医学 Q2 PATHOLOGY
Cytojournal Pub Date : 2024-11-30 eCollection Date: 2024-01-01 DOI:10.25259/Cytojournal_137_2024
Wei Yuan, Tao Tan, Linlin Lu, Chaofei Lu, Yan Zhang, Baojuan Liu
{"title":"在口腔鳞状细胞癌中,过量4调节有氧糖酵解以增强增殖、肿瘤干性、侵袭和转移。","authors":"Wei Yuan, Tao Tan, Linlin Lu, Chaofei Lu, Yan Zhang, Baojuan Liu","doi":"10.25259/Cytojournal_137_2024","DOIUrl":null,"url":null,"abstract":"<p><strong>Objective: </strong>Oral squamous cell carcinoma (OSCC) is a common malignant tumor worldwide. Surfeit 4 (SURF4) is a member of the surfeit gene family and plays a regulatory role in various cellular processes, such as protein transport and lipid metabolism. Therefore, this study aims to investigate the regulatory role and mechanisms of SURF4 in OSCC.</p><p><strong>Material and methods: </strong>Serum samples were collected from the normal control and OSCC groups. The function of OSCCs was analyzed through Transwell, 5-ethynyl-2'-deoxyuridine incorporation, and Cell Counting Kit-8 assays. Selected proteins were measured by Western blot analysis. Additional vectors for the overexpression (OE) and knockdown of SURF4 were established. Aerobic glycolysis (AG) was detected through cellular glucose consumption and lactate production assays.</p><p><strong>Results: </strong>A significant increase was observed in protein and messenger RNA (mRNA) levels of serum SURF4 in OSCC patients compared with the control group (<i>P</i> < 0.001). The knockdown of SURF4 alleviated proliferation, invasion, and metastasis in OSCC (<i>P</i> < 0.001). Overexpressing SURF4 aggravated proliferation and invasion in OSCC and increased the levels of stem cell genes Octamer-binding Transcription Factor 4 and Sex-determining Region Y-box 2 (<i>P</i> < 0.001). Furthermore, adenosine triphosphate levels, lactate levels, and extracellular acidification rate were found to be elevated in the OE SURF4 group, along with higher levels of AG-related regulatory proteins (<i>P</i> < 0.001). Inhibiting AG with glycolysis inhibitor 2-deoxyglucose effectively impeded proliferation and invasion in OSCC.</p><p><strong>Conclusion: </strong>SURF4 plays a role in OSCC by regulating AG to enhance proliferation, tumor stemness, invasion, and metastasis.</p>","PeriodicalId":49082,"journal":{"name":"Cytojournal","volume":"21 ","pages":"60"},"PeriodicalIF":3.1000,"publicationDate":"2024-11-30","publicationTypes":"Journal Article","fieldsOfStudy":null,"isOpenAccess":false,"openAccessPdf":"https://www.ncbi.nlm.nih.gov/pmc/articles/PMC11683412/pdf/","citationCount":"0","resultStr":"{\"title\":\"Surfeit 4 regulates aerobic glycolysis to enhanced proliferation, tumor stemness, invasion, and metastasis in oral squamous cell carcinoma.\",\"authors\":\"Wei Yuan, Tao Tan, Linlin Lu, Chaofei Lu, Yan Zhang, Baojuan Liu\",\"doi\":\"10.25259/Cytojournal_137_2024\",\"DOIUrl\":null,\"url\":null,\"abstract\":\"<p><strong>Objective: </strong>Oral squamous cell carcinoma (OSCC) is a common malignant tumor worldwide. Surfeit 4 (SURF4) is a member of the surfeit gene family and plays a regulatory role in various cellular processes, such as protein transport and lipid metabolism. Therefore, this study aims to investigate the regulatory role and mechanisms of SURF4 in OSCC.</p><p><strong>Material and methods: </strong>Serum samples were collected from the normal control and OSCC groups. The function of OSCCs was analyzed through Transwell, 5-ethynyl-2'-deoxyuridine incorporation, and Cell Counting Kit-8 assays. Selected proteins were measured by Western blot analysis. Additional vectors for the overexpression (OE) and knockdown of SURF4 were established. Aerobic glycolysis (AG) was detected through cellular glucose consumption and lactate production assays.</p><p><strong>Results: </strong>A significant increase was observed in protein and messenger RNA (mRNA) levels of serum SURF4 in OSCC patients compared with the control group (<i>P</i> < 0.001). The knockdown of SURF4 alleviated proliferation, invasion, and metastasis in OSCC (<i>P</i> < 0.001). Overexpressing SURF4 aggravated proliferation and invasion in OSCC and increased the levels of stem cell genes Octamer-binding Transcription Factor 4 and Sex-determining Region Y-box 2 (<i>P</i> < 0.001). Furthermore, adenosine triphosphate levels, lactate levels, and extracellular acidification rate were found to be elevated in the OE SURF4 group, along with higher levels of AG-related regulatory proteins (<i>P</i> < 0.001). Inhibiting AG with glycolysis inhibitor 2-deoxyglucose effectively impeded proliferation and invasion in OSCC.</p><p><strong>Conclusion: </strong>SURF4 plays a role in OSCC by regulating AG to enhance proliferation, tumor stemness, invasion, and metastasis.</p>\",\"PeriodicalId\":49082,\"journal\":{\"name\":\"Cytojournal\",\"volume\":\"21 \",\"pages\":\"60\"},\"PeriodicalIF\":3.1000,\"publicationDate\":\"2024-11-30\",\"publicationTypes\":\"Journal Article\",\"fieldsOfStudy\":null,\"isOpenAccess\":false,\"openAccessPdf\":\"https://www.ncbi.nlm.nih.gov/pmc/articles/PMC11683412/pdf/\",\"citationCount\":\"0\",\"resultStr\":null,\"platform\":\"Semanticscholar\",\"paperid\":null,\"PeriodicalName\":\"Cytojournal\",\"FirstCategoryId\":\"3\",\"ListUrlMain\":\"https://doi.org/10.25259/Cytojournal_137_2024\",\"RegionNum\":4,\"RegionCategory\":\"医学\",\"ArticlePicture\":[],\"TitleCN\":null,\"AbstractTextCN\":null,\"PMCID\":null,\"EPubDate\":\"2024/1/1 0:00:00\",\"PubModel\":\"eCollection\",\"JCR\":\"Q2\",\"JCRName\":\"PATHOLOGY\",\"Score\":null,\"Total\":0}","platform":"Semanticscholar","paperid":null,"PeriodicalName":"Cytojournal","FirstCategoryId":"3","ListUrlMain":"https://doi.org/10.25259/Cytojournal_137_2024","RegionNum":4,"RegionCategory":"医学","ArticlePicture":[],"TitleCN":null,"AbstractTextCN":null,"PMCID":null,"EPubDate":"2024/1/1 0:00:00","PubModel":"eCollection","JCR":"Q2","JCRName":"PATHOLOGY","Score":null,"Total":0}
引用次数: 0

摘要

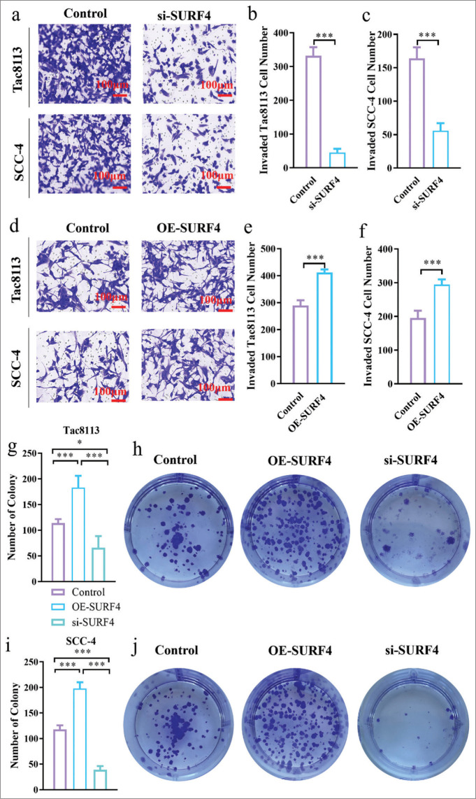
目的:口腔鳞状细胞癌(OSCC)是一种常见的恶性肿瘤。Surfeit 4 (SURF4)是过量基因家族的成员,在多种细胞过程中起调节作用,如蛋白质转运和脂质代谢。因此,本研究旨在探讨SURF4在OSCC中的调节作用及其机制。材料与方法:取正常对照组和OSCC组血清标本。通过Transwell、5-乙基-2′-脱氧尿苷掺入和Cell Counting Kit-8检测分析OSCCs的功能。所选蛋白采用Western blot检测。建立了SURF4过表达(OE)和低表达载体。通过细胞葡萄糖消耗和乳酸生成测定来检测有氧糖酵解。结果:与对照组相比,OSCC患者血清SURF4蛋白和信使RNA (mRNA)水平显著升高(P < 0.001)。下调SURF4可减轻OSCC的增殖、侵袭和转移(P < 0.001)。过表达SURF4加重了OSCC的增殖和侵袭,增加了干细胞基因八聚体结合转录因子4和性别决定区Y-box 2的水平(P < 0.001)。此外,OE SURF4组发现三磷酸腺苷水平、乳酸水平和细胞外酸化率升高,ag相关调节蛋白水平升高(P < 0.001)。用糖酵解抑制剂2-脱氧葡萄糖抑制AG可有效抑制OSCC的增殖和侵袭。结论:SURF4通过调节AG在OSCC中发挥作用,促进细胞增殖、肿瘤干性、侵袭和转移。
本文章由计算机程序翻译,如有差异,请以英文原文为准。

Surfeit 4 regulates aerobic glycolysis to enhanced proliferation, tumor stemness, invasion, and metastasis in oral squamous cell carcinoma.

Surfeit 4 regulates aerobic glycolysis to enhanced proliferation, tumor stemness, invasion, and metastasis in oral squamous cell carcinoma.

Surfeit 4 regulates aerobic glycolysis to enhanced proliferation, tumor stemness, invasion, and metastasis in oral squamous cell carcinoma.

Surfeit 4 regulates aerobic glycolysis to enhanced proliferation, tumor stemness, invasion, and metastasis in oral squamous cell carcinoma.

Objective: Oral squamous cell carcinoma (OSCC) is a common malignant tumor worldwide. Surfeit 4 (SURF4) is a member of the surfeit gene family and plays a regulatory role in various cellular processes, such as protein transport and lipid metabolism. Therefore, this study aims to investigate the regulatory role and mechanisms of SURF4 in OSCC.

Material and methods: Serum samples were collected from the normal control and OSCC groups. The function of OSCCs was analyzed through Transwell, 5-ethynyl-2'-deoxyuridine incorporation, and Cell Counting Kit-8 assays. Selected proteins were measured by Western blot analysis. Additional vectors for the overexpression (OE) and knockdown of SURF4 were established. Aerobic glycolysis (AG) was detected through cellular glucose consumption and lactate production assays.

Results: A significant increase was observed in protein and messenger RNA (mRNA) levels of serum SURF4 in OSCC patients compared with the control group (P < 0.001). The knockdown of SURF4 alleviated proliferation, invasion, and metastasis in OSCC (P < 0.001). Overexpressing SURF4 aggravated proliferation and invasion in OSCC and increased the levels of stem cell genes Octamer-binding Transcription Factor 4 and Sex-determining Region Y-box 2 (P < 0.001). Furthermore, adenosine triphosphate levels, lactate levels, and extracellular acidification rate were found to be elevated in the OE SURF4 group, along with higher levels of AG-related regulatory proteins (P < 0.001). Inhibiting AG with glycolysis inhibitor 2-deoxyglucose effectively impeded proliferation and invasion in OSCC.

Conclusion: SURF4 plays a role in OSCC by regulating AG to enhance proliferation, tumor stemness, invasion, and metastasis.

求助全文
通过发布文献求助,成功后即可免费获取论文全文。 去求助
来源期刊
Cytojournal
Cytojournal PATHOLOGY-
CiteScore
2.20
自引率
42.10%
发文量
56
审稿时长
>12 weeks
期刊介绍: The CytoJournal is an open-access peer-reviewed journal committed to publishing high-quality articles in the field of Diagnostic Cytopathology including Molecular aspects. The journal is owned by the Cytopathology Foundation and published by the Scientific Scholar.
×
引用
GB/T 7714-2015
复制
MLA
复制
APA
复制
导出至
BibTeX EndNote RefMan NoteFirst NoteExpress
×
提示
您的信息不完整,为了账户安全,请先补充。
现在去补充
×
提示
您因"违规操作"
具体请查看互助需知
我知道了
×
提示
确定
请完成安全验证×
copy
已复制链接
快去分享给好友吧!
我知道了
右上角分享
点击右上角分享
0
联系我们:info@booksci.cn Book学术提供免费学术资源搜索服务,方便国内外学者检索中英文文献。致力于提供最便捷和优质的服务体验。 Copyright © 2023 布克学术 All rights reserved.
京ICP备2023020795号-1
ghs 京公网安备 11010802042870号
Book学术文献互助
Book学术文献互助群
群 号:604180095
Book学术官方微信