人ipsc和ipsc衍生心肌细胞的转录组全RNA 5-甲基胞嘧啶谱。

IF 6.9 2区 综合性期刊 Q1 MULTIDISCIPLINARY SCIENCES
Szu-Ying Chen, Yi-Hsien Fang, Chen-Yu Huang, Jou-Hsien Wu, Yan-Shen Shan, Yen-Wen Liu, Po-Hsien Huang
{"title":"人ipsc和ipsc衍生心肌细胞的转录组全RNA 5-甲基胞嘧啶谱。","authors":"Szu-Ying Chen, Yi-Hsien Fang, Chen-Yu Huang, Jou-Hsien Wu, Yan-Shen Shan, Yen-Wen Liu, Po-Hsien Huang","doi":"10.1038/s41597-024-04209-9","DOIUrl":null,"url":null,"abstract":"<p><p>Cardiac regenerative therapy has recently progressed by reprogramming somatic cells into induced pluripotent stem cells (iPSCs) and advanced by large-scale differentiation-derived cardiomyocytes (hiPSC-CMs). However, repairing damaged cardiac tissues with hiPSC-CMs remains limited due to immune rejection, cardiac arrhythmias, and concerns over tumor formation after hiPSC-CM transplantation. Despite efforts in profiling epigenomic changes during cardiac differentiation, regulatory mechanisms underlying 5-methylcytosine (m<sup>5</sup>C) deposition in RNA m<sup>5</sup>C epitranscriptomic landscape during hiPSC-to-cardiomyocyte differentiation remain unclear. Herein, bisulfite RNA-sequencing analysis was conducted in human pluripotent stem cells (hPSCs) from three independent cellular origins, and their derived cardiomyocytes (hPSC-CM), metabolic-maturation of derived cardiomyocytes (hPSC-CM-lac) and biochemical-enhanced derived cardiomyocytes (hPSC-CM-TDI). Integrated analysis of differentially methylated RNA m<sup>5</sup>C profiles and transcriptome-wide expression facilitated the identification of m<sup>5</sup>C sites coupled to the cardiomyocyte differentiation and RNA-dependent regulatory mechanisms of stem cell pluripotency. The RNA m<sup>5</sup>C profiles in this dataset allow the evaluations of the m<sup>5</sup>C level and distribution of specific m<sup>5</sup>C loci and facilitate understanding of the m<sup>5</sup>C epitranscriptomic landscape in biological functions of hPSC-CM beyond in vivo transplantation barriers.</p>","PeriodicalId":21597,"journal":{"name":"Scientific Data","volume":"11 1","pages":"1378"},"PeriodicalIF":6.9000,"publicationDate":"2024-12-18","publicationTypes":"Journal Article","fieldsOfStudy":null,"isOpenAccess":false,"openAccessPdf":"https://www.ncbi.nlm.nih.gov/pmc/articles/PMC11655970/pdf/","citationCount":"0","resultStr":"{\"title\":\"Transcriptome-wide RNA 5-methylcytosine profiles of human iPSCs and iPSC-derived cardiomyocytes.\",\"authors\":\"Szu-Ying Chen, Yi-Hsien Fang, Chen-Yu Huang, Jou-Hsien Wu, Yan-Shen Shan, Yen-Wen Liu, Po-Hsien Huang\",\"doi\":\"10.1038/s41597-024-04209-9\",\"DOIUrl\":null,\"url\":null,\"abstract\":\"<p><p>Cardiac regenerative therapy has recently progressed by reprogramming somatic cells into induced pluripotent stem cells (iPSCs) and advanced by large-scale differentiation-derived cardiomyocytes (hiPSC-CMs). However, repairing damaged cardiac tissues with hiPSC-CMs remains limited due to immune rejection, cardiac arrhythmias, and concerns over tumor formation after hiPSC-CM transplantation. Despite efforts in profiling epigenomic changes during cardiac differentiation, regulatory mechanisms underlying 5-methylcytosine (m<sup>5</sup>C) deposition in RNA m<sup>5</sup>C epitranscriptomic landscape during hiPSC-to-cardiomyocyte differentiation remain unclear. Herein, bisulfite RNA-sequencing analysis was conducted in human pluripotent stem cells (hPSCs) from three independent cellular origins, and their derived cardiomyocytes (hPSC-CM), metabolic-maturation of derived cardiomyocytes (hPSC-CM-lac) and biochemical-enhanced derived cardiomyocytes (hPSC-CM-TDI). Integrated analysis of differentially methylated RNA m<sup>5</sup>C profiles and transcriptome-wide expression facilitated the identification of m<sup>5</sup>C sites coupled to the cardiomyocyte differentiation and RNA-dependent regulatory mechanisms of stem cell pluripotency. The RNA m<sup>5</sup>C profiles in this dataset allow the evaluations of the m<sup>5</sup>C level and distribution of specific m<sup>5</sup>C loci and facilitate understanding of the m<sup>5</sup>C epitranscriptomic landscape in biological functions of hPSC-CM beyond in vivo transplantation barriers.</p>\",\"PeriodicalId\":21597,\"journal\":{\"name\":\"Scientific Data\",\"volume\":\"11 1\",\"pages\":\"1378\"},\"PeriodicalIF\":6.9000,\"publicationDate\":\"2024-12-18\",\"publicationTypes\":\"Journal Article\",\"fieldsOfStudy\":null,\"isOpenAccess\":false,\"openAccessPdf\":\"https://www.ncbi.nlm.nih.gov/pmc/articles/PMC11655970/pdf/\",\"citationCount\":\"0\",\"resultStr\":null,\"platform\":\"Semanticscholar\",\"paperid\":null,\"PeriodicalName\":\"Scientific Data\",\"FirstCategoryId\":\"103\",\"ListUrlMain\":\"https://doi.org/10.1038/s41597-024-04209-9\",\"RegionNum\":2,\"RegionCategory\":\"综合性期刊\",\"ArticlePicture\":[],\"TitleCN\":null,\"AbstractTextCN\":null,\"PMCID\":null,\"EPubDate\":\"\",\"PubModel\":\"\",\"JCR\":\"Q1\",\"JCRName\":\"MULTIDISCIPLINARY SCIENCES\",\"Score\":null,\"Total\":0}","platform":"Semanticscholar","paperid":null,"PeriodicalName":"Scientific Data","FirstCategoryId":"103","ListUrlMain":"https://doi.org/10.1038/s41597-024-04209-9","RegionNum":2,"RegionCategory":"综合性期刊","ArticlePicture":[],"TitleCN":null,"AbstractTextCN":null,"PMCID":null,"EPubDate":"","PubModel":"","JCR":"Q1","JCRName":"MULTIDISCIPLINARY SCIENCES","Score":null,"Total":0}
引用次数: 0

摘要

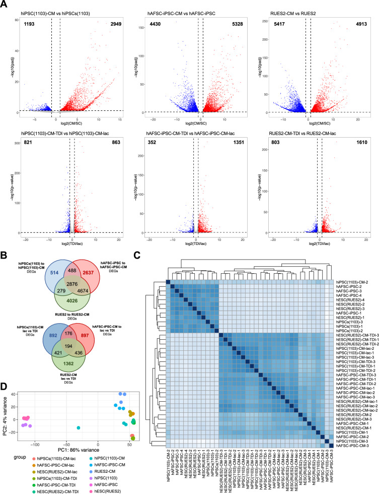
近年来,心脏再生治疗在体细胞重编程为诱导多能干细胞(iPSCs)和大规模分化源性心肌细胞(hiPSC-CMs)方面取得了进展。然而,由于免疫排斥反应、心律失常以及对hiPSC-CM移植后肿瘤形成的担忧,使用hiPSC-CM修复受损心脏组织的研究仍然有限。尽管研究人员对心脏分化过程中的表观基因组变化进行了分析,但在hipsc向心肌细胞分化过程中,5-甲基胞嘧啶(m5C)在RNA m5C表转录组中沉积的调控机制尚不清楚。本文对来自三个独立细胞来源的人多能干细胞(hPSCs)及其衍生心肌细胞(hpc - cm)、衍生心肌细胞代谢成熟(hpc - cm -lac)和生化增强衍生心肌细胞(hpc - cm - tdi)进行亚硫酸氢盐rna测序分析。对差异甲基化RNA m5C谱和转录组表达的综合分析有助于鉴定与心肌细胞分化和干细胞多能性的RNA依赖性调节机制相关的m5C位点。该数据集中的RNA m5C谱允许评估m5C水平和特定m5C位点的分布,并有助于理解hPSC-CM在体内移植障碍之外的生物学功能中的m5C表转录组景观。
本文章由计算机程序翻译,如有差异,请以英文原文为准。

Transcriptome-wide RNA 5-methylcytosine profiles of human iPSCs and iPSC-derived cardiomyocytes.

Transcriptome-wide RNA 5-methylcytosine profiles of human iPSCs and iPSC-derived cardiomyocytes.

Transcriptome-wide RNA 5-methylcytosine profiles of human iPSCs and iPSC-derived cardiomyocytes.

Transcriptome-wide RNA 5-methylcytosine profiles of human iPSCs and iPSC-derived cardiomyocytes.

Cardiac regenerative therapy has recently progressed by reprogramming somatic cells into induced pluripotent stem cells (iPSCs) and advanced by large-scale differentiation-derived cardiomyocytes (hiPSC-CMs). However, repairing damaged cardiac tissues with hiPSC-CMs remains limited due to immune rejection, cardiac arrhythmias, and concerns over tumor formation after hiPSC-CM transplantation. Despite efforts in profiling epigenomic changes during cardiac differentiation, regulatory mechanisms underlying 5-methylcytosine (m5C) deposition in RNA m5C epitranscriptomic landscape during hiPSC-to-cardiomyocyte differentiation remain unclear. Herein, bisulfite RNA-sequencing analysis was conducted in human pluripotent stem cells (hPSCs) from three independent cellular origins, and their derived cardiomyocytes (hPSC-CM), metabolic-maturation of derived cardiomyocytes (hPSC-CM-lac) and biochemical-enhanced derived cardiomyocytes (hPSC-CM-TDI). Integrated analysis of differentially methylated RNA m5C profiles and transcriptome-wide expression facilitated the identification of m5C sites coupled to the cardiomyocyte differentiation and RNA-dependent regulatory mechanisms of stem cell pluripotency. The RNA m5C profiles in this dataset allow the evaluations of the m5C level and distribution of specific m5C loci and facilitate understanding of the m5C epitranscriptomic landscape in biological functions of hPSC-CM beyond in vivo transplantation barriers.

求助全文
通过发布文献求助,成功后即可免费获取论文全文。 去求助
来源期刊
Scientific Data
Scientific Data Social Sciences-Education
CiteScore
11.20
自引率
4.10%
发文量
689
审稿时长
16 weeks
期刊介绍: Scientific Data is an open-access journal focused on data, publishing descriptions of research datasets and articles on data sharing across natural sciences, medicine, engineering, and social sciences. Its goal is to enhance the sharing and reuse of scientific data, encourage broader data sharing, and acknowledge those who share their data. The journal primarily publishes Data Descriptors, which offer detailed descriptions of research datasets, including data collection methods and technical analyses validating data quality. These descriptors aim to facilitate data reuse rather than testing hypotheses or presenting new interpretations, methods, or in-depth analyses.
×
引用
GB/T 7714-2015
复制
MLA
复制
APA
复制
导出至
BibTeX EndNote RefMan NoteFirst NoteExpress
×
提示
您的信息不完整,为了账户安全,请先补充。
现在去补充
×
提示
您因"违规操作"
具体请查看互助需知
我知道了
×
提示
确定
请完成安全验证×
copy
已复制链接
快去分享给好友吧!
我知道了
右上角分享
点击右上角分享
0
联系我们:info@booksci.cn Book学术提供免费学术资源搜索服务,方便国内外学者检索中英文文献。致力于提供最便捷和优质的服务体验。 Copyright © 2023 布克学术 All rights reserved.
京ICP备2023020795号-1
ghs 京公网安备 11010802042870号
Book学术文献互助
Book学术文献互助群
群 号:604180095
Book学术官方微信