[2020-2023年厄瓜多尔疫苗接种或免疫接种所致严重事件国家咨询委员会的经验与挑战]。

IF 2.2 4区 医学 Q3 PUBLIC, ENVIRONMENTAL & OCCUPATIONAL HEALTH
Daniel Simancas-Racines, Juan Marcos Parise-Vasco, Sebastián Baldeón-Espinosa, Rosa R Aguinaga, Gabriela Vinueza-Valencia, Cristina Jacome, Jeannete Zurita, Cristina Bejar, Luis Bayas, Francisco Pérez-Tasigchana, Yndira Anchayhua, Carlos Andrés Pinto-Díaz, Helvert Felipe Molina-León, Gonzalo Baquero-Paret
{"title":"[2020-2023年厄瓜多尔疫苗接种或免疫接种所致严重事件国家咨询委员会的经验与挑战]。","authors":"Daniel Simancas-Racines, Juan Marcos Parise-Vasco, Sebastián Baldeón-Espinosa, Rosa R Aguinaga, Gabriela Vinueza-Valencia, Cristina Jacome, Jeannete Zurita, Cristina Bejar, Luis Bayas, Francisco Pérez-Tasigchana, Yndira Anchayhua, Carlos Andrés Pinto-Díaz, Helvert Felipe Molina-León, Gonzalo Baquero-Paret","doi":"10.26633/RPSP.2024.91","DOIUrl":null,"url":null,"abstract":"<p><strong>Objective: </strong>To describe the experiences of the National Advisory Commission on Serious Events Supposedly Attributable to Vaccination or Immunization (ESAVI) implemented in Ecuador for the period 2020-2023.</p><p><strong>Methods: </strong>A report analyzing the implementation, operations, and results of the National Advisory Commission on Serious ESAVI in Ecuador was prepared. A quantitative analysis of vaccination records was carried out, as well as a qualitative analysis based on expert interviews, reflecting the direct experiences and operational challenges faced by the members of the Commission.</p><p><strong>Results: </strong>Implementation of the Commission has allowed for the systematic recording and analysis of serious ESAVIs. Of 256 reported cases, 139 were analyzed: 59% were considered coincident events; 16.6%, unclassifiable; 6.5%, indeterminate; 5%, stress-related; 3.6% as events related to a programmatic error; and 9.4% as vaccine-related, which included allergic reactions, Guillain-Barré syndrome, and thrombosis, among others. The experts highlighted the need to improve staff training and technology infrastructure, and noted that the Commission played a crucial role in monitoring vaccine safety, as well as in increasing public confidence in vaccination processes.</p><p><strong>Conclusions: </strong>The National Advisory Commission has played an essential role in vaccine safety surveillance in Ecuador by ensuring reporting, causality analysis, and investigation of serious ESAVIs. Challenges were identified and will need to be addressed to maintain public trust in immunization programs.</p>","PeriodicalId":21264,"journal":{"name":"Revista Panamericana De Salud Publica-pan American Journal of Public Health","volume":"48 ","pages":"e91"},"PeriodicalIF":2.2000,"publicationDate":"2024-12-16","publicationTypes":"Journal Article","fieldsOfStudy":null,"isOpenAccess":false,"openAccessPdf":"https://www.ncbi.nlm.nih.gov/pmc/articles/PMC11648176/pdf/","citationCount":"0","resultStr":"{\"title\":\"[Experiences and Challenges of the Ecuadorean National Advisory Commission on Serious Events Supposedly Attributable to Vaccination or Immunization, 2020-2023Experiências e desafios da Comissão Consultiva Nacional sobre Eventos Supostamente Atribuíveis à Vacinação ou Imunização graves do Equador, 2020-2023].\",\"authors\":\"Daniel Simancas-Racines, Juan Marcos Parise-Vasco, Sebastián Baldeón-Espinosa, Rosa R Aguinaga, Gabriela Vinueza-Valencia, Cristina Jacome, Jeannete Zurita, Cristina Bejar, Luis Bayas, Francisco Pérez-Tasigchana, Yndira Anchayhua, Carlos Andrés Pinto-Díaz, Helvert Felipe Molina-León, Gonzalo Baquero-Paret\",\"doi\":\"10.26633/RPSP.2024.91\",\"DOIUrl\":null,\"url\":null,\"abstract\":\"<p><strong>Objective: </strong>To describe the experiences of the National Advisory Commission on Serious Events Supposedly Attributable to Vaccination or Immunization (ESAVI) implemented in Ecuador for the period 2020-2023.</p><p><strong>Methods: </strong>A report analyzing the implementation, operations, and results of the National Advisory Commission on Serious ESAVI in Ecuador was prepared. A quantitative analysis of vaccination records was carried out, as well as a qualitative analysis based on expert interviews, reflecting the direct experiences and operational challenges faced by the members of the Commission.</p><p><strong>Results: </strong>Implementation of the Commission has allowed for the systematic recording and analysis of serious ESAVIs. Of 256 reported cases, 139 were analyzed: 59% were considered coincident events; 16.6%, unclassifiable; 6.5%, indeterminate; 5%, stress-related; 3.6% as events related to a programmatic error; and 9.4% as vaccine-related, which included allergic reactions, Guillain-Barré syndrome, and thrombosis, among others. The experts highlighted the need to improve staff training and technology infrastructure, and noted that the Commission played a crucial role in monitoring vaccine safety, as well as in increasing public confidence in vaccination processes.</p><p><strong>Conclusions: </strong>The National Advisory Commission has played an essential role in vaccine safety surveillance in Ecuador by ensuring reporting, causality analysis, and investigation of serious ESAVIs. Challenges were identified and will need to be addressed to maintain public trust in immunization programs.</p>\",\"PeriodicalId\":21264,\"journal\":{\"name\":\"Revista Panamericana De Salud Publica-pan American Journal of Public Health\",\"volume\":\"48 \",\"pages\":\"e91\"},\"PeriodicalIF\":2.2000,\"publicationDate\":\"2024-12-16\",\"publicationTypes\":\"Journal Article\",\"fieldsOfStudy\":null,\"isOpenAccess\":false,\"openAccessPdf\":\"https://www.ncbi.nlm.nih.gov/pmc/articles/PMC11648176/pdf/\",\"citationCount\":\"0\",\"resultStr\":null,\"platform\":\"Semanticscholar\",\"paperid\":null,\"PeriodicalName\":\"Revista Panamericana De Salud Publica-pan American Journal of Public Health\",\"FirstCategoryId\":\"3\",\"ListUrlMain\":\"https://doi.org/10.26633/RPSP.2024.91\",\"RegionNum\":4,\"RegionCategory\":\"医学\",\"ArticlePicture\":[],\"TitleCN\":null,\"AbstractTextCN\":null,\"PMCID\":null,\"EPubDate\":\"2024/1/1 0:00:00\",\"PubModel\":\"eCollection\",\"JCR\":\"Q3\",\"JCRName\":\"PUBLIC, ENVIRONMENTAL & OCCUPATIONAL HEALTH\",\"Score\":null,\"Total\":0}","platform":"Semanticscholar","paperid":null,"PeriodicalName":"Revista Panamericana De Salud Publica-pan American Journal of Public Health","FirstCategoryId":"3","ListUrlMain":"https://doi.org/10.26633/RPSP.2024.91","RegionNum":4,"RegionCategory":"医学","ArticlePicture":[],"TitleCN":null,"AbstractTextCN":null,"PMCID":null,"EPubDate":"2024/1/1 0:00:00","PubModel":"eCollection","JCR":"Q3","JCRName":"PUBLIC, ENVIRONMENTAL & OCCUPATIONAL HEALTH","Score":null,"Total":0}
引用次数: 0

摘要

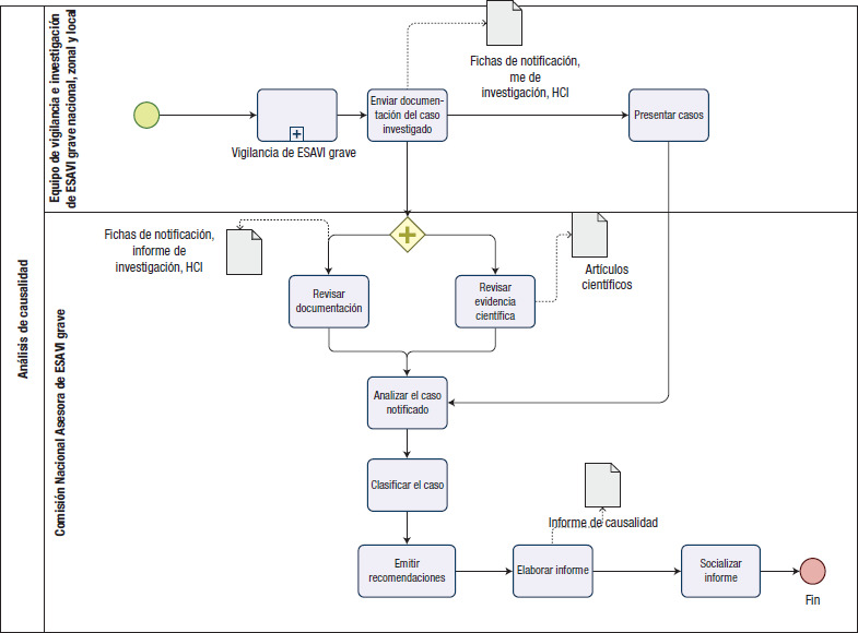
目的:描述2020-2023年期间在厄瓜多尔实施的疫苗接种或免疫可能归因于严重事件国家咨询委员会(ESAVI)的经验。方法:编写一份报告,分析厄瓜多尔严重ESAVI国家咨询委员会的实施、操作和结果。对疫苗接种记录进行了定量分析,并根据专家访谈进行了定性分析,反映了委员会成员的直接经验和面临的业务挑战。结果:委员会的实施使严重ESAVIs的系统记录和分析成为可能。在256例报告病例中,分析了139例:59%被认为是巧合事件;16.6%,不可归类的;6.5%,不确定的;5%,与压力相关的;3.6%为与编程错误相关的事件;9.4%是与疫苗相关的,包括过敏反应、格林-巴罗综合征和血栓形成等。专家们强调有必要改进工作人员培训和技术基础设施,并指出该委员会在监测疫苗安全以及提高公众对疫苗接种过程的信心方面发挥了关键作用。结论:国家咨询委员会通过确保严重ESAVIs的报告、因果关系分析和调查,在厄瓜多尔的疫苗安全监测中发挥了重要作用。已经确定了需要解决的挑战,以保持公众对免疫规划的信任。
本文章由计算机程序翻译,如有差异,请以英文原文为准。

[Experiences and Challenges of the Ecuadorean National Advisory Commission on Serious Events Supposedly Attributable to Vaccination or Immunization, 2020-2023Experiências e desafios da Comissão Consultiva Nacional sobre Eventos Supostamente Atribuíveis à Vacinação ou Imunização graves do Equador, 2020-2023].

[Experiences and Challenges of the Ecuadorean National Advisory Commission on Serious Events Supposedly Attributable to Vaccination or Immunization, 2020-2023Experiências e desafios da Comissão Consultiva Nacional sobre Eventos Supostamente Atribuíveis à Vacinação ou Imunização graves do Equador, 2020-2023].

[Experiences and Challenges of the Ecuadorean National Advisory Commission on Serious Events Supposedly Attributable to Vaccination or Immunization, 2020-2023Experiências e desafios da Comissão Consultiva Nacional sobre Eventos Supostamente Atribuíveis à Vacinação ou Imunização graves do Equador, 2020-2023].

[Experiences and Challenges of the Ecuadorean National Advisory Commission on Serious Events Supposedly Attributable to Vaccination or Immunization, 2020-2023Experiências e desafios da Comissão Consultiva Nacional sobre Eventos Supostamente Atribuíveis à Vacinação ou Imunização graves do Equador, 2020-2023].

Objective: To describe the experiences of the National Advisory Commission on Serious Events Supposedly Attributable to Vaccination or Immunization (ESAVI) implemented in Ecuador for the period 2020-2023.

Methods: A report analyzing the implementation, operations, and results of the National Advisory Commission on Serious ESAVI in Ecuador was prepared. A quantitative analysis of vaccination records was carried out, as well as a qualitative analysis based on expert interviews, reflecting the direct experiences and operational challenges faced by the members of the Commission.

Results: Implementation of the Commission has allowed for the systematic recording and analysis of serious ESAVIs. Of 256 reported cases, 139 were analyzed: 59% were considered coincident events; 16.6%, unclassifiable; 6.5%, indeterminate; 5%, stress-related; 3.6% as events related to a programmatic error; and 9.4% as vaccine-related, which included allergic reactions, Guillain-Barré syndrome, and thrombosis, among others. The experts highlighted the need to improve staff training and technology infrastructure, and noted that the Commission played a crucial role in monitoring vaccine safety, as well as in increasing public confidence in vaccination processes.

Conclusions: The National Advisory Commission has played an essential role in vaccine safety surveillance in Ecuador by ensuring reporting, causality analysis, and investigation of serious ESAVIs. Challenges were identified and will need to be addressed to maintain public trust in immunization programs.

求助全文
通过发布文献求助,成功后即可免费获取论文全文。 去求助
来源期刊
CiteScore
4.10
自引率
3.80%
发文量
222
审稿时长
20 weeks
×
引用
GB/T 7714-2015
复制
MLA
复制
APA
复制
导出至
BibTeX EndNote RefMan NoteFirst NoteExpress
×
提示
您的信息不完整,为了账户安全,请先补充。
现在去补充
×
提示
您因"违规操作"
具体请查看互助需知
我知道了
×
提示
确定
请完成安全验证×
copy
已复制链接
快去分享给好友吧!
我知道了
右上角分享
点击右上角分享
0
联系我们:info@booksci.cn Book学术提供免费学术资源搜索服务,方便国内外学者检索中英文文献。致力于提供最便捷和优质的服务体验。 Copyright © 2023 布克学术 All rights reserved.
京ICP备2023020795号-1
ghs 京公网安备 11010802042870号
Book学术文献互助
Book学术文献互助群
群 号:604180095
Book学术官方微信