Wnt5a通过破骨细胞激活,在注射胶原蛋白的SKG小鼠中加剧病理性骨特征和小梁骨丢失。

IF 3.3 3区 生物学 Q3 BIOCHEMISTRY & MOLECULAR BIOLOGY
BMB Reports Pub Date : 2025-02-01
Min Whangbo, Eunae Ko, Dongju Kim, Chanhyeok Jeon, Hye-Ryeong Jo, Seung Hoon Lee, Jeehee Youn, Sungsin Jo, Tae-Hwan Kim
{"title":"Wnt5a通过破骨细胞激活,在注射胶原蛋白的SKG小鼠中加剧病理性骨特征和小梁骨丢失。","authors":"Min Whangbo, Eunae Ko, Dongju Kim, Chanhyeok Jeon, Hye-Ryeong Jo, Seung Hoon Lee, Jeehee Youn, Sungsin Jo, Tae-Hwan Kim","doi":"","DOIUrl":null,"url":null,"abstract":"<p><p>Many studies on osteoblasts have suggested that Wnt5a plays a crucial role in excessive osteoblast activity, which is responsible for ectopic new bone formation, but research on osteoclasts in ankylosing spondylitis (AS) remains relatively limited. This study aimed to explore whether Wnt5a influences osteoclastmediated bone resorption in curdlan-injected SKG mice, a model that mimics AS. Compared to the Vehicle group, the Wnt5a treatment group exhibited statistically higher clinical arthritis scores and increased hindpaw thickness values. Micro- computed tomography (microCT) analysis of hindpaws revealed a significant increase in inflamed and ectopic bone density in the Wnt5a-treated group compared to the Vehicle group. Histological examination also showed pronounced inflammation and structural bone damage in the bone marrow of ankles in the Wnt5a-treated group. Intriguingly, microCT analysis of the femur revealed that trabecular bone loss was markedly observed in the Wnt5a-treated group. Both the number of TRAP-positive osteoclasts and their activity were statistically greater in the Wnt5a-treated group compared to the Vehicle group. Serum markers of bone resorption, but not bone formation, were also significantly elevated in the Wnt5a-treated group. Notably, promotion of osteoclast differentiation by Wnt5a was inhibited following treatment with anti-Wnt5a. These findings suggest that targeting Wnt5a could be a promising strategy for mitigating pathological bone features in AS by modulating osteoclast activity. [BMB Reports 2025; 58(2): 75-81].</p>","PeriodicalId":9010,"journal":{"name":"BMB Reports","volume":" ","pages":"75-81"},"PeriodicalIF":3.3000,"publicationDate":"2025-02-01","publicationTypes":"Journal Article","fieldsOfStudy":null,"isOpenAccess":false,"openAccessPdf":"https://www.ncbi.nlm.nih.gov/pmc/articles/PMC11875747/pdf/","citationCount":"0","resultStr":"{\"title\":\"Wnt5a exacerbates pathological bone features and trabecular bone loss in curdlan-injected SKG mice via osteoclast activation.\",\"authors\":\"Min Whangbo, Eunae Ko, Dongju Kim, Chanhyeok Jeon, Hye-Ryeong Jo, Seung Hoon Lee, Jeehee Youn, Sungsin Jo, Tae-Hwan Kim\",\"doi\":\"\",\"DOIUrl\":null,\"url\":null,\"abstract\":\"<p><p>Many studies on osteoblasts have suggested that Wnt5a plays a crucial role in excessive osteoblast activity, which is responsible for ectopic new bone formation, but research on osteoclasts in ankylosing spondylitis (AS) remains relatively limited. This study aimed to explore whether Wnt5a influences osteoclastmediated bone resorption in curdlan-injected SKG mice, a model that mimics AS. Compared to the Vehicle group, the Wnt5a treatment group exhibited statistically higher clinical arthritis scores and increased hindpaw thickness values. Micro- computed tomography (microCT) analysis of hindpaws revealed a significant increase in inflamed and ectopic bone density in the Wnt5a-treated group compared to the Vehicle group. Histological examination also showed pronounced inflammation and structural bone damage in the bone marrow of ankles in the Wnt5a-treated group. Intriguingly, microCT analysis of the femur revealed that trabecular bone loss was markedly observed in the Wnt5a-treated group. Both the number of TRAP-positive osteoclasts and their activity were statistically greater in the Wnt5a-treated group compared to the Vehicle group. Serum markers of bone resorption, but not bone formation, were also significantly elevated in the Wnt5a-treated group. Notably, promotion of osteoclast differentiation by Wnt5a was inhibited following treatment with anti-Wnt5a. These findings suggest that targeting Wnt5a could be a promising strategy for mitigating pathological bone features in AS by modulating osteoclast activity. [BMB Reports 2025; 58(2): 75-81].</p>\",\"PeriodicalId\":9010,\"journal\":{\"name\":\"BMB Reports\",\"volume\":\" \",\"pages\":\"75-81\"},\"PeriodicalIF\":3.3000,\"publicationDate\":\"2025-02-01\",\"publicationTypes\":\"Journal Article\",\"fieldsOfStudy\":null,\"isOpenAccess\":false,\"openAccessPdf\":\"https://www.ncbi.nlm.nih.gov/pmc/articles/PMC11875747/pdf/\",\"citationCount\":\"0\",\"resultStr\":null,\"platform\":\"Semanticscholar\",\"paperid\":null,\"PeriodicalName\":\"BMB Reports\",\"FirstCategoryId\":\"99\",\"ListUrlMain\":\"\",\"RegionNum\":3,\"RegionCategory\":\"生物学\",\"ArticlePicture\":[],\"TitleCN\":null,\"AbstractTextCN\":null,\"PMCID\":null,\"EPubDate\":\"\",\"PubModel\":\"\",\"JCR\":\"Q3\",\"JCRName\":\"BIOCHEMISTRY & MOLECULAR BIOLOGY\",\"Score\":null,\"Total\":0}","platform":"Semanticscholar","paperid":null,"PeriodicalName":"BMB Reports","FirstCategoryId":"99","ListUrlMain":"","RegionNum":3,"RegionCategory":"生物学","ArticlePicture":[],"TitleCN":null,"AbstractTextCN":null,"PMCID":null,"EPubDate":"","PubModel":"","JCR":"Q3","JCRName":"BIOCHEMISTRY & MOLECULAR BIOLOGY","Score":null,"Total":0}
引用次数: 0

摘要

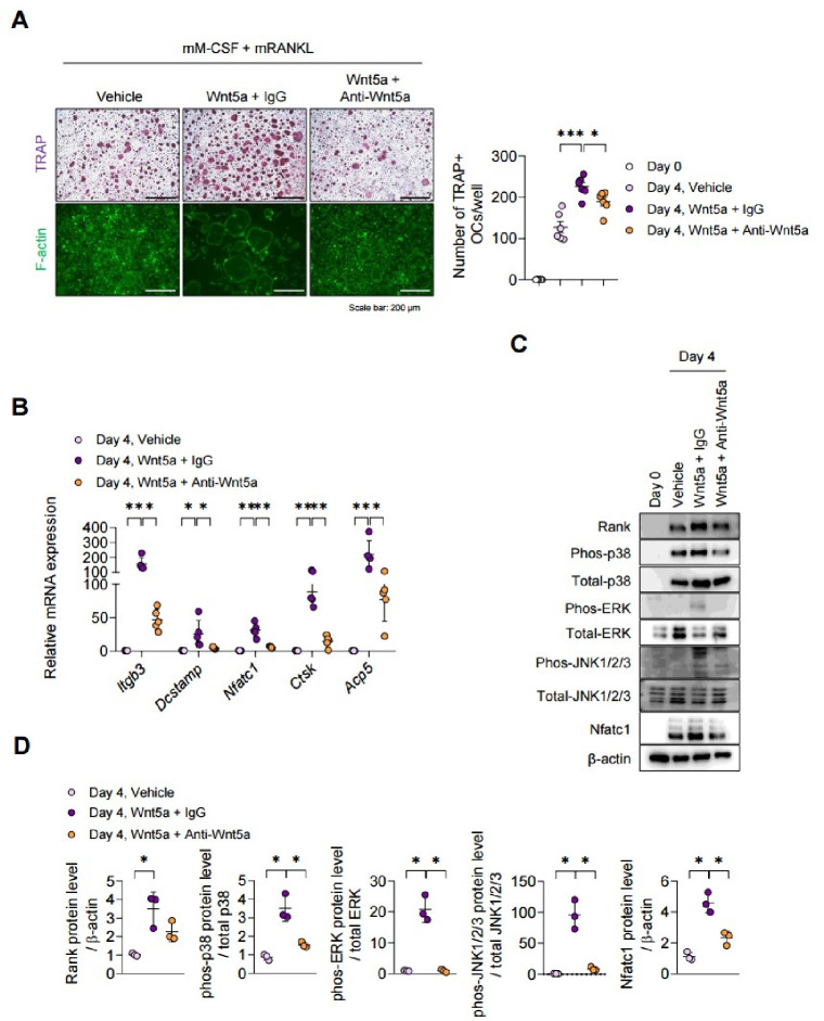
许多关于成骨细胞的研究表明,Wnt5a在成骨细胞活性过高中起着至关重要的作用,而成骨细胞活性过高是导致异位新骨形成的原因,但关于破骨细胞在强直性脊柱炎(AS)中的研究相对有限。本研究旨在探讨Wnt5a是否影响破骨细胞介导的骨吸收注射胶原蛋白SKG小鼠,一个模拟AS的模型。与Vehicle组相比,Wnt5a治疗组表现出更高的临床关节炎评分和增加的后爪厚度值。后肢的微计算机断层扫描(microCT)分析显示,与Vehicle组相比,wnt5a处理组的炎症和异位骨密度显著增加。组织学检查也显示wnt5a治疗组踝关节骨髓明显炎症和结构性骨损伤。有趣的是,股骨的微ct分析显示,在wnt5a治疗组中观察到明显的骨小梁丢失。与Vehicle组相比,wnt5a处理组的trap阳性破骨细胞数量和活性均有统计学意义上的增加。在wnt5a处理组,骨吸收的血清标志物,而不是骨形成,也显著升高。值得注意的是,在抗Wnt5a治疗后,Wnt5a对破骨细胞分化的促进作用被抑制。这些发现表明,靶向Wnt5a可能是通过调节破骨细胞活性来减轻AS病理性骨特征的一种有希望的策略。
本文章由计算机程序翻译,如有差异,请以英文原文为准。

Wnt5a exacerbates pathological bone features and trabecular bone loss in curdlan-injected SKG mice via osteoclast activation.

Wnt5a exacerbates pathological bone features and trabecular bone loss in curdlan-injected SKG mice via osteoclast activation.

Wnt5a exacerbates pathological bone features and trabecular bone loss in curdlan-injected SKG mice via osteoclast activation.

Wnt5a exacerbates pathological bone features and trabecular bone loss in curdlan-injected SKG mice via osteoclast activation.

Many studies on osteoblasts have suggested that Wnt5a plays a crucial role in excessive osteoblast activity, which is responsible for ectopic new bone formation, but research on osteoclasts in ankylosing spondylitis (AS) remains relatively limited. This study aimed to explore whether Wnt5a influences osteoclastmediated bone resorption in curdlan-injected SKG mice, a model that mimics AS. Compared to the Vehicle group, the Wnt5a treatment group exhibited statistically higher clinical arthritis scores and increased hindpaw thickness values. Micro- computed tomography (microCT) analysis of hindpaws revealed a significant increase in inflamed and ectopic bone density in the Wnt5a-treated group compared to the Vehicle group. Histological examination also showed pronounced inflammation and structural bone damage in the bone marrow of ankles in the Wnt5a-treated group. Intriguingly, microCT analysis of the femur revealed that trabecular bone loss was markedly observed in the Wnt5a-treated group. Both the number of TRAP-positive osteoclasts and their activity were statistically greater in the Wnt5a-treated group compared to the Vehicle group. Serum markers of bone resorption, but not bone formation, were also significantly elevated in the Wnt5a-treated group. Notably, promotion of osteoclast differentiation by Wnt5a was inhibited following treatment with anti-Wnt5a. These findings suggest that targeting Wnt5a could be a promising strategy for mitigating pathological bone features in AS by modulating osteoclast activity. [BMB Reports 2025; 58(2): 75-81].

求助全文
通过发布文献求助,成功后即可免费获取论文全文。 去求助
来源期刊
BMB Reports
BMB Reports 生物-生化与分子生物学
CiteScore
5.10
自引率
7.90%
发文量
141
审稿时长
1 months
期刊介绍: The BMB Reports (BMB Rep, established in 1968) is published at the end of every month by Korean Society for Biochemistry and Molecular Biology. Copyright is reserved by the Society. The journal publishes short articles and mini reviews. We expect that the BMB Reports will deliver the new scientific findings and knowledge to our readers in fast and timely manner.
×
引用
GB/T 7714-2015
复制
MLA
复制
APA
复制
导出至
BibTeX EndNote RefMan NoteFirst NoteExpress
×
提示
您的信息不完整,为了账户安全,请先补充。
现在去补充
×
提示
您因"违规操作"
具体请查看互助需知
我知道了
×
提示
确定
请完成安全验证×
copy
已复制链接
快去分享给好友吧!
我知道了
右上角分享
点击右上角分享
0
联系我们:info@booksci.cn Book学术提供免费学术资源搜索服务,方便国内外学者检索中英文文献。致力于提供最便捷和优质的服务体验。 Copyright © 2023 布克学术 All rights reserved.
京ICP备2023020795号-1
ghs 京公网安备 11010802042870号
Book学术文献互助
Book学术文献互助群
群 号:604180095
Book学术官方微信