使用光学技术评估电离辐射对生物样本的影响。

IF 2 4区 医学 Q2 BIOLOGY
Hideaki Fujita, Tomonobu M Watanabe
{"title":"使用光学技术评估电离辐射对生物样本的影响。","authors":"Hideaki Fujita, Tomonobu M Watanabe","doi":"10.1093/jrr/rrae016","DOIUrl":null,"url":null,"abstract":"<p><p>Radiation induces various changes in biological specimens; however, the evaluation of these changes is usually complicated and can be achieved only through investment in time and labor. Optical methods reduce the cost of such evaluations as they require less pretreatment of the sample, are adaptable to high-throughput screening and are easy to automate. Optical methods are also advantageous, owing to their real-time and onsite evaluation capabilities. Here, we discuss three optical technologies to evaluate the effects of radiation on biological samples: single-molecule tracking microscopy to evaluate the changes in the physical properties of DNA, Raman spectral microscopy for dosimetry using human hair and second-harmonic generation microscopy to evaluate the effect of radiation on the differentiation of stem cells. These technologies can also be combined for more detailed information and are applicable to other biological samples. Although optical methods are not commonly used to evaluate the effects of radiation, advances in this technology may facilitate the easy and rapid assessment of radiation effects on biological samples.</p>","PeriodicalId":16922,"journal":{"name":"Journal of Radiation Research","volume":"65 Supplement_1","pages":"i117-i125"},"PeriodicalIF":2.0000,"publicationDate":"2024-12-16","publicationTypes":"Journal Article","fieldsOfStudy":null,"isOpenAccess":false,"openAccessPdf":"https://www.ncbi.nlm.nih.gov/pmc/articles/PMC11647921/pdf/","citationCount":"0","resultStr":"{\"title\":\"Use of optical techniques to evaluate the ionizing radiation effects on biological specimens.\",\"authors\":\"Hideaki Fujita, Tomonobu M Watanabe\",\"doi\":\"10.1093/jrr/rrae016\",\"DOIUrl\":null,\"url\":null,\"abstract\":\"<p><p>Radiation induces various changes in biological specimens; however, the evaluation of these changes is usually complicated and can be achieved only through investment in time and labor. Optical methods reduce the cost of such evaluations as they require less pretreatment of the sample, are adaptable to high-throughput screening and are easy to automate. Optical methods are also advantageous, owing to their real-time and onsite evaluation capabilities. Here, we discuss three optical technologies to evaluate the effects of radiation on biological samples: single-molecule tracking microscopy to evaluate the changes in the physical properties of DNA, Raman spectral microscopy for dosimetry using human hair and second-harmonic generation microscopy to evaluate the effect of radiation on the differentiation of stem cells. These technologies can also be combined for more detailed information and are applicable to other biological samples. Although optical methods are not commonly used to evaluate the effects of radiation, advances in this technology may facilitate the easy and rapid assessment of radiation effects on biological samples.</p>\",\"PeriodicalId\":16922,\"journal\":{\"name\":\"Journal of Radiation Research\",\"volume\":\"65 Supplement_1\",\"pages\":\"i117-i125\"},\"PeriodicalIF\":2.0000,\"publicationDate\":\"2024-12-16\",\"publicationTypes\":\"Journal Article\",\"fieldsOfStudy\":null,\"isOpenAccess\":false,\"openAccessPdf\":\"https://www.ncbi.nlm.nih.gov/pmc/articles/PMC11647921/pdf/\",\"citationCount\":\"0\",\"resultStr\":null,\"platform\":\"Semanticscholar\",\"paperid\":null,\"PeriodicalName\":\"Journal of Radiation Research\",\"FirstCategoryId\":\"3\",\"ListUrlMain\":\"https://doi.org/10.1093/jrr/rrae016\",\"RegionNum\":4,\"RegionCategory\":\"医学\",\"ArticlePicture\":[],\"TitleCN\":null,\"AbstractTextCN\":null,\"PMCID\":null,\"EPubDate\":\"\",\"PubModel\":\"\",\"JCR\":\"Q2\",\"JCRName\":\"BIOLOGY\",\"Score\":null,\"Total\":0}","platform":"Semanticscholar","paperid":null,"PeriodicalName":"Journal of Radiation Research","FirstCategoryId":"3","ListUrlMain":"https://doi.org/10.1093/jrr/rrae016","RegionNum":4,"RegionCategory":"医学","ArticlePicture":[],"TitleCN":null,"AbstractTextCN":null,"PMCID":null,"EPubDate":"","PubModel":"","JCR":"Q2","JCRName":"BIOLOGY","Score":null,"Total":0}
引用次数: 0

摘要

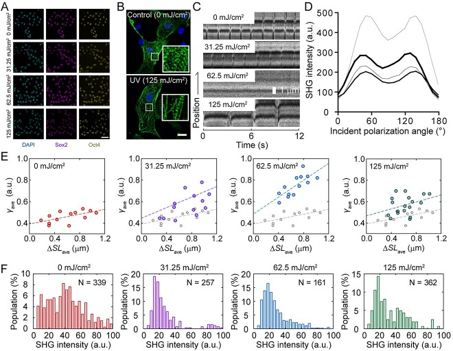
辐射引起生物标本的各种变化;然而,对这些变化的评估通常是复杂的,只能通过投入时间和人力来实现。光学方法降低了这种评估的成本,因为它们需要较少的样品预处理,适用于高通量筛选,并且易于自动化。光学方法也有优势,因为它们具有实时和现场评估能力。在这里,我们讨论了三种用于评估辐射对生物样品影响的光学技术:单分子跟踪显微镜用于评估DNA物理性质的变化,拉曼光谱显微镜用于使用人类头发进行剂量测定,二次谐波显微镜用于评估辐射对干细胞分化的影响。这些技术也可以结合起来获得更详细的信息,并适用于其他生物样品。虽然光学方法不常用来评估辐射的影响,但这项技术的进步可能有助于简单和快速地评估辐射对生物样品的影响。
本文章由计算机程序翻译,如有差异,请以英文原文为准。

Use of optical techniques to evaluate the ionizing radiation effects on biological specimens.

Use of optical techniques to evaluate the ionizing radiation effects on biological specimens.

Use of optical techniques to evaluate the ionizing radiation effects on biological specimens.

Use of optical techniques to evaluate the ionizing radiation effects on biological specimens.

Radiation induces various changes in biological specimens; however, the evaluation of these changes is usually complicated and can be achieved only through investment in time and labor. Optical methods reduce the cost of such evaluations as they require less pretreatment of the sample, are adaptable to high-throughput screening and are easy to automate. Optical methods are also advantageous, owing to their real-time and onsite evaluation capabilities. Here, we discuss three optical technologies to evaluate the effects of radiation on biological samples: single-molecule tracking microscopy to evaluate the changes in the physical properties of DNA, Raman spectral microscopy for dosimetry using human hair and second-harmonic generation microscopy to evaluate the effect of radiation on the differentiation of stem cells. These technologies can also be combined for more detailed information and are applicable to other biological samples. Although optical methods are not commonly used to evaluate the effects of radiation, advances in this technology may facilitate the easy and rapid assessment of radiation effects on biological samples.

求助全文
通过发布文献求助,成功后即可免费获取论文全文。 去求助
来源期刊
CiteScore
3.60
自引率
5.00%
发文量
86
审稿时长
4-8 weeks
期刊介绍: The Journal of Radiation Research (JRR) is an official journal of The Japanese Radiation Research Society (JRRS), and the Japanese Society for Radiation Oncology (JASTRO). Since its launch in 1960 as the official journal of the JRRS, the journal has published scientific articles in radiation science in biology, chemistry, physics, epidemiology, and environmental sciences. JRR broadened its scope to include oncology in 2009, when JASTRO partnered with the JRRS to publish the journal. Articles considered fall into two broad categories: Oncology & Medicine - including all aspects of research with patients that impacts on the treatment of cancer using radiation. Papers which cover related radiation therapies, radiation dosimetry, and those describing the basis for treatment methods including techniques, are also welcomed. Clinical case reports are not acceptable. Radiation Research - basic science studies of radiation effects on livings in the area of physics, chemistry, biology, epidemiology and environmental sciences. Please be advised that JRR does not accept any papers of pure physics or chemistry. The journal is bimonthly, and is edited and published by the JRR Editorial Committee.
×
引用
GB/T 7714-2015
复制
MLA
复制
APA
复制
导出至
BibTeX EndNote RefMan NoteFirst NoteExpress
×
提示
您的信息不完整,为了账户安全,请先补充。
现在去补充
×
提示
您因"违规操作"
具体请查看互助需知
我知道了
×
提示
确定
请完成安全验证×
copy
已复制链接
快去分享给好友吧!
我知道了
右上角分享
点击右上角分享
0
联系我们:info@booksci.cn Book学术提供免费学术资源搜索服务,方便国内外学者检索中英文文献。致力于提供最便捷和优质的服务体验。 Copyright © 2023 布克学术 All rights reserved.
京ICP备2023020795号-1
ghs 京公网安备 11010802042870号
Book学术文献互助
Book学术文献互助群
群 号:604180095
Book学术官方微信