在认知健康的70岁老人中,脑脊液中脑源性蛋白的水平与脑室容量相关。

IF 3.3 3区 医学 Q2 BIOCHEMICAL RESEARCH METHODS
Sofia Bergström, Sára Mravinacová, Olof Lindberg, Anna Zettergren, Eric Westman, Lars-Olof Wahlund, Kaj Blennow, Henrik Zetterberg, Silke Kern, Ingmar Skoog, Anna Månberg
{"title":"在认知健康的70岁老人中,脑脊液中脑源性蛋白的水平与脑室容量相关。","authors":"Sofia Bergström, Sára Mravinacová, Olof Lindberg, Anna Zettergren, Eric Westman, Lars-Olof Wahlund, Kaj Blennow, Henrik Zetterberg, Silke Kern, Ingmar Skoog, Anna Månberg","doi":"10.1186/s12014-024-09517-1","DOIUrl":null,"url":null,"abstract":"<p><strong>Background: </strong>The effect of varying brain ventricular volume on the cerebrospinal fluid (CSF) proteome has been discussed as possible confounding factors in comparative protein level analyses. However, the relationship between CSF volume and protein levels remains largely unexplored. Moreover, the few existing studies provide conflicting findings, indicating the need for further research.</p><p><strong>Methods: </strong>Here, we explored the association between levels of 88 pre-selected CSF proteins and ventricular volume derived from magnetic resonance imaging (MRI) measurements in 157 cognitively healthy 70-year-olds from the H70 Gothenburg Birth Cohort Studies, including individuals with and without pathological levels of Alzheimer's disease (AD) CSF markers (n = 123 and 34, respectively). Both left and right lateral, the inferior horn as well as the third and the fourth ventricular volumes were measured. Different antibody-based methods were employed for the protein measurements, with most being analyzed using a multiplex bead-based microarray technology. Furthermore, the associations between the protein levels and cortical thickness, fractional anisotropy, and mean diffusivity were assessed.</p><p><strong>Results: </strong>CSF levels of many brain-derived proteins correlated with ventricular volumes in A-T- individuals, with lower levels in individuals with larger ventricles. The strongest negative correlations with total ventricular volume were observed for neurocan (NCAN) and neurosecretory protein VGF (rho = -0.34 for both). Significant negative correlations were observed also for amyloid beta (Ab) 38, Ab40, total tau (t-tau), and phosphorylated tau (p-tau), with correlation ranging between - 0.34 and - 0.28, while no association was observed between ventricular volumes and Ab42 or neurofilament light chain (NfL). Proteins with negative correlations to ventricular volumes further demonstrated negative correlations to mean diffusivity and positive correlation to fractional anisotropy. However, only weak or no correlations were observed between the CSF protein levels and cortical thickness. A + T + individuals demonstrated higher CSF protein levels compared to A-T- individuals with the most significant differences observed for neurogranin (NRGN) and synuclein beta (SNCB).</p><p><strong>Conclusions: </strong>Our findings suggest that the levels of many brain-derived proteins in CSF may be subjected to dilution effects depending on the size of the brain ventricles in healthy individuals without AD pathology. This phenomenon could potentially contribute to the inter-individual variations observed in CSF proteomic studies.</p>","PeriodicalId":10468,"journal":{"name":"Clinical proteomics","volume":"21 1","pages":"65"},"PeriodicalIF":3.3000,"publicationDate":"2024-12-12","publicationTypes":"Journal Article","fieldsOfStudy":null,"isOpenAccess":false,"openAccessPdf":"https://www.ncbi.nlm.nih.gov/pmc/articles/PMC11636040/pdf/","citationCount":"0","resultStr":"{\"title\":\"CSF levels of brain-derived proteins correlate with brain ventricular volume in cognitively healthy 70-year-olds.\",\"authors\":\"Sofia Bergström, Sára Mravinacová, Olof Lindberg, Anna Zettergren, Eric Westman, Lars-Olof Wahlund, Kaj Blennow, Henrik Zetterberg, Silke Kern, Ingmar Skoog, Anna Månberg\",\"doi\":\"10.1186/s12014-024-09517-1\",\"DOIUrl\":null,\"url\":null,\"abstract\":\"<p><strong>Background: </strong>The effect of varying brain ventricular volume on the cerebrospinal fluid (CSF) proteome has been discussed as possible confounding factors in comparative protein level analyses. However, the relationship between CSF volume and protein levels remains largely unexplored. Moreover, the few existing studies provide conflicting findings, indicating the need for further research.</p><p><strong>Methods: </strong>Here, we explored the association between levels of 88 pre-selected CSF proteins and ventricular volume derived from magnetic resonance imaging (MRI) measurements in 157 cognitively healthy 70-year-olds from the H70 Gothenburg Birth Cohort Studies, including individuals with and without pathological levels of Alzheimer's disease (AD) CSF markers (n = 123 and 34, respectively). Both left and right lateral, the inferior horn as well as the third and the fourth ventricular volumes were measured. Different antibody-based methods were employed for the protein measurements, with most being analyzed using a multiplex bead-based microarray technology. Furthermore, the associations between the protein levels and cortical thickness, fractional anisotropy, and mean diffusivity were assessed.</p><p><strong>Results: </strong>CSF levels of many brain-derived proteins correlated with ventricular volumes in A-T- individuals, with lower levels in individuals with larger ventricles. The strongest negative correlations with total ventricular volume were observed for neurocan (NCAN) and neurosecretory protein VGF (rho = -0.34 for both). Significant negative correlations were observed also for amyloid beta (Ab) 38, Ab40, total tau (t-tau), and phosphorylated tau (p-tau), with correlation ranging between - 0.34 and - 0.28, while no association was observed between ventricular volumes and Ab42 or neurofilament light chain (NfL). Proteins with negative correlations to ventricular volumes further demonstrated negative correlations to mean diffusivity and positive correlation to fractional anisotropy. However, only weak or no correlations were observed between the CSF protein levels and cortical thickness. A + T + individuals demonstrated higher CSF protein levels compared to A-T- individuals with the most significant differences observed for neurogranin (NRGN) and synuclein beta (SNCB).</p><p><strong>Conclusions: </strong>Our findings suggest that the levels of many brain-derived proteins in CSF may be subjected to dilution effects depending on the size of the brain ventricles in healthy individuals without AD pathology. This phenomenon could potentially contribute to the inter-individual variations observed in CSF proteomic studies.</p>\",\"PeriodicalId\":10468,\"journal\":{\"name\":\"Clinical proteomics\",\"volume\":\"21 1\",\"pages\":\"65\"},\"PeriodicalIF\":3.3000,\"publicationDate\":\"2024-12-12\",\"publicationTypes\":\"Journal Article\",\"fieldsOfStudy\":null,\"isOpenAccess\":false,\"openAccessPdf\":\"https://www.ncbi.nlm.nih.gov/pmc/articles/PMC11636040/pdf/\",\"citationCount\":\"0\",\"resultStr\":null,\"platform\":\"Semanticscholar\",\"paperid\":null,\"PeriodicalName\":\"Clinical proteomics\",\"FirstCategoryId\":\"3\",\"ListUrlMain\":\"https://doi.org/10.1186/s12014-024-09517-1\",\"RegionNum\":3,\"RegionCategory\":\"医学\",\"ArticlePicture\":[],\"TitleCN\":null,\"AbstractTextCN\":null,\"PMCID\":null,\"EPubDate\":\"\",\"PubModel\":\"\",\"JCR\":\"Q2\",\"JCRName\":\"BIOCHEMICAL RESEARCH METHODS\",\"Score\":null,\"Total\":0}","platform":"Semanticscholar","paperid":null,"PeriodicalName":"Clinical proteomics","FirstCategoryId":"3","ListUrlMain":"https://doi.org/10.1186/s12014-024-09517-1","RegionNum":3,"RegionCategory":"医学","ArticlePicture":[],"TitleCN":null,"AbstractTextCN":null,"PMCID":null,"EPubDate":"","PubModel":"","JCR":"Q2","JCRName":"BIOCHEMICAL RESEARCH METHODS","Score":null,"Total":0}
引用次数: 0

摘要

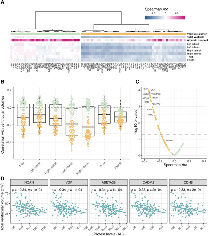
背景:不同脑室容量对脑脊液(CSF)蛋白质组的影响已被讨论为比较蛋白质水平分析中可能的混杂因素。然而,脑脊液体积和蛋白质水平之间的关系在很大程度上仍未被探索。此外,现有的少数研究提供了相互矛盾的结果,表明需要进一步研究。方法:在这里,我们研究了来自H70哥德堡出生队列研究的157名认知健康的70岁老人的88种预先选择的脑脊液蛋白水平与心室容积之间的关系,包括有和没有阿尔茨海默病(AD)脑脊液标志物病理水平的个体(n = 123和34)。测量左、右外侧、下角以及第三、第四心室容积。蛋白质测量采用了不同的基于抗体的方法,其中大多数使用基于多路微阵列的微阵列技术进行分析。此外,还评估了蛋白质水平与皮质厚度、分数各向异性和平均扩散率之间的关系。结果:脑脊液中许多脑源性蛋白的水平与A-T个体的心室容量相关,脑室较大的个体的脑脊液中许多脑源性蛋白的水平较低。神经can (NCAN)和神经分泌蛋白VGF与总心室容积呈显著负相关(rho = -0.34)。β淀粉样蛋白(Ab) 38、Ab40、总tau蛋白(t-tau)和磷酸化tau蛋白(p-tau)也观察到显著的负相关,相关性范围在- 0.34和- 0.28之间,而心室容积与Ab42或神经丝轻链(NfL)之间没有相关性。与心室容积负相关的蛋白质进一步表明与平均扩散率负相关,与分数各向异性正相关。然而,脑脊液蛋白水平与皮层厚度之间仅存在弱相关性或无相关性。与A-T-个体相比,A + T +个体表现出更高的CSF蛋白水平,其中神经颗粒蛋白(NRGN)和突触核蛋白β (SNCB)的差异最为显著。结论:我们的研究结果表明,在没有AD病理的健康个体中,脑脊液中许多脑源性蛋白的水平可能受到脑室大小的稀释效应的影响。这种现象可能有助于脑脊液蛋白质组学研究中观察到的个体间差异。
本文章由计算机程序翻译,如有差异,请以英文原文为准。

CSF levels of brain-derived proteins correlate with brain ventricular volume in cognitively healthy 70-year-olds.

CSF levels of brain-derived proteins correlate with brain ventricular volume in cognitively healthy 70-year-olds.

CSF levels of brain-derived proteins correlate with brain ventricular volume in cognitively healthy 70-year-olds.

CSF levels of brain-derived proteins correlate with brain ventricular volume in cognitively healthy 70-year-olds.

Background: The effect of varying brain ventricular volume on the cerebrospinal fluid (CSF) proteome has been discussed as possible confounding factors in comparative protein level analyses. However, the relationship between CSF volume and protein levels remains largely unexplored. Moreover, the few existing studies provide conflicting findings, indicating the need for further research.

Methods: Here, we explored the association between levels of 88 pre-selected CSF proteins and ventricular volume derived from magnetic resonance imaging (MRI) measurements in 157 cognitively healthy 70-year-olds from the H70 Gothenburg Birth Cohort Studies, including individuals with and without pathological levels of Alzheimer's disease (AD) CSF markers (n = 123 and 34, respectively). Both left and right lateral, the inferior horn as well as the third and the fourth ventricular volumes were measured. Different antibody-based methods were employed for the protein measurements, with most being analyzed using a multiplex bead-based microarray technology. Furthermore, the associations between the protein levels and cortical thickness, fractional anisotropy, and mean diffusivity were assessed.

Results: CSF levels of many brain-derived proteins correlated with ventricular volumes in A-T- individuals, with lower levels in individuals with larger ventricles. The strongest negative correlations with total ventricular volume were observed for neurocan (NCAN) and neurosecretory protein VGF (rho = -0.34 for both). Significant negative correlations were observed also for amyloid beta (Ab) 38, Ab40, total tau (t-tau), and phosphorylated tau (p-tau), with correlation ranging between - 0.34 and - 0.28, while no association was observed between ventricular volumes and Ab42 or neurofilament light chain (NfL). Proteins with negative correlations to ventricular volumes further demonstrated negative correlations to mean diffusivity and positive correlation to fractional anisotropy. However, only weak or no correlations were observed between the CSF protein levels and cortical thickness. A + T + individuals demonstrated higher CSF protein levels compared to A-T- individuals with the most significant differences observed for neurogranin (NRGN) and synuclein beta (SNCB).

Conclusions: Our findings suggest that the levels of many brain-derived proteins in CSF may be subjected to dilution effects depending on the size of the brain ventricles in healthy individuals without AD pathology. This phenomenon could potentially contribute to the inter-individual variations observed in CSF proteomic studies.

求助全文
通过发布文献求助,成功后即可免费获取论文全文。 去求助
来源期刊
Clinical proteomics
Clinical proteomics BIOCHEMICAL RESEARCH METHODS-
CiteScore
5.80
自引率
2.60%
发文量
37
审稿时长
17 weeks
期刊介绍: Clinical Proteomics encompasses all aspects of translational proteomics. Special emphasis will be placed on the application of proteomic technology to all aspects of clinical research and molecular medicine. The journal is committed to rapid scientific review and timely publication of submitted manuscripts.
×
引用
GB/T 7714-2015
复制
MLA
复制
APA
复制
导出至
BibTeX EndNote RefMan NoteFirst NoteExpress
×
提示
您的信息不完整,为了账户安全,请先补充。
现在去补充
×
提示
您因"违规操作"
具体请查看互助需知
我知道了
×
提示
确定
请完成安全验证×
copy
已复制链接
快去分享给好友吧!
我知道了
右上角分享
点击右上角分享
0
联系我们:info@booksci.cn Book学术提供免费学术资源搜索服务,方便国内外学者检索中英文文献。致力于提供最便捷和优质的服务体验。 Copyright © 2023 布克学术 All rights reserved.
京ICP备2023020795号-1
ghs 京公网安备 11010802042870号
Book学术文献互助
Book学术文献互助群
群 号:604180095
Book学术官方微信