促性腺激素间隙对卵巢反应不佳的非生长卵泡的影响:这可能是一种新策略吗?

IF 1.3 Q4 OBSTETRICS & GYNECOLOGY
Zeynep Ece Utkan Korun, Ayşen Yücetürk, Özge Karaosmanoğlu, Şule Yıldırım Köpük, Çağlar Yazıcıoğlu, Yiğit Çakıroğlu, Bülent Tıraş
{"title":"促性腺激素间隙对卵巢反应不佳的非生长卵泡的影响:这可能是一种新策略吗?","authors":"Zeynep Ece Utkan Korun, Ayşen Yücetürk, Özge Karaosmanoğlu, Şule Yıldırım Köpük, Çağlar Yazıcıoğlu, Yiğit Çakıroğlu, Bülent Tıraş","doi":"10.4274/tjod.galenos.2024.71091","DOIUrl":null,"url":null,"abstract":"<p><strong>Objective: </strong>Cessation of gonadotropin stimulation might affect follicular growth in patients in POSEIDON groups 3 and 4, which are unresponsive to high-dose stimulation.</p><p><strong>Materials and methods: </strong>In this retrospective study, data were extracted from the medical records of patients treated at the Acıbadem Maslak Hospital Assisted Reproductive Technologies Unit between November 2010 and December 2020. Eighty-five patients who fulfilled the inclusion criteria were included in the study. Gonadotropin stimulation was discontinued if the follicle diameter increased by 2 mm within 7 days after the initiation of stimulation in patients in groups 3 and 4. The outcomes of the treatment strategy and pregnancy were recorded.</p><p><strong>Results: </strong>Follicular growth was observed in 40% (34/85) of patients, of whom 52.9% (18/34) had 2pn embryos. Ten of the 85 patients (11.8%) underwent embryo transfer, resulting in biochemical pregnancy for two patients and healthy live birth for one patient.</p><p><strong>Conclusion: </strong>When high-dose stimulation is ineffective, discontinuing gonadotropin administration during ovarian stimulation may provide patients with the opportunity to conceive using their own biological oocytes. To the best of our knowledge, this is the first study to report a live birth rate using this strategy.</p>","PeriodicalId":45340,"journal":{"name":"Turkish Journal of Obstetrics and Gynecology","volume":"21 4","pages":"266-272"},"PeriodicalIF":1.3000,"publicationDate":"2024-12-12","publicationTypes":"Journal Article","fieldsOfStudy":null,"isOpenAccess":false,"openAccessPdf":"https://www.ncbi.nlm.nih.gov/pmc/articles/PMC11635726/pdf/","citationCount":"0","resultStr":"{\"title\":\"The effect of gonadotropin gap for non-growing follicles in poor ovarian response: Might this be a new strategy?\",\"authors\":\"Zeynep Ece Utkan Korun, Ayşen Yücetürk, Özge Karaosmanoğlu, Şule Yıldırım Köpük, Çağlar Yazıcıoğlu, Yiğit Çakıroğlu, Bülent Tıraş\",\"doi\":\"10.4274/tjod.galenos.2024.71091\",\"DOIUrl\":null,\"url\":null,\"abstract\":\"<p><strong>Objective: </strong>Cessation of gonadotropin stimulation might affect follicular growth in patients in POSEIDON groups 3 and 4, which are unresponsive to high-dose stimulation.</p><p><strong>Materials and methods: </strong>In this retrospective study, data were extracted from the medical records of patients treated at the Acıbadem Maslak Hospital Assisted Reproductive Technologies Unit between November 2010 and December 2020. Eighty-five patients who fulfilled the inclusion criteria were included in the study. Gonadotropin stimulation was discontinued if the follicle diameter increased by 2 mm within 7 days after the initiation of stimulation in patients in groups 3 and 4. The outcomes of the treatment strategy and pregnancy were recorded.</p><p><strong>Results: </strong>Follicular growth was observed in 40% (34/85) of patients, of whom 52.9% (18/34) had 2pn embryos. Ten of the 85 patients (11.8%) underwent embryo transfer, resulting in biochemical pregnancy for two patients and healthy live birth for one patient.</p><p><strong>Conclusion: </strong>When high-dose stimulation is ineffective, discontinuing gonadotropin administration during ovarian stimulation may provide patients with the opportunity to conceive using their own biological oocytes. To the best of our knowledge, this is the first study to report a live birth rate using this strategy.</p>\",\"PeriodicalId\":45340,\"journal\":{\"name\":\"Turkish Journal of Obstetrics and Gynecology\",\"volume\":\"21 4\",\"pages\":\"266-272\"},\"PeriodicalIF\":1.3000,\"publicationDate\":\"2024-12-12\",\"publicationTypes\":\"Journal Article\",\"fieldsOfStudy\":null,\"isOpenAccess\":false,\"openAccessPdf\":\"https://www.ncbi.nlm.nih.gov/pmc/articles/PMC11635726/pdf/\",\"citationCount\":\"0\",\"resultStr\":null,\"platform\":\"Semanticscholar\",\"paperid\":null,\"PeriodicalName\":\"Turkish Journal of Obstetrics and Gynecology\",\"FirstCategoryId\":\"1085\",\"ListUrlMain\":\"https://doi.org/10.4274/tjod.galenos.2024.71091\",\"RegionNum\":0,\"RegionCategory\":null,\"ArticlePicture\":[],\"TitleCN\":null,\"AbstractTextCN\":null,\"PMCID\":null,\"EPubDate\":\"\",\"PubModel\":\"\",\"JCR\":\"Q4\",\"JCRName\":\"OBSTETRICS & GYNECOLOGY\",\"Score\":null,\"Total\":0}","platform":"Semanticscholar","paperid":null,"PeriodicalName":"Turkish Journal of Obstetrics and Gynecology","FirstCategoryId":"1085","ListUrlMain":"https://doi.org/10.4274/tjod.galenos.2024.71091","RegionNum":0,"RegionCategory":null,"ArticlePicture":[],"TitleCN":null,"AbstractTextCN":null,"PMCID":null,"EPubDate":"","PubModel":"","JCR":"Q4","JCRName":"OBSTETRICS & GYNECOLOGY","Score":null,"Total":0}
引用次数: 0

摘要

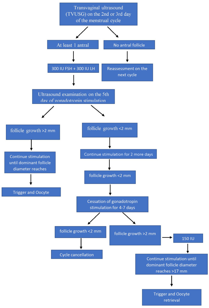
目的:停止促性腺激素刺激可能会影响对高剂量刺激无反应的POSEIDON组3和4患者的卵泡生长。材料和方法:在这项回顾性研究中,数据提取自2010年11月至2020年12月期间在Acıbadem Maslak医院辅助生殖技术部门治疗的患者的医疗记录。85名符合纳入标准的患者被纳入研究。如果第3组和第4组患者在刺激开始后7天内卵泡直径增加2mm,则停止促性腺激素刺激。记录治疗策略和妊娠的结果。结果:40%(34/85)的患者有卵泡生长,其中52.9%(18/34)的患者有2pn胚胎。85例患者中有10例(11.8%)进行了胚胎移植,2例生化妊娠,1例健康活产。结论:当大剂量刺激无效时,在卵巢刺激期间停用促性腺激素可为患者提供利用自身生物卵母细胞受孕的机会。据我们所知,这是第一个使用这种策略报告活产率的研究。
本文章由计算机程序翻译,如有差异,请以英文原文为准。

The effect of gonadotropin gap for non-growing follicles in poor ovarian response: Might this be a new strategy?

The effect of gonadotropin gap for non-growing follicles in poor ovarian response: Might this be a new strategy?

The effect of gonadotropin gap for non-growing follicles in poor ovarian response: Might this be a new strategy?

Objective: Cessation of gonadotropin stimulation might affect follicular growth in patients in POSEIDON groups 3 and 4, which are unresponsive to high-dose stimulation.

Materials and methods: In this retrospective study, data were extracted from the medical records of patients treated at the Acıbadem Maslak Hospital Assisted Reproductive Technologies Unit between November 2010 and December 2020. Eighty-five patients who fulfilled the inclusion criteria were included in the study. Gonadotropin stimulation was discontinued if the follicle diameter increased by 2 mm within 7 days after the initiation of stimulation in patients in groups 3 and 4. The outcomes of the treatment strategy and pregnancy were recorded.

Results: Follicular growth was observed in 40% (34/85) of patients, of whom 52.9% (18/34) had 2pn embryos. Ten of the 85 patients (11.8%) underwent embryo transfer, resulting in biochemical pregnancy for two patients and healthy live birth for one patient.

Conclusion: When high-dose stimulation is ineffective, discontinuing gonadotropin administration during ovarian stimulation may provide patients with the opportunity to conceive using their own biological oocytes. To the best of our knowledge, this is the first study to report a live birth rate using this strategy.

求助全文
通过发布文献求助,成功后即可免费获取论文全文。 去求助
来源期刊
CiteScore
2.10
自引率
0.00%
发文量
1
×
引用
GB/T 7714-2015
复制
MLA
复制
APA
复制
导出至
BibTeX EndNote RefMan NoteFirst NoteExpress
×
提示
您的信息不完整,为了账户安全,请先补充。
现在去补充
×
提示
您因"违规操作"
具体请查看互助需知
我知道了
×
提示
确定
请完成安全验证×
copy
已复制链接
快去分享给好友吧!
我知道了
右上角分享
点击右上角分享
0
联系我们:info@booksci.cn Book学术提供免费学术资源搜索服务,方便国内外学者检索中英文文献。致力于提供最便捷和优质的服务体验。 Copyright © 2023 布克学术 All rights reserved.
京ICP备2023020795号-1
ghs 京公网安备 11010802042870号
Book学术文献互助
Book学术文献互助群
群 号:604180095
Book学术官方微信