Lyn/RUVBL1复合物通过染色质重塑调控花生四烯酸代谢促进结直肠癌肝转移。

IF 14.1 1区 材料科学 Q1 CHEMISTRY, MULTIDISCIPLINARY
Zhenyu Zhang, Yina Gao, Yuanyuan Qian, Bowen Wei, Kexin Jiang, Zhiwei Sun, Feifan Zhang, Mingming Yang, Salem Baldi, Xiaoqi Yu, Yunfei Zuo, Shuangyi Ren
{"title":"Lyn/RUVBL1复合物通过染色质重塑调控花生四烯酸代谢促进结直肠癌肝转移。","authors":"Zhenyu Zhang,&nbsp;Yina Gao,&nbsp;Yuanyuan Qian,&nbsp;Bowen Wei,&nbsp;Kexin Jiang,&nbsp;Zhiwei Sun,&nbsp;Feifan Zhang,&nbsp;Mingming Yang,&nbsp;Salem Baldi,&nbsp;Xiaoqi Yu,&nbsp;Yunfei Zuo,&nbsp;Shuangyi Ren","doi":"10.1002/advs.202406562","DOIUrl":null,"url":null,"abstract":"<p>Liver metastasis is a common cause of death in colorectal cancer (CRC) patients, but epigenetic remodeling and metabolic reprogramming for CRC liver metastasis remain unclear. The study revealed that the Lyn/RUVBL1 complex is highly expressed in CRC and is closely correlated with liver metastasis. On the one hand, ATAC-seq and HiCut suggested that Lyn/RUVBL1 regulates the expression of TRIB3 through the POL II-mediated chromatin conformation of TRIB3 and thus the expression of β-catenin. This promotes the proliferation and migration of CRC through β-catenin-mediated upregulation of MMP9 and VEGF. On the other hand, metabolomics revealed that Lyn/RUVBL1 regulates the expression of PGE2 through the enzyme COX2, thereby promoting arachidonic acid (AA) metabolism. CUT-Tag showed that Lyn/RUVBL1 silencing reduces the H3K27ac level in the COX2 promoter. Then, it is found that COX2 is regulated by the transcription factor FOXA1. Lyn/RUVBL1 modulates AA metabolism by regulating the chromatin accessibility of FOXA1. AA metabolism promotes the metastasis of CRC by affecting β-catenin nuclear translocation and upregulating MMP9 and VEGF. These findings suggest that the Lyn/RUVBL1 complex mediates epigenetic remodeling to regulate the metabolic reprogramming of AA, highlighting its role in promoting the metastasis of CRC.</p>","PeriodicalId":117,"journal":{"name":"Advanced Science","volume":"12 5","pages":""},"PeriodicalIF":14.1000,"publicationDate":"2024-12-12","publicationTypes":"Journal Article","fieldsOfStudy":null,"isOpenAccess":false,"openAccessPdf":"https://onlinelibrary.wiley.com/doi/epdf/10.1002/advs.202406562","citationCount":"0","resultStr":"{\"title\":\"The Lyn/RUVBL1 Complex Promotes Colorectal Cancer Liver Metastasis by Regulating Arachidonic Acid Metabolism Through Chromatin Remodeling\",\"authors\":\"Zhenyu Zhang,&nbsp;Yina Gao,&nbsp;Yuanyuan Qian,&nbsp;Bowen Wei,&nbsp;Kexin Jiang,&nbsp;Zhiwei Sun,&nbsp;Feifan Zhang,&nbsp;Mingming Yang,&nbsp;Salem Baldi,&nbsp;Xiaoqi Yu,&nbsp;Yunfei Zuo,&nbsp;Shuangyi Ren\",\"doi\":\"10.1002/advs.202406562\",\"DOIUrl\":null,\"url\":null,\"abstract\":\"<p>Liver metastasis is a common cause of death in colorectal cancer (CRC) patients, but epigenetic remodeling and metabolic reprogramming for CRC liver metastasis remain unclear. The study revealed that the Lyn/RUVBL1 complex is highly expressed in CRC and is closely correlated with liver metastasis. On the one hand, ATAC-seq and HiCut suggested that Lyn/RUVBL1 regulates the expression of TRIB3 through the POL II-mediated chromatin conformation of TRIB3 and thus the expression of β-catenin. This promotes the proliferation and migration of CRC through β-catenin-mediated upregulation of MMP9 and VEGF. On the other hand, metabolomics revealed that Lyn/RUVBL1 regulates the expression of PGE2 through the enzyme COX2, thereby promoting arachidonic acid (AA) metabolism. CUT-Tag showed that Lyn/RUVBL1 silencing reduces the H3K27ac level in the COX2 promoter. Then, it is found that COX2 is regulated by the transcription factor FOXA1. Lyn/RUVBL1 modulates AA metabolism by regulating the chromatin accessibility of FOXA1. AA metabolism promotes the metastasis of CRC by affecting β-catenin nuclear translocation and upregulating MMP9 and VEGF. These findings suggest that the Lyn/RUVBL1 complex mediates epigenetic remodeling to regulate the metabolic reprogramming of AA, highlighting its role in promoting the metastasis of CRC.</p>\",\"PeriodicalId\":117,\"journal\":{\"name\":\"Advanced Science\",\"volume\":\"12 5\",\"pages\":\"\"},\"PeriodicalIF\":14.1000,\"publicationDate\":\"2024-12-12\",\"publicationTypes\":\"Journal Article\",\"fieldsOfStudy\":null,\"isOpenAccess\":false,\"openAccessPdf\":\"https://onlinelibrary.wiley.com/doi/epdf/10.1002/advs.202406562\",\"citationCount\":\"0\",\"resultStr\":null,\"platform\":\"Semanticscholar\",\"paperid\":null,\"PeriodicalName\":\"Advanced Science\",\"FirstCategoryId\":\"88\",\"ListUrlMain\":\"https://advanced.onlinelibrary.wiley.com/doi/10.1002/advs.202406562\",\"RegionNum\":1,\"RegionCategory\":\"材料科学\",\"ArticlePicture\":[],\"TitleCN\":null,\"AbstractTextCN\":null,\"PMCID\":null,\"EPubDate\":\"\",\"PubModel\":\"\",\"JCR\":\"Q1\",\"JCRName\":\"CHEMISTRY, MULTIDISCIPLINARY\",\"Score\":null,\"Total\":0}","platform":"Semanticscholar","paperid":null,"PeriodicalName":"Advanced Science","FirstCategoryId":"88","ListUrlMain":"https://advanced.onlinelibrary.wiley.com/doi/10.1002/advs.202406562","RegionNum":1,"RegionCategory":"材料科学","ArticlePicture":[],"TitleCN":null,"AbstractTextCN":null,"PMCID":null,"EPubDate":"","PubModel":"","JCR":"Q1","JCRName":"CHEMISTRY, MULTIDISCIPLINARY","Score":null,"Total":0}
引用次数: 0

摘要

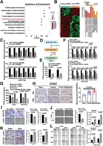
肝转移是结直肠癌(CRC)患者死亡的常见原因,但CRC肝转移的表观遗传重塑和代谢重编程尚不清楚。研究发现,Lyn/RUVBL1复合体在结直肠癌中高表达,与肝转移密切相关。一方面,ATAC-seq和HiCut表明Lyn/RUVBL1通过POL ii介导的TRIB3的染色质构象调控TRIB3的表达,从而调控β-catenin的表达。这通过β-catenin介导的MMP9和VEGF的上调促进了结直肠癌的增殖和迁移。另一方面,代谢组学研究显示Lyn/RUVBL1通过COX2酶调控PGE2的表达,从而促进花生四烯酸(AA)的代谢。CUT-Tag显示,Lyn/RUVBL1沉默降低了COX2启动子中的H3K27ac水平。进而发现COX2受转录因子FOXA1调控。Lyn/RUVBL1通过调节FOXA1的染色质可及性来调节AA代谢。AA代谢通过影响β-catenin核易位、上调MMP9和VEGF来促进结直肠癌的转移。这些发现提示,Lyn/RUVBL1复合体介导表观遗传重塑,调控AA的代谢重编程,突出其在促进结直肠癌转移中的作用。
本文章由计算机程序翻译,如有差异,请以英文原文为准。

The Lyn/RUVBL1 Complex Promotes Colorectal Cancer Liver Metastasis by Regulating Arachidonic Acid Metabolism Through Chromatin Remodeling

The Lyn/RUVBL1 Complex Promotes Colorectal Cancer Liver Metastasis by Regulating Arachidonic Acid Metabolism Through Chromatin Remodeling

The Lyn/RUVBL1 Complex Promotes Colorectal Cancer Liver Metastasis by Regulating Arachidonic Acid Metabolism Through Chromatin Remodeling

The Lyn/RUVBL1 Complex Promotes Colorectal Cancer Liver Metastasis by Regulating Arachidonic Acid Metabolism Through Chromatin Remodeling

The Lyn/RUVBL1 Complex Promotes Colorectal Cancer Liver Metastasis by Regulating Arachidonic Acid Metabolism Through Chromatin Remodeling

Liver metastasis is a common cause of death in colorectal cancer (CRC) patients, but epigenetic remodeling and metabolic reprogramming for CRC liver metastasis remain unclear. The study revealed that the Lyn/RUVBL1 complex is highly expressed in CRC and is closely correlated with liver metastasis. On the one hand, ATAC-seq and HiCut suggested that Lyn/RUVBL1 regulates the expression of TRIB3 through the POL II-mediated chromatin conformation of TRIB3 and thus the expression of β-catenin. This promotes the proliferation and migration of CRC through β-catenin-mediated upregulation of MMP9 and VEGF. On the other hand, metabolomics revealed that Lyn/RUVBL1 regulates the expression of PGE2 through the enzyme COX2, thereby promoting arachidonic acid (AA) metabolism. CUT-Tag showed that Lyn/RUVBL1 silencing reduces the H3K27ac level in the COX2 promoter. Then, it is found that COX2 is regulated by the transcription factor FOXA1. Lyn/RUVBL1 modulates AA metabolism by regulating the chromatin accessibility of FOXA1. AA metabolism promotes the metastasis of CRC by affecting β-catenin nuclear translocation and upregulating MMP9 and VEGF. These findings suggest that the Lyn/RUVBL1 complex mediates epigenetic remodeling to regulate the metabolic reprogramming of AA, highlighting its role in promoting the metastasis of CRC.

求助全文
通过发布文献求助,成功后即可免费获取论文全文。 去求助
来源期刊
Advanced Science
Advanced Science CHEMISTRY, MULTIDISCIPLINARYNANOSCIENCE &-NANOSCIENCE & NANOTECHNOLOGY
CiteScore
18.90
自引率
2.60%
发文量
1602
审稿时长
1.9 months
期刊介绍: Advanced Science is a prestigious open access journal that focuses on interdisciplinary research in materials science, physics, chemistry, medical and life sciences, and engineering. The journal aims to promote cutting-edge research by employing a rigorous and impartial review process. It is committed to presenting research articles with the highest quality production standards, ensuring maximum accessibility of top scientific findings. With its vibrant and innovative publication platform, Advanced Science seeks to revolutionize the dissemination and organization of scientific knowledge.
×
引用
GB/T 7714-2015
复制
MLA
复制
APA
复制
导出至
BibTeX EndNote RefMan NoteFirst NoteExpress
×
提示
您的信息不完整,为了账户安全,请先补充。
现在去补充
×
提示
您因"违规操作"
具体请查看互助需知
我知道了
×
提示
确定
请完成安全验证×
copy
已复制链接
快去分享给好友吧!
我知道了
右上角分享
点击右上角分享
0
联系我们:info@booksci.cn Book学术提供免费学术资源搜索服务,方便国内外学者检索中英文文献。致力于提供最便捷和优质的服务体验。 Copyright © 2023 布克学术 All rights reserved.
京ICP备2023020795号-1
ghs 京公网安备 11010802042870号
Book学术文献互助
Book学术文献互助群
群 号:604180095
Book学术官方微信