人牙滤泡间充质干细胞条件培养基通过MAPK-ERK-EGR1轴缓解巨噬细胞促炎反应

IF 3.3 3区 医学 Q2 CELL & TISSUE ENGINEERING
Stem Cells International Pub Date : 2024-11-29 eCollection Date: 2024-01-01 DOI:10.1155/sci/5514771
Chuhan Zhang, Peiyi Lv, Qiuying Liang, Jian Zhou, Buling Wu, Wenan Xu
{"title":"人牙滤泡间充质干细胞条件培养基通过MAPK-ERK-EGR1轴缓解巨噬细胞促炎反应","authors":"Chuhan Zhang, Peiyi Lv, Qiuying Liang, Jian Zhou, Buling Wu, Wenan Xu","doi":"10.1155/sci/5514771","DOIUrl":null,"url":null,"abstract":"<p><p>The regulation of macrophage polarization by mesenchymal stem cells (MSCs) is a prominent area of research but faces challenges due to limited MSC sources and incomplete understanding of underlying mechanisms. We sought to identify an accessible MSC source and investigate how MSCs regulate macrophage polarization using high-throughput sequencing. We isolated dental follicle MSCs from discarded human third molar dental follicles and cocultured them with THP-1-derived macrophages in the conditioned medium. Transcriptome sequencing identified differentially expressed genes (DEGs) in macrophages, integrating with multiomics database analysis to uncover polarization mechanisms. Our findings demonstrated successful MSC extraction from dental follicles, with the conditioned medium suppressing proinflammatory macrophage functions and influencing macrophage subtyping. MSCs, through paracrine signaling, activated the mitogen-activated protein kinase (MAPK) pathway, leading to extracellular regulated protein kinases (ERK)1/2 phosphorylation and upregulation of early growth response 1 (EGR1) protein. Elevated EGR1 levels inhibited inflammatory gene expression, inhibiting the pro-inflammatory immunoregulatory function of macrophages in inflammatory states. This study provides an efficient method for in vitro macrophage polarization identification. It offers insights into MSC-regulated polarization mechanisms, with potential clinical implications for anti-inflammatory therapy and immune regulation.</p>","PeriodicalId":21962,"journal":{"name":"Stem Cells International","volume":"2024 ","pages":"5514771"},"PeriodicalIF":3.3000,"publicationDate":"2024-11-29","publicationTypes":"Journal Article","fieldsOfStudy":null,"isOpenAccess":false,"openAccessPdf":"https://www.ncbi.nlm.nih.gov/pmc/articles/PMC11623994/pdf/","citationCount":"0","resultStr":"{\"title\":\"Conditioned Medium Derived From Human Dental Follicle Mesenchymal Stem Cells Alleviates Macrophage Proinflammatory Responses Through MAPK-ERK-EGR1 Axis.\",\"authors\":\"Chuhan Zhang, Peiyi Lv, Qiuying Liang, Jian Zhou, Buling Wu, Wenan Xu\",\"doi\":\"10.1155/sci/5514771\",\"DOIUrl\":null,\"url\":null,\"abstract\":\"<p><p>The regulation of macrophage polarization by mesenchymal stem cells (MSCs) is a prominent area of research but faces challenges due to limited MSC sources and incomplete understanding of underlying mechanisms. We sought to identify an accessible MSC source and investigate how MSCs regulate macrophage polarization using high-throughput sequencing. We isolated dental follicle MSCs from discarded human third molar dental follicles and cocultured them with THP-1-derived macrophages in the conditioned medium. Transcriptome sequencing identified differentially expressed genes (DEGs) in macrophages, integrating with multiomics database analysis to uncover polarization mechanisms. Our findings demonstrated successful MSC extraction from dental follicles, with the conditioned medium suppressing proinflammatory macrophage functions and influencing macrophage subtyping. MSCs, through paracrine signaling, activated the mitogen-activated protein kinase (MAPK) pathway, leading to extracellular regulated protein kinases (ERK)1/2 phosphorylation and upregulation of early growth response 1 (EGR1) protein. Elevated EGR1 levels inhibited inflammatory gene expression, inhibiting the pro-inflammatory immunoregulatory function of macrophages in inflammatory states. This study provides an efficient method for in vitro macrophage polarization identification. It offers insights into MSC-regulated polarization mechanisms, with potential clinical implications for anti-inflammatory therapy and immune regulation.</p>\",\"PeriodicalId\":21962,\"journal\":{\"name\":\"Stem Cells International\",\"volume\":\"2024 \",\"pages\":\"5514771\"},\"PeriodicalIF\":3.3000,\"publicationDate\":\"2024-11-29\",\"publicationTypes\":\"Journal Article\",\"fieldsOfStudy\":null,\"isOpenAccess\":false,\"openAccessPdf\":\"https://www.ncbi.nlm.nih.gov/pmc/articles/PMC11623994/pdf/\",\"citationCount\":\"0\",\"resultStr\":null,\"platform\":\"Semanticscholar\",\"paperid\":null,\"PeriodicalName\":\"Stem Cells International\",\"FirstCategoryId\":\"3\",\"ListUrlMain\":\"https://doi.org/10.1155/sci/5514771\",\"RegionNum\":3,\"RegionCategory\":\"医学\",\"ArticlePicture\":[],\"TitleCN\":null,\"AbstractTextCN\":null,\"PMCID\":null,\"EPubDate\":\"2024/1/1 0:00:00\",\"PubModel\":\"eCollection\",\"JCR\":\"Q2\",\"JCRName\":\"CELL & TISSUE ENGINEERING\",\"Score\":null,\"Total\":0}","platform":"Semanticscholar","paperid":null,"PeriodicalName":"Stem Cells International","FirstCategoryId":"3","ListUrlMain":"https://doi.org/10.1155/sci/5514771","RegionNum":3,"RegionCategory":"医学","ArticlePicture":[],"TitleCN":null,"AbstractTextCN":null,"PMCID":null,"EPubDate":"2024/1/1 0:00:00","PubModel":"eCollection","JCR":"Q2","JCRName":"CELL & TISSUE ENGINEERING","Score":null,"Total":0}
引用次数: 0

摘要

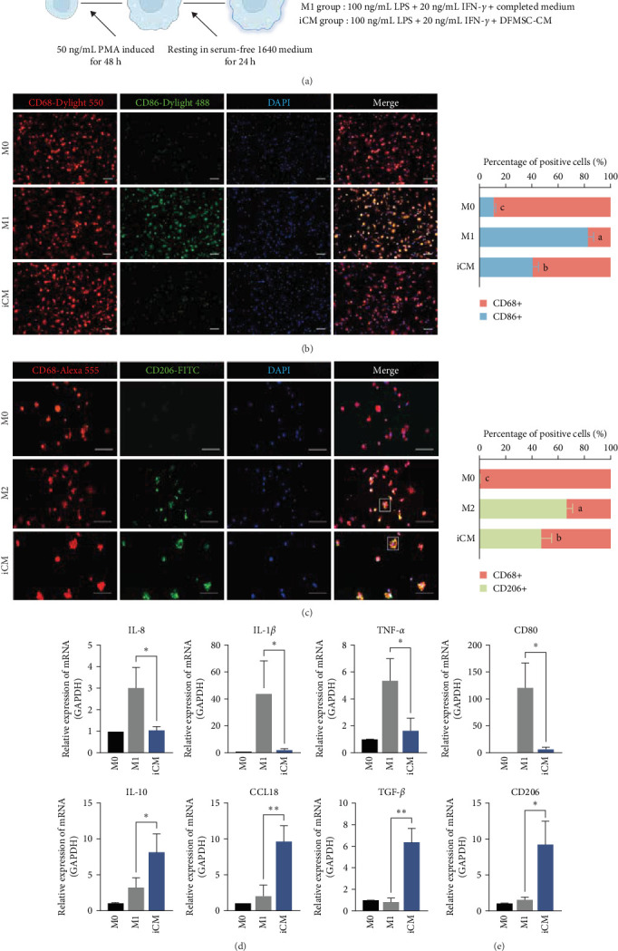
间充质干细胞(MSCs)对巨噬细胞极化的调控是一个突出的研究领域,但由于MSC来源有限和对其潜在机制的了解不完整,面临着挑战。我们试图确定一个可获得的MSC来源,并使用高通量测序研究MSC如何调节巨噬细胞极化。我们从废弃的人第三磨牙毛囊中分离出牙毛囊间充质干细胞,并将其与thp -1来源的巨噬细胞在条件培养基中共培养。转录组测序鉴定巨噬细胞中的差异表达基因(DEGs),结合多组学数据库分析揭示极化机制。我们的研究结果证明了从牙滤泡中成功提取MSC,条件培养基抑制促炎巨噬细胞功能并影响巨噬细胞亚型。MSCs通过旁分泌信号激活丝裂原活化蛋白激酶(MAPK)通路,导致细胞外调节蛋白激酶(ERK)1/2磷酸化和早期生长反应1 (EGR1)蛋白上调。升高的EGR1水平抑制炎症基因表达,抑制炎症状态下巨噬细胞的促炎免疫调节功能。本研究为巨噬细胞的体外极化鉴定提供了一种有效的方法。它提供了对msc调节的极化机制的见解,对抗炎治疗和免疫调节具有潜在的临床意义。
本文章由计算机程序翻译,如有差异,请以英文原文为准。

Conditioned Medium Derived From Human Dental Follicle Mesenchymal Stem Cells Alleviates Macrophage Proinflammatory Responses Through MAPK-ERK-EGR1 Axis.

Conditioned Medium Derived From Human Dental Follicle Mesenchymal Stem Cells Alleviates Macrophage Proinflammatory Responses Through MAPK-ERK-EGR1 Axis.

Conditioned Medium Derived From Human Dental Follicle Mesenchymal Stem Cells Alleviates Macrophage Proinflammatory Responses Through MAPK-ERK-EGR1 Axis.

Conditioned Medium Derived From Human Dental Follicle Mesenchymal Stem Cells Alleviates Macrophage Proinflammatory Responses Through MAPK-ERK-EGR1 Axis.

The regulation of macrophage polarization by mesenchymal stem cells (MSCs) is a prominent area of research but faces challenges due to limited MSC sources and incomplete understanding of underlying mechanisms. We sought to identify an accessible MSC source and investigate how MSCs regulate macrophage polarization using high-throughput sequencing. We isolated dental follicle MSCs from discarded human third molar dental follicles and cocultured them with THP-1-derived macrophages in the conditioned medium. Transcriptome sequencing identified differentially expressed genes (DEGs) in macrophages, integrating with multiomics database analysis to uncover polarization mechanisms. Our findings demonstrated successful MSC extraction from dental follicles, with the conditioned medium suppressing proinflammatory macrophage functions and influencing macrophage subtyping. MSCs, through paracrine signaling, activated the mitogen-activated protein kinase (MAPK) pathway, leading to extracellular regulated protein kinases (ERK)1/2 phosphorylation and upregulation of early growth response 1 (EGR1) protein. Elevated EGR1 levels inhibited inflammatory gene expression, inhibiting the pro-inflammatory immunoregulatory function of macrophages in inflammatory states. This study provides an efficient method for in vitro macrophage polarization identification. It offers insights into MSC-regulated polarization mechanisms, with potential clinical implications for anti-inflammatory therapy and immune regulation.

求助全文
通过发布文献求助,成功后即可免费获取论文全文。 去求助
来源期刊
Stem Cells International
Stem Cells International CELL & TISSUE ENGINEERING-
CiteScore
8.10
自引率
2.30%
发文量
188
审稿时长
18 weeks
期刊介绍: Stem Cells International is a peer-reviewed, Open Access journal that publishes original research articles, review articles, and clinical studies in all areas of stem cell biology and applications. The journal will consider basic, translational, and clinical research, including animal models and clinical trials. Topics covered include, but are not limited to: embryonic stem cells; induced pluripotent stem cells; tissue-specific stem cells; stem cell differentiation; genetics and epigenetics; cancer stem cells; stem cell technologies; ethical, legal, and social issues.
×
引用
GB/T 7714-2015
复制
MLA
复制
APA
复制
导出至
BibTeX EndNote RefMan NoteFirst NoteExpress
×
提示
您的信息不完整,为了账户安全,请先补充。
现在去补充
×
提示
您因"违规操作"
具体请查看互助需知
我知道了
×
提示
确定
请完成安全验证×
copy
已复制链接
快去分享给好友吧!
我知道了
右上角分享
点击右上角分享
0
联系我们:info@booksci.cn Book学术提供免费学术资源搜索服务,方便国内外学者检索中英文文献。致力于提供最便捷和优质的服务体验。 Copyright © 2023 布克学术 All rights reserved.
京ICP备2023020795号-1
ghs 京公网安备 11010802042870号
Book学术文献互助
Book学术文献互助群
群 号:604180095
Book学术官方微信