解码自身免疫性疾病中的肌张力障碍:范围综述。

IF 2.1 Q2 CLINICAL NEUROLOGY
Tremor and Other Hyperkinetic Movements Pub Date : 2024-12-06 eCollection Date: 2024-01-01 DOI:10.5334/tohm.915
Debayan Dutta, Ravi Yadav
{"title":"解码自身免疫性疾病中的肌张力障碍:范围综述。","authors":"Debayan Dutta, Ravi Yadav","doi":"10.5334/tohm.915","DOIUrl":null,"url":null,"abstract":"<p><strong>Background: </strong>Dystonia is a common hyperkinetic movement disorder observed in various genetic, infective, drug-induced, and autoimmune disorders. Autoimmune disorders can present with isolated or combined acute or subacute dystonia. The pattern and approach to dystonia in autoimmune disorders are poorly described and have never been established in a structured manner.</p><p><strong>Objective: </strong>This scoping review aims to summarize all available clinical literature and formulate a pattern and approach to dystonia in different autoimmune disorders.</p><p><strong>Methods: </strong>We included one hundred and three articles in this scoping review. Most articles identified were case reports or case series.</p><p><strong>Results: </strong>In this review, we analysed data from 103 articles and summarized the epidemiological, clinical, and diagnostic features of dystonia associated with different autoimmune diseases. We highlight that dystonia can be isolated or combined in various autoimmune conditions and is responsive to immunotherapy. We point out the patterns of dystonia and associated neurological features and investigations that can suggest the underlying autoimmune nature, which can guide the most appropriate treatment.</p><p><strong>Discussion: </strong>The clinical pattern of dystonia can be a unique feature in many autoimmune disorders. In isolated subacute dystonia, the presence of autoantibodies could have a temporal association, or this is just an epiphenomenon to be evaluated in further research.</p><p><strong>Highlights: </strong>Many autoimmune disorders can present with isolated or combined dystonia.Subacute onset focal or segmental dystonia (craniocervical dystonia or limb dystonia) or hemidystonia could be secondary to an autoimmune condition and warrants investigations.They have a relapsing or progressive course.They usually have a good response to early immunotherapy.Symptomatic treatment, including botulinum toxin, can be useful in focal dystonia.</p>","PeriodicalId":23317,"journal":{"name":"Tremor and Other Hyperkinetic Movements","volume":"14 ","pages":"60"},"PeriodicalIF":2.1000,"publicationDate":"2024-12-06","publicationTypes":"Journal Article","fieldsOfStudy":null,"isOpenAccess":false,"openAccessPdf":"https://www.ncbi.nlm.nih.gov/pmc/articles/PMC11623079/pdf/","citationCount":"0","resultStr":"{\"title\":\"Decoding Dystonia in Autoimmune Disorders: A Scoping Review.\",\"authors\":\"Debayan Dutta, Ravi Yadav\",\"doi\":\"10.5334/tohm.915\",\"DOIUrl\":null,\"url\":null,\"abstract\":\"<p><strong>Background: </strong>Dystonia is a common hyperkinetic movement disorder observed in various genetic, infective, drug-induced, and autoimmune disorders. Autoimmune disorders can present with isolated or combined acute or subacute dystonia. The pattern and approach to dystonia in autoimmune disorders are poorly described and have never been established in a structured manner.</p><p><strong>Objective: </strong>This scoping review aims to summarize all available clinical literature and formulate a pattern and approach to dystonia in different autoimmune disorders.</p><p><strong>Methods: </strong>We included one hundred and three articles in this scoping review. Most articles identified were case reports or case series.</p><p><strong>Results: </strong>In this review, we analysed data from 103 articles and summarized the epidemiological, clinical, and diagnostic features of dystonia associated with different autoimmune diseases. We highlight that dystonia can be isolated or combined in various autoimmune conditions and is responsive to immunotherapy. We point out the patterns of dystonia and associated neurological features and investigations that can suggest the underlying autoimmune nature, which can guide the most appropriate treatment.</p><p><strong>Discussion: </strong>The clinical pattern of dystonia can be a unique feature in many autoimmune disorders. In isolated subacute dystonia, the presence of autoantibodies could have a temporal association, or this is just an epiphenomenon to be evaluated in further research.</p><p><strong>Highlights: </strong>Many autoimmune disorders can present with isolated or combined dystonia.Subacute onset focal or segmental dystonia (craniocervical dystonia or limb dystonia) or hemidystonia could be secondary to an autoimmune condition and warrants investigations.They have a relapsing or progressive course.They usually have a good response to early immunotherapy.Symptomatic treatment, including botulinum toxin, can be useful in focal dystonia.</p>\",\"PeriodicalId\":23317,\"journal\":{\"name\":\"Tremor and Other Hyperkinetic Movements\",\"volume\":\"14 \",\"pages\":\"60\"},\"PeriodicalIF\":2.1000,\"publicationDate\":\"2024-12-06\",\"publicationTypes\":\"Journal Article\",\"fieldsOfStudy\":null,\"isOpenAccess\":false,\"openAccessPdf\":\"https://www.ncbi.nlm.nih.gov/pmc/articles/PMC11623079/pdf/\",\"citationCount\":\"0\",\"resultStr\":null,\"platform\":\"Semanticscholar\",\"paperid\":null,\"PeriodicalName\":\"Tremor and Other Hyperkinetic Movements\",\"FirstCategoryId\":\"1085\",\"ListUrlMain\":\"https://doi.org/10.5334/tohm.915\",\"RegionNum\":0,\"RegionCategory\":null,\"ArticlePicture\":[],\"TitleCN\":null,\"AbstractTextCN\":null,\"PMCID\":null,\"EPubDate\":\"2024/1/1 0:00:00\",\"PubModel\":\"eCollection\",\"JCR\":\"Q2\",\"JCRName\":\"CLINICAL NEUROLOGY\",\"Score\":null,\"Total\":0}","platform":"Semanticscholar","paperid":null,"PeriodicalName":"Tremor and Other Hyperkinetic Movements","FirstCategoryId":"1085","ListUrlMain":"https://doi.org/10.5334/tohm.915","RegionNum":0,"RegionCategory":null,"ArticlePicture":[],"TitleCN":null,"AbstractTextCN":null,"PMCID":null,"EPubDate":"2024/1/1 0:00:00","PubModel":"eCollection","JCR":"Q2","JCRName":"CLINICAL NEUROLOGY","Score":null,"Total":0}
引用次数: 0

摘要

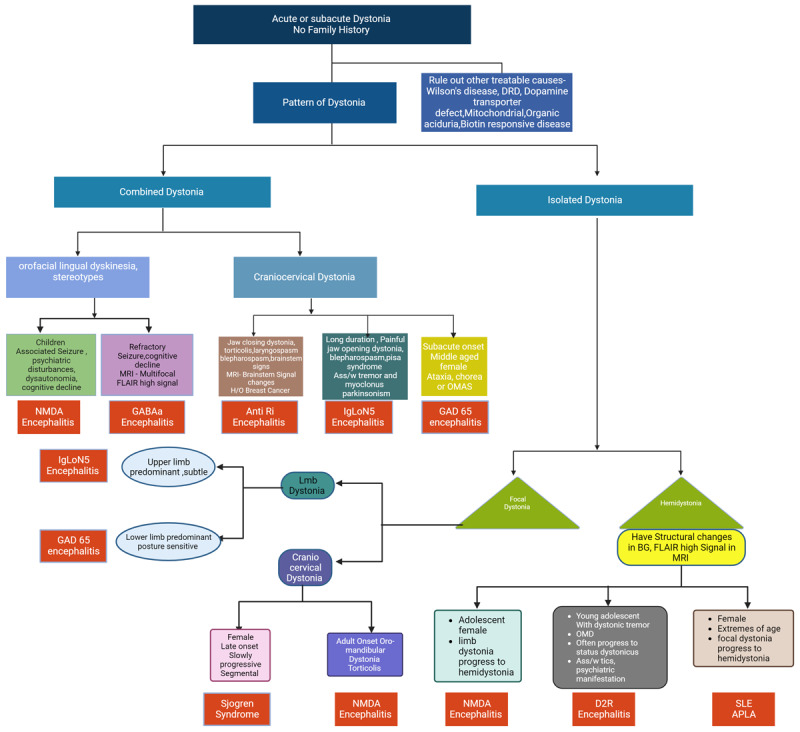
背景:肌张力障碍是一种常见的多动性运动障碍,见于各种遗传性、感染性、药物性和自身免疫性疾病。自身免疫性疾病可表现为单独或合并急性或亚急性肌张力障碍。自身免疫性疾病中肌张力障碍的模式和方法描述不佳,从未以结构化的方式建立。目的:本综述旨在总结所有可用的临床文献,并制定不同自身免疫性疾病中肌张力障碍的模式和方法。方法:我们纳入了103篇文献。确定的大多数文章是病例报告或病例系列。结果:在本综述中,我们分析了103篇文献的资料,总结了与不同自身免疫性疾病相关的肌张力障碍的流行病学、临床和诊断特征。我们强调,肌张力障碍可以在各种自身免疫性疾病中分离或合并,并且对免疫治疗有反应。我们指出肌张力障碍的模式和相关的神经学特征和调查可以提示潜在的自身免疫性质,这可以指导最合适的治疗。讨论:肌张力障碍的临床模式可能是许多自身免疫性疾病的独特特征。在孤立的亚急性肌张力障碍中,自身抗体的存在可能与时间相关,或者这只是一种附带现象,有待进一步研究评估。许多自身免疫性疾病可表现为单独或联合肌张力障碍。亚急性发作的局灶性或节段性肌张力障碍(头颈肌张力障碍或肢体肌张力障碍)或半肌张力障碍可能继发于自身免疫性疾病,值得调查。它们有复发或进展的过程。他们通常对早期免疫治疗有很好的反应。对症治疗,包括肉毒杆菌毒素,可用于局灶性肌张力障碍。
本文章由计算机程序翻译,如有差异,请以英文原文为准。

Decoding Dystonia in Autoimmune Disorders: A Scoping Review.

Decoding Dystonia in Autoimmune Disorders: A Scoping Review.

Decoding Dystonia in Autoimmune Disorders: A Scoping Review.

Decoding Dystonia in Autoimmune Disorders: A Scoping Review.

Background: Dystonia is a common hyperkinetic movement disorder observed in various genetic, infective, drug-induced, and autoimmune disorders. Autoimmune disorders can present with isolated or combined acute or subacute dystonia. The pattern and approach to dystonia in autoimmune disorders are poorly described and have never been established in a structured manner.

Objective: This scoping review aims to summarize all available clinical literature and formulate a pattern and approach to dystonia in different autoimmune disorders.

Methods: We included one hundred and three articles in this scoping review. Most articles identified were case reports or case series.

Results: In this review, we analysed data from 103 articles and summarized the epidemiological, clinical, and diagnostic features of dystonia associated with different autoimmune diseases. We highlight that dystonia can be isolated or combined in various autoimmune conditions and is responsive to immunotherapy. We point out the patterns of dystonia and associated neurological features and investigations that can suggest the underlying autoimmune nature, which can guide the most appropriate treatment.

Discussion: The clinical pattern of dystonia can be a unique feature in many autoimmune disorders. In isolated subacute dystonia, the presence of autoantibodies could have a temporal association, or this is just an epiphenomenon to be evaluated in further research.

Highlights: Many autoimmune disorders can present with isolated or combined dystonia.Subacute onset focal or segmental dystonia (craniocervical dystonia or limb dystonia) or hemidystonia could be secondary to an autoimmune condition and warrants investigations.They have a relapsing or progressive course.They usually have a good response to early immunotherapy.Symptomatic treatment, including botulinum toxin, can be useful in focal dystonia.

求助全文
通过发布文献求助,成功后即可免费获取论文全文。 去求助
来源期刊
CiteScore
4.00
自引率
4.50%
发文量
31
审稿时长
6 weeks
×
引用
GB/T 7714-2015
复制
MLA
复制
APA
复制
导出至
BibTeX EndNote RefMan NoteFirst NoteExpress
×
提示
您的信息不完整,为了账户安全,请先补充。
现在去补充
×
提示
您因"违规操作"
具体请查看互助需知
我知道了
×
提示
确定
请完成安全验证×
copy
已复制链接
快去分享给好友吧!
我知道了
右上角分享
点击右上角分享
0
联系我们:info@booksci.cn Book学术提供免费学术资源搜索服务,方便国内外学者检索中英文文献。致力于提供最便捷和优质的服务体验。 Copyright © 2023 布克学术 All rights reserved.
京ICP备2023020795号-1
ghs 京公网安备 11010802042870号
Book学术文献互助
Book学术文献互助群
群 号:604180095
Book学术官方微信