面部人工智能在眼科和医学:基础和变革性应用。

IF 2.3 Q2 OPHTHALMOLOGY
Therapeutic Advances in Ophthalmology Pub Date : 2024-12-04 eCollection Date: 2024-01-01 DOI:10.1177/25158414241302871
Jeremy Jia Hao Chan, Pak Wing Leung, Helena Kilgour, Panagiotis Dervenis
{"title":"面部人工智能在眼科和医学:基础和变革性应用。","authors":"Jeremy Jia Hao Chan, Pak Wing Leung, Helena Kilgour, Panagiotis Dervenis","doi":"10.1177/25158414241302871","DOIUrl":null,"url":null,"abstract":"<p><p>The integration of artificial intelligence (AI) in healthcare, particularly in the domain of facial processing tasks, has witnessed substantial growth in the 21st century. However, this requires sufficient appraisal for clinicians and researchers to adequately understand nomenclature and key concepts commonly used in this field. This article aims to elucidate the diverse applications of facial processing tasks, such as facial landmark extraction, face detection, face tracking, facial expression recognition and action unit detection, and their relevance to ophthalmology and other medical specialties. The keywords 'ophthalmology', 'facial artificial intelligence', 'facial recognition' and 'periorbital measurements' were used on PubMed and Ovid, between September 2012 and September 2022, to identify and screen for eligible articles. Studies reporting on human patients in ophthalmology, plastic, maxillofacial and cosmetic surgery with ocular lesions whose facial biometrics were processed by AI and written in the English language were included. A total of 291 and 513 articles were identified on PubMed and Ovid respectively. Twenty articles were included for analysis in this literature review after duplicates, inaccessible articles and articles without full manuscripts were excluded. Although fully automated algorithms can share the workload in healthcare systems and relieve strains on manpower, rigorous testing is crucial, followed by the challenges of convincing management bodies that it would work in reality, coupled with the costs of implementing specialised functional hardware and software. While patients have a valid concern that it would reduce physical contact with clinicians, it is important for clinicians not to replace clinical decision-making with AI alone.</p>","PeriodicalId":23054,"journal":{"name":"Therapeutic Advances in Ophthalmology","volume":"16 ","pages":"25158414241302871"},"PeriodicalIF":2.3000,"publicationDate":"2024-12-04","publicationTypes":"Journal Article","fieldsOfStudy":null,"isOpenAccess":false,"openAccessPdf":"https://www.ncbi.nlm.nih.gov/pmc/articles/PMC11618896/pdf/","citationCount":"0","resultStr":"{\"title\":\"Facial artificial intelligence in ophthalmology and medicine: fundamental and transformative applications.\",\"authors\":\"Jeremy Jia Hao Chan, Pak Wing Leung, Helena Kilgour, Panagiotis Dervenis\",\"doi\":\"10.1177/25158414241302871\",\"DOIUrl\":null,\"url\":null,\"abstract\":\"<p><p>The integration of artificial intelligence (AI) in healthcare, particularly in the domain of facial processing tasks, has witnessed substantial growth in the 21st century. However, this requires sufficient appraisal for clinicians and researchers to adequately understand nomenclature and key concepts commonly used in this field. This article aims to elucidate the diverse applications of facial processing tasks, such as facial landmark extraction, face detection, face tracking, facial expression recognition and action unit detection, and their relevance to ophthalmology and other medical specialties. The keywords 'ophthalmology', 'facial artificial intelligence', 'facial recognition' and 'periorbital measurements' were used on PubMed and Ovid, between September 2012 and September 2022, to identify and screen for eligible articles. Studies reporting on human patients in ophthalmology, plastic, maxillofacial and cosmetic surgery with ocular lesions whose facial biometrics were processed by AI and written in the English language were included. A total of 291 and 513 articles were identified on PubMed and Ovid respectively. Twenty articles were included for analysis in this literature review after duplicates, inaccessible articles and articles without full manuscripts were excluded. Although fully automated algorithms can share the workload in healthcare systems and relieve strains on manpower, rigorous testing is crucial, followed by the challenges of convincing management bodies that it would work in reality, coupled with the costs of implementing specialised functional hardware and software. While patients have a valid concern that it would reduce physical contact with clinicians, it is important for clinicians not to replace clinical decision-making with AI alone.</p>\",\"PeriodicalId\":23054,\"journal\":{\"name\":\"Therapeutic Advances in Ophthalmology\",\"volume\":\"16 \",\"pages\":\"25158414241302871\"},\"PeriodicalIF\":2.3000,\"publicationDate\":\"2024-12-04\",\"publicationTypes\":\"Journal Article\",\"fieldsOfStudy\":null,\"isOpenAccess\":false,\"openAccessPdf\":\"https://www.ncbi.nlm.nih.gov/pmc/articles/PMC11618896/pdf/\",\"citationCount\":\"0\",\"resultStr\":null,\"platform\":\"Semanticscholar\",\"paperid\":null,\"PeriodicalName\":\"Therapeutic Advances in Ophthalmology\",\"FirstCategoryId\":\"1085\",\"ListUrlMain\":\"https://doi.org/10.1177/25158414241302871\",\"RegionNum\":0,\"RegionCategory\":null,\"ArticlePicture\":[],\"TitleCN\":null,\"AbstractTextCN\":null,\"PMCID\":null,\"EPubDate\":\"2024/1/1 0:00:00\",\"PubModel\":\"eCollection\",\"JCR\":\"Q2\",\"JCRName\":\"OPHTHALMOLOGY\",\"Score\":null,\"Total\":0}","platform":"Semanticscholar","paperid":null,"PeriodicalName":"Therapeutic Advances in Ophthalmology","FirstCategoryId":"1085","ListUrlMain":"https://doi.org/10.1177/25158414241302871","RegionNum":0,"RegionCategory":null,"ArticlePicture":[],"TitleCN":null,"AbstractTextCN":null,"PMCID":null,"EPubDate":"2024/1/1 0:00:00","PubModel":"eCollection","JCR":"Q2","JCRName":"OPHTHALMOLOGY","Score":null,"Total":0}
引用次数: 0

摘要

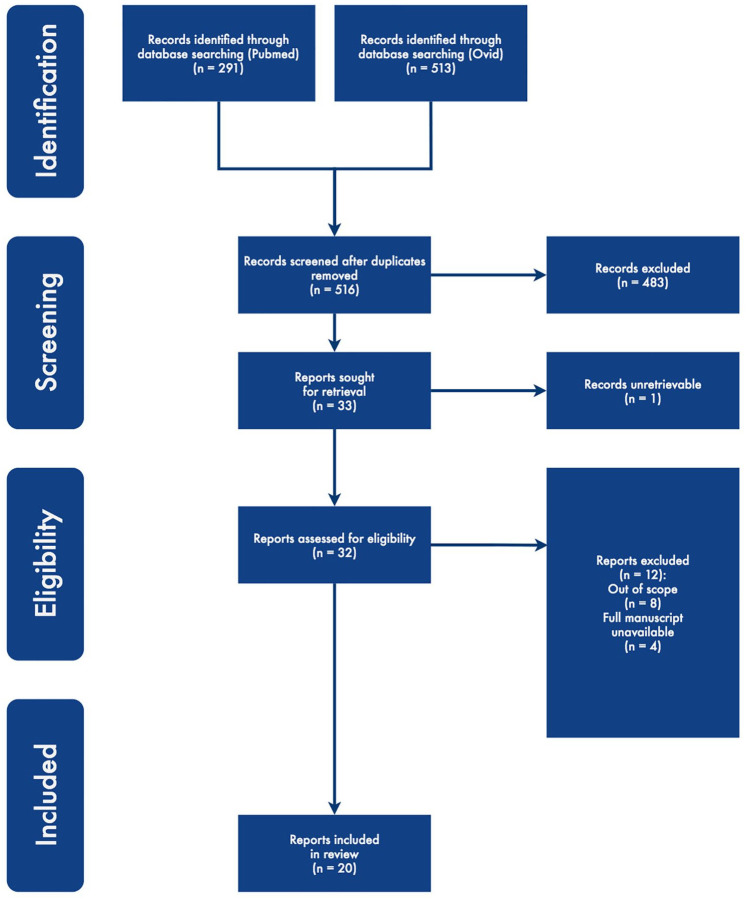
人工智能(AI)在医疗保健领域的整合,特别是在面部处理任务领域,在21世纪取得了长足的发展。然而,这需要对临床医生和研究人员进行充分的评估,以充分理解该领域常用的术语和关键概念。本文旨在阐述面部特征提取、面部检测、面部跟踪、面部表情识别和动作单元检测等面部处理任务的多种应用,以及它们与眼科等医学专业的相关性。在2012年9月至2022年9月期间,在PubMed和Ovid上使用关键词“眼科”、“面部人工智能”、“面部识别”和“眶周测量”来识别和筛选符合条件的文章。纳入了关于眼科、整形、颌面外科和整容手术中患有眼部病变的人类患者的研究报告,这些患者的面部生物识别信息由人工智能处理并以英语书写。在PubMed和Ovid上分别鉴定出291篇和513篇文章。在排除了重复、无法获取的文章和没有完整手稿的文章后,本文献综述纳入了20篇文章进行分析。尽管完全自动化的算法可以分担医疗系统的工作量,减轻人力压力,但严格的测试至关重要,其次是要让管理机构相信它在现实中是可行的,再加上实现专业功能硬件和软件的成本。虽然患者有理由担心人工智能会减少与临床医生的身体接触,但重要的是,临床医生不要仅仅用人工智能取代临床决策。
本文章由计算机程序翻译,如有差异,请以英文原文为准。

Facial artificial intelligence in ophthalmology and medicine: fundamental and transformative applications.

Facial artificial intelligence in ophthalmology and medicine: fundamental and transformative applications.

Facial artificial intelligence in ophthalmology and medicine: fundamental and transformative applications.

Facial artificial intelligence in ophthalmology and medicine: fundamental and transformative applications.

The integration of artificial intelligence (AI) in healthcare, particularly in the domain of facial processing tasks, has witnessed substantial growth in the 21st century. However, this requires sufficient appraisal for clinicians and researchers to adequately understand nomenclature and key concepts commonly used in this field. This article aims to elucidate the diverse applications of facial processing tasks, such as facial landmark extraction, face detection, face tracking, facial expression recognition and action unit detection, and their relevance to ophthalmology and other medical specialties. The keywords 'ophthalmology', 'facial artificial intelligence', 'facial recognition' and 'periorbital measurements' were used on PubMed and Ovid, between September 2012 and September 2022, to identify and screen for eligible articles. Studies reporting on human patients in ophthalmology, plastic, maxillofacial and cosmetic surgery with ocular lesions whose facial biometrics were processed by AI and written in the English language were included. A total of 291 and 513 articles were identified on PubMed and Ovid respectively. Twenty articles were included for analysis in this literature review after duplicates, inaccessible articles and articles without full manuscripts were excluded. Although fully automated algorithms can share the workload in healthcare systems and relieve strains on manpower, rigorous testing is crucial, followed by the challenges of convincing management bodies that it would work in reality, coupled with the costs of implementing specialised functional hardware and software. While patients have a valid concern that it would reduce physical contact with clinicians, it is important for clinicians not to replace clinical decision-making with AI alone.

求助全文
通过发布文献求助,成功后即可免费获取论文全文。 去求助
来源期刊
CiteScore
4.50
自引率
0.00%
发文量
44
审稿时长
12 weeks
×
引用
GB/T 7714-2015
复制
MLA
复制
APA
复制
导出至
BibTeX EndNote RefMan NoteFirst NoteExpress
×
提示
您的信息不完整,为了账户安全,请先补充。
现在去补充
×
提示
您因"违规操作"
具体请查看互助需知
我知道了
×
提示
确定
请完成安全验证×
copy
已复制链接
快去分享给好友吧!
我知道了
右上角分享
点击右上角分享
0
联系我们:info@booksci.cn Book学术提供免费学术资源搜索服务,方便国内外学者检索中英文文献。致力于提供最便捷和优质的服务体验。 Copyright © 2023 布克学术 All rights reserved.
京ICP备2023020795号-1
ghs 京公网安备 11010802042870号
Book学术文献互助
Book学术文献互助群
群 号:604180095
Book学术官方微信