韩国医学生心理因素与大学适应的结构性关系:以直升机式父母和尊重式父母为重点

Korean journal of medical education Pub Date : 2024-12-01 Epub Date: 2024-11-28 DOI:10.3946/kjme.2024.309
Jin Young Lee, Ie Byung Park, So Jung Yune, Kwi Hwa Park
{"title":"韩国医学生心理因素与大学适应的结构性关系:以直升机式父母和尊重式父母为重点","authors":"Jin Young Lee, Ie Byung Park, So Jung Yune, Kwi Hwa Park","doi":"10.3946/kjme.2024.309","DOIUrl":null,"url":null,"abstract":"<p><strong>Purpose: </strong>This study aims to determine the impact of helicopter parenting and respectful parenting on medical students' mindset, grit, self-directedness, and college adjustment.</p><p><strong>Methods: </strong>This study constructed a hypothetical model based on the relationship between helicopter parenting, respectful parenting, mindset, grit, self-directedness, and college adjustment. It set up a structural model to test the fit of the model based on empirical data. The significance of the mediating effects of the paths was tested using multiple mediation analysis.</p><p><strong>Results: </strong>The fit of the initial measurement model did not meet the goodness-of-fit acceptance criteria; therefore, revised models were established. The revised models all showed good fit indices, and the overall path coefficients were significant. Helicopter parenting and respectful parenting are inversely correlated and affect the mindset of medical students, which, in turn, affects their adjustment to college through grit and self-directedness. The results of the multimodal effects of each pathway showed that helicopter parenting negatively affects college adjustment, while respectful parenting has a positive mediating effect on college adjustment.</p><p><strong>Conclusion: </strong>Parenting attitudes have a significant impact on medical students' mindset, grit, and self-direction, which affects their college adjustment. Parents need to respect their children's autonomy and independence and avoid excessive interference.</p>","PeriodicalId":37737,"journal":{"name":"Korean journal of medical education","volume":"36 4","pages":"357-366"},"PeriodicalIF":0.0000,"publicationDate":"2024-12-01","publicationTypes":"Journal Article","fieldsOfStudy":null,"isOpenAccess":false,"openAccessPdf":"https://www.ncbi.nlm.nih.gov/pmc/articles/PMC11625903/pdf/","citationCount":"0","resultStr":"{\"title\":\"Structural relationships between psychological factors and college adjustment among medical students in South Korea: focusing on helicopter parenting and respectful parenting.\",\"authors\":\"Jin Young Lee, Ie Byung Park, So Jung Yune, Kwi Hwa Park\",\"doi\":\"10.3946/kjme.2024.309\",\"DOIUrl\":null,\"url\":null,\"abstract\":\"<p><strong>Purpose: </strong>This study aims to determine the impact of helicopter parenting and respectful parenting on medical students' mindset, grit, self-directedness, and college adjustment.</p><p><strong>Methods: </strong>This study constructed a hypothetical model based on the relationship between helicopter parenting, respectful parenting, mindset, grit, self-directedness, and college adjustment. It set up a structural model to test the fit of the model based on empirical data. The significance of the mediating effects of the paths was tested using multiple mediation analysis.</p><p><strong>Results: </strong>The fit of the initial measurement model did not meet the goodness-of-fit acceptance criteria; therefore, revised models were established. The revised models all showed good fit indices, and the overall path coefficients were significant. Helicopter parenting and respectful parenting are inversely correlated and affect the mindset of medical students, which, in turn, affects their adjustment to college through grit and self-directedness. The results of the multimodal effects of each pathway showed that helicopter parenting negatively affects college adjustment, while respectful parenting has a positive mediating effect on college adjustment.</p><p><strong>Conclusion: </strong>Parenting attitudes have a significant impact on medical students' mindset, grit, and self-direction, which affects their college adjustment. Parents need to respect their children's autonomy and independence and avoid excessive interference.</p>\",\"PeriodicalId\":37737,\"journal\":{\"name\":\"Korean journal of medical education\",\"volume\":\"36 4\",\"pages\":\"357-366\"},\"PeriodicalIF\":0.0000,\"publicationDate\":\"2024-12-01\",\"publicationTypes\":\"Journal Article\",\"fieldsOfStudy\":null,\"isOpenAccess\":false,\"openAccessPdf\":\"https://www.ncbi.nlm.nih.gov/pmc/articles/PMC11625903/pdf/\",\"citationCount\":\"0\",\"resultStr\":null,\"platform\":\"Semanticscholar\",\"paperid\":null,\"PeriodicalName\":\"Korean journal of medical education\",\"FirstCategoryId\":\"1085\",\"ListUrlMain\":\"https://doi.org/10.3946/kjme.2024.309\",\"RegionNum\":0,\"RegionCategory\":null,\"ArticlePicture\":[],\"TitleCN\":null,\"AbstractTextCN\":null,\"PMCID\":null,\"EPubDate\":\"2024/11/28 0:00:00\",\"PubModel\":\"Epub\",\"JCR\":\"\",\"JCRName\":\"\",\"Score\":null,\"Total\":0}","platform":"Semanticscholar","paperid":null,"PeriodicalName":"Korean journal of medical education","FirstCategoryId":"1085","ListUrlMain":"https://doi.org/10.3946/kjme.2024.309","RegionNum":0,"RegionCategory":null,"ArticlePicture":[],"TitleCN":null,"AbstractTextCN":null,"PMCID":null,"EPubDate":"2024/11/28 0:00:00","PubModel":"Epub","JCR":"","JCRName":"","Score":null,"Total":0}
引用次数: 0

摘要

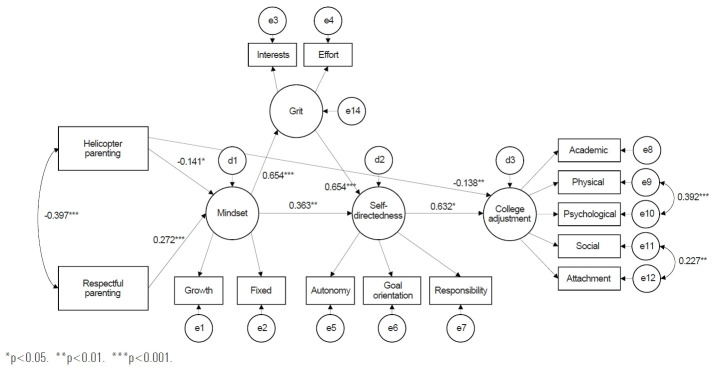
目的:探讨直升机式父母和尊重式父母对医学生心态、毅力、自我导向和大学适应的影响。方法:基于直升机式养育、尊重式养育、心态、毅力、自我导向与大学适应的关系构建假设模型。在实证数据的基础上,建立了结构模型来检验模型的拟合性。采用多重中介分析对各路径中介效应的显著性进行检验。结果:初始测量模型的拟合不符合拟合优度接受标准;因此,我们建立了修正模型。修正模型的拟合指标均较好,总体路径系数显著。直升机式父母和尊重式父母呈负相关,并影响医学生的心态,进而影响他们通过勇气和自我指导来适应大学生活。各路径的多模态效应结果表明,直升机式父母对大学适应有负向影响,而尊重式父母对大学适应有正向中介作用。结论:父母态度对医学生的心态、毅力和自我导向有显著影响,进而影响医学生的大学适应。父母需要尊重孩子的自主权和独立性,避免过度干涉。
本文章由计算机程序翻译,如有差异,请以英文原文为准。

Structural relationships between psychological factors and college adjustment among medical students in South Korea: focusing on helicopter parenting and respectful parenting.

Structural relationships between psychological factors and college adjustment among medical students in South Korea: focusing on helicopter parenting and respectful parenting.

Structural relationships between psychological factors and college adjustment among medical students in South Korea: focusing on helicopter parenting and respectful parenting.

Purpose: This study aims to determine the impact of helicopter parenting and respectful parenting on medical students' mindset, grit, self-directedness, and college adjustment.

Methods: This study constructed a hypothetical model based on the relationship between helicopter parenting, respectful parenting, mindset, grit, self-directedness, and college adjustment. It set up a structural model to test the fit of the model based on empirical data. The significance of the mediating effects of the paths was tested using multiple mediation analysis.

Results: The fit of the initial measurement model did not meet the goodness-of-fit acceptance criteria; therefore, revised models were established. The revised models all showed good fit indices, and the overall path coefficients were significant. Helicopter parenting and respectful parenting are inversely correlated and affect the mindset of medical students, which, in turn, affects their adjustment to college through grit and self-directedness. The results of the multimodal effects of each pathway showed that helicopter parenting negatively affects college adjustment, while respectful parenting has a positive mediating effect on college adjustment.

Conclusion: Parenting attitudes have a significant impact on medical students' mindset, grit, and self-direction, which affects their college adjustment. Parents need to respect their children's autonomy and independence and avoid excessive interference.

求助全文
通过发布文献求助,成功后即可免费获取论文全文。 去求助
来源期刊
Korean journal of medical education
Korean journal of medical education Social Sciences-Education
CiteScore
3.20
自引率
0.00%
发文量
20
期刊介绍: The journal seeks to provide theoretical foundations, practical analysis, and up-to-date developments in health professional education: Curriculum development Teaching and learning Student assessment Educational evaluation Educational management and policy The journal welcomes high-quality papers on all levels of health professional education, including: Undergraduate education Postgraduate training Continuous professional development Interprofessional education.
×
引用
GB/T 7714-2015
复制
MLA
复制
APA
复制
导出至
BibTeX EndNote RefMan NoteFirst NoteExpress
×
提示
您的信息不完整,为了账户安全,请先补充。
现在去补充
×
提示
您因"违规操作"
具体请查看互助需知
我知道了
×
提示
确定
请完成安全验证×
copy
已复制链接
快去分享给好友吧!
我知道了
右上角分享
点击右上角分享
0
联系我们:info@booksci.cn Book学术提供免费学术资源搜索服务,方便国内外学者检索中英文文献。致力于提供最便捷和优质的服务体验。 Copyright © 2023 布克学术 All rights reserved.
京ICP备2023020795号-1
ghs 京公网安备 11010802042870号
Book学术文献互助
Book学术文献互助群
群 号:604180095
Book学术官方微信