参藤增强非小细胞肺癌放疗效果。

IF 2.5 3区 医学 Q3 ONCOLOGY
Strahlentherapie und Onkologie Pub Date : 2025-06-01 Epub Date: 2024-12-04 DOI:10.1007/s00066-024-02322-7
Zhaohua Liu, Peixia Cui, Qian Wu, Xiao Ji
{"title":"参藤增强非小细胞肺癌放疗效果。","authors":"Zhaohua Liu, Peixia Cui, Qian Wu, Xiao Ji","doi":"10.1007/s00066-024-02322-7","DOIUrl":null,"url":null,"abstract":"<p><strong>Background: </strong>Radiotherapy is widely used in the clinical treatment of non-small cell lung cancer (NSCLC); however, its effectiveness often proves unsatisfactory. Ampelopsis japonica (AJ) is a traditional Chinese herb with anti-inflammatory and anticancer activities. However, whether AJ could enhance the effect of radiotherapy in NSCLC needs to be further explored.</p><p><strong>Methods: </strong>In vivo, BALB/c nude mice were used for a xenograft tumor model to explore whether AJ could enhance the effect of radiation therapy (RT) in NSCLC. In vitro, human NSCLC cell lines HCC827 and H1299 were used to explore the effect of AJ on the cell proliferation and apoptosis of RT-treated NSCLC. Moreover, bioinformatic analysis was performed to analyze the signaling pathways regulated by AJ.</p><p><strong>Results: </strong>Ampelopsis japonica enhanced the inhibitory effect of RT on NSCLC tumor growth in vivo. Simultaneously, AJ further enhanced the inhibitory effect of RT on NSCLC proliferation and the promoting effect of RT on NSCLC apoptosis. Bioinformatic analysis showed that AJ regulated the PI3K-Akt signaling pathway. We confirmed that AJ decreased the protein levels of the PI3K-Akt signaling pathway. Furthermore, the combination of AJ and RT suppressed activation of the PI3K-Akt signaling pathway.</p><p><strong>Conclusion: </strong>Ampelopsis japonica augmented the inhibitory impact of RT on NSCLC cell proliferation and tumor growth by suppressing the PI3K-Akt signaling pathway.</p>","PeriodicalId":21998,"journal":{"name":"Strahlentherapie und Onkologie","volume":" ","pages":"627-636"},"PeriodicalIF":2.5000,"publicationDate":"2025-06-01","publicationTypes":"Journal Article","fieldsOfStudy":null,"isOpenAccess":false,"openAccessPdf":"https://www.ncbi.nlm.nih.gov/pmc/articles/PMC12119655/pdf/","citationCount":"0","resultStr":"{\"title\":\"Ampelopsis japonica enhances the effect of radiotherapy in non-small cell lung cancer.\",\"authors\":\"Zhaohua Liu, Peixia Cui, Qian Wu, Xiao Ji\",\"doi\":\"10.1007/s00066-024-02322-7\",\"DOIUrl\":null,\"url\":null,\"abstract\":\"<p><strong>Background: </strong>Radiotherapy is widely used in the clinical treatment of non-small cell lung cancer (NSCLC); however, its effectiveness often proves unsatisfactory. Ampelopsis japonica (AJ) is a traditional Chinese herb with anti-inflammatory and anticancer activities. However, whether AJ could enhance the effect of radiotherapy in NSCLC needs to be further explored.</p><p><strong>Methods: </strong>In vivo, BALB/c nude mice were used for a xenograft tumor model to explore whether AJ could enhance the effect of radiation therapy (RT) in NSCLC. In vitro, human NSCLC cell lines HCC827 and H1299 were used to explore the effect of AJ on the cell proliferation and apoptosis of RT-treated NSCLC. Moreover, bioinformatic analysis was performed to analyze the signaling pathways regulated by AJ.</p><p><strong>Results: </strong>Ampelopsis japonica enhanced the inhibitory effect of RT on NSCLC tumor growth in vivo. Simultaneously, AJ further enhanced the inhibitory effect of RT on NSCLC proliferation and the promoting effect of RT on NSCLC apoptosis. Bioinformatic analysis showed that AJ regulated the PI3K-Akt signaling pathway. We confirmed that AJ decreased the protein levels of the PI3K-Akt signaling pathway. Furthermore, the combination of AJ and RT suppressed activation of the PI3K-Akt signaling pathway.</p><p><strong>Conclusion: </strong>Ampelopsis japonica augmented the inhibitory impact of RT on NSCLC cell proliferation and tumor growth by suppressing the PI3K-Akt signaling pathway.</p>\",\"PeriodicalId\":21998,\"journal\":{\"name\":\"Strahlentherapie und Onkologie\",\"volume\":\" \",\"pages\":\"627-636\"},\"PeriodicalIF\":2.5000,\"publicationDate\":\"2025-06-01\",\"publicationTypes\":\"Journal Article\",\"fieldsOfStudy\":null,\"isOpenAccess\":false,\"openAccessPdf\":\"https://www.ncbi.nlm.nih.gov/pmc/articles/PMC12119655/pdf/\",\"citationCount\":\"0\",\"resultStr\":null,\"platform\":\"Semanticscholar\",\"paperid\":null,\"PeriodicalName\":\"Strahlentherapie und Onkologie\",\"FirstCategoryId\":\"3\",\"ListUrlMain\":\"https://doi.org/10.1007/s00066-024-02322-7\",\"RegionNum\":3,\"RegionCategory\":\"医学\",\"ArticlePicture\":[],\"TitleCN\":null,\"AbstractTextCN\":null,\"PMCID\":null,\"EPubDate\":\"2024/12/4 0:00:00\",\"PubModel\":\"Epub\",\"JCR\":\"Q3\",\"JCRName\":\"ONCOLOGY\",\"Score\":null,\"Total\":0}","platform":"Semanticscholar","paperid":null,"PeriodicalName":"Strahlentherapie und Onkologie","FirstCategoryId":"3","ListUrlMain":"https://doi.org/10.1007/s00066-024-02322-7","RegionNum":3,"RegionCategory":"医学","ArticlePicture":[],"TitleCN":null,"AbstractTextCN":null,"PMCID":null,"EPubDate":"2024/12/4 0:00:00","PubModel":"Epub","JCR":"Q3","JCRName":"ONCOLOGY","Score":null,"Total":0}
引用次数: 0

摘要

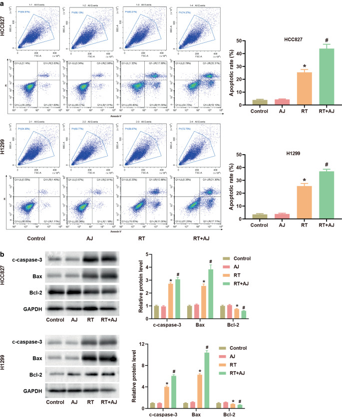
背景:放疗在非小细胞肺癌(NSCLC)的临床治疗中应用广泛;然而,其效果往往令人不满意。Ampelopsis japonica (AJ)是一种具有抗炎和抗癌作用的传统中药。然而,AJ是否能增强NSCLC的放疗效果还有待进一步探讨。方法:在体内采用BALB/c裸鼠建立异种移植瘤模型,探讨AJ是否能增强非小细胞肺癌放射治疗(RT)的效果。体外实验以人非小细胞肺癌细胞株HCC827和H1299为实验材料,探讨AJ对rt处理的非小细胞肺癌细胞增殖和凋亡的影响。此外,通过生物信息学分析对AJ调控的信号通路进行了分析。结果:枇杷在体内增强了RT对NSCLC肿瘤生长的抑制作用。同时,AJ进一步增强了RT对NSCLC增殖的抑制作用和RT对NSCLC凋亡的促进作用。生物信息学分析显示AJ调节PI3K-Akt信号通路。我们证实AJ降低了PI3K-Akt信号通路的蛋白水平。此外,AJ和RT联合抑制PI3K-Akt信号通路的激活。结论:枇杷通过抑制PI3K-Akt信号通路增强RT对NSCLC细胞增殖和肿瘤生长的抑制作用。
本文章由计算机程序翻译,如有差异,请以英文原文为准。

Ampelopsis japonica enhances the effect of radiotherapy in non-small cell lung cancer.

Ampelopsis japonica enhances the effect of radiotherapy in non-small cell lung cancer.

Ampelopsis japonica enhances the effect of radiotherapy in non-small cell lung cancer.

Ampelopsis japonica enhances the effect of radiotherapy in non-small cell lung cancer.

Background: Radiotherapy is widely used in the clinical treatment of non-small cell lung cancer (NSCLC); however, its effectiveness often proves unsatisfactory. Ampelopsis japonica (AJ) is a traditional Chinese herb with anti-inflammatory and anticancer activities. However, whether AJ could enhance the effect of radiotherapy in NSCLC needs to be further explored.

Methods: In vivo, BALB/c nude mice were used for a xenograft tumor model to explore whether AJ could enhance the effect of radiation therapy (RT) in NSCLC. In vitro, human NSCLC cell lines HCC827 and H1299 were used to explore the effect of AJ on the cell proliferation and apoptosis of RT-treated NSCLC. Moreover, bioinformatic analysis was performed to analyze the signaling pathways regulated by AJ.

Results: Ampelopsis japonica enhanced the inhibitory effect of RT on NSCLC tumor growth in vivo. Simultaneously, AJ further enhanced the inhibitory effect of RT on NSCLC proliferation and the promoting effect of RT on NSCLC apoptosis. Bioinformatic analysis showed that AJ regulated the PI3K-Akt signaling pathway. We confirmed that AJ decreased the protein levels of the PI3K-Akt signaling pathway. Furthermore, the combination of AJ and RT suppressed activation of the PI3K-Akt signaling pathway.

Conclusion: Ampelopsis japonica augmented the inhibitory impact of RT on NSCLC cell proliferation and tumor growth by suppressing the PI3K-Akt signaling pathway.

求助全文
通过发布文献求助,成功后即可免费获取论文全文。 去求助
来源期刊
CiteScore
5.70
自引率
12.90%
发文量
141
审稿时长
3-8 weeks
期刊介绍: Strahlentherapie und Onkologie, published monthly, is a scientific journal that covers all aspects of oncology with focus on radiooncology, radiation biology and radiation physics. The articles are not only of interest to radiooncologists but to all physicians interested in oncology, to radiation biologists and radiation physicists. The journal publishes original articles, review articles and case studies that are peer-reviewed. It includes scientific short communications as well as a literature review with annotated articles that inform the reader on new developments in the various disciplines concerned and hence allow for a sound overview on the latest results in radiooncology research. Founded in 1912, Strahlentherapie und Onkologie is the oldest oncological journal in the world. Today, contributions are published in English and German. All articles have English summaries and legends. The journal is the official publication of several scientific radiooncological societies and publishes the relevant communications of these societies.
×
引用
GB/T 7714-2015
复制
MLA
复制
APA
复制
导出至
BibTeX EndNote RefMan NoteFirst NoteExpress
×
提示
您的信息不完整,为了账户安全,请先补充。
现在去补充
×
提示
您因"违规操作"
具体请查看互助需知
我知道了
×
提示
确定
请完成安全验证×
copy
已复制链接
快去分享给好友吧!
我知道了
右上角分享
点击右上角分享
0
联系我们:info@booksci.cn Book学术提供免费学术资源搜索服务,方便国内外学者检索中英文文献。致力于提供最便捷和优质的服务体验。 Copyright © 2023 布克学术 All rights reserved.
京ICP备2023020795号-1
ghs 京公网安备 11010802042870号
Book学术文献互助
Book学术文献互助群
群 号:604180095
Book学术官方微信