巨噬细胞中靶向蛋白转化酶枯草素/kexin 7作为缓解心肌梗死诱导炎症的治疗策略

IF 3.3 3区 生物学 Q3 BIOCHEMISTRY & MOLECULAR BIOLOGY
BMB Reports Pub Date : 2024-12-01
Shin Hye Moon, Inyoung Chung, Na Hyeon Yoon, Jing Jin, Hyae Yon Kweon, Won Kee Yoon, Nabil G Seidah, Goo Taeg Oh
{"title":"巨噬细胞中靶向蛋白转化酶枯草素/kexin 7作为缓解心肌梗死诱导炎症的治疗策略","authors":"Shin Hye Moon, Inyoung Chung, Na Hyeon Yoon, Jing Jin, Hyae Yon Kweon, Won Kee Yoon, Nabil G Seidah, Goo Taeg Oh","doi":"","DOIUrl":null,"url":null,"abstract":"<p><p>Myocardial infarction (MI), a major form of coronary artery disease (CAD), triggers a severe inflammatory response in the heart, resulting in increased cell death and adverse ventricular remodeling. Despite treatment advancements, MI remains a significant risk factor for heart failure, underscoring the necessity for a more in-depth exploration of immune cell mechanisms. Proprotein convertase subtilisin/kexin type 7 (PCSK7), expressed in various tissues and immune cells, has been implicated in cardiovascular disease, yet its specific role in cardiac immune cells remains poorly understood. This study aimed to elucidate the role of PCSK7 in MI-related inflammation. Our findings indicate that PCSK7 deficiency reduces circulating cholesterol levels, potentially mitigating infarct injury and improving cardiac function by modulating immune cells. Additionally, PCSK7 promotes macrophage activation and lipid uptake at the ischemic site, intensifying the pathology. We also observed that PCSK7 activates the TNF-α/JNK signaling pathway in macrophages intracellularly, amplifying the inflammatory response. Therefore, targeting PCSK7 in macrophages could help mitigate post-MI inflammation, alleviate disease severity, and offer novel therapeutic strategies for patients with CAD. [BMB Reports 2024; 57(12): 553-558].</p>","PeriodicalId":9010,"journal":{"name":"BMB Reports","volume":" ","pages":"553-558"},"PeriodicalIF":3.3000,"publicationDate":"2024-12-01","publicationTypes":"Journal Article","fieldsOfStudy":null,"isOpenAccess":false,"openAccessPdf":"https://www.ncbi.nlm.nih.gov/pmc/articles/PMC11693601/pdf/","citationCount":"0","resultStr":"{\"title\":\"Targeting proprotein convertase subtilisin/kexin type 7 in macrophages as a therapeutic strategy to mitigate myocardial infarction-induced inflammation.\",\"authors\":\"Shin Hye Moon, Inyoung Chung, Na Hyeon Yoon, Jing Jin, Hyae Yon Kweon, Won Kee Yoon, Nabil G Seidah, Goo Taeg Oh\",\"doi\":\"\",\"DOIUrl\":null,\"url\":null,\"abstract\":\"<p><p>Myocardial infarction (MI), a major form of coronary artery disease (CAD), triggers a severe inflammatory response in the heart, resulting in increased cell death and adverse ventricular remodeling. Despite treatment advancements, MI remains a significant risk factor for heart failure, underscoring the necessity for a more in-depth exploration of immune cell mechanisms. Proprotein convertase subtilisin/kexin type 7 (PCSK7), expressed in various tissues and immune cells, has been implicated in cardiovascular disease, yet its specific role in cardiac immune cells remains poorly understood. This study aimed to elucidate the role of PCSK7 in MI-related inflammation. Our findings indicate that PCSK7 deficiency reduces circulating cholesterol levels, potentially mitigating infarct injury and improving cardiac function by modulating immune cells. Additionally, PCSK7 promotes macrophage activation and lipid uptake at the ischemic site, intensifying the pathology. We also observed that PCSK7 activates the TNF-α/JNK signaling pathway in macrophages intracellularly, amplifying the inflammatory response. Therefore, targeting PCSK7 in macrophages could help mitigate post-MI inflammation, alleviate disease severity, and offer novel therapeutic strategies for patients with CAD. [BMB Reports 2024; 57(12): 553-558].</p>\",\"PeriodicalId\":9010,\"journal\":{\"name\":\"BMB Reports\",\"volume\":\" \",\"pages\":\"553-558\"},\"PeriodicalIF\":3.3000,\"publicationDate\":\"2024-12-01\",\"publicationTypes\":\"Journal Article\",\"fieldsOfStudy\":null,\"isOpenAccess\":false,\"openAccessPdf\":\"https://www.ncbi.nlm.nih.gov/pmc/articles/PMC11693601/pdf/\",\"citationCount\":\"0\",\"resultStr\":null,\"platform\":\"Semanticscholar\",\"paperid\":null,\"PeriodicalName\":\"BMB Reports\",\"FirstCategoryId\":\"99\",\"ListUrlMain\":\"\",\"RegionNum\":3,\"RegionCategory\":\"生物学\",\"ArticlePicture\":[],\"TitleCN\":null,\"AbstractTextCN\":null,\"PMCID\":null,\"EPubDate\":\"\",\"PubModel\":\"\",\"JCR\":\"Q3\",\"JCRName\":\"BIOCHEMISTRY & MOLECULAR BIOLOGY\",\"Score\":null,\"Total\":0}","platform":"Semanticscholar","paperid":null,"PeriodicalName":"BMB Reports","FirstCategoryId":"99","ListUrlMain":"","RegionNum":3,"RegionCategory":"生物学","ArticlePicture":[],"TitleCN":null,"AbstractTextCN":null,"PMCID":null,"EPubDate":"","PubModel":"","JCR":"Q3","JCRName":"BIOCHEMISTRY & MOLECULAR BIOLOGY","Score":null,"Total":0}
引用次数: 0

摘要

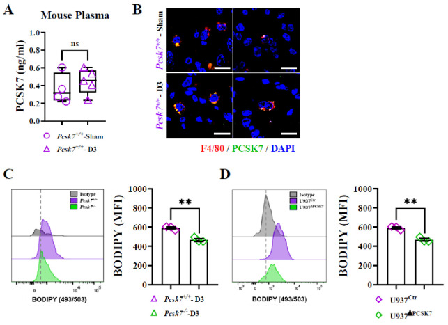
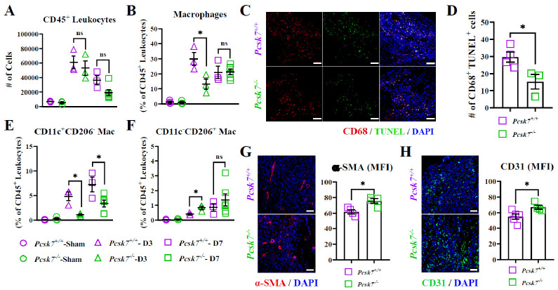
心肌梗死(MI)是冠状动脉疾病(CAD)的一种主要形式,在心脏中引发严重的炎症反应,导致细胞死亡增加和不利的心室重构。尽管治疗取得了进展,但心肌梗死仍然是心力衰竭的重要危险因素,这强调了对免疫细胞机制进行更深入探索的必要性。在多种组织和免疫细胞中表达的蛋白转化酶枯草杆菌素/酮素7型(PCSK7)与心血管疾病有关,但其在心脏免疫细胞中的具体作用仍知之甚少。本研究旨在阐明PCSK7在心肌梗死相关炎症中的作用。我们的研究结果表明,PCSK7缺乏降低了循环胆固醇水平,可能通过调节免疫细胞来减轻梗死损伤和改善心功能。此外,PCSK7在缺血部位促进巨噬细胞活化和脂质摄取,加剧了病理。我们还观察到PCSK7在细胞内激活巨噬细胞的TNF-α/JNK信号通路,放大炎症反应。因此,靶向巨噬细胞中的PCSK7可能有助于减轻心肌梗死后炎症,减轻疾病严重程度,并为CAD患者提供新的治疗策略。
本文章由计算机程序翻译,如有差异,请以英文原文为准。

Targeting proprotein convertase subtilisin/kexin type 7 in macrophages as a therapeutic strategy to mitigate myocardial infarction-induced inflammation.

Targeting proprotein convertase subtilisin/kexin type 7 in macrophages as a therapeutic strategy to mitigate myocardial infarction-induced inflammation.

Targeting proprotein convertase subtilisin/kexin type 7 in macrophages as a therapeutic strategy to mitigate myocardial infarction-induced inflammation.

Targeting proprotein convertase subtilisin/kexin type 7 in macrophages as a therapeutic strategy to mitigate myocardial infarction-induced inflammation.

Myocardial infarction (MI), a major form of coronary artery disease (CAD), triggers a severe inflammatory response in the heart, resulting in increased cell death and adverse ventricular remodeling. Despite treatment advancements, MI remains a significant risk factor for heart failure, underscoring the necessity for a more in-depth exploration of immune cell mechanisms. Proprotein convertase subtilisin/kexin type 7 (PCSK7), expressed in various tissues and immune cells, has been implicated in cardiovascular disease, yet its specific role in cardiac immune cells remains poorly understood. This study aimed to elucidate the role of PCSK7 in MI-related inflammation. Our findings indicate that PCSK7 deficiency reduces circulating cholesterol levels, potentially mitigating infarct injury and improving cardiac function by modulating immune cells. Additionally, PCSK7 promotes macrophage activation and lipid uptake at the ischemic site, intensifying the pathology. We also observed that PCSK7 activates the TNF-α/JNK signaling pathway in macrophages intracellularly, amplifying the inflammatory response. Therefore, targeting PCSK7 in macrophages could help mitigate post-MI inflammation, alleviate disease severity, and offer novel therapeutic strategies for patients with CAD. [BMB Reports 2024; 57(12): 553-558].

求助全文
通过发布文献求助,成功后即可免费获取论文全文。 去求助
来源期刊
BMB Reports
BMB Reports 生物-生化与分子生物学
CiteScore
5.10
自引率
7.90%
发文量
141
审稿时长
1 months
期刊介绍: The BMB Reports (BMB Rep, established in 1968) is published at the end of every month by Korean Society for Biochemistry and Molecular Biology. Copyright is reserved by the Society. The journal publishes short articles and mini reviews. We expect that the BMB Reports will deliver the new scientific findings and knowledge to our readers in fast and timely manner.
×
引用
GB/T 7714-2015
复制
MLA
复制
APA
复制
导出至
BibTeX EndNote RefMan NoteFirst NoteExpress
×
提示
您的信息不完整,为了账户安全,请先补充。
现在去补充
×
提示
您因"违规操作"
具体请查看互助需知
我知道了
×
提示
确定
请完成安全验证×
copy
已复制链接
快去分享给好友吧!
我知道了
右上角分享
点击右上角分享
0
联系我们:info@booksci.cn Book学术提供免费学术资源搜索服务,方便国内外学者检索中英文文献。致力于提供最便捷和优质的服务体验。 Copyright © 2023 布克学术 All rights reserved.
京ICP备2023020795号-1
ghs 京公网安备 11010802042870号
Book学术文献互助
Book学术文献互助群
群 号:604180095
Book学术官方微信