慢性鼻窦炎伴鼻息肉患者自噬相关基因的鉴定和验证及其与疾病严重程度关系的探讨

IF 2.1 Q3 ALLERGY
Asia Pacific Allergy Pub Date : 2024-12-01 Epub Date: 2024-09-26 DOI:10.5415/apallergy.0000000000000159
Jiajia Zi, Longgang Yu, Lin Wang, Xudong Yan, Danyang Li, Xiaoyun Du, Jisheng Zhang, Yan Jiang
{"title":"慢性鼻窦炎伴鼻息肉患者自噬相关基因的鉴定和验证及其与疾病严重程度关系的探讨","authors":"Jiajia Zi, Longgang Yu, Lin Wang, Xudong Yan, Danyang Li, Xiaoyun Du, Jisheng Zhang, Yan Jiang","doi":"10.5415/apallergy.0000000000000159","DOIUrl":null,"url":null,"abstract":"<p><strong>Background: </strong>Chronic rhinosinusitis with nasal polyps (CRSwNP) pathogenesis might be impacted by autophagy. Nevertheless, autophagy-related gene utilization as a disease indicator about the course of CRSwNP has yet to be elucidated.</p><p><strong>Objective: </strong>This investigation aimed at discovering pivotal molecules related to autophagy to identify potential treatment targets for CRSwNP.</p><p><strong>Methods: </strong>The dataset GSE136825 was obtained via the Gene Expression Omnibus (GEO) database, and afterward, differentially expressed genes (DEGs) analysis linked to autophagy was employed via the R software. A comprehensive examination of autophagy-related DEGs was conducted using functional analytic techniques. The utilization of the protein-protein interaction (PPI) network facilitated hub gene identification. Quantitative real-time polymerase chain reaction (qRT-PCR), western blot, and immunohistochemistry staining techniques were performed to validate the expression levels of the central genes in clinical samples. Correlation analysis was performed to examine the correlation between hub genes and disease severity parameters.</p><p><strong>Results: </strong>A comprehensive set of 86 autophagy-related DEGs were discovered. The functional enrichment analysis of autophagy-related DEGs revealed the identification of enrichment terms involved with the autophagy process. The results obtained from the PPI analysis suggest that there was interaction among the autophagy-related genes. The qRT-PCR, immunohistochemistry staining, and western blot techniques yielded results, demonstrated that <i>CXCR4</i>, <i>HMOX1</i>, and <i>SPP1</i> expression levels in CRSwNP agreed with the bioinformatics analysis of the dataset. Furthermore, a favorable association between <i>CXCR4</i>, <i>HMOX1</i>, and <i>SPP1</i> expression levels with illness severity indicators was found.</p><p><strong>Conclusion: </strong>Bioinformatics analysis yielded 86 autophagy-related DEGs in CRSwNP. <i>CXCR4</i>, <i>HMOX1</i>, and <i>SPP1</i> regulation of autophagy has been confirmed in CRSwNP progression and pathogenesis.</p>","PeriodicalId":8488,"journal":{"name":"Asia Pacific Allergy","volume":"14 4","pages":"162-173"},"PeriodicalIF":2.1000,"publicationDate":"2024-12-01","publicationTypes":"Journal Article","fieldsOfStudy":null,"isOpenAccess":false,"openAccessPdf":"https://www.ncbi.nlm.nih.gov/pmc/articles/PMC11608634/pdf/","citationCount":"0","resultStr":"{\"title\":\"Identification and validation of autophagy-related genes and exploration of their relationship with disease severity in chronic rhinosinusitis with nasal polyps.\",\"authors\":\"Jiajia Zi, Longgang Yu, Lin Wang, Xudong Yan, Danyang Li, Xiaoyun Du, Jisheng Zhang, Yan Jiang\",\"doi\":\"10.5415/apallergy.0000000000000159\",\"DOIUrl\":null,\"url\":null,\"abstract\":\"<p><strong>Background: </strong>Chronic rhinosinusitis with nasal polyps (CRSwNP) pathogenesis might be impacted by autophagy. Nevertheless, autophagy-related gene utilization as a disease indicator about the course of CRSwNP has yet to be elucidated.</p><p><strong>Objective: </strong>This investigation aimed at discovering pivotal molecules related to autophagy to identify potential treatment targets for CRSwNP.</p><p><strong>Methods: </strong>The dataset GSE136825 was obtained via the Gene Expression Omnibus (GEO) database, and afterward, differentially expressed genes (DEGs) analysis linked to autophagy was employed via the R software. A comprehensive examination of autophagy-related DEGs was conducted using functional analytic techniques. The utilization of the protein-protein interaction (PPI) network facilitated hub gene identification. Quantitative real-time polymerase chain reaction (qRT-PCR), western blot, and immunohistochemistry staining techniques were performed to validate the expression levels of the central genes in clinical samples. Correlation analysis was performed to examine the correlation between hub genes and disease severity parameters.</p><p><strong>Results: </strong>A comprehensive set of 86 autophagy-related DEGs were discovered. The functional enrichment analysis of autophagy-related DEGs revealed the identification of enrichment terms involved with the autophagy process. The results obtained from the PPI analysis suggest that there was interaction among the autophagy-related genes. The qRT-PCR, immunohistochemistry staining, and western blot techniques yielded results, demonstrated that <i>CXCR4</i>, <i>HMOX1</i>, and <i>SPP1</i> expression levels in CRSwNP agreed with the bioinformatics analysis of the dataset. Furthermore, a favorable association between <i>CXCR4</i>, <i>HMOX1</i>, and <i>SPP1</i> expression levels with illness severity indicators was found.</p><p><strong>Conclusion: </strong>Bioinformatics analysis yielded 86 autophagy-related DEGs in CRSwNP. <i>CXCR4</i>, <i>HMOX1</i>, and <i>SPP1</i> regulation of autophagy has been confirmed in CRSwNP progression and pathogenesis.</p>\",\"PeriodicalId\":8488,\"journal\":{\"name\":\"Asia Pacific Allergy\",\"volume\":\"14 4\",\"pages\":\"162-173\"},\"PeriodicalIF\":2.1000,\"publicationDate\":\"2024-12-01\",\"publicationTypes\":\"Journal Article\",\"fieldsOfStudy\":null,\"isOpenAccess\":false,\"openAccessPdf\":\"https://www.ncbi.nlm.nih.gov/pmc/articles/PMC11608634/pdf/\",\"citationCount\":\"0\",\"resultStr\":null,\"platform\":\"Semanticscholar\",\"paperid\":null,\"PeriodicalName\":\"Asia Pacific Allergy\",\"FirstCategoryId\":\"1085\",\"ListUrlMain\":\"https://doi.org/10.5415/apallergy.0000000000000159\",\"RegionNum\":0,\"RegionCategory\":null,\"ArticlePicture\":[],\"TitleCN\":null,\"AbstractTextCN\":null,\"PMCID\":null,\"EPubDate\":\"2024/9/26 0:00:00\",\"PubModel\":\"Epub\",\"JCR\":\"Q3\",\"JCRName\":\"ALLERGY\",\"Score\":null,\"Total\":0}","platform":"Semanticscholar","paperid":null,"PeriodicalName":"Asia Pacific Allergy","FirstCategoryId":"1085","ListUrlMain":"https://doi.org/10.5415/apallergy.0000000000000159","RegionNum":0,"RegionCategory":null,"ArticlePicture":[],"TitleCN":null,"AbstractTextCN":null,"PMCID":null,"EPubDate":"2024/9/26 0:00:00","PubModel":"Epub","JCR":"Q3","JCRName":"ALLERGY","Score":null,"Total":0}
引用次数: 0

摘要

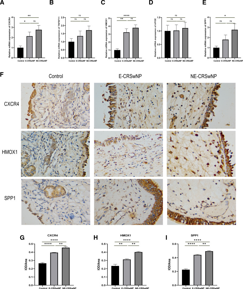
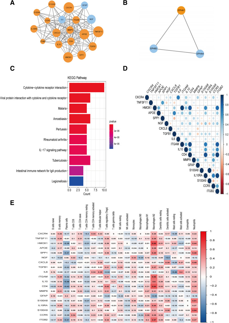
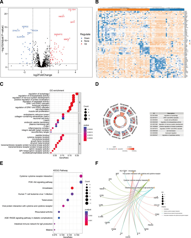
背景:慢性鼻窦炎伴鼻息肉(CRSwNP)的发病机制可能受自噬的影响。然而,自噬相关基因利用作为CRSwNP病程的疾病指标尚未得到阐明。目的:本研究旨在发现与自噬相关的关键分子,以确定CRSwNP的潜在治疗靶点。方法:通过Gene Expression Omnibus (GEO)数据库获取数据集GSE136825,然后通过R软件进行与自噬相关的差异表达基因(differential Expression genes, DEGs)分析。使用功能分析技术对自噬相关的deg进行了全面检查。蛋白质-蛋白质相互作用(PPI)网络的利用促进了枢纽基因的鉴定。采用实时定量聚合酶链反应(qRT-PCR)、免疫印迹和免疫组织化学染色技术验证临床样品中中心基因的表达水平。进行相关分析以检验枢纽基因与疾病严重程度参数之间的相关性。结果:共发现86个与自噬相关的基因。自噬相关基因的功能富集分析揭示了与自噬过程有关的富集项的鉴定。PPI分析结果表明,自噬相关基因之间存在相互作用。qRT-PCR、免疫组织化学染色和western blot技术的结果表明,CXCR4、HMOX1和SPP1在CRSwNP中的表达水平与数据集的生物信息学分析一致。此外,我们还发现CXCR4、HMOX1和SPP1的表达水平与疾病严重程度指标之间存在良好的相关性。结论:通过生物信息学分析,在CRSwNP中发现了86个与自噬相关的基因。CXCR4、HMOX1和SPP1对自噬的调控在CRSwNP的进展和发病机制中得到证实。
本文章由计算机程序翻译,如有差异,请以英文原文为准。

Identification and validation of autophagy-related genes and exploration of their relationship with disease severity in chronic rhinosinusitis with nasal polyps.

Identification and validation of autophagy-related genes and exploration of their relationship with disease severity in chronic rhinosinusitis with nasal polyps.

Identification and validation of autophagy-related genes and exploration of their relationship with disease severity in chronic rhinosinusitis with nasal polyps.

Identification and validation of autophagy-related genes and exploration of their relationship with disease severity in chronic rhinosinusitis with nasal polyps.

Background: Chronic rhinosinusitis with nasal polyps (CRSwNP) pathogenesis might be impacted by autophagy. Nevertheless, autophagy-related gene utilization as a disease indicator about the course of CRSwNP has yet to be elucidated.

Objective: This investigation aimed at discovering pivotal molecules related to autophagy to identify potential treatment targets for CRSwNP.

Methods: The dataset GSE136825 was obtained via the Gene Expression Omnibus (GEO) database, and afterward, differentially expressed genes (DEGs) analysis linked to autophagy was employed via the R software. A comprehensive examination of autophagy-related DEGs was conducted using functional analytic techniques. The utilization of the protein-protein interaction (PPI) network facilitated hub gene identification. Quantitative real-time polymerase chain reaction (qRT-PCR), western blot, and immunohistochemistry staining techniques were performed to validate the expression levels of the central genes in clinical samples. Correlation analysis was performed to examine the correlation between hub genes and disease severity parameters.

Results: A comprehensive set of 86 autophagy-related DEGs were discovered. The functional enrichment analysis of autophagy-related DEGs revealed the identification of enrichment terms involved with the autophagy process. The results obtained from the PPI analysis suggest that there was interaction among the autophagy-related genes. The qRT-PCR, immunohistochemistry staining, and western blot techniques yielded results, demonstrated that CXCR4, HMOX1, and SPP1 expression levels in CRSwNP agreed with the bioinformatics analysis of the dataset. Furthermore, a favorable association between CXCR4, HMOX1, and SPP1 expression levels with illness severity indicators was found.

Conclusion: Bioinformatics analysis yielded 86 autophagy-related DEGs in CRSwNP. CXCR4, HMOX1, and SPP1 regulation of autophagy has been confirmed in CRSwNP progression and pathogenesis.

求助全文
通过发布文献求助,成功后即可免费获取论文全文。 去求助
来源期刊
CiteScore
2.50
自引率
5.90%
发文量
33
期刊介绍: Asia Pacific Allergy (AP Allergy) is the official journal of the Asia Pacific Association of Allergy, Asthma and Clinical Immunology (APAAACI). Although the primary aim of the journal is to promote communication between Asia Pacific scientists who are interested in allergy, asthma, and clinical immunology including immunodeficiency, the journal is intended to be available worldwide. To enable scientists and clinicians from emerging societies appreciate the scope and intent of the journal, early issues will contain more educational review material. For better communication and understanding, it will include rational concepts related to the diagnosis and management of asthma and other immunological conditions. Over time, the journal will increase the number of original research papers to become the foremost citation journal for allergy and clinical immunology information of the Asia Pacific in the future.
×
引用
GB/T 7714-2015
复制
MLA
复制
APA
复制
导出至
BibTeX EndNote RefMan NoteFirst NoteExpress
×
提示
您的信息不完整,为了账户安全,请先补充。
现在去补充
×
提示
您因"违规操作"
具体请查看互助需知
我知道了
×
提示
确定
请完成安全验证×
copy
已复制链接
快去分享给好友吧!
我知道了
右上角分享
点击右上角分享
0
联系我们:info@booksci.cn Book学术提供免费学术资源搜索服务,方便国内外学者检索中英文文献。致力于提供最便捷和优质的服务体验。 Copyright © 2023 布克学术 All rights reserved.
京ICP备2023020795号-1
ghs 京公网安备 11010802042870号
Book学术文献互助
Book学术文献互助群
群 号:604180095
Book学术官方微信