MAPK信号的差异活性定义了胰腺癌成纤维细胞亚型

IF 15.7 1区 综合性期刊 Q1 MULTIDISCIPLINARY SCIENCES
Lisa Veghini, Davide Pasini, Rui Fang, Pietro Delfino, Dea Filippini, Christian Neander, Caterina Vicentini, Elena Fiorini, Francesca Lupo, Sabrina L. D’Agosto, Carmine Carbone, Antonio Agostini, Geny Piro, Diego Rosa, Michele Bevere, Peter Markus, Diana Behrens, Claudio Luchini, Rita T. Lawlor, Aldo Scarpa, Giulia Biffi, Phyllis F. Cheung, Jens T. Siveke, Vincenzo Corbo
{"title":"MAPK信号的差异活性定义了胰腺癌成纤维细胞亚型","authors":"Lisa Veghini, Davide Pasini, Rui Fang, Pietro Delfino, Dea Filippini, Christian Neander, Caterina Vicentini, Elena Fiorini, Francesca Lupo, Sabrina L. D’Agosto, Carmine Carbone, Antonio Agostini, Geny Piro, Diego Rosa, Michele Bevere, Peter Markus, Diana Behrens, Claudio Luchini, Rita T. Lawlor, Aldo Scarpa, Giulia Biffi, Phyllis F. Cheung, Jens T. Siveke, Vincenzo Corbo","doi":"10.1038/s41467-024-54975-8","DOIUrl":null,"url":null,"abstract":"<p>Fibroblast heterogeneity is increasingly recognised across cancer conditions. Given their important contribution to disease progression, mapping fibroblasts’ heterogeneity is critical to devise effective anti-cancer therapies. Cancer-associated fibroblasts (CAFs) represent the most abundant cell population in pancreatic ductal adenocarcinoma (PDAC). Whether CAF phenotypes are differently specified by PDAC cell lineages remains to be elucidated. Here, we reveal an important role for the MAPK signalling pathway in defining PDAC CAF phenotypes. We show that epithelial MAPK activity promotes the myofibroblastic differentiation of CAFs by sustaining the expression and secretion of TGF-β1. We integrate single-cell profiling of post-perturbation transcriptional responses from mouse models with cellular and spatial profiles of human tissues to define a MAPK<sup>high</sup> CAF (mapCAF) phenotype. We show that this phenotype associates with basal-like tumour cells and reduced frequency of CD8<sup>+</sup> T cells. In addition to elevated MAPK activity, this mapCAF phenotype is characterized by TGF-β signalling, hypoxia responsive signatures, and immunoregulatory gene programs. Furthermore, the mapCAF signature is enriched in myofibroblastic CAFs from various cancer conditions and correlates with reduced response to immune checkpoint inhibition in melanoma. Altogether, our data expand our knowledge on CAF phenotype heterogeneity and reveal a potential strategy for targeting myofibroblastic CAFs in vivo.</p>","PeriodicalId":19066,"journal":{"name":"Nature Communications","volume":"199 1","pages":""},"PeriodicalIF":15.7000,"publicationDate":"2024-12-03","publicationTypes":"Journal Article","fieldsOfStudy":null,"isOpenAccess":false,"openAccessPdf":"","citationCount":"0","resultStr":"{\"title\":\"Differential activity of MAPK signalling defines fibroblast subtypes in pancreatic cancer\",\"authors\":\"Lisa Veghini, Davide Pasini, Rui Fang, Pietro Delfino, Dea Filippini, Christian Neander, Caterina Vicentini, Elena Fiorini, Francesca Lupo, Sabrina L. D’Agosto, Carmine Carbone, Antonio Agostini, Geny Piro, Diego Rosa, Michele Bevere, Peter Markus, Diana Behrens, Claudio Luchini, Rita T. Lawlor, Aldo Scarpa, Giulia Biffi, Phyllis F. Cheung, Jens T. Siveke, Vincenzo Corbo\",\"doi\":\"10.1038/s41467-024-54975-8\",\"DOIUrl\":null,\"url\":null,\"abstract\":\"<p>Fibroblast heterogeneity is increasingly recognised across cancer conditions. Given their important contribution to disease progression, mapping fibroblasts’ heterogeneity is critical to devise effective anti-cancer therapies. Cancer-associated fibroblasts (CAFs) represent the most abundant cell population in pancreatic ductal adenocarcinoma (PDAC). Whether CAF phenotypes are differently specified by PDAC cell lineages remains to be elucidated. Here, we reveal an important role for the MAPK signalling pathway in defining PDAC CAF phenotypes. We show that epithelial MAPK activity promotes the myofibroblastic differentiation of CAFs by sustaining the expression and secretion of TGF-β1. We integrate single-cell profiling of post-perturbation transcriptional responses from mouse models with cellular and spatial profiles of human tissues to define a MAPK<sup>high</sup> CAF (mapCAF) phenotype. We show that this phenotype associates with basal-like tumour cells and reduced frequency of CD8<sup>+</sup> T cells. In addition to elevated MAPK activity, this mapCAF phenotype is characterized by TGF-β signalling, hypoxia responsive signatures, and immunoregulatory gene programs. Furthermore, the mapCAF signature is enriched in myofibroblastic CAFs from various cancer conditions and correlates with reduced response to immune checkpoint inhibition in melanoma. Altogether, our data expand our knowledge on CAF phenotype heterogeneity and reveal a potential strategy for targeting myofibroblastic CAFs in vivo.</p>\",\"PeriodicalId\":19066,\"journal\":{\"name\":\"Nature Communications\",\"volume\":\"199 1\",\"pages\":\"\"},\"PeriodicalIF\":15.7000,\"publicationDate\":\"2024-12-03\",\"publicationTypes\":\"Journal Article\",\"fieldsOfStudy\":null,\"isOpenAccess\":false,\"openAccessPdf\":\"\",\"citationCount\":\"0\",\"resultStr\":null,\"platform\":\"Semanticscholar\",\"paperid\":null,\"PeriodicalName\":\"Nature Communications\",\"FirstCategoryId\":\"103\",\"ListUrlMain\":\"https://doi.org/10.1038/s41467-024-54975-8\",\"RegionNum\":1,\"RegionCategory\":\"综合性期刊\",\"ArticlePicture\":[],\"TitleCN\":null,\"AbstractTextCN\":null,\"PMCID\":null,\"EPubDate\":\"\",\"PubModel\":\"\",\"JCR\":\"Q1\",\"JCRName\":\"MULTIDISCIPLINARY SCIENCES\",\"Score\":null,\"Total\":0}","platform":"Semanticscholar","paperid":null,"PeriodicalName":"Nature Communications","FirstCategoryId":"103","ListUrlMain":"https://doi.org/10.1038/s41467-024-54975-8","RegionNum":1,"RegionCategory":"综合性期刊","ArticlePicture":[],"TitleCN":null,"AbstractTextCN":null,"PMCID":null,"EPubDate":"","PubModel":"","JCR":"Q1","JCRName":"MULTIDISCIPLINARY SCIENCES","Score":null,"Total":0}
引用次数: 0

摘要

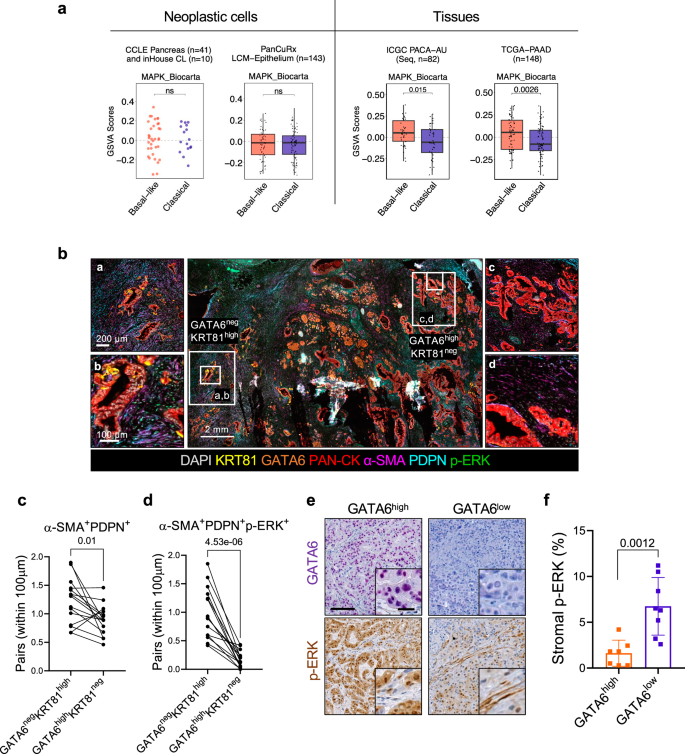
成纤维细胞异质性越来越多地在癌症条件下被认识到。鉴于成纤维细胞对疾病进展的重要贡献,绘制成纤维细胞的异质性对于设计有效的抗癌疗法至关重要。癌相关成纤维细胞(CAFs)是胰腺导管腺癌(PDAC)中最丰富的细胞群。CAF表型是否在PDAC细胞系中有不同的特异性仍有待阐明。在这里,我们揭示了MAPK信号通路在定义PDAC CAF表型中的重要作用。我们发现上皮MAPK活性通过维持TGF-β1的表达和分泌来促进CAFs的肌成纤维分化。我们将小鼠模型的单细胞谱与人体组织的细胞和空间谱相结合,以定义MAPKhigh CAF (mapCAF)表型。我们发现这种表型与基底样肿瘤细胞和CD8+ T细胞频率降低有关。除了MAPK活性升高外,这种mapCAF表型还以TGF-β信号传导、缺氧反应特征和免疫调节基因程序为特征。此外,mapCAF特征在各种癌症条件下的肌成纤维细胞CAFs中丰富,并且与黑色素瘤中免疫检查点抑制反应降低相关。总之,我们的数据扩展了我们对CAF表型异质性的认识,并揭示了在体内靶向肌成纤维CAF的潜在策略。
本文章由计算机程序翻译,如有差异,请以英文原文为准。

Differential activity of MAPK signalling defines fibroblast subtypes in pancreatic cancer

Differential activity of MAPK signalling defines fibroblast subtypes in pancreatic cancer

Fibroblast heterogeneity is increasingly recognised across cancer conditions. Given their important contribution to disease progression, mapping fibroblasts’ heterogeneity is critical to devise effective anti-cancer therapies. Cancer-associated fibroblasts (CAFs) represent the most abundant cell population in pancreatic ductal adenocarcinoma (PDAC). Whether CAF phenotypes are differently specified by PDAC cell lineages remains to be elucidated. Here, we reveal an important role for the MAPK signalling pathway in defining PDAC CAF phenotypes. We show that epithelial MAPK activity promotes the myofibroblastic differentiation of CAFs by sustaining the expression and secretion of TGF-β1. We integrate single-cell profiling of post-perturbation transcriptional responses from mouse models with cellular and spatial profiles of human tissues to define a MAPKhigh CAF (mapCAF) phenotype. We show that this phenotype associates with basal-like tumour cells and reduced frequency of CD8+ T cells. In addition to elevated MAPK activity, this mapCAF phenotype is characterized by TGF-β signalling, hypoxia responsive signatures, and immunoregulatory gene programs. Furthermore, the mapCAF signature is enriched in myofibroblastic CAFs from various cancer conditions and correlates with reduced response to immune checkpoint inhibition in melanoma. Altogether, our data expand our knowledge on CAF phenotype heterogeneity and reveal a potential strategy for targeting myofibroblastic CAFs in vivo.

求助全文
通过发布文献求助,成功后即可免费获取论文全文。 去求助
来源期刊
Nature Communications
Nature Communications Biological Science Disciplines-
CiteScore
24.90
自引率
2.40%
发文量
6928
审稿时长
3.7 months
期刊介绍: Nature Communications, an open-access journal, publishes high-quality research spanning all areas of the natural sciences. Papers featured in the journal showcase significant advances relevant to specialists in each respective field. With a 2-year impact factor of 16.6 (2022) and a median time of 8 days from submission to the first editorial decision, Nature Communications is committed to rapid dissemination of research findings. As a multidisciplinary journal, it welcomes contributions from biological, health, physical, chemical, Earth, social, mathematical, applied, and engineering sciences, aiming to highlight important breakthroughs within each domain.
×
引用
GB/T 7714-2015
复制
MLA
复制
APA
复制
导出至
BibTeX EndNote RefMan NoteFirst NoteExpress
×
提示
您的信息不完整,为了账户安全,请先补充。
现在去补充
×
提示
您因"违规操作"
具体请查看互助需知
我知道了
×
提示
确定
请完成安全验证×
copy
已复制链接
快去分享给好友吧!
我知道了
右上角分享
点击右上角分享
0
联系我们:info@booksci.cn Book学术提供免费学术资源搜索服务,方便国内外学者检索中英文文献。致力于提供最便捷和优质的服务体验。 Copyright © 2023 布克学术 All rights reserved.
京ICP备2023020795号-1
ghs 京公网安备 11010802042870号
Book学术文献互助
Book学术文献互助群
群 号:604180095
Book学术官方微信