细胞极性蛋白促进巨噬细胞的代谢应激反应

IF 15.7 1区 综合性期刊 Q1 MULTIDISCIPLINARY SCIENCES
Guillem Lambies, Szu-Wei Lee, Karen Duong-Polk, Pedro Aza-Blanc, Swetha Maganti, Cheska M. Galapate, Anagha Deshpande, Aniruddha J. Deshpande, David A. Scott, David W. Dawson, Cosimo Commisso
{"title":"细胞极性蛋白促进巨噬细胞的代谢应激反应","authors":"Guillem Lambies, Szu-Wei Lee, Karen Duong-Polk, Pedro Aza-Blanc, Swetha Maganti, Cheska M. Galapate, Anagha Deshpande, Aniruddha J. Deshpande, David A. Scott, David W. Dawson, Cosimo Commisso","doi":"10.1038/s41467-024-54788-9","DOIUrl":null,"url":null,"abstract":"<p>Macropinocytosis has emerged as a scavenging pathway that cancer cells exploit to survive in a nutrient-deprived microenvironment. Tumor cells are especially reliant on glutamine for their survival, and in pancreatic ductal adenocarcinoma (PDAC) cells, glutamine deficiency can enhance the stimulation of macropinocytosis. Here, we identify the atypical protein kinase C (aPKC) enzymes, PKCζ and PKCι, as regulators of macropinocytosis. In normal epithelial cells, aPKCs associate with the scaffold proteins Par3 and Par6 to regulate cell polarity, affecting several targets, including the Par1 kinases and we find that each of these proteins is required for macropinocytosis. Mechanistically, aPKCs are regulated by EGFR signaling or by the transcription factor CREM to promote the Par3 relocation to microtubules, facilitating macropinocytosis in a dynein-dependent manner. Importantly, cell fitness impairment caused by aPKC depletion is rescued by the restoration of macropinocytosis and aPKCs support PDAC growth in vivo. Our findings enhance our understanding of the mechanistic underpinnings that control macropinocytic uptake in the context of metabolic stress.</p>","PeriodicalId":19066,"journal":{"name":"Nature Communications","volume":"19 1","pages":""},"PeriodicalIF":15.7000,"publicationDate":"2024-12-03","publicationTypes":"Journal Article","fieldsOfStudy":null,"isOpenAccess":false,"openAccessPdf":"","citationCount":"0","resultStr":"{\"title\":\"Cell polarity proteins promote macropinocytosis in response to metabolic stress\",\"authors\":\"Guillem Lambies, Szu-Wei Lee, Karen Duong-Polk, Pedro Aza-Blanc, Swetha Maganti, Cheska M. Galapate, Anagha Deshpande, Aniruddha J. Deshpande, David A. Scott, David W. Dawson, Cosimo Commisso\",\"doi\":\"10.1038/s41467-024-54788-9\",\"DOIUrl\":null,\"url\":null,\"abstract\":\"<p>Macropinocytosis has emerged as a scavenging pathway that cancer cells exploit to survive in a nutrient-deprived microenvironment. Tumor cells are especially reliant on glutamine for their survival, and in pancreatic ductal adenocarcinoma (PDAC) cells, glutamine deficiency can enhance the stimulation of macropinocytosis. Here, we identify the atypical protein kinase C (aPKC) enzymes, PKCζ and PKCι, as regulators of macropinocytosis. In normal epithelial cells, aPKCs associate with the scaffold proteins Par3 and Par6 to regulate cell polarity, affecting several targets, including the Par1 kinases and we find that each of these proteins is required for macropinocytosis. Mechanistically, aPKCs are regulated by EGFR signaling or by the transcription factor CREM to promote the Par3 relocation to microtubules, facilitating macropinocytosis in a dynein-dependent manner. Importantly, cell fitness impairment caused by aPKC depletion is rescued by the restoration of macropinocytosis and aPKCs support PDAC growth in vivo. Our findings enhance our understanding of the mechanistic underpinnings that control macropinocytic uptake in the context of metabolic stress.</p>\",\"PeriodicalId\":19066,\"journal\":{\"name\":\"Nature Communications\",\"volume\":\"19 1\",\"pages\":\"\"},\"PeriodicalIF\":15.7000,\"publicationDate\":\"2024-12-03\",\"publicationTypes\":\"Journal Article\",\"fieldsOfStudy\":null,\"isOpenAccess\":false,\"openAccessPdf\":\"\",\"citationCount\":\"0\",\"resultStr\":null,\"platform\":\"Semanticscholar\",\"paperid\":null,\"PeriodicalName\":\"Nature Communications\",\"FirstCategoryId\":\"103\",\"ListUrlMain\":\"https://doi.org/10.1038/s41467-024-54788-9\",\"RegionNum\":1,\"RegionCategory\":\"综合性期刊\",\"ArticlePicture\":[],\"TitleCN\":null,\"AbstractTextCN\":null,\"PMCID\":null,\"EPubDate\":\"\",\"PubModel\":\"\",\"JCR\":\"Q1\",\"JCRName\":\"MULTIDISCIPLINARY SCIENCES\",\"Score\":null,\"Total\":0}","platform":"Semanticscholar","paperid":null,"PeriodicalName":"Nature Communications","FirstCategoryId":"103","ListUrlMain":"https://doi.org/10.1038/s41467-024-54788-9","RegionNum":1,"RegionCategory":"综合性期刊","ArticlePicture":[],"TitleCN":null,"AbstractTextCN":null,"PMCID":null,"EPubDate":"","PubModel":"","JCR":"Q1","JCRName":"MULTIDISCIPLINARY SCIENCES","Score":null,"Total":0}
引用次数: 0

摘要

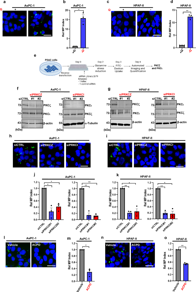
巨噬细胞作用已成为癌细胞在营养匮乏的微环境中生存的一种清除途径。肿瘤细胞的生存特别依赖谷氨酰胺,在胰腺导管腺癌(PDAC)细胞中,谷氨酰胺缺乏可以增强对巨噬细胞的刺激。在这里,我们确定了非典型蛋白激酶C (aPKC)酶PKCζ和PKCι,作为巨噬细胞增多症的调节因子。在正常上皮细胞中,aPKCs与支架蛋白Par3和Par6结合以调节细胞极性,影响包括Par1激酶在内的几个靶标,我们发现这些蛋白中的每一个都是巨噬细胞症所必需的。在机制上,aPKCs受EGFR信号或转录因子CREM的调控,促进Par3向微管的迁移,以动力蛋白依赖的方式促进巨噬细胞的增殖。重要的是,由aPKC耗竭引起的细胞适应性损伤可以通过巨噬细胞功能的恢复得到修复,并且aPKC在体内支持PDAC的生长。我们的发现增强了我们对代谢应激背景下控制巨红细胞摄取的机制基础的理解。
本文章由计算机程序翻译,如有差异,请以英文原文为准。

Cell polarity proteins promote macropinocytosis in response to metabolic stress

Cell polarity proteins promote macropinocytosis in response to metabolic stress

Macropinocytosis has emerged as a scavenging pathway that cancer cells exploit to survive in a nutrient-deprived microenvironment. Tumor cells are especially reliant on glutamine for their survival, and in pancreatic ductal adenocarcinoma (PDAC) cells, glutamine deficiency can enhance the stimulation of macropinocytosis. Here, we identify the atypical protein kinase C (aPKC) enzymes, PKCζ and PKCι, as regulators of macropinocytosis. In normal epithelial cells, aPKCs associate with the scaffold proteins Par3 and Par6 to regulate cell polarity, affecting several targets, including the Par1 kinases and we find that each of these proteins is required for macropinocytosis. Mechanistically, aPKCs are regulated by EGFR signaling or by the transcription factor CREM to promote the Par3 relocation to microtubules, facilitating macropinocytosis in a dynein-dependent manner. Importantly, cell fitness impairment caused by aPKC depletion is rescued by the restoration of macropinocytosis and aPKCs support PDAC growth in vivo. Our findings enhance our understanding of the mechanistic underpinnings that control macropinocytic uptake in the context of metabolic stress.

求助全文
通过发布文献求助,成功后即可免费获取论文全文。 去求助
来源期刊
Nature Communications
Nature Communications Biological Science Disciplines-
CiteScore
24.90
自引率
2.40%
发文量
6928
审稿时长
3.7 months
期刊介绍: Nature Communications, an open-access journal, publishes high-quality research spanning all areas of the natural sciences. Papers featured in the journal showcase significant advances relevant to specialists in each respective field. With a 2-year impact factor of 16.6 (2022) and a median time of 8 days from submission to the first editorial decision, Nature Communications is committed to rapid dissemination of research findings. As a multidisciplinary journal, it welcomes contributions from biological, health, physical, chemical, Earth, social, mathematical, applied, and engineering sciences, aiming to highlight important breakthroughs within each domain.
×
引用
GB/T 7714-2015
复制
MLA
复制
APA
复制
导出至
BibTeX EndNote RefMan NoteFirst NoteExpress
×
提示
您的信息不完整,为了账户安全,请先补充。
现在去补充
×
提示
您因"违规操作"
具体请查看互助需知
我知道了
×
提示
确定
请完成安全验证×
copy
已复制链接
快去分享给好友吧!
我知道了
右上角分享
点击右上角分享
0
联系我们:info@booksci.cn Book学术提供免费学术资源搜索服务,方便国内外学者检索中英文文献。致力于提供最便捷和优质的服务体验。 Copyright © 2023 布克学术 All rights reserved.
京ICP备2023020795号-1
ghs 京公网安备 11010802042870号
Book学术文献互助
Book学术文献互助群
群 号:604180095
Book学术官方微信