TRPV4通过促进ECM1的生成和共同激活FAK/PI3K/AKT/GSK3β通路来驱动平滑肌肉瘤的进展。

IF 4.8 2区 医学 Q2 CELL BIOLOGY
Cellular Oncology Pub Date : 2025-04-01 Epub Date: 2024-11-29 DOI:10.1007/s13402-024-01008-7
Qiwen Zhou, Yang You, Yingying Zhao, Shuxiu Xiao, Zhengqing Song, Chuxin Huang, Jiali Qian, Weiqi Lu, Hanxing Tong, Yong Zhang, Zhiming Wang, Wei Li, Chenlu Zhang, Xi Guo, Rongkui Luo, Yingyong Hou, Jiefeng Cui, Lili Lu, Yuhong Zhou
{"title":"TRPV4通过促进ECM1的生成和共同激活FAK/PI3K/AKT/GSK3β通路来驱动平滑肌肉瘤的进展。","authors":"Qiwen Zhou, Yang You, Yingying Zhao, Shuxiu Xiao, Zhengqing Song, Chuxin Huang, Jiali Qian, Weiqi Lu, Hanxing Tong, Yong Zhang, Zhiming Wang, Wei Li, Chenlu Zhang, Xi Guo, Rongkui Luo, Yingyong Hou, Jiefeng Cui, Lili Lu, Yuhong Zhou","doi":"10.1007/s13402-024-01008-7","DOIUrl":null,"url":null,"abstract":"<p><strong>Purpose: </strong>Leiomyosarcoma (LMS) is an aggressive mesenchymal malignant tumor with poor therapeutic options, but the molecular mechanisms underlying LMS remain largely unknown. Increasing evidence indicates that transient receptor potential vanilloid 4 (TRPV4) levels are closely related to the advancement of various malignant tumors through diverse molecular mechanisms. However, the roles and regulatory mechanisms of TRPV4 in LMS progression remain unclear.</p><p><strong>Methods: </strong>Immunohistochemistry, Western blot, and immunofluorescence were used to investigate the relationship between TRPV4 expression and LMS. Survival analysis was conducted to evaluate the association between TRPV4 levels and prognosis in LMS patients. Intracellular Ca<sup>2+</sup> measurement, colony formation, CCK-8, wound healing and Transwell assays and peritoneal metastasis mouse model were used to verify the effect of TRPV4 activity and expression on LMS proliferation and metastasis. RNA-seq and proteomics were performed to explore the underlying mechanism.</p><p><strong>Results: </strong>TRPV4 was upregulated in LMS tissues and cells and served as a novel prognostic factor. Moreover, TRPV4 overexpression enhanced cell proliferation, cell migration and invasion of LMS cells in vitro, as well as promoted tumor metastasis in vivo, which could be blocked by HC067047 intervention or TRPV4 knockdown. Combined RNA-seq and proteomics analysis of KEGG pathway indicated that ECM receptor interaction was obviously activated. Extracellular matrix protein 1 (ECM1) was identified as downstream gene of TRPV4. Mechanistically, TRPV4 overexpression increased ECM1 level and activated the FAK/PI3K/AKT/GSK3β pathway, which could be reversed by TRPV4 knockdown or LY294002 treatment. Moreover, ECM1 overexpression enhanced the activation of FAK/PI3K/AKT/GSK3β pathway. And simultaneous overexpression of TRPV4 and ECM1 synergistically activated this pathway.</p><p><strong>Conclusion: </strong>Our findings provide a novel mechanism by which TRPV4 directly activates Ca<sup>2+</sup>/FAK/PI3K/AKT/GSK3β pathway and further indirectly enhances the FAK/PI3K/AKT/GSK3β pathway through the promotion and secretion of ECM1 to promote LMS malignant progression. Targeting the TRPV4/FAK axis might be a promising potential strategy for prognosis and treatment of LMS.</p>","PeriodicalId":49223,"journal":{"name":"Cellular Oncology","volume":" ","pages":"455-470"},"PeriodicalIF":4.8000,"publicationDate":"2025-04-01","publicationTypes":"Journal Article","fieldsOfStudy":null,"isOpenAccess":false,"openAccessPdf":"https://www.ncbi.nlm.nih.gov/pmc/articles/PMC11996984/pdf/","citationCount":"0","resultStr":"{\"title\":\"TRPV4 drives the progression of leiomyosarcoma by promoting ECM1 generation and co-activating the FAK/PI3K/AKT/GSK3β pathway.\",\"authors\":\"Qiwen Zhou, Yang You, Yingying Zhao, Shuxiu Xiao, Zhengqing Song, Chuxin Huang, Jiali Qian, Weiqi Lu, Hanxing Tong, Yong Zhang, Zhiming Wang, Wei Li, Chenlu Zhang, Xi Guo, Rongkui Luo, Yingyong Hou, Jiefeng Cui, Lili Lu, Yuhong Zhou\",\"doi\":\"10.1007/s13402-024-01008-7\",\"DOIUrl\":null,\"url\":null,\"abstract\":\"<p><strong>Purpose: </strong>Leiomyosarcoma (LMS) is an aggressive mesenchymal malignant tumor with poor therapeutic options, but the molecular mechanisms underlying LMS remain largely unknown. Increasing evidence indicates that transient receptor potential vanilloid 4 (TRPV4) levels are closely related to the advancement of various malignant tumors through diverse molecular mechanisms. However, the roles and regulatory mechanisms of TRPV4 in LMS progression remain unclear.</p><p><strong>Methods: </strong>Immunohistochemistry, Western blot, and immunofluorescence were used to investigate the relationship between TRPV4 expression and LMS. Survival analysis was conducted to evaluate the association between TRPV4 levels and prognosis in LMS patients. Intracellular Ca<sup>2+</sup> measurement, colony formation, CCK-8, wound healing and Transwell assays and peritoneal metastasis mouse model were used to verify the effect of TRPV4 activity and expression on LMS proliferation and metastasis. RNA-seq and proteomics were performed to explore the underlying mechanism.</p><p><strong>Results: </strong>TRPV4 was upregulated in LMS tissues and cells and served as a novel prognostic factor. Moreover, TRPV4 overexpression enhanced cell proliferation, cell migration and invasion of LMS cells in vitro, as well as promoted tumor metastasis in vivo, which could be blocked by HC067047 intervention or TRPV4 knockdown. Combined RNA-seq and proteomics analysis of KEGG pathway indicated that ECM receptor interaction was obviously activated. Extracellular matrix protein 1 (ECM1) was identified as downstream gene of TRPV4. Mechanistically, TRPV4 overexpression increased ECM1 level and activated the FAK/PI3K/AKT/GSK3β pathway, which could be reversed by TRPV4 knockdown or LY294002 treatment. Moreover, ECM1 overexpression enhanced the activation of FAK/PI3K/AKT/GSK3β pathway. And simultaneous overexpression of TRPV4 and ECM1 synergistically activated this pathway.</p><p><strong>Conclusion: </strong>Our findings provide a novel mechanism by which TRPV4 directly activates Ca<sup>2+</sup>/FAK/PI3K/AKT/GSK3β pathway and further indirectly enhances the FAK/PI3K/AKT/GSK3β pathway through the promotion and secretion of ECM1 to promote LMS malignant progression. Targeting the TRPV4/FAK axis might be a promising potential strategy for prognosis and treatment of LMS.</p>\",\"PeriodicalId\":49223,\"journal\":{\"name\":\"Cellular Oncology\",\"volume\":\" \",\"pages\":\"455-470\"},\"PeriodicalIF\":4.8000,\"publicationDate\":\"2025-04-01\",\"publicationTypes\":\"Journal Article\",\"fieldsOfStudy\":null,\"isOpenAccess\":false,\"openAccessPdf\":\"https://www.ncbi.nlm.nih.gov/pmc/articles/PMC11996984/pdf/\",\"citationCount\":\"0\",\"resultStr\":null,\"platform\":\"Semanticscholar\",\"paperid\":null,\"PeriodicalName\":\"Cellular Oncology\",\"FirstCategoryId\":\"3\",\"ListUrlMain\":\"https://doi.org/10.1007/s13402-024-01008-7\",\"RegionNum\":2,\"RegionCategory\":\"医学\",\"ArticlePicture\":[],\"TitleCN\":null,\"AbstractTextCN\":null,\"PMCID\":null,\"EPubDate\":\"2024/11/29 0:00:00\",\"PubModel\":\"Epub\",\"JCR\":\"Q2\",\"JCRName\":\"CELL BIOLOGY\",\"Score\":null,\"Total\":0}","platform":"Semanticscholar","paperid":null,"PeriodicalName":"Cellular Oncology","FirstCategoryId":"3","ListUrlMain":"https://doi.org/10.1007/s13402-024-01008-7","RegionNum":2,"RegionCategory":"医学","ArticlePicture":[],"TitleCN":null,"AbstractTextCN":null,"PMCID":null,"EPubDate":"2024/11/29 0:00:00","PubModel":"Epub","JCR":"Q2","JCRName":"CELL BIOLOGY","Score":null,"Total":0}
引用次数: 0

摘要

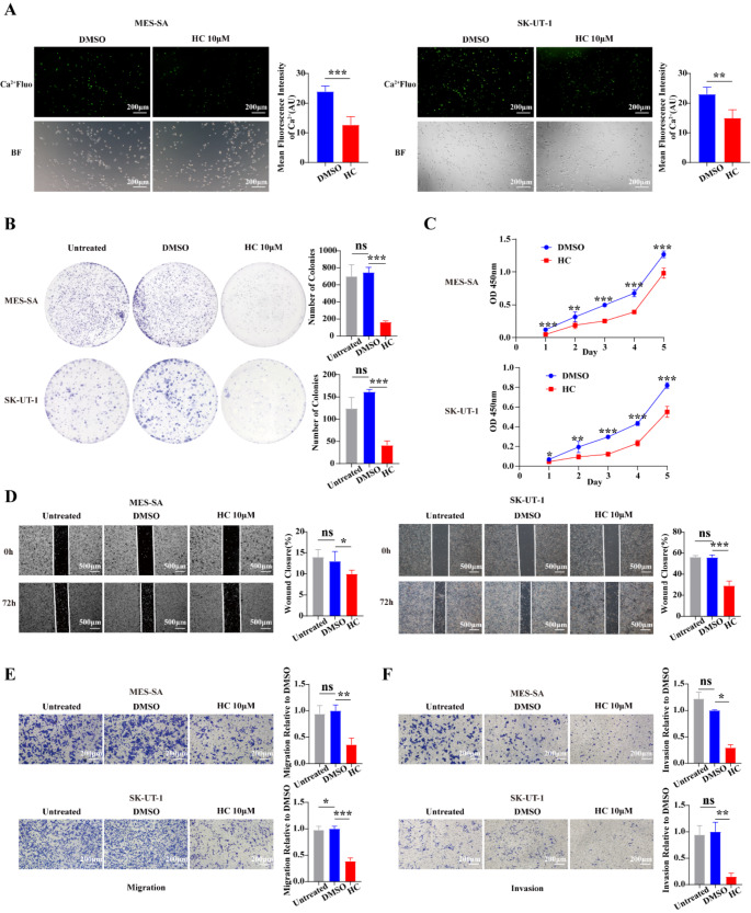
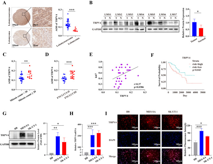
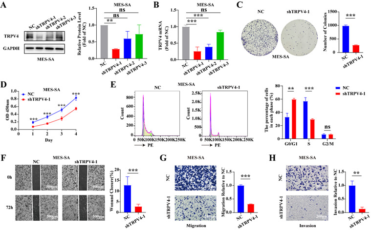
目的:平滑肌肉瘤(LMS)是一种侵袭性间充质恶性肿瘤,治疗方案较差,但LMS的分子机制仍不清楚。越来越多的证据表明,瞬时受体电位香草样蛋白4 (TRPV4)水平通过多种分子机制与各种恶性肿瘤的进展密切相关。然而,TRPV4在LMS进展中的作用和调控机制尚不清楚。方法:采用免疫组织化学、Western blot、免疫荧光法检测TRPV4表达与LMS的关系。通过生存分析评估LMS患者TRPV4水平与预后的关系。通过细胞内Ca2+测定、菌落形成、CCK-8、创面愈合和Transwell试验以及腹膜转移小鼠模型验证TRPV4活性和表达对LMS增殖和转移的影响。通过RNA-seq和蛋白质组学研究其潜在机制。结果:TRPV4在LMS组织和细胞中表达上调,是一种新的预后因子。此外,在体外,TRPV4过表达增强了LMS细胞的增殖、迁移和侵袭能力,在体内促进了肿瘤转移,而HC067047干预或TRPV4敲低可阻断这一作用。KEGG通路的RNA-seq和蛋白质组学分析表明,ECM受体相互作用明显被激活。细胞外基质蛋白1 (ECM1)被鉴定为TRPV4的下游基因。机制上,TRPV4过表达增加ECM1水平,激活FAK/PI3K/AKT/GSK3β通路,可通过TRPV4敲除或LY294002治疗逆转。此外,ECM1过表达增强了FAK/PI3K/AKT/GSK3β通路的激活。同时过表达TRPV4和ECM1协同激活了这一途径。结论:TRPV4可直接激活Ca2+/FAK/PI3K/AKT/GSK3β通路,并通过促进ECM1的分泌间接增强FAK/PI3K/AKT/GSK3β通路,从而促进LMS恶性进展。靶向TRPV4/FAK轴可能是LMS预后和治疗的一种有前景的潜在策略。
本文章由计算机程序翻译,如有差异,请以英文原文为准。

TRPV4 drives the progression of leiomyosarcoma by promoting ECM1 generation and co-activating the FAK/PI3K/AKT/GSK3β pathway.

TRPV4 drives the progression of leiomyosarcoma by promoting ECM1 generation and co-activating the FAK/PI3K/AKT/GSK3β pathway.

TRPV4 drives the progression of leiomyosarcoma by promoting ECM1 generation and co-activating the FAK/PI3K/AKT/GSK3β pathway.

TRPV4 drives the progression of leiomyosarcoma by promoting ECM1 generation and co-activating the FAK/PI3K/AKT/GSK3β pathway.

Purpose: Leiomyosarcoma (LMS) is an aggressive mesenchymal malignant tumor with poor therapeutic options, but the molecular mechanisms underlying LMS remain largely unknown. Increasing evidence indicates that transient receptor potential vanilloid 4 (TRPV4) levels are closely related to the advancement of various malignant tumors through diverse molecular mechanisms. However, the roles and regulatory mechanisms of TRPV4 in LMS progression remain unclear.

Methods: Immunohistochemistry, Western blot, and immunofluorescence were used to investigate the relationship between TRPV4 expression and LMS. Survival analysis was conducted to evaluate the association between TRPV4 levels and prognosis in LMS patients. Intracellular Ca2+ measurement, colony formation, CCK-8, wound healing and Transwell assays and peritoneal metastasis mouse model were used to verify the effect of TRPV4 activity and expression on LMS proliferation and metastasis. RNA-seq and proteomics were performed to explore the underlying mechanism.

Results: TRPV4 was upregulated in LMS tissues and cells and served as a novel prognostic factor. Moreover, TRPV4 overexpression enhanced cell proliferation, cell migration and invasion of LMS cells in vitro, as well as promoted tumor metastasis in vivo, which could be blocked by HC067047 intervention or TRPV4 knockdown. Combined RNA-seq and proteomics analysis of KEGG pathway indicated that ECM receptor interaction was obviously activated. Extracellular matrix protein 1 (ECM1) was identified as downstream gene of TRPV4. Mechanistically, TRPV4 overexpression increased ECM1 level and activated the FAK/PI3K/AKT/GSK3β pathway, which could be reversed by TRPV4 knockdown or LY294002 treatment. Moreover, ECM1 overexpression enhanced the activation of FAK/PI3K/AKT/GSK3β pathway. And simultaneous overexpression of TRPV4 and ECM1 synergistically activated this pathway.

Conclusion: Our findings provide a novel mechanism by which TRPV4 directly activates Ca2+/FAK/PI3K/AKT/GSK3β pathway and further indirectly enhances the FAK/PI3K/AKT/GSK3β pathway through the promotion and secretion of ECM1 to promote LMS malignant progression. Targeting the TRPV4/FAK axis might be a promising potential strategy for prognosis and treatment of LMS.

求助全文
通过发布文献求助,成功后即可免费获取论文全文。 去求助
来源期刊
Cellular Oncology
Cellular Oncology ONCOLOGY-CELL BIOLOGY
CiteScore
10.30
自引率
1.50%
发文量
86
审稿时长
12 months
期刊介绍: The Official Journal of the International Society for Cellular Oncology Focuses on translational research Addresses the conversion of cell biology to clinical applications Cellular Oncology publishes scientific contributions from various biomedical and clinical disciplines involved in basic and translational cancer research on the cell and tissue level, technical and bioinformatics developments in this area, and clinical applications. This includes a variety of fields like genome technology, micro-arrays and other high-throughput techniques, genomic instability, SNP, DNA methylation, signaling pathways, DNA organization, (sub)microscopic imaging, proteomics, bioinformatics, functional effects of genomics, drug design and development, molecular diagnostics and targeted cancer therapies, genotype-phenotype interactions. A major goal is to translate the latest developments in these fields from the research laboratory into routine patient management. To this end Cellular Oncology forms a platform of scientific information exchange between molecular biologists and geneticists, technical developers, pathologists, (medical) oncologists and other clinicians involved in the management of cancer patients. In vitro studies are preferentially supported by validations in tumor tissue with clinicopathological associations.
×
引用
GB/T 7714-2015
复制
MLA
复制
APA
复制
导出至
BibTeX EndNote RefMan NoteFirst NoteExpress
×
提示
您的信息不完整,为了账户安全,请先补充。
现在去补充
×
提示
您因"违规操作"
具体请查看互助需知
我知道了
×
提示
确定
请完成安全验证×
copy
已复制链接
快去分享给好友吧!
我知道了
右上角分享
点击右上角分享
0
联系我们:info@booksci.cn Book学术提供免费学术资源搜索服务,方便国内外学者检索中英文文献。致力于提供最便捷和优质的服务体验。 Copyright © 2023 布克学术 All rights reserved.
京ICP备2023020795号-1
ghs 京公网安备 11010802042870号
Book学术文献互助
Book学术文献互助群
群 号:604180095
Book学术官方微信