右美托咪定通过激活Nrf2/SLC7A11/FSP1/CoQ10途径抑制铁变态反应并减轻败血症诱发的急性肾损伤。

IF 7.4 2区 生物学 Q1 BIOCHEMISTRY & MOLECULAR BIOLOGY
Redox Report Pub Date : 2024-12-01 Epub Date: 2024-11-24 DOI:10.1080/13510002.2024.2430929
Jiao Huang, Yang Zhao, Xi Luo, Yunpeng Luo, Jiemei Ji, Jia Li, Jian Lai, Ziru Liu, Yuanyuan Chen, Yunan Lin, Jingchen Liu
{"title":"右美托咪定通过激活Nrf2/SLC7A11/FSP1/CoQ10途径抑制铁变态反应并减轻败血症诱发的急性肾损伤。","authors":"Jiao Huang, Yang Zhao, Xi Luo, Yunpeng Luo, Jiemei Ji, Jia Li, Jian Lai, Ziru Liu, Yuanyuan Chen, Yunan Lin, Jingchen Liu","doi":"10.1080/13510002.2024.2430929","DOIUrl":null,"url":null,"abstract":"<p><strong>Objectives: </strong>The molecular mechanism underlying the protective effects of DEX against sepsis-induced acute kidney injury (SAKI) remains to be elucidated.</p><p><strong>Methods: </strong>We established S-AKI models in vivo via CLP and in vitro with LPS-induced HK-2 cells.</p><p><strong>Results: </strong>The Nrf2/SLC7A11/FSP1/CoQ10 pathway was inhibited in S-AKI both in vitro and in vivo. The overexpression of Nrf2 inhibited LPS-induced ferroptosis by activating the SLC7A11/FSP1/CoQ10 pathway. DEX ameliorated kidney tissue damage, as determined by a decrease in BUN, Cr, and inflammatory factor levels, along with renal tubule vacuolation and inflammatory cell infiltration in S-AKI mice. Additionally, DEX treatment significantly ameliorated ferroptosis in S-AKI in vitro and in vivo, as indicated by an improvement in mitochondrial shrinkage and disruption of cristae, a decrease in iron, ROS, MDA, and 4-HNE levels, and an increase in GSH and GPX4 levels. Mechanistically, DEX treatment restored the reduction of Nrf2 expression and nuclear translocation in S-AKI, as well as, the levels of downstream SLC7A11, FSP1, and CoQ10. Knocking down Nrf2 in vitro and administering brusatol in vivo eliminated the protective effect of DEX against S-AKI.</p><p><strong>Conclusions: </strong>DEX mitigated ferroptosis and attenuated S-AKI by activating the Nrf2/SLC7A11/FSP1/CoQ10 pathway. Abbreviation: CLP: Cecal ligation puncture; LPS: Lipopolysaccharide; Nrf2: Nuclear factor-erythroid- 2-related factor 2; SLC7A11: Solute carrier family 7 member 11; FSP1: Ferroptosis suppressor protein 1; CoQ10: Coenzyme Q10; BUN: Blood urea nitrogen; Cr: Serum creatinine; ROS: Reactive oxygen species; MDA: Malondialdehyde; 4-HNE: 4-hydroxynonenal; GSH: Hlutathione; GPX4: Glutathione peroxidase 4.</p>","PeriodicalId":21096,"journal":{"name":"Redox Report","volume":"29 1","pages":"2430929"},"PeriodicalIF":7.4000,"publicationDate":"2024-12-01","publicationTypes":"Journal Article","fieldsOfStudy":null,"isOpenAccess":false,"openAccessPdf":"https://www.ncbi.nlm.nih.gov/pmc/articles/PMC11587839/pdf/","citationCount":"0","resultStr":"{\"title\":\"Dexmedetomidine inhibits ferroptosis and attenuates sepsis-induced acute kidney injury via activating the Nrf2/SLC7A11/FSP1/CoQ10 pathway.\",\"authors\":\"Jiao Huang, Yang Zhao, Xi Luo, Yunpeng Luo, Jiemei Ji, Jia Li, Jian Lai, Ziru Liu, Yuanyuan Chen, Yunan Lin, Jingchen Liu\",\"doi\":\"10.1080/13510002.2024.2430929\",\"DOIUrl\":null,\"url\":null,\"abstract\":\"<p><strong>Objectives: </strong>The molecular mechanism underlying the protective effects of DEX against sepsis-induced acute kidney injury (SAKI) remains to be elucidated.</p><p><strong>Methods: </strong>We established S-AKI models in vivo via CLP and in vitro with LPS-induced HK-2 cells.</p><p><strong>Results: </strong>The Nrf2/SLC7A11/FSP1/CoQ10 pathway was inhibited in S-AKI both in vitro and in vivo. The overexpression of Nrf2 inhibited LPS-induced ferroptosis by activating the SLC7A11/FSP1/CoQ10 pathway. DEX ameliorated kidney tissue damage, as determined by a decrease in BUN, Cr, and inflammatory factor levels, along with renal tubule vacuolation and inflammatory cell infiltration in S-AKI mice. Additionally, DEX treatment significantly ameliorated ferroptosis in S-AKI in vitro and in vivo, as indicated by an improvement in mitochondrial shrinkage and disruption of cristae, a decrease in iron, ROS, MDA, and 4-HNE levels, and an increase in GSH and GPX4 levels. Mechanistically, DEX treatment restored the reduction of Nrf2 expression and nuclear translocation in S-AKI, as well as, the levels of downstream SLC7A11, FSP1, and CoQ10. Knocking down Nrf2 in vitro and administering brusatol in vivo eliminated the protective effect of DEX against S-AKI.</p><p><strong>Conclusions: </strong>DEX mitigated ferroptosis and attenuated S-AKI by activating the Nrf2/SLC7A11/FSP1/CoQ10 pathway. Abbreviation: CLP: Cecal ligation puncture; LPS: Lipopolysaccharide; Nrf2: Nuclear factor-erythroid- 2-related factor 2; SLC7A11: Solute carrier family 7 member 11; FSP1: Ferroptosis suppressor protein 1; CoQ10: Coenzyme Q10; BUN: Blood urea nitrogen; Cr: Serum creatinine; ROS: Reactive oxygen species; MDA: Malondialdehyde; 4-HNE: 4-hydroxynonenal; GSH: Hlutathione; GPX4: Glutathione peroxidase 4.</p>\",\"PeriodicalId\":21096,\"journal\":{\"name\":\"Redox Report\",\"volume\":\"29 1\",\"pages\":\"2430929\"},\"PeriodicalIF\":7.4000,\"publicationDate\":\"2024-12-01\",\"publicationTypes\":\"Journal Article\",\"fieldsOfStudy\":null,\"isOpenAccess\":false,\"openAccessPdf\":\"https://www.ncbi.nlm.nih.gov/pmc/articles/PMC11587839/pdf/\",\"citationCount\":\"0\",\"resultStr\":null,\"platform\":\"Semanticscholar\",\"paperid\":null,\"PeriodicalName\":\"Redox Report\",\"FirstCategoryId\":\"99\",\"ListUrlMain\":\"https://doi.org/10.1080/13510002.2024.2430929\",\"RegionNum\":2,\"RegionCategory\":\"生物学\",\"ArticlePicture\":[],\"TitleCN\":null,\"AbstractTextCN\":null,\"PMCID\":null,\"EPubDate\":\"2024/11/24 0:00:00\",\"PubModel\":\"Epub\",\"JCR\":\"Q1\",\"JCRName\":\"BIOCHEMISTRY & MOLECULAR BIOLOGY\",\"Score\":null,\"Total\":0}","platform":"Semanticscholar","paperid":null,"PeriodicalName":"Redox Report","FirstCategoryId":"99","ListUrlMain":"https://doi.org/10.1080/13510002.2024.2430929","RegionNum":2,"RegionCategory":"生物学","ArticlePicture":[],"TitleCN":null,"AbstractTextCN":null,"PMCID":null,"EPubDate":"2024/11/24 0:00:00","PubModel":"Epub","JCR":"Q1","JCRName":"BIOCHEMISTRY & MOLECULAR BIOLOGY","Score":null,"Total":0}
引用次数: 0

摘要

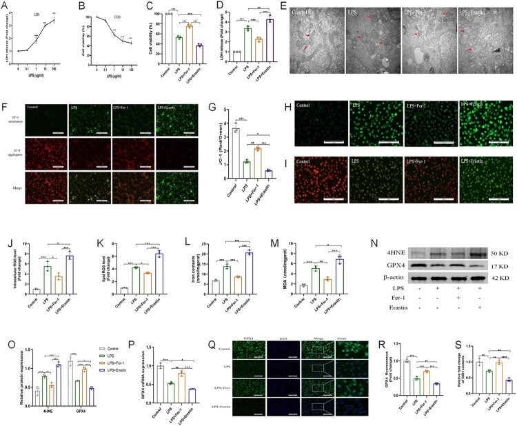
目的:DEX对脓毒症诱发的急性肾损伤(SAKI)具有保护作用的分子机制尚待阐明:DEX对脓毒症诱导的急性肾损伤(SAKI)具有保护作用的分子机制仍有待阐明:方法:我们通过CLP在体内和LPS诱导的HK-2细胞在体外建立了S-AKI模型:结果:Nrf2/SLC7A11/FSP1/CoQ10通路在体外和体内S-AKI中均受到抑制。通过激活 SLC7A11/FSP1/CoQ10 通路,过表达 Nrf2 可抑制 LPS 诱导的铁变态反应。S-AKI小鼠的BUN、Cr和炎症因子水平下降,肾小管空泡化和炎症细胞浸润也随之减少,由此可见,DEX可改善肾组织损伤。此外,DEX 治疗还能明显改善 S-AKI 小鼠体内外的铁变态反应,具体表现为线粒体萎缩和嵴破坏的改善,铁、ROS、MDA 和 4-HNE 水平的降低,以及 GSH 和 GPX4 水平的升高。从机理上讲,DEX处理可恢复S-AKI中Nrf2表达和核转位的减少,以及下游SLC7A11、FSP1和CoQ10的水平。在体外敲除Nrf2和在体内注射布芦沙托能消除DEX对S-AKI的保护作用:结论:DEX通过激活Nrf2/SLC7A11/FSP1/CoQ10通路,缓解了铁变态反应,减轻了S-AKI。缩写:缩写:CLP:盲肠结扎穿刺;LPS:脂多糖;Nrf2:核因子-红细胞-2 相关因子 2;SLC7A11:溶质运载家族 7 成员 11;FSP1:铁败血症抑制蛋白 1;CoQ10:辅酶 Q10;BUN:尿素氮:BUN:血尿素氮;Cr:血清肌酐MDA: 丙二醛MDA:丙二醛;4-HNE:4-羟基壬烯醛;GSH:谷胱甘肽;GPX4:谷胱甘肽过氧化物酶 4。
本文章由计算机程序翻译,如有差异,请以英文原文为准。

Dexmedetomidine inhibits ferroptosis and attenuates sepsis-induced acute kidney injury via activating the Nrf2/SLC7A11/FSP1/CoQ10 pathway.

Dexmedetomidine inhibits ferroptosis and attenuates sepsis-induced acute kidney injury via activating the Nrf2/SLC7A11/FSP1/CoQ10 pathway.

Dexmedetomidine inhibits ferroptosis and attenuates sepsis-induced acute kidney injury via activating the Nrf2/SLC7A11/FSP1/CoQ10 pathway.

Dexmedetomidine inhibits ferroptosis and attenuates sepsis-induced acute kidney injury via activating the Nrf2/SLC7A11/FSP1/CoQ10 pathway.

Objectives: The molecular mechanism underlying the protective effects of DEX against sepsis-induced acute kidney injury (SAKI) remains to be elucidated.

Methods: We established S-AKI models in vivo via CLP and in vitro with LPS-induced HK-2 cells.

Results: The Nrf2/SLC7A11/FSP1/CoQ10 pathway was inhibited in S-AKI both in vitro and in vivo. The overexpression of Nrf2 inhibited LPS-induced ferroptosis by activating the SLC7A11/FSP1/CoQ10 pathway. DEX ameliorated kidney tissue damage, as determined by a decrease in BUN, Cr, and inflammatory factor levels, along with renal tubule vacuolation and inflammatory cell infiltration in S-AKI mice. Additionally, DEX treatment significantly ameliorated ferroptosis in S-AKI in vitro and in vivo, as indicated by an improvement in mitochondrial shrinkage and disruption of cristae, a decrease in iron, ROS, MDA, and 4-HNE levels, and an increase in GSH and GPX4 levels. Mechanistically, DEX treatment restored the reduction of Nrf2 expression and nuclear translocation in S-AKI, as well as, the levels of downstream SLC7A11, FSP1, and CoQ10. Knocking down Nrf2 in vitro and administering brusatol in vivo eliminated the protective effect of DEX against S-AKI.

Conclusions: DEX mitigated ferroptosis and attenuated S-AKI by activating the Nrf2/SLC7A11/FSP1/CoQ10 pathway. Abbreviation: CLP: Cecal ligation puncture; LPS: Lipopolysaccharide; Nrf2: Nuclear factor-erythroid- 2-related factor 2; SLC7A11: Solute carrier family 7 member 11; FSP1: Ferroptosis suppressor protein 1; CoQ10: Coenzyme Q10; BUN: Blood urea nitrogen; Cr: Serum creatinine; ROS: Reactive oxygen species; MDA: Malondialdehyde; 4-HNE: 4-hydroxynonenal; GSH: Hlutathione; GPX4: Glutathione peroxidase 4.

求助全文
通过发布文献求助,成功后即可免费获取论文全文。 去求助
来源期刊
Redox Report
Redox Report 生物-生化与分子生物学
CiteScore
6.10
自引率
0.00%
发文量
28
审稿时长
>12 weeks
期刊介绍: Redox Report is a multidisciplinary peer-reviewed open access journal focusing on the role of free radicals, oxidative stress, activated oxygen, perioxidative and redox processes, primarily in the human environment and human pathology. Relevant papers on the animal and plant environment, biology and pathology will also be included. While emphasis is placed upon methodological and intellectual advances underpinned by new data, the journal offers scope for review, hypotheses, critiques and other forms of discussion.
×
引用
GB/T 7714-2015
复制
MLA
复制
APA
复制
导出至
BibTeX EndNote RefMan NoteFirst NoteExpress
×
提示
您的信息不完整,为了账户安全,请先补充。
现在去补充
×
提示
您因"违规操作"
具体请查看互助需知
我知道了
×
提示
确定
请完成安全验证×
copy
已复制链接
快去分享给好友吧!
我知道了
右上角分享
点击右上角分享
0
联系我们:info@booksci.cn Book学术提供免费学术资源搜索服务,方便国内外学者检索中英文文献。致力于提供最便捷和优质的服务体验。 Copyright © 2023 布克学术 All rights reserved.
京ICP备2023020795号-1
ghs 京公网安备 11010802042870号
Book学术文献互助
Book学术文献互助群
群 号:604180095
Book学术官方微信