认知行为社交技能培训:针对有精神病风险的青少年的随机对照试验中治疗结果的中介作用》(Cognitive-Behavioural Social Skills Training: Mediation of Treatment Outcomes in a Randomized Controlled Trial for Youth at Risk of Psychosis)。

IF 3.8 3区 医学 Q2 PSYCHIATRY
Daniel J Devoe, Lu Liu, Amy Braun, Kristin S Cadenhead, Barbara A Cornblatt, Eric Granholm, Jean Addington
{"title":"认知行为社交技能培训:针对有精神病风险的青少年的随机对照试验中治疗结果的中介作用》(Cognitive-Behavioural Social Skills Training: Mediation of Treatment Outcomes in a Randomized Controlled Trial for Youth at Risk of Psychosis)。","authors":"Daniel J Devoe, Lu Liu, Amy Braun, Kristin S Cadenhead, Barbara A Cornblatt, Eric Granholm, Jean Addington","doi":"10.1177/07067437241295636","DOIUrl":null,"url":null,"abstract":"<p><strong>Objectives: </strong>Currently, there are no effective treatments for functional outcomes (i.e., role and social) and negative symptoms for youth at clinical high-risk (CHR) for psychosis. Investigations into possible mechanisms that may contribute to the improvement of functioning and negative symptoms are needed in CHR research to help inform psychosocial treatments. The present study examined whether functioning and negative symptoms were mediated by asocial beliefs, defeatist beliefs, self-efficacy, maladaptive schemas, anxiety, depression, social cognition, or attenuated psychotic symptoms (APS) in a large clinical trial.</p><p><strong>Methods: </strong>CHR participants (<i>n</i> = 203; 104 females; 99 males) were recruited as part of a three-site randomized control trial comparing group cognitive-behavioural social skills training (CBSST) versus a supportive therapy group. Mediation analyses were conducted to test the relationships between treatment group, mediators (asocial beliefs, defeatist beliefs, self-efficacy, maladaptive schemas, anxiety, depression, social cognition, and APS), and outcome (social and role functioning, and negative symptoms). The mediation analyses employed conditional process path analysis via ordinary least squares regression.</p><p><strong>Results: </strong>At the end of treatment, but not 12-month follow-up, more severe APS were found to mediate the impact of treatment on negative symptoms, and social and role functioning. The greater the severity of APS, the less likely that CBSST would result in improvement in negative symptoms and social and role functioning. Many of the other variables showed significant associations with social (less for role) functioning and negative symptoms but did not mediate the effect of treatment on these outcomes at the end of treatment or 12-month follow-up.</p><p><strong>Conclusions: </strong>There were no significant mediators except for APS at the end of treatment. Since more severe APS may result in participants being unable to fully participate in therapy and thus limit their gains, clinical implications may include offering some individual therapy to prepare these young people to benefit from the group treatment.</p>","PeriodicalId":55283,"journal":{"name":"Canadian Journal of Psychiatry-Revue Canadienne De Psychiatrie","volume":" ","pages":"217-228"},"PeriodicalIF":3.8000,"publicationDate":"2025-03-01","publicationTypes":"Journal Article","fieldsOfStudy":null,"isOpenAccess":false,"openAccessPdf":"https://www.ncbi.nlm.nih.gov/pmc/articles/PMC11562941/pdf/","citationCount":"0","resultStr":"{\"title\":\"Cognitive-Behavioural Social Skills Training: Mediation of Treatment Outcomes in a Randomized Controlled Trial for Youth at Risk of Psychosis: L'entraînement aux compétences sociales cognitivo-comportementales : variables médiatrices des résultats thérapeutiques dans le cadre d'un essai clinique randomisé pour les jeunes présentant un risque de psychose.\",\"authors\":\"Daniel J Devoe, Lu Liu, Amy Braun, Kristin S Cadenhead, Barbara A Cornblatt, Eric Granholm, Jean Addington\",\"doi\":\"10.1177/07067437241295636\",\"DOIUrl\":null,\"url\":null,\"abstract\":\"<p><strong>Objectives: </strong>Currently, there are no effective treatments for functional outcomes (i.e., role and social) and negative symptoms for youth at clinical high-risk (CHR) for psychosis. Investigations into possible mechanisms that may contribute to the improvement of functioning and negative symptoms are needed in CHR research to help inform psychosocial treatments. The present study examined whether functioning and negative symptoms were mediated by asocial beliefs, defeatist beliefs, self-efficacy, maladaptive schemas, anxiety, depression, social cognition, or attenuated psychotic symptoms (APS) in a large clinical trial.</p><p><strong>Methods: </strong>CHR participants (<i>n</i> = 203; 104 females; 99 males) were recruited as part of a three-site randomized control trial comparing group cognitive-behavioural social skills training (CBSST) versus a supportive therapy group. Mediation analyses were conducted to test the relationships between treatment group, mediators (asocial beliefs, defeatist beliefs, self-efficacy, maladaptive schemas, anxiety, depression, social cognition, and APS), and outcome (social and role functioning, and negative symptoms). The mediation analyses employed conditional process path analysis via ordinary least squares regression.</p><p><strong>Results: </strong>At the end of treatment, but not 12-month follow-up, more severe APS were found to mediate the impact of treatment on negative symptoms, and social and role functioning. The greater the severity of APS, the less likely that CBSST would result in improvement in negative symptoms and social and role functioning. Many of the other variables showed significant associations with social (less for role) functioning and negative symptoms but did not mediate the effect of treatment on these outcomes at the end of treatment or 12-month follow-up.</p><p><strong>Conclusions: </strong>There were no significant mediators except for APS at the end of treatment. Since more severe APS may result in participants being unable to fully participate in therapy and thus limit their gains, clinical implications may include offering some individual therapy to prepare these young people to benefit from the group treatment.</p>\",\"PeriodicalId\":55283,\"journal\":{\"name\":\"Canadian Journal of Psychiatry-Revue Canadienne De Psychiatrie\",\"volume\":\" \",\"pages\":\"217-228\"},\"PeriodicalIF\":3.8000,\"publicationDate\":\"2025-03-01\",\"publicationTypes\":\"Journal Article\",\"fieldsOfStudy\":null,\"isOpenAccess\":false,\"openAccessPdf\":\"https://www.ncbi.nlm.nih.gov/pmc/articles/PMC11562941/pdf/\",\"citationCount\":\"0\",\"resultStr\":null,\"platform\":\"Semanticscholar\",\"paperid\":null,\"PeriodicalName\":\"Canadian Journal of Psychiatry-Revue Canadienne De Psychiatrie\",\"FirstCategoryId\":\"3\",\"ListUrlMain\":\"https://doi.org/10.1177/07067437241295636\",\"RegionNum\":3,\"RegionCategory\":\"医学\",\"ArticlePicture\":[],\"TitleCN\":null,\"AbstractTextCN\":null,\"PMCID\":null,\"EPubDate\":\"2024/11/11 0:00:00\",\"PubModel\":\"Epub\",\"JCR\":\"Q2\",\"JCRName\":\"PSYCHIATRY\",\"Score\":null,\"Total\":0}","platform":"Semanticscholar","paperid":null,"PeriodicalName":"Canadian Journal of Psychiatry-Revue Canadienne De Psychiatrie","FirstCategoryId":"3","ListUrlMain":"https://doi.org/10.1177/07067437241295636","RegionNum":3,"RegionCategory":"医学","ArticlePicture":[],"TitleCN":null,"AbstractTextCN":null,"PMCID":null,"EPubDate":"2024/11/11 0:00:00","PubModel":"Epub","JCR":"Q2","JCRName":"PSYCHIATRY","Score":null,"Total":0}
引用次数: 0

摘要

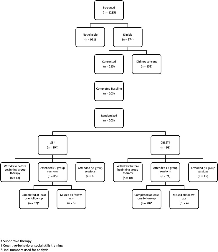
目标:目前,对于处于精神病临床高风险(CHR)的青少年,还没有针对功能结果(即角色和社交)和不良症状的有效治疗方法。在临床高危青少年研究中,需要对可能有助于改善功能和消极症状的机制进行调查,以帮助为社会心理治疗提供依据。本研究考察了在一项大型临床试验中,功能和阴性症状是否受反社会信念、失败主义信念、自我效能感、适应不良图式、焦虑、抑郁、社会认知或减轻的精神病性症状(APS)的影响:作为三地随机对照试验的一部分,招募了CHR参与者(n = 203;104名女性;99名男性),对认知行为社交技能训练(CBSST)小组与支持性治疗小组进行比较。研究人员进行了中介分析,以检验治疗组、中介因素(非社会信念、失败主义信念、自我效能感、适应不良图式、焦虑、抑郁、社会认知和 APS)和结果(社会和角色功能以及负面症状)之间的关系。中介分析通过普通最小二乘法回归进行条件过程路径分析:结果:在治疗结束时,但不是在 12 个月的随访中,发现更严重的 APS 对治疗对消极症状、社会和角色功能的影响具有中介作用。APS的严重程度越高,CBSST越不可能改善负面症状以及社交和角色功能。许多其他变量与社会(角色)功能和负性症状有显著关联,但在治疗结束或12个月的随访中,这些变量并不介导治疗对这些结果的影响:结论:在治疗结束时,除 APS 外,没有其他重要的中介因素。由于较严重的APS可能导致参与者无法完全参与治疗,从而限制了他们的收益,因此临床意义可能包括提供一些个人治疗,为这些年轻人从小组治疗中获益做好准备。
本文章由计算机程序翻译,如有差异,请以英文原文为准。

Cognitive-Behavioural Social Skills Training: Mediation of Treatment Outcomes in a Randomized Controlled Trial for Youth at Risk of Psychosis: L'entraînement aux compétences sociales cognitivo-comportementales : variables médiatrices des résultats thérapeutiques dans le cadre d'un essai clinique randomisé pour les jeunes présentant un risque de psychose.

Cognitive-Behavioural Social Skills Training: Mediation of Treatment Outcomes in a Randomized Controlled Trial for Youth at Risk of Psychosis: L'entraînement aux compétences sociales cognitivo-comportementales : variables médiatrices des résultats thérapeutiques dans le cadre d'un essai clinique randomisé pour les jeunes présentant un risque de psychose.

Cognitive-Behavioural Social Skills Training: Mediation of Treatment Outcomes in a Randomized Controlled Trial for Youth at Risk of Psychosis: L'entraînement aux compétences sociales cognitivo-comportementales : variables médiatrices des résultats thérapeutiques dans le cadre d'un essai clinique randomisé pour les jeunes présentant un risque de psychose.

Cognitive-Behavioural Social Skills Training: Mediation of Treatment Outcomes in a Randomized Controlled Trial for Youth at Risk of Psychosis: L'entraînement aux compétences sociales cognitivo-comportementales : variables médiatrices des résultats thérapeutiques dans le cadre d'un essai clinique randomisé pour les jeunes présentant un risque de psychose.

Objectives: Currently, there are no effective treatments for functional outcomes (i.e., role and social) and negative symptoms for youth at clinical high-risk (CHR) for psychosis. Investigations into possible mechanisms that may contribute to the improvement of functioning and negative symptoms are needed in CHR research to help inform psychosocial treatments. The present study examined whether functioning and negative symptoms were mediated by asocial beliefs, defeatist beliefs, self-efficacy, maladaptive schemas, anxiety, depression, social cognition, or attenuated psychotic symptoms (APS) in a large clinical trial.

Methods: CHR participants (n = 203; 104 females; 99 males) were recruited as part of a three-site randomized control trial comparing group cognitive-behavioural social skills training (CBSST) versus a supportive therapy group. Mediation analyses were conducted to test the relationships between treatment group, mediators (asocial beliefs, defeatist beliefs, self-efficacy, maladaptive schemas, anxiety, depression, social cognition, and APS), and outcome (social and role functioning, and negative symptoms). The mediation analyses employed conditional process path analysis via ordinary least squares regression.

Results: At the end of treatment, but not 12-month follow-up, more severe APS were found to mediate the impact of treatment on negative symptoms, and social and role functioning. The greater the severity of APS, the less likely that CBSST would result in improvement in negative symptoms and social and role functioning. Many of the other variables showed significant associations with social (less for role) functioning and negative symptoms but did not mediate the effect of treatment on these outcomes at the end of treatment or 12-month follow-up.

Conclusions: There were no significant mediators except for APS at the end of treatment. Since more severe APS may result in participants being unable to fully participate in therapy and thus limit their gains, clinical implications may include offering some individual therapy to prepare these young people to benefit from the group treatment.

求助全文
通过发布文献求助,成功后即可免费获取论文全文。 去求助
来源期刊
CiteScore
7.00
自引率
2.50%
发文量
69
审稿时长
6-12 weeks
期刊介绍: Established in 1956, The Canadian Journal of Psychiatry (The CJP) has been keeping psychiatrists up-to-date on the latest research for nearly 60 years. The CJP provides a forum for psychiatry and mental health professionals to share their findings with researchers and clinicians. The CJP includes peer-reviewed scientific articles analyzing ongoing developments in Canadian and international psychiatry.
×
引用
GB/T 7714-2015
复制
MLA
复制
APA
复制
导出至
BibTeX EndNote RefMan NoteFirst NoteExpress
×
提示
您的信息不完整,为了账户安全,请先补充。
现在去补充
×
提示
您因"违规操作"
具体请查看互助需知
我知道了
×
提示
确定
请完成安全验证×
copy
已复制链接
快去分享给好友吧!
我知道了
右上角分享
点击右上角分享
0
联系我们:info@booksci.cn Book学术提供免费学术资源搜索服务,方便国内外学者检索中英文文献。致力于提供最便捷和优质的服务体验。 Copyright © 2023 布克学术 All rights reserved.
京ICP备2023020795号-1
ghs 京公网安备 11010802042870号
Book学术文献互助
Book学术文献互助群
群 号:604180095
Book学术官方微信