对急性冠状动脉综合征患者实施基因型指导下的去梗策略的成本效益。

IF 6.1 1区 医学 Q1 CARDIAC & CARDIOVASCULAR SYSTEMS
Wout Willem Antoon van den Broek, Jaouad Azzahhafi, Dean R P P Chan Pin Yin, Niels M R van der Sangen, Shabiga Sivanesan, Lea M Dijksman, Ronald J Walhout, Melvyn Tjon Joe Gin, Nicoline J Breet, Jorina Langerveld, Georgios J Vlachojannis, Rutger J van Bommel, Yolande Appelman, Ron H N van Schaik, José P S Henriques, Wouter J Kikkert, Jurriën M Ten Berg
{"title":"对急性冠状动脉综合征患者实施基因型指导下的去梗策略的成本效益。","authors":"Wout Willem Antoon van den Broek, Jaouad Azzahhafi, Dean R P P Chan Pin Yin, Niels M R van der Sangen, Shabiga Sivanesan, Lea M Dijksman, Ronald J Walhout, Melvyn Tjon Joe Gin, Nicoline J Breet, Jorina Langerveld, Georgios J Vlachojannis, Rutger J van Bommel, Yolande Appelman, Ron H N van Schaik, José P S Henriques, Wouter J Kikkert, Jurriën M Ten Berg","doi":"10.1093/ehjcvp/pvae087","DOIUrl":null,"url":null,"abstract":"<p><strong>Aims: </strong>A genotype-guided P2Y12-inhibitor de-escalation strategy, switching acute coronary syndrome (ACS) patients without a CYP2C19 loss-of-function allele from ticagrelor or prasugrel to clopidogrel, has shown to reduce bleeding risk without affecting the effectivity of therapy by increasing ischaemic risk. We estimated the cost-effectiveness of this personalized approach compared to standard dual antiplatelet therapy (DAPT; aspirin plus ticagrelor/prasugrel) in the Netherlands.</p><p><strong>Methods and results: </strong>We developed a 1-year decision tree based on results of the FORCE-ACS registry, comparing a cohort of ACS patients who underwent genotyping with a cohort of ACS patients treated with standard DAPT. This was followed by a lifelong Markov model to compare lifetime costs and quality-adjusted life years (QALYs) for a fictional cohort of 1000 patients. The cost-effectiveness analysis was performed from the perspective of the Dutch healthcare system. A genotype-guided de-escalation strategy led to an increase of 57.73 QALYs and saved €808788 compared to standard DAPT based on a lifetime horizon. Probabilistic sensitivity analysis showed that the genotype-guided strategy was cost-saving in 96% and increased QALYs in 87% of simulations. The intervention remained cost-effective in the scenario where prices for all P2Y12 inhibitors were equalized. The genotype-guided strategy remained dominant in various other scenarios and sensitivity analyses.</p><p><strong>Conclusion: </strong>A genotype-guided de-escalation strategy in patients with ACS was both cost-saving and yielded higher QALYs compared to standard DAPT, highlighting its potential for implementation in clinical practice. Trial registration: ClinicalTrials.gov identifier: NCT03823547.</p>","PeriodicalId":11982,"journal":{"name":"European Heart Journal - Cardiovascular Pharmacotherapy","volume":" ","pages":"230-240"},"PeriodicalIF":6.1000,"publicationDate":"2025-05-02","publicationTypes":"Journal Article","fieldsOfStudy":null,"isOpenAccess":false,"openAccessPdf":"https://www.ncbi.nlm.nih.gov/pmc/articles/PMC12046577/pdf/","citationCount":"0","resultStr":"{\"title\":\"Cost-effectiveness of implementing a genotype-guided de-escalation strategy in patients with acute coronary syndrome.\",\"authors\":\"Wout Willem Antoon van den Broek, Jaouad Azzahhafi, Dean R P P Chan Pin Yin, Niels M R van der Sangen, Shabiga Sivanesan, Lea M Dijksman, Ronald J Walhout, Melvyn Tjon Joe Gin, Nicoline J Breet, Jorina Langerveld, Georgios J Vlachojannis, Rutger J van Bommel, Yolande Appelman, Ron H N van Schaik, José P S Henriques, Wouter J Kikkert, Jurriën M Ten Berg\",\"doi\":\"10.1093/ehjcvp/pvae087\",\"DOIUrl\":null,\"url\":null,\"abstract\":\"<p><strong>Aims: </strong>A genotype-guided P2Y12-inhibitor de-escalation strategy, switching acute coronary syndrome (ACS) patients without a CYP2C19 loss-of-function allele from ticagrelor or prasugrel to clopidogrel, has shown to reduce bleeding risk without affecting the effectivity of therapy by increasing ischaemic risk. We estimated the cost-effectiveness of this personalized approach compared to standard dual antiplatelet therapy (DAPT; aspirin plus ticagrelor/prasugrel) in the Netherlands.</p><p><strong>Methods and results: </strong>We developed a 1-year decision tree based on results of the FORCE-ACS registry, comparing a cohort of ACS patients who underwent genotyping with a cohort of ACS patients treated with standard DAPT. This was followed by a lifelong Markov model to compare lifetime costs and quality-adjusted life years (QALYs) for a fictional cohort of 1000 patients. The cost-effectiveness analysis was performed from the perspective of the Dutch healthcare system. A genotype-guided de-escalation strategy led to an increase of 57.73 QALYs and saved €808788 compared to standard DAPT based on a lifetime horizon. Probabilistic sensitivity analysis showed that the genotype-guided strategy was cost-saving in 96% and increased QALYs in 87% of simulations. The intervention remained cost-effective in the scenario where prices for all P2Y12 inhibitors were equalized. The genotype-guided strategy remained dominant in various other scenarios and sensitivity analyses.</p><p><strong>Conclusion: </strong>A genotype-guided de-escalation strategy in patients with ACS was both cost-saving and yielded higher QALYs compared to standard DAPT, highlighting its potential for implementation in clinical practice. Trial registration: ClinicalTrials.gov identifier: NCT03823547.</p>\",\"PeriodicalId\":11982,\"journal\":{\"name\":\"European Heart Journal - Cardiovascular Pharmacotherapy\",\"volume\":\" \",\"pages\":\"230-240\"},\"PeriodicalIF\":6.1000,\"publicationDate\":\"2025-05-02\",\"publicationTypes\":\"Journal Article\",\"fieldsOfStudy\":null,\"isOpenAccess\":false,\"openAccessPdf\":\"https://www.ncbi.nlm.nih.gov/pmc/articles/PMC12046577/pdf/\",\"citationCount\":\"0\",\"resultStr\":null,\"platform\":\"Semanticscholar\",\"paperid\":null,\"PeriodicalName\":\"European Heart Journal - Cardiovascular Pharmacotherapy\",\"FirstCategoryId\":\"3\",\"ListUrlMain\":\"https://doi.org/10.1093/ehjcvp/pvae087\",\"RegionNum\":1,\"RegionCategory\":\"医学\",\"ArticlePicture\":[],\"TitleCN\":null,\"AbstractTextCN\":null,\"PMCID\":null,\"EPubDate\":\"\",\"PubModel\":\"\",\"JCR\":\"Q1\",\"JCRName\":\"CARDIAC & CARDIOVASCULAR SYSTEMS\",\"Score\":null,\"Total\":0}","platform":"Semanticscholar","paperid":null,"PeriodicalName":"European Heart Journal - Cardiovascular Pharmacotherapy","FirstCategoryId":"3","ListUrlMain":"https://doi.org/10.1093/ehjcvp/pvae087","RegionNum":1,"RegionCategory":"医学","ArticlePicture":[],"TitleCN":null,"AbstractTextCN":null,"PMCID":null,"EPubDate":"","PubModel":"","JCR":"Q1","JCRName":"CARDIAC & CARDIOVASCULAR SYSTEMS","Score":null,"Total":0}
引用次数: 0

摘要

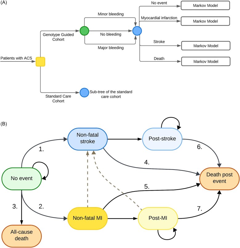
目的:基因型指导下的 P2Y12 抑制剂降级策略将没有 CYP2C19 功能缺失等位基因的急性冠状动脉综合征(ACS)患者从替卡格雷或普拉格雷换成氯吡格雷,该策略已被证明可降低出血风险,且不会因增加缺血风险而影响治疗效果。在荷兰,我们估算了这种个性化方法与标准双联抗血小板疗法(DAPT;阿司匹林加替卡格雷/普拉格雷)相比的成本效益:我们根据 FORCE-ACS 登记的结果开发了一个为期一年的决策树,将接受基因分型的 ACS 患者队列与接受标准 DAPT 治疗的 ACS 患者队列进行比较。随后,使用终身马尔可夫模型比较了1000名虚构队列患者的终生成本和质量调整生命年(QALY)。成本效益分析是从荷兰医疗保健系统的角度进行的。与标准 DAPT 相比,基因型指导下的降级策略增加了 55.30 个质量调整生命年,节省了 698,286 欧元。概率敏感性分析表明,基因型指导策略在 93% 的模拟中节省了成本,在 86% 的模拟中增加了 QALY。在所有 P2Y12 抑制剂价格相同的情况下,干预措施仍具有成本效益。在其他各种方案和敏感性分析中,基因型指导策略仍占主导地位:与标准 DAPT 相比,基因型指导下的 ACS 患者降级策略既能节约成本,又能获得更高的 QALY,突出了其在临床实践中的应用潜力。试验注册:临床试验注册:ClinicalTrials.gov identifier:NCT03823547。
本文章由计算机程序翻译,如有差异,请以英文原文为准。

Cost-effectiveness of implementing a genotype-guided de-escalation strategy in patients with acute coronary syndrome.

Cost-effectiveness of implementing a genotype-guided de-escalation strategy in patients with acute coronary syndrome.

Cost-effectiveness of implementing a genotype-guided de-escalation strategy in patients with acute coronary syndrome.

Cost-effectiveness of implementing a genotype-guided de-escalation strategy in patients with acute coronary syndrome.

Aims: A genotype-guided P2Y12-inhibitor de-escalation strategy, switching acute coronary syndrome (ACS) patients without a CYP2C19 loss-of-function allele from ticagrelor or prasugrel to clopidogrel, has shown to reduce bleeding risk without affecting the effectivity of therapy by increasing ischaemic risk. We estimated the cost-effectiveness of this personalized approach compared to standard dual antiplatelet therapy (DAPT; aspirin plus ticagrelor/prasugrel) in the Netherlands.

Methods and results: We developed a 1-year decision tree based on results of the FORCE-ACS registry, comparing a cohort of ACS patients who underwent genotyping with a cohort of ACS patients treated with standard DAPT. This was followed by a lifelong Markov model to compare lifetime costs and quality-adjusted life years (QALYs) for a fictional cohort of 1000 patients. The cost-effectiveness analysis was performed from the perspective of the Dutch healthcare system. A genotype-guided de-escalation strategy led to an increase of 57.73 QALYs and saved €808788 compared to standard DAPT based on a lifetime horizon. Probabilistic sensitivity analysis showed that the genotype-guided strategy was cost-saving in 96% and increased QALYs in 87% of simulations. The intervention remained cost-effective in the scenario where prices for all P2Y12 inhibitors were equalized. The genotype-guided strategy remained dominant in various other scenarios and sensitivity analyses.

Conclusion: A genotype-guided de-escalation strategy in patients with ACS was both cost-saving and yielded higher QALYs compared to standard DAPT, highlighting its potential for implementation in clinical practice. Trial registration: ClinicalTrials.gov identifier: NCT03823547.

求助全文
通过发布文献求助,成功后即可免费获取论文全文。 去求助
来源期刊
European Heart Journal - Cardiovascular Pharmacotherapy
European Heart Journal - Cardiovascular Pharmacotherapy Medicine-Cardiology and Cardiovascular Medicine
CiteScore
10.10
自引率
14.10%
发文量
65
期刊介绍: The European Heart Journal - Cardiovascular Pharmacotherapy (EHJ-CVP) is an international, peer-reviewed journal published in English, specifically dedicated to clinical cardiovascular pharmacology. EHJ-CVP publishes original articles focusing on clinical research involving both new and established drugs and methods, along with meta-analyses and topical reviews. The journal's primary aim is to enhance the pharmacological treatment of patients with cardiovascular disease by interpreting and integrating new scientific developments in this field. While the emphasis is on clinical topics, EHJ-CVP also considers basic research articles from fields such as physiology and molecular biology that contribute to the understanding of cardiovascular drug therapy. These may include articles related to new drug development and evaluation, the physiological and pharmacological basis of drug action, metabolism, drug interactions, and side effects.
×
引用
GB/T 7714-2015
复制
MLA
复制
APA
复制
导出至
BibTeX EndNote RefMan NoteFirst NoteExpress
×
提示
您的信息不完整,为了账户安全,请先补充。
现在去补充
×
提示
您因"违规操作"
具体请查看互助需知
我知道了
×
提示
确定
请完成安全验证×
copy
已复制链接
快去分享给好友吧!
我知道了
右上角分享
点击右上角分享
0
联系我们:info@booksci.cn Book学术提供免费学术资源搜索服务,方便国内外学者检索中英文文献。致力于提供最便捷和优质的服务体验。 Copyright © 2023 布克学术 All rights reserved.
京ICP备2023020795号-1
ghs 京公网安备 11010802042870号
Book学术文献互助
Book学术文献互助群
群 号:604180095
Book学术官方微信